花潮论坛

搜索
热搜: 活动 交友 discuz

[活动] 【我为疫情做贡献】和叶帅《攻关》诗 [1P]

[复制链接]

该用户从未签到

1644

主题

23万

回帖

26万

积分

版主

Rank: 7Rank: 7Rank: 7Rank: 7Rank: 7Rank: 7Rank: 7

花潮美女鼠牛虎兔龙蛇马羊猴鸡狗猪多彩人生火热情怀优雅迷人缤纷心情蝴蝶情怀心曲飞扬星星情怀七彩绚丽相遇之美花好月圆心香一瓣飞龙在天王者至尊生财有道大将风范天籁妙音妙笔生花共看流星风雨同行我心永远幸福快乐前途似锦花潮版主

 楼主| 发表于 2020-10-30 10:32 | 显示全部楼层
中国城市新闻网媒抗疫特别奖揭晓 大洋网获3项大奖

2020-10-27 21:48 来源:大洋网





10月27日,第十七届(2020)中国城市新闻网媒联盟联席会在佛山召开,来自全国近百家城市新闻网站总编辑和业务骨干、媒体融合领域专家齐聚一堂,共商城市网媒的创新与转型之道。会上,“城市网盟奖——抗疫特别奖”揭晓。

为表彰网盟成员在抗击新冠肺炎疫情中涌现出的先进典型、优秀作品、优秀团队,充分发挥先进典型的示范引领作用,经网盟常务理事会研究,决定设立网盟抗疫特别奖。

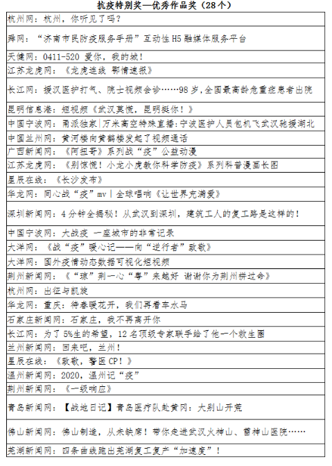
经网盟成员单位推荐、秘书处初审、专家评选、网盟常务理事会讨论通过,决定授予中国宁波网甬派团队、深圳新闻网唐亚明等18家(位)单位和个人“中国城市新闻网媒抗疫特别奖——突出贡献奖”;授予武汉长江网《新冠疫情“在线问诊”平台》、江苏龙虎网《化危为机・复“苏”》新闻访谈等20个专题、活动“中国城市新闻网媒抗疫特别奖——策划组织奖”;授予杭州网《杭州,你听见了吗?》、舜网《“济南市民防疫服务手册”互动性H5融媟体》等28部作品“中国城市新闻网媒抗疫特别奖——优秀作品奖”;授予广西新闻网《坚决打赢疫情防控阻击战》大型融媒体专题、西安新闻网《战疫カ量——系列诵读MW》等37件(个、位)作品、活动、单位和个人“中国城市新闻网媒抗疫优秀奖”。


                               
登录/注册后可看大图





该用户从未签到

1644

主题

23万

回帖

26万

积分

版主

Rank: 7Rank: 7Rank: 7Rank: 7Rank: 7Rank: 7Rank: 7

花潮美女鼠牛虎兔龙蛇马羊猴鸡狗猪多彩人生火热情怀优雅迷人缤纷心情蝴蝶情怀心曲飞扬星星情怀七彩绚丽相遇之美花好月圆心香一瓣飞龙在天王者至尊生财有道大将风范天籁妙音妙笔生花共看流星风雨同行我心永远幸福快乐前途似锦花潮版主

 楼主| 发表于 2020-10-30 10:33 | 显示全部楼层
驻在平安夜前夕 发表于 2020-10-30 10:32
中国城市新闻网媒抗疫特别奖揭晓 大洋网获3项大奖

2020-10-27 21:48 来源:大洋网


                               
登录/注册后可看大图



                               
登录/注册后可看大图



                               
登录/注册后可看大图

在这次评选中,大洋网作品《战“疫”暖心记——向“逆行者”致敬》《国外疫情动态数据可视化短视频》获得优秀作品奖,《“同一个世界 同一场战疫”、驻穗涉外领馆、商会团体在穗抗疫系列采访、Fighting COVID-19 in Guangzhou》被授予策划组织奖。


该用户从未签到

1644

主题

23万

回帖

26万

积分

版主

Rank: 7Rank: 7Rank: 7Rank: 7Rank: 7Rank: 7Rank: 7

花潮美女鼠牛虎兔龙蛇马羊猴鸡狗猪多彩人生火热情怀优雅迷人缤纷心情蝴蝶情怀心曲飞扬星星情怀七彩绚丽相遇之美花好月圆心香一瓣飞龙在天王者至尊生财有道大将风范天籁妙音妙笔生花共看流星风雨同行我心永远幸福快乐前途似锦花潮版主

 楼主| 发表于 2020-10-30 10:33 | 显示全部楼层
驻在平安夜前夕 发表于 2020-10-30 10:33
在这次评选中,大洋网作品《战“疫”暖心记——向“逆行者”致敬》《国外疫情动态数据可视化短视频》 ...


                               
登录/注册后可看大图

大洋网获得的奖杯


该用户从未签到

1644

主题

23万

回帖

26万

积分

版主

Rank: 7Rank: 7Rank: 7Rank: 7Rank: 7Rank: 7Rank: 7

花潮美女鼠牛虎兔龙蛇马羊猴鸡狗猪多彩人生火热情怀优雅迷人缤纷心情蝴蝶情怀心曲飞扬星星情怀七彩绚丽相遇之美花好月圆心香一瓣飞龙在天王者至尊生财有道大将风范天籁妙音妙笔生花共看流星风雨同行我心永远幸福快乐前途似锦花潮版主

 楼主| 发表于 2020-10-30 10:34 | 显示全部楼层


                               
登录/注册后可看大图



                               
登录/注册后可看大图

附:中国城市新闻网媒抗疫特别奖名单


                               
登录/注册后可看大图


该用户从未签到

1644

主题

23万

回帖

26万

积分

版主

Rank: 7Rank: 7Rank: 7Rank: 7Rank: 7Rank: 7Rank: 7

花潮美女鼠牛虎兔龙蛇马羊猴鸡狗猪多彩人生火热情怀优雅迷人缤纷心情蝴蝶情怀心曲飞扬星星情怀七彩绚丽相遇之美花好月圆心香一瓣飞龙在天王者至尊生财有道大将风范天籁妙音妙笔生花共看流星风雨同行我心永远幸福快乐前途似锦花潮版主

 楼主| 发表于 2020-10-30 10:34 | 显示全部楼层
驻在平安夜前夕 发表于 2020-10-30 10:34
附:中国城市新闻网媒抗疫特别奖名单


                               
登录/注册后可看大图


                               
登录/注册后可看大图


                               
登录/注册后可看大图





该用户从未签到

1644

主题

23万

回帖

26万

积分

版主

Rank: 7Rank: 7Rank: 7Rank: 7Rank: 7Rank: 7Rank: 7

花潮美女鼠牛虎兔龙蛇马羊猴鸡狗猪多彩人生火热情怀优雅迷人缤纷心情蝴蝶情怀心曲飞扬星星情怀七彩绚丽相遇之美花好月圆心香一瓣飞龙在天王者至尊生财有道大将风范天籁妙音妙笔生花共看流星风雨同行我心永远幸福快乐前途似锦花潮版主

 楼主| 发表于 2020-10-30 10:37 | 显示全部楼层
白回来了!曾患新冠的"黑脸医生"摘口罩感谢救命恩人

2020年10月27日 10:40 红星视频

  原标题:曾患新冠的“黑脸医生”易凡白回来了!
  武汉市中心医院医生易凡年初感染新冠,治疗时因药物作用面部颜色加深,经全力救治易凡逐渐痊愈康复。10月26日,得知参与救治他的王辰院士在武汉,易凡医生向王辰院士送花表示感谢。现场易凡摘掉口罩,让王院士好好看看自己,“感谢救命恩人”。(@湖北新闻)

                               
登录/注册后可看大图




                               
登录/注册后可看大图



                               
登录/注册后可看大图


  来源:@湖北新闻

  • TA的每日心情
    开心
    2024-3-30 19:55
  • 签到天数: 577 天

    [LV.9]以坛为家II

    253

    主题

    2万

    回帖

    4万

    积分

    版主

    Rank: 7Rank: 7Rank: 7Rank: 7Rank: 7Rank: 7Rank: 7

    花潮美女鼠牛虎兔龙蛇马羊猴鸡狗猪春风拂面心曲飞扬活泼开朗女儿情怀花好月圆心香一瓣飞龙在天王者至尊天籁妙音共看流星幸福快乐喜乐安康指尖上的流年花潮版主

    发表于 2020-10-30 13:18 | 显示全部楼层
    继续欣赏平安新闻

    该用户从未签到

    1644

    主题

    23万

    回帖

    26万

    积分

    版主

    Rank: 7Rank: 7Rank: 7Rank: 7Rank: 7Rank: 7Rank: 7

    花潮美女鼠牛虎兔龙蛇马羊猴鸡狗猪多彩人生火热情怀优雅迷人缤纷心情蝴蝶情怀心曲飞扬星星情怀七彩绚丽相遇之美花好月圆心香一瓣飞龙在天王者至尊生财有道大将风范天籁妙音妙笔生花共看流星风雨同行我心永远幸福快乐前途似锦花潮版主

     楼主| 发表于 2020-11-13 17:54 | 显示全部楼层
    大猫咪 发表于 2020-10-30 13:18
    继续欣赏平安新闻

    央视记者重返武汉!这次,他专程去见了这5个人→

    2020年11月12日 15:14 央视

      原标题:央视记者重返武汉!这次,他专程去见了这5个人→
      2020年,整个世界都笼罩在疫情寒冬之下,而武汉,作为最初的风暴眼,终是坐标中一座不能被忽略的城市。一座1000多万人口的城市,以“封城”的方式全力抗疫,写下的是一部坚守与逆行的史诗。

                                   
    登录/注册后可看大图

      在疫情初期,央视财经频道的记者苏童曾经奔赴武汉一线,记录下了守望武汉的70多个日夜,最近,他带着不一样的心情,再次来到了这座城市。这次,他要拜访5位朋友,都是有过一面之缘的采访对象,半年过去了,他们的生活有变化吗?

    该用户从未签到

    1644

    主题

    23万

    回帖

    26万

    积分

    版主

    Rank: 7Rank: 7Rank: 7Rank: 7Rank: 7Rank: 7Rank: 7

    花潮美女鼠牛虎兔龙蛇马羊猴鸡狗猪多彩人生火热情怀优雅迷人缤纷心情蝴蝶情怀心曲飞扬星星情怀七彩绚丽相遇之美花好月圆心香一瓣飞龙在天王者至尊生财有道大将风范天籁妙音妙笔生花共看流星风雨同行我心永远幸福快乐前途似锦花潮版主

     楼主| 发表于 2020-11-13 17:54 | 显示全部楼层
    驻在平安夜前夕 发表于 2020-11-13 17:54
    央视记者重返武汉!这次,他专程去见了这5个人→

    2020年11月12日 15:14 央视

      一起跟随他的镜头,去看一看他眼中的武汉↓
      武汉医生 陈国玺

                                   
    登录/注册后可看大图

      陈国玺是武汉市肺科医院结核科的医生。疫情期间,他和护士妻子在抗疫一线战斗100多天,不能回家,也不能见到彼此和家人。今天,他们听说记者苏童要来,热情欢迎他到家里做客。

    该用户从未签到

    1644

    主题

    23万

    回帖

    26万

    积分

    版主

    Rank: 7Rank: 7Rank: 7Rank: 7Rank: 7Rank: 7Rank: 7

    花潮美女鼠牛虎兔龙蛇马羊猴鸡狗猪多彩人生火热情怀优雅迷人缤纷心情蝴蝶情怀心曲飞扬星星情怀七彩绚丽相遇之美花好月圆心香一瓣飞龙在天王者至尊生财有道大将风范天籁妙音妙笔生花共看流星风雨同行我心永远幸福快乐前途似锦花潮版主

     楼主| 发表于 2020-11-13 17:54 | 显示全部楼层
    驻在平安夜前夕 发表于 2020-11-13 17:54
      一起跟随他的镜头,去看一看他眼中的武汉↓  武汉医生 陈国玺
      陈国玺是武汉市肺科医院结核科 ...

      武汉医生 陈国玺:听到你问说能不能回来采访,真是别来无恙,当时浙江医疗队回来了一趟,我太想他们了,话还没开始说先抱着哭了一场,眼泪哗哗哗就下来了,控制不住的那种。

                                   
    登录/注册后可看大图

      武汉护士 陈欣:那份感情突然一下回来了,又熟悉又陌生,看到熟悉的人、共同战斗的人,感情一下子又涌上来了。
      疫情过后,他们一起去旅行一次,被邀请上综艺节目一次,还给苏童看了好多纪念品,告诉他那段回忆难忘又珍贵。

    该用户从未签到

    1644

    主题

    23万

    回帖

    26万

    积分

    版主

    Rank: 7Rank: 7Rank: 7Rank: 7Rank: 7Rank: 7Rank: 7

    花潮美女鼠牛虎兔龙蛇马羊猴鸡狗猪多彩人生火热情怀优雅迷人缤纷心情蝴蝶情怀心曲飞扬星星情怀七彩绚丽相遇之美花好月圆心香一瓣飞龙在天王者至尊生财有道大将风范天籁妙音妙笔生花共看流星风雨同行我心永远幸福快乐前途似锦花潮版主

     楼主| 发表于 2020-11-13 17:54 | 显示全部楼层
    驻在平安夜前夕 发表于 2020-11-13 17:54
      武汉医生 陈国玺:听到你问说能不能回来采访,真是别来无恙,当时浙江医疗队回来了一趟,我太想他们 ...

      武汉眼视光师 陈庆丰

                                   
    登录/注册后可看大图

      记者继续探访了眼科医生陈庆丰,他大年初一从温州逆行回武汉,只为解决医生护士们的眼镜问题。

    该用户从未签到

    1644

    主题

    23万

    回帖

    26万

    积分

    版主

    Rank: 7Rank: 7Rank: 7Rank: 7Rank: 7Rank: 7Rank: 7

    花潮美女鼠牛虎兔龙蛇马羊猴鸡狗猪多彩人生火热情怀优雅迷人缤纷心情蝴蝶情怀心曲飞扬星星情怀七彩绚丽相遇之美花好月圆心香一瓣飞龙在天王者至尊生财有道大将风范天籁妙音妙笔生花共看流星风雨同行我心永远幸福快乐前途似锦花潮版主

     楼主| 发表于 2020-11-13 17:55 | 显示全部楼层
    驻在平安夜前夕 发表于 2020-11-13 17:54
      武汉眼视光师 陈庆丰
      记者继续探访了眼科医生陈庆丰,他大年初一从温州逆行回武汉,只为解决医 ...


                                   
    登录/注册后可看大图

      武汉眼视光师 陈庆丰:你看这个镜片掉了、没法工作了,后来我们给他配了新的,旧的留下后,我把它们集中在一起留个纪念,让大家也知道当时在武汉这些拼过命的人,他们是如何付出的。见到当时的苦就知道,现在是多么好,大家都在享福。

    该用户从未签到

    1644

    主题

    23万

    回帖

    26万

    积分

    版主

    Rank: 7Rank: 7Rank: 7Rank: 7Rank: 7Rank: 7Rank: 7

    花潮美女鼠牛虎兔龙蛇马羊猴鸡狗猪多彩人生火热情怀优雅迷人缤纷心情蝴蝶情怀心曲飞扬星星情怀七彩绚丽相遇之美花好月圆心香一瓣飞龙在天王者至尊生财有道大将风范天籁妙音妙笔生花共看流星风雨同行我心永远幸福快乐前途似锦花潮版主

     楼主| 发表于 2020-11-13 17:55 | 显示全部楼层
    驻在平安夜前夕 发表于 2020-11-13 17:55
      武汉眼视光师 陈庆丰:你看这个镜片掉了、没法工作了,后来我们给他配了新的,旧的留下后,我把它 ...

      武汉理发师 宋忠桥

                                   
    登录/注册后可看大图

      疫情期间,给两千多名外省医疗队员免费理发的残疾人理发师宋忠桥,是记者的当时第一个采访对象。

    该用户从未签到

    1644

    主题

    23万

    回帖

    26万

    积分

    版主

    Rank: 7Rank: 7Rank: 7Rank: 7Rank: 7Rank: 7Rank: 7

    花潮美女鼠牛虎兔龙蛇马羊猴鸡狗猪多彩人生火热情怀优雅迷人缤纷心情蝴蝶情怀心曲飞扬星星情怀七彩绚丽相遇之美花好月圆心香一瓣飞龙在天王者至尊生财有道大将风范天籁妙音妙笔生花共看流星风雨同行我心永远幸福快乐前途似锦花潮版主

     楼主| 发表于 2020-11-13 17:55 | 显示全部楼层
    驻在平安夜前夕 发表于 2020-11-13 17:55
      武汉理发师 宋忠桥
      疫情期间,给两千多名外省医疗队员免费理发的残疾人理发师宋忠桥,是记者的 ...


                                   
    登录/注册后可看大图

      武汉理发师 宋忠桥:疫情对生意是有一点影响,现在晚上加班、夜市,基本上恢复了,有很多残疾人都慕名而来,到我这里学手艺。对我第一句话就是,师父,我要学一个手艺,我还要跟更多的人一起去做义工,所以我也感觉真的很高兴。

    该用户从未签到

    1644

    主题

    23万

    回帖

    26万

    积分

    版主

    Rank: 7Rank: 7Rank: 7Rank: 7Rank: 7Rank: 7Rank: 7

    花潮美女鼠牛虎兔龙蛇马羊猴鸡狗猪多彩人生火热情怀优雅迷人缤纷心情蝴蝶情怀心曲飞扬星星情怀七彩绚丽相遇之美花好月圆心香一瓣飞龙在天王者至尊生财有道大将风范天籁妙音妙笔生花共看流星风雨同行我心永远幸福快乐前途似锦花潮版主

     楼主| 发表于 2020-11-13 17:55 | 显示全部楼层
    驻在平安夜前夕 发表于 2020-11-13 17:55
      武汉理发师 宋忠桥:疫情对生意是有一点影响,现在晚上加班、夜市,基本上恢复了,有很多残疾人都 ...

      武汉志愿者 杨雪

                                   
    登录/注册后可看大图

      90后武汉志愿者杨雪,疫情期间自驾车接送医务人员上下班,运送几十吨援助物资。那辆小红车现在还在开着,但她的生活也有了新变化。

    该用户从未签到

    1644

    主题

    23万

    回帖

    26万

    积分

    版主

    Rank: 7Rank: 7Rank: 7Rank: 7Rank: 7Rank: 7Rank: 7

    花潮美女鼠牛虎兔龙蛇马羊猴鸡狗猪多彩人生火热情怀优雅迷人缤纷心情蝴蝶情怀心曲飞扬星星情怀七彩绚丽相遇之美花好月圆心香一瓣飞龙在天王者至尊生财有道大将风范天籁妙音妙笔生花共看流星风雨同行我心永远幸福快乐前途似锦花潮版主

     楼主| 发表于 2020-11-13 17:55 | 显示全部楼层
    驻在平安夜前夕 发表于 2020-11-13 17:55
      武汉志愿者 杨雪
      90后武汉志愿者杨雪,疫情期间自驾车接送医务人员上下班,运送几十吨援助物资 ...


                                   
    登录/注册后可看大图

      武汉志愿者 杨雪:请吃喜糖!我们志愿者车队有一个孕妇,很健康,8月6日生了。我们队友还给她的儿子取了一个小名,叫康毅。健康的康、毅力的毅,谐音抗疫,这个孩子平安出生了。

    该用户从未签到

    1644

    主题

    23万

    回帖

    26万

    积分

    版主

    Rank: 7Rank: 7Rank: 7Rank: 7Rank: 7Rank: 7Rank: 7

    花潮美女鼠牛虎兔龙蛇马羊猴鸡狗猪多彩人生火热情怀优雅迷人缤纷心情蝴蝶情怀心曲飞扬星星情怀七彩绚丽相遇之美花好月圆心香一瓣飞龙在天王者至尊生财有道大将风范天籁妙音妙笔生花共看流星风雨同行我心永远幸福快乐前途似锦花潮版主

     楼主| 发表于 2020-11-13 17:56 | 显示全部楼层
    驻在平安夜前夕 发表于 2020-11-13 17:55
      武汉志愿者 杨雪:请吃喜糖!我们志愿者车队有一个孕妇,很健康,8月6日生了。我们队友还给她的儿 ...

      武汉教师 赵延富

                                   
    登录/注册后可看大图

      在空荡荡的教室里给高三学生上了两个月网课的物理老师赵廷富,也送走了最特殊的一批高三毕业生,在新校园、新学期,迎来了新同学,现在赵老师准备开始今天的第一节课。

    该用户从未签到

    1644

    主题

    23万

    回帖

    26万

    积分

    版主

    Rank: 7Rank: 7Rank: 7Rank: 7Rank: 7Rank: 7Rank: 7

    花潮美女鼠牛虎兔龙蛇马羊猴鸡狗猪多彩人生火热情怀优雅迷人缤纷心情蝴蝶情怀心曲飞扬星星情怀七彩绚丽相遇之美花好月圆心香一瓣飞龙在天王者至尊生财有道大将风范天籁妙音妙笔生花共看流星风雨同行我心永远幸福快乐前途似锦花潮版主

     楼主| 发表于 2020-11-13 17:56 | 显示全部楼层
    驻在平安夜前夕 发表于 2020-11-13 17:56
      武汉教师 赵延富
      在空荡荡的教室里给高三学生上了两个月网课的物理老师赵廷富,也送走了最特殊 ...


                                   
    登录/注册后可看大图

      武汉教师 赵延富:我跟学生也说了,要珍惜现在的时光,人要有一种情怀。眼光放远一点,心胸就不一样、宽广多了,做事情也有奋斗的目标。

                                   
    登录/注册后可看大图


      回归、重逢、振作、纪念、新生。武汉这座城,别来无恙。

    该用户从未签到

    1644

    主题

    23万

    回帖

    26万

    积分

    版主

    Rank: 7Rank: 7Rank: 7Rank: 7Rank: 7Rank: 7Rank: 7

    花潮美女鼠牛虎兔龙蛇马羊猴鸡狗猪多彩人生火热情怀优雅迷人缤纷心情蝴蝶情怀心曲飞扬星星情怀七彩绚丽相遇之美花好月圆心香一瓣飞龙在天王者至尊生财有道大将风范天籁妙音妙笔生花共看流星风雨同行我心永远幸福快乐前途似锦花潮版主

     楼主| 发表于 2021-1-9 09:13 | 显示全部楼层
    武汉市委书记王忠林:绝不让市民吃二遍苦、受二茬罪

    2021年01月07日 19:01 新京报

      原标题:武汉市委书记王忠林:绝不让市民吃二遍苦、受二茬罪
      1月7日,据《长江日报》消息:1月6日,湖北省委常委、武汉市委书记王忠林主持召开市新冠肺炎疫情防控指挥部视频调度会,要求各级党委政府切实履行好属地责任,把疫情防控作为当前头等大事,保持高度警惕,增强忧患意识,严防死守、严防反弹,绝不让市民吃二遍苦、受二茬罪,确保武汉经济社会持续稳定发展。

                                   
    登录/注册后可看大图

      当前,全球新冠肺炎疫情流行加速,我国本土疫情呈零星散发和局部聚集性疫情交织叠加态势,防控形势严峻复杂。王忠林强调,各级领导干部要坚持严防反弹的思想不松懈,把疫情防控这根弦绷得再紧一些,带头闻“疫”而动、快速处置,做到守土有责、守土尽责;各级指挥部要迅速进入全天候运转状态,备齐检测、流调、管控、救治四支队伍,用好大数据平台,确保专业力量强而有力、智能防疫有用有效。

    该用户从未签到

    1644

    主题

    23万

    回帖

    26万

    积分

    版主

    Rank: 7Rank: 7Rank: 7Rank: 7Rank: 7Rank: 7Rank: 7

    花潮美女鼠牛虎兔龙蛇马羊猴鸡狗猪多彩人生火热情怀优雅迷人缤纷心情蝴蝶情怀心曲飞扬星星情怀七彩绚丽相遇之美花好月圆心香一瓣飞龙在天王者至尊生财有道大将风范天籁妙音妙笔生花共看流星风雨同行我心永远幸福快乐前途似锦花潮版主

     楼主| 发表于 2021-1-9 09:13 | 显示全部楼层
    驻在平安夜前夕 发表于 2021-1-9 09:13
    武汉市委书记王忠林:绝不让市民吃二遍苦、受二茬罪

    2021年01月07日 19:01 新京报

      “宁可再严一点,也绝不能留下漏洞。”王忠林强调,要严格落实人员管控不放松,对境外来汉人员要全闭环管理、全过程物理隔离,加强隔离点消毒消杀、工作人员防护,做好社区进出测温、扫码、外来人员登记等工作,守好社区大门。严格落实食品、物品管控不放松,坚决做到冷链货品采样全覆盖、样本全检测、包装全消杀、商品全追溯、人员全管理,加强运输环节排查消杀,加大对外地来汉物品抽检力度。严格落实“哨卡”预警监测不放松,实行发热门诊闭环管理,做好发热患者全过程管控。严格落实院感防控不放松,保持高度警惕,强化分区管理,做好医务人员防护、进院人员管控,尽可能减少人员集聚。
      春节临近,人员流动加剧。王忠林要求,严格落实公共场所常态化防控不放松,全面执行防控导则,所有大型商超、人员集聚场所都必须安装电子测温门等设施;加大养老院等重点场所、大型活动防控力度;提前妥善做好学生离校返校、假期人员流动安排。严格社会面宣传教育引导不放松,通过新媒体、手机短信等多种形式,让市民第一时间掌握了解权威信息和科学防控知识,引导大家养成正确佩戴口罩、勤洗手、1米线等绿色健康生活习惯,增强警觉意识和防控意识;依法依规打击谣言。

      武汉市长周先旺出席会议强调,要严丝合缝抓好外防输入,细之又细做好社会面管控,全面加强重点场所和重点区域防控,实现关口前移,不断提升多点触发机制的灵敏度;加强统筹调度,做好新冠疫苗接种工作。
      “政事儿”注意到,在1月6日,武汉市疾控中心也向广大市民发出紧急提醒,近期广大市民如无特殊情况,请勿前往河北省;从河北省返回武汉的人员,应提前24小时主动向所在社区(村)、单位报备相关情况。
      1月6日,湖北省委常委、省疫情防控指挥部副指挥长、省卫健委党组书记王贺胜,到武汉市检查指导疫情防控和新冠肺炎疫苗接种工作。
      王贺胜强调,要深刻汲取近期国内部分地方发生本土确诊病例的教训,以严防输入为重点严防反弹。严格“人物地”同防和闭环管理;全面落实隔离场所服务人员定期核酸检测、医废垃圾等物品消杀措施;从严管控中高风险地区来鄂返鄂人员;加强发热门诊管理,规范建设“三区两通道”,严防发生院感。严格按国家技术指南,抓好重点人群新冠肺炎疫苗接种工作,确保疫情不发生规模输入和反弹。

    您需要登录后才可以回帖 登录 | 立即注册

    本版积分规则

    小黑屋|手机版|Archiver|服务支持:DZ动力|huachaowang.com Inc. ( 蜀ICP备17032287号-1 )

    GMT+8, 2025-12-21 17:56 , Processed in 0.082871 second(s), 23 queries .

    Powered by Discuz! X3.4

    © 2001-2013 Comsenz Inc.

    快速回复 返回顶部 返回列表