花潮论坛

搜索
热搜: 活动 交友 discuz

[时事新闻] 娱探丨疫情影响下的娱乐圈:当网红成了时下最诱人的工作?

[复制链接]

该用户从未签到

1644

主题

28万

回帖

31万

积分

贵宾

Rank: 7Rank: 7Rank: 7Rank: 7Rank: 7Rank: 7Rank: 7

花潮美女鼠牛虎兔龙蛇马羊猴鸡狗猪春风拂面星星情怀七彩绚丽王者至尊妙笔生花共看流星我心永远幸福快乐指尖上的流年花潮贵宾

发表于 2021-3-30 09:52 | 显示全部楼层
毋问我从哪里来 发表于 2021-3-30 09:52
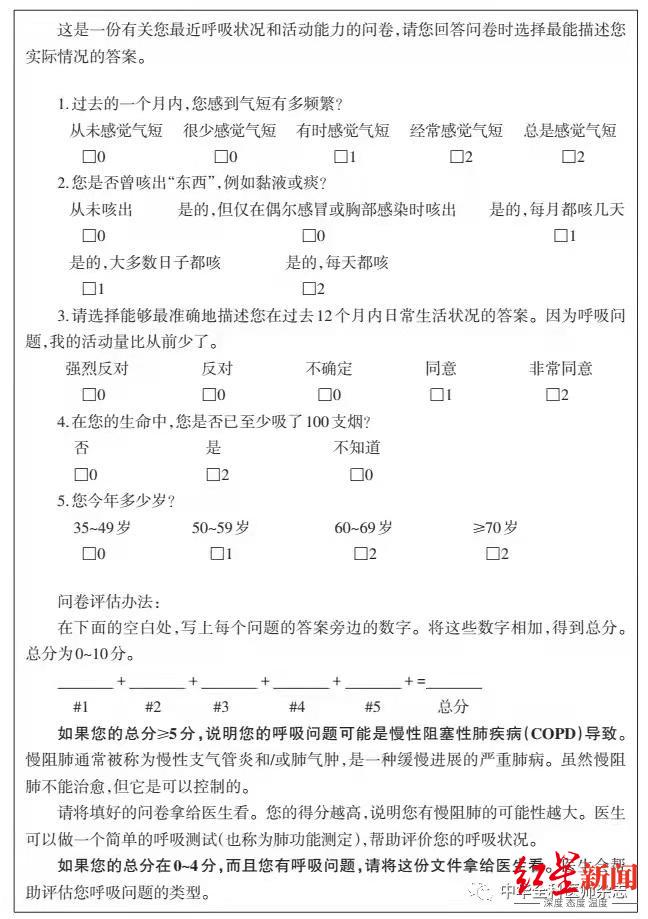
  慢阻肺为什么“不为人知”?  因为前期症状不“典型”  60岁以上老人,每4个就有1位患有慢阻肺。 ...


                               
登录/注册后可看大图

  把五道题的得分相加,如果≥5分,那有可能得了慢阻肺,赶紧去呼吸专科门诊就诊,接受肺功能等检查。
  如果得分在2~4分,那你也得慢阻肺的风险也比较高,建议到医院定期就诊检查,做到早发现,早诊断,早治疗。

回复 支持 反对

使用道具 举报

该用户从未签到

1644

主题

28万

回帖

31万

积分

贵宾

Rank: 7Rank: 7Rank: 7Rank: 7Rank: 7Rank: 7Rank: 7

花潮美女鼠牛虎兔龙蛇马羊猴鸡狗猪春风拂面星星情怀七彩绚丽王者至尊妙笔生花共看流星我心永远幸福快乐指尖上的流年花潮贵宾

发表于 2021-3-30 09:52 | 显示全部楼层
毋问我从哪里来 发表于 2021-3-30 09:52
  把五道题的得分相加,如果≥5分,那有可能得了慢阻肺,赶紧去呼吸专科门诊就诊,接受肺功能等检查 ...

  别怕,慢阻肺可防可治
  尽管慢阻肺有高发病率、高患病率、高致残率、高病死率、高经济负担率等“五高”特征,但慢阻肺并非“绝症”,而是可防可治。

  对于慢阻肺患者,戒烟(包括避免二手烟)是最有效、最重要的治疗措施,在疾病的任何阶段开始戒烟,都有利于防止病情发展。
  同时,要坚持规范性的药物治疗。特别需要强调的是,如果治疗不规范,咳嗽咳痰会越来越严重,走路会越来越累,也更容易出现急性加重,甚至死亡率也会增加。
  另外,提高免疫力、适度锻炼、康复训练,以及定期复查、随访,都有利于慢阻肺患者的治疗和康复。

回复 支持 反对

使用道具 举报

该用户从未签到

1644

主题

28万

回帖

31万

积分

贵宾

Rank: 7Rank: 7Rank: 7Rank: 7Rank: 7Rank: 7Rank: 7

花潮美女鼠牛虎兔龙蛇马羊猴鸡狗猪春风拂面星星情怀七彩绚丽王者至尊妙笔生花共看流星我心永远幸福快乐指尖上的流年花潮贵宾

发表于 2021-3-30 09:53 | 显示全部楼层
毋问我从哪里来 发表于 2021-3-30 09:52
  别怕,慢阻肺可防可治  尽管慢阻肺有高发病率、高患病率、高致残率、高病死率、高经济负担率等“五 ...

  如何预防慢阻肺呢?
  戒烟,避免吸入二手烟。
  减少有害气体和有害颗粒吸入。
  生活起居室要注意勤通风换气,保持空气清新和清洁卫生。
  遵照医生建议,定期接种流感疫苗。
  适当进食易消化的高营养食物。
  加强肺功能锻炼。
  坚持适度体育锻炼。
  红星新闻记者 于遵素 实习生 杨雪姣

回复 支持 反对

使用道具 举报

该用户从未签到

1644

主题

23万

回帖

26万

积分

版主

Rank: 7Rank: 7Rank: 7Rank: 7Rank: 7Rank: 7Rank: 7

花潮美女鼠牛虎兔龙蛇马羊猴鸡狗猪多彩人生火热情怀优雅迷人缤纷心情蝴蝶情怀心曲飞扬星星情怀七彩绚丽相遇之美花好月圆心香一瓣飞龙在天王者至尊生财有道大将风范天籁妙音妙笔生花共看流星风雨同行我心永远幸福快乐前途似锦花潮版主

 楼主| 发表于 2021-3-30 10:20 | 显示全部楼层
谁毁了庞麦郎?

2021
03/29
13:21
南方周末


                               
登录/注册后可看大图
庞麦郎2016年1月在杭州“旧金属”绝版演唱会首站现场与观众互动。 (视觉中国/图)
若干年后,如果回忆起一个叫庞麦郎的年轻人,纪录片导演张景百惠会想起他的笑。那是一种像孩子一样的笑容,“简单纯粹,还带着些羞涩”。庞麦郎很少露出笑容,大多数时候他都在发呆,眼神空洞。张景百惠看过他两次笑,第一次笑是在他住的80元一晚的小旅馆里,大家请他现场朗诵一段他写的歌词,请他唱歌,他害羞地笑了;第二次笑是在稍微喝了一点酒之后,熟悉的朋友围在他身边热络地聊天,他也笑了。他被嘲笑太久了,这样温暖的场面并不多见。

回复 支持 反对

使用道具 举报

该用户从未签到

1644

主题

23万

回帖

26万

积分

版主

Rank: 7Rank: 7Rank: 7Rank: 7Rank: 7Rank: 7Rank: 7

花潮美女鼠牛虎兔龙蛇马羊猴鸡狗猪多彩人生火热情怀优雅迷人缤纷心情蝴蝶情怀心曲飞扬星星情怀七彩绚丽相遇之美花好月圆心香一瓣飞龙在天王者至尊生财有道大将风范天籁妙音妙笔生花共看流星风雨同行我心永远幸福快乐前途似锦花潮版主

 楼主| 发表于 2021-3-30 10:20 | 显示全部楼层

也许庞麦郎还会出现在一本叫《绿皮书》的小说里,作者是他曾经的经纪人白晓,主角就是他和白晓。在好莱坞的同名电影里,白人保镖托尼被聘用为非裔古典钢琴家唐开车,他们一路巡演,相互照应,生发出的友谊最终跨越了种族和阶级偏见。在白晓的小说里,他就是那个保镖托尼,而庞麦郎则是梵高,他们的友谊和他们对艺术的追求,不被世俗所理解。“它会比(电影)《绿皮书》还精彩。”白晓信心满满。
2021年3月11日这天,白晓率先将他酝酿中的小说结局扔进了现实——他在网上发布视频告诉全世界,庞麦郎“疯了”,他因患有严重的精神分裂症,被强制送进了精神病院——这是这位《我的滑板鞋》作者、过气网络歌手七年来最灰暗的时刻。
或许庞麦郎的精神世界早就支离破碎了。他把它们写进歌里,《旧金属》里这样唱道:“所有人的目光都匪夷所思,所有人的话语都是关于我;我想自由自在但我负重累累,我不喜欢的卑微我不想再继续;黑夜已经来临,黑夜我将终止……”却很少有人认真在听。
庞麦郎一直挣扎在成名的路上,生活给过他希望,又将这些粉红的泡沫捏碎,一步步将他推向了深渊。

回复 支持 反对

使用道具 举报

该用户从未签到

1644

主题

23万

回帖

26万

积分

版主

Rank: 7Rank: 7Rank: 7Rank: 7Rank: 7Rank: 7Rank: 7

花潮美女鼠牛虎兔龙蛇马羊猴鸡狗猪多彩人生火热情怀优雅迷人缤纷心情蝴蝶情怀心曲飞扬星星情怀七彩绚丽相遇之美花好月圆心香一瓣飞龙在天王者至尊生财有道大将风范天籁妙音妙笔生花共看流星风雨同行我心永远幸福快乐前途似锦花潮版主

 楼主| 发表于 2021-3-30 10:20 | 显示全部楼层
驻在平安夜前夕 发表于 2021-3-30 10:20
也许庞麦郎还会出现在一本叫《绿皮书》的小说里,作者是他曾经的经纪人白晓,主角就是他和白晓。在好莱坞 ...

是谁毁了庞麦郎?
“他们发现了,只是没说而已”
纪录片导演张景百惠的团队是庞麦郎被送进精神病院之前,最后一批接触庞麦郎的纪录片拍摄者之一。在她之前,2019年就有《流行歌手庞麦郎》《庞麦郎的夏天》两部纪录片面世,片子里的庞麦郎,最后都被描述成了一个孤独的、行吟诗人式的悲情人物。
“那些纪录片我觉得很有意思。”白晓告诉南方周末记者。因为拍纪录片,庞麦郎、白晓和纪录片团队会整天泡在一起,渐渐就处成了朋友,“所以他们后期剪辑处理的时候都尽可能往好的方向去剪辑处理,把好的东西放出来,有些让人感觉尴尬的或者突然有点矛盾的内容,他们就没有放出来。但是我又不能提醒他们把这个加进来”。

回复 支持 反对

使用道具 举报

该用户从未签到

1644

主题

23万

回帖

26万

积分

版主

Rank: 7Rank: 7Rank: 7Rank: 7Rank: 7Rank: 7Rank: 7

花潮美女鼠牛虎兔龙蛇马羊猴鸡狗猪多彩人生火热情怀优雅迷人缤纷心情蝴蝶情怀心曲飞扬星星情怀七彩绚丽相遇之美花好月圆心香一瓣飞龙在天王者至尊生财有道大将风范天籁妙音妙笔生花共看流星风雨同行我心永远幸福快乐前途似锦花潮版主

 楼主| 发表于 2021-3-30 10:22 | 显示全部楼层
驻在平安夜前夕 发表于 2021-3-30 10:20
是谁毁了庞麦郎?“他们发现了,只是没说而已”纪录片导演张景百惠的团队是庞麦郎被送进精神病院之前,最 ...

被问及这些纪录片拍摄者是否发现了庞麦郎的异样,白晓的回答斩钉截铁:“他们发现了,只是他们没有说而已。他们觉得说了会伤害他,会伤害我们这个团队。”从接受纪录片导演们的跟拍申请开始,白晓说,他就希望他们拍到庞麦郎的异样,但最后的成片让他失望了。
张景百惠是因拍摄武汉疫情纪录片闻名的日本纪录片导演竹内亮创办的“和之梦”工作室的团队成员。2021年1月27日,他们一行来到西安,跟拍了庞麦郎三天。她和同事们在为新的策划《曾经红过的人》专题物色合适的拍摄对象时,庞麦郎以高票当选。“一是因为他很有名,二是他当年的走红并不是很正面。”她告诉南方周末记者,决定跟拍庞麦郎时不是“特别正面”,是抱着“有点好玩”的心态。

回复 支持 反对

使用道具 举报

该用户从未签到

1644

主题

23万

回帖

26万

积分

版主

Rank: 7Rank: 7Rank: 7Rank: 7Rank: 7Rank: 7Rank: 7

花潮美女鼠牛虎兔龙蛇马羊猴鸡狗猪多彩人生火热情怀优雅迷人缤纷心情蝴蝶情怀心曲飞扬星星情怀七彩绚丽相遇之美花好月圆心香一瓣飞龙在天王者至尊生财有道大将风范天籁妙音妙笔生花共看流星风雨同行我心永远幸福快乐前途似锦花潮版主

 楼主| 发表于 2021-3-30 10:22 | 显示全部楼层
驻在平安夜前夕 发表于 2021-3-30 10:22
被问及这些纪录片拍摄者是否发现了庞麦郎的异样,白晓的回答斩钉截铁:“他们发现了,只是他们没有说而已 ...

与之前的纪录片不同的是,这一次,张景百惠把庞麦郎的怪异放进了片子里:庞麦郎说着轻易就能被人拆穿的谎言。明明已经穷得揭不开锅,他却说自己每月能挣几十万;他坚信自己还很红,他的抖音账号上有两万多粉丝,几年累计下来点击量有一千多万,但他却说每天都有上亿点击。庞麦郎还对着摄像机展示他写的一首关于木乃伊的新歌,曲子还没谱上,只有歌词:“你为什么喜欢木乃伊?你是谁?来找谁?我是黑夜里的鬼。”庞麦郎说他和鬼有过交流,“我知道鬼的想法”。
跟拍第三天,张景百惠一行随庞麦郎来到他的老家,陕西省汉中市宁强县的一个小山村。庞麦郎的家在大山里,大巴山和秦岭的交接处,家到镇上还有四十分钟路程。在那里,他们见到了庞麦郎的父亲庞德怀。

回复 支持 反对

使用道具 举报

该用户从未签到

1644

主题

23万

回帖

26万

积分

版主

Rank: 7Rank: 7Rank: 7Rank: 7Rank: 7Rank: 7Rank: 7

花潮美女鼠牛虎兔龙蛇马羊猴鸡狗猪多彩人生火热情怀优雅迷人缤纷心情蝴蝶情怀心曲飞扬星星情怀七彩绚丽相遇之美花好月圆心香一瓣飞龙在天王者至尊生财有道大将风范天籁妙音妙笔生花共看流星风雨同行我心永远幸福快乐前途似锦花潮版主

 楼主| 发表于 2021-3-30 10:22 | 显示全部楼层
驻在平安夜前夕 发表于 2021-3-30 10:22
与之前的纪录片不同的是,这一次,张景百惠把庞麦郎的怪异放进了片子里:庞麦郎说着轻易就能被人拆穿的谎 ...

庞德怀一直都在外打工,2020年因为新冠疫情才留在了家中,一整年没有出去。2021年1月30日那晚,庞德怀、庞麦郎、经纪人白晓和张景百惠一行围炉喝酒聊天,聊了一整晚。庞德怀说起儿子从小就任性、爱音乐,他初中时就自己坐大巴四个小时从家里到汉中市,就为了买一把吉他。“最后花了200块,买了一把破琵琶。”庞德怀说起旧事,仍然一脸不解。那把“破琵琶”至今还留在家里——庞德怀一直吉他、琵琶分不清,他也从不和儿子谈心。
酒过三巡,庞麦郎先回屋睡了,庞德怀说出了儿子的秘密。他问经纪人白晓:“你跟他几年,你有发现他有异常吗,精神上有问题吗?”

回复 支持 反对

使用道具 举报

该用户从未签到

1644

主题

23万

回帖

26万

积分

版主

Rank: 7Rank: 7Rank: 7Rank: 7Rank: 7Rank: 7Rank: 7

花潮美女鼠牛虎兔龙蛇马羊猴鸡狗猪多彩人生火热情怀优雅迷人缤纷心情蝴蝶情怀心曲飞扬星星情怀七彩绚丽相遇之美花好月圆心香一瓣飞龙在天王者至尊生财有道大将风范天籁妙音妙笔生花共看流星风雨同行我心永远幸福快乐前途似锦花潮版主

 楼主| 发表于 2021-3-30 10:22 | 显示全部楼层
驻在平安夜前夕 发表于 2021-3-30 10:22
庞德怀一直都在外打工,2020年因为新冠疫情才留在了家中,一整年没有出去。2021年1月30日那晚,庞德怀、 ...

白晓沉默了几秒。他没有正面回答,而是说,“老庞的确是有很多偏执的行为,我把它称为梵高精神。”
庞德怀不知道他孩子这几年到底在干什么,他始终认为,庞麦郎只是因为赚不到钱压力大才犯的病。
就在这个晚上,张景百惠知道了庞麦郎生病的秘密,她感到震惊。在庞麦郎家中,张景百惠看到了一本早已经泛黄的歌本,里面有庞麦郎写的很多未发表的作品,一首叫《惊险小说》的歌是这样写的:“我的心莫名有点悲伤,在这里什么都会发生,呼啸的风让我寸步难行,渐渐夜晚就要来临。我听到了仓促的脚步声,我听到了陌生人在喊,你往哪里去?这是罪恶之城。”

回复 支持 反对

使用道具 举报

该用户从未签到

1644

主题

23万

回帖

26万

积分

版主

Rank: 7Rank: 7Rank: 7Rank: 7Rank: 7Rank: 7Rank: 7

花潮美女鼠牛虎兔龙蛇马羊猴鸡狗猪多彩人生火热情怀优雅迷人缤纷心情蝴蝶情怀心曲飞扬星星情怀七彩绚丽相遇之美花好月圆心香一瓣飞龙在天王者至尊生财有道大将风范天籁妙音妙笔生花共看流星风雨同行我心永远幸福快乐前途似锦花潮版主

 楼主| 发表于 2021-3-30 10:22 | 显示全部楼层
驻在平安夜前夕 发表于 2021-3-30 10:22
白晓沉默了几秒。他没有正面回答,而是说,“老庞的确是有很多偏执的行为,我把它称为梵高精神。”庞德怀 ...

也是从看到歌本的那一刻起,张景百惠对庞麦郎的态度发生了很大改观,不再是“有点好玩”,“我认可了他的一部分才华,他的歌词里是有才华的。”她告诉南方周末记者。
可是一切似乎都为时已晚。2021年3月11日,庞麦郎的秘密成了众人皆知的新闻。

                               
登录/注册后可看大图
庞麦郎曾在陕西老家的这间屋子里写歌。随着他离家多年,屋子早已闲置,被家人用来发酵酒米,房间里找不到有关庞麦郎的任何物品。 (视觉中国/图)

回复 支持 反对

使用道具 举报

该用户从未签到

1644

主题

23万

回帖

26万

积分

版主

Rank: 7Rank: 7Rank: 7Rank: 7Rank: 7Rank: 7Rank: 7

花潮美女鼠牛虎兔龙蛇马羊猴鸡狗猪多彩人生火热情怀优雅迷人缤纷心情蝴蝶情怀心曲飞扬星星情怀七彩绚丽相遇之美花好月圆心香一瓣飞龙在天王者至尊生财有道大将风范天籁妙音妙笔生花共看流星风雨同行我心永远幸福快乐前途似锦花潮版主

 楼主| 发表于 2021-3-30 10:23 | 显示全部楼层
驻在平安夜前夕 发表于 2021-3-30 10:22
也是从看到歌本的那一刻起,张景百惠对庞麦郎的态度发生了很大改观,不再是“有点好玩”,“我认可了他的 ...

“不是华晨宇的滑板鞋啊?”
六年来,庞麦郎奔跑在翻红的路上,赞助商们给过他希望。
2015年底,庞麦郎与其前经纪公司华数毁约,从北京回到家乡陕西西安谋求发展,一心想在西安市的五万人体育场开演唱会。那时他除了《我的滑板鞋》,手里只积累了七八首歌,新结识的经纪人白晓劝他不要开,曲库不够。他不听,说很快就可以写出好多首。
最后是钱让他不得不妥协。五万人体育场的租金、舞美、舞台搭建、人工等费用,加起来少说也要一百万,他掏不出那么多钱。

回复 支持 反对

使用道具 举报

该用户从未签到

1644

主题

23万

回帖

26万

积分

版主

Rank: 7Rank: 7Rank: 7Rank: 7Rank: 7Rank: 7Rank: 7

花潮美女鼠牛虎兔龙蛇马羊猴鸡狗猪多彩人生火热情怀优雅迷人缤纷心情蝴蝶情怀心曲飞扬星星情怀七彩绚丽相遇之美花好月圆心香一瓣飞龙在天王者至尊生财有道大将风范天籁妙音妙笔生花共看流星风雨同行我心永远幸福快乐前途似锦花潮版主

 楼主| 发表于 2021-3-30 10:23 | 显示全部楼层
驻在平安夜前夕 发表于 2021-3-30 10:23
“不是华晨宇的滑板鞋啊?”六年来,庞麦郎奔跑在翻红的路上,赞助商们给过他希望。2015年底,庞麦郎与其 ...

后来他们辗转找到一个体育馆,能坐八千人,租金加舞台搭建,算下来也要五六十万,庞麦郎心一横,准备把钱都砸进去——那时因为《我的滑板鞋》火了,庞麦郎还有一些积蓄。白晓拦住了他。
这时,“天使”来了。西安一家剧场刚开业不久,据说音响设备在西安地区也算属一属二,有一个很大的LED屏,舞台中间还可以自动开合。听说“名人”庞麦郎要开演唱会,剧场方答应免费把场地借给他开唱。
没想到临近演出了,剧场所属商业地产集团的大老板得知此事,上网一搜,搜出一个负面新闻众多、官司缠身的庞麦郎——华数公司以庞麦郎私下演出、接受媒体邀约、拒绝参加公司安排的演艺活动为由将他诉至法院,要求他继续履行合约,并向他索赔60万元。北京朝阳法院发布微博称,法院采取多种手段传唤,庞麦郎始终拒绝应诉。

回复 支持 反对

使用道具 举报

该用户从未签到

1644

主题

23万

回帖

26万

积分

版主

Rank: 7Rank: 7Rank: 7Rank: 7Rank: 7Rank: 7Rank: 7

花潮美女鼠牛虎兔龙蛇马羊猴鸡狗猪多彩人生火热情怀优雅迷人缤纷心情蝴蝶情怀心曲飞扬星星情怀七彩绚丽相遇之美花好月圆心香一瓣飞龙在天王者至尊生财有道大将风范天籁妙音妙笔生花共看流星风雨同行我心永远幸福快乐前途似锦花潮版主

 楼主| 发表于 2021-3-30 10:23 | 显示全部楼层
驻在平安夜前夕 发表于 2021-3-30 10:23
后来他们辗转找到一个体育馆,能坐八千人,租金加舞台搭建,算下来也要五六十万,庞麦郎心一横,准备把钱 ...

赞助算是黄了。最后是趁着剧场那天恰好没有安排档期,白晓找了私人关系,对方才答应把剧场借给庞麦郎用两个小时。
庞麦郎满怀希望,他亲自制作了三百多张海报,连夜带着白晓和他的两个表弟打车前往西安市郊年轻人扎堆的大学城贴海报,贴了一个多小时,贴出去七八十张海报。第二天早上七点多,他们去看,海报已经被环卫工人全部清理掉了。余下的两百多张海报,是他们以发传单的方式发完的。
演唱会这天终于到来了。“那天来了好多人,找他签名合影的人排了好长好长的队。他特别开心”。白晓说的“好多人”,确切的数字是三百。演唱会原本是要售票的,怕现场没有人来,最后也没有售票,全部免费入场。为了这次演唱会,庞麦郎还专门请了伴舞,加上两个摄影摄像,整体算下来,倒贴两万元。

回复 支持 反对

使用道具 举报

该用户从未签到

1644

主题

23万

回帖

26万

积分

版主

Rank: 7Rank: 7Rank: 7Rank: 7Rank: 7Rank: 7Rank: 7

花潮美女鼠牛虎兔龙蛇马羊猴鸡狗猪多彩人生火热情怀优雅迷人缤纷心情蝴蝶情怀心曲飞扬星星情怀七彩绚丽相遇之美花好月圆心香一瓣飞龙在天王者至尊生财有道大将风范天籁妙音妙笔生花共看流星风雨同行我心永远幸福快乐前途似锦花潮版主

 楼主| 发表于 2021-3-30 10:24 | 显示全部楼层
驻在平安夜前夕 发表于 2021-3-30 10:23
赞助算是黄了。最后是趁着剧场那天恰好没有安排档期,白晓找了私人关系,对方才答应把剧场借给庞麦郎用两 ...

还有一次,庞麦郎打算做《我的滑板鞋》的衍生品——“头层牛皮”做的滑板鞋,放到淘宝上卖。闻讯来了一名五十多岁的生意人,承诺给他投资三十万,庞麦郎高兴坏了,跟白晓张罗着找设计师、设计滑板鞋款式。前期他自己投了五六万,如今有了这三十万,滑板鞋就能上生产线了。
没想到生意人一查新闻,傻眼了:“不是华晨宇的滑板鞋啊?”那时歌手华晨宇在综艺节目里重新编曲翻唱了《我的滑板鞋》,让这首网络歌曲又火了一把。白晓赶紧解释,不是华晨宇,庞麦郎才是《我的滑板鞋》的原唱。生意人听不下去,说:“你现在立马鞋子让我赚两个亿,我都不会投。”

回复 支持 反对

使用道具 举报

该用户从未签到

1644

主题

23万

回帖

26万

积分

版主

Rank: 7Rank: 7Rank: 7Rank: 7Rank: 7Rank: 7Rank: 7

花潮美女鼠牛虎兔龙蛇马羊猴鸡狗猪多彩人生火热情怀优雅迷人缤纷心情蝴蝶情怀心曲飞扬星星情怀七彩绚丽相遇之美花好月圆心香一瓣飞龙在天王者至尊生财有道大将风范天籁妙音妙笔生花共看流星风雨同行我心永远幸福快乐前途似锦花潮版主

 楼主| 发表于 2021-3-30 10:24 | 显示全部楼层
驻在平安夜前夕 发表于 2021-3-30 10:24
还有一次,庞麦郎打算做《我的滑板鞋》的衍生品——“头层牛皮”做的滑板鞋,放到淘宝上卖。闻讯来了一名 ...

最后是白晓靠四处网络借贷,堵上了那三十万的窟窿。他们还买来一个集装箱,把集装箱拉到大山深处,假装滑板鞋的专卖店开在“神秘”的大山深处。滑板鞋终于在淘宝上架了,价格一降再降,最终,360双单价399元的庞麦郎滑板鞋,只卖出了二十几双,回本无望。

                               
登录/注册后可看大图
庞麦郎2019年坐在老家门前的小溪边,这是他童年玩耍的地方。 (IC photo/图)

回复 支持 反对

使用道具 举报

该用户从未签到

1644

主题

23万

回帖

26万

积分

版主

Rank: 7Rank: 7Rank: 7Rank: 7Rank: 7Rank: 7Rank: 7

花潮美女鼠牛虎兔龙蛇马羊猴鸡狗猪多彩人生火热情怀优雅迷人缤纷心情蝴蝶情怀心曲飞扬星星情怀七彩绚丽相遇之美花好月圆心香一瓣飞龙在天王者至尊生财有道大将风范天籁妙音妙笔生花共看流星风雨同行我心永远幸福快乐前途似锦花潮版主

 楼主| 发表于 2021-3-30 10:25 | 显示全部楼层
驻在平安夜前夕 发表于 2021-3-30 10:24
最后是白晓靠四处网络借贷,堵上了那三十万的窟窿。他们还买来一个集装箱,把集装箱拉到大山深处,假装滑 ...

“我是奇葩吗?”
“粉丝”们也让庞麦郎一度陷入“又要红了”的错觉里。
有近六年的时间,庞麦郎一直在全国各地的live house疯狂巡演,最密集的时候,他一年去了五六十座城市,50天里做了三四十场live house演出。
有过真观众。白晓记得,巡演观众最多的一次,是2016年1月16日在杭州举办的“旧金属绝版演唱会”首站,那天现场来了五六百人,现场气氛也特别好,庞麦郎卖力演唱了《我的滑板鞋》《西班牙的牛》等9首歌曲。白晓站在后台,看得都快哭了,那是他觉得庞麦郎状态特别好、离“红了”最近的一次。可第二天新闻出来,不是庞麦郎红了,而是现场观众质疑其“假唱”,说他多次口型对不上,也跟不上伴奏。白晓辩称,庞麦郎其实没有假唱,只是放着原声而已,他本人也在很卖力地唱,但没人在意。

回复 支持 反对

使用道具 举报

该用户从未签到

1644

主题

23万

回帖

26万

积分

版主

Rank: 7Rank: 7Rank: 7Rank: 7Rank: 7Rank: 7Rank: 7

花潮美女鼠牛虎兔龙蛇马羊猴鸡狗猪多彩人生火热情怀优雅迷人缤纷心情蝴蝶情怀心曲飞扬星星情怀七彩绚丽相遇之美花好月圆心香一瓣飞龙在天王者至尊生财有道大将风范天籁妙音妙笔生花共看流星风雨同行我心永远幸福快乐前途似锦花潮版主

 楼主| 发表于 2021-3-30 10:25 | 显示全部楼层
驻在平安夜前夕 发表于 2021-3-30 10:25
“我是奇葩吗?”“粉丝”们也让庞麦郎一度陷入“又要红了”的错觉里。有近六年的时间,庞麦郎一直在全国 ...

南方周末记者曾于2019年12月25日在上海知名的live house育音堂公园观看了“约瑟翰·庞麦郎《真棒》2019巡演上海站”的演出,那是圣诞夜,现场来了近百名观众,气氛热烈,还有粉丝送来两束满天星,摆在舞台中央。庞麦郎显得很亢奋,一小时的演出里,他换了五六套服装,还模仿偶像迈克尔·杰克逊跳起了太空舞步。
但这些“热闹”杯水车薪。大多数时候,庞麦郎的live house巡演只卖出去十几张票甚至几张票。庞麦郎自己会不时将巡演信息发布到微博上,评论区里最多的留言是“过气网红垂死挣扎”。

回复 支持 反对

使用道具 举报

该用户从未签到

1644

主题

23万

回帖

26万

积分

版主

Rank: 7Rank: 7Rank: 7Rank: 7Rank: 7Rank: 7Rank: 7

花潮美女鼠牛虎兔龙蛇马羊猴鸡狗猪多彩人生火热情怀优雅迷人缤纷心情蝴蝶情怀心曲飞扬星星情怀七彩绚丽相遇之美花好月圆心香一瓣飞龙在天王者至尊生财有道大将风范天籁妙音妙笔生花共看流星风雨同行我心永远幸福快乐前途似锦花潮版主

 楼主| 发表于 2021-3-30 10:25 | 显示全部楼层
驻在平安夜前夕 发表于 2021-3-30 10:25
南方周末记者曾于2019年12月25日在上海知名的live house育音堂公园观看了“约瑟翰·庞麦郎《真棒》2019巡 ...

每次巡演结束,观众可以扫码加入“约瑟翰·庞麦郎和他的朋友们”微信群,这个群里截至目前有99人,庞麦郎和经纪人白晓也在其中,但庞麦郎本人从未发过言。庞麦郎“粉丝群”刚建立的时候挺热闹,大家你一言我一语,都在说喜欢“老庞”的歌,白晓被这种气氛所鼓舞,试探着在群里发起小活动:录小视频唱庞麦郎的歌不少于30秒发到群里,选出其中两位送老庞签名mini纪念版CD。一阵尴尬的沉默过后,只有一人响应。
2020年,新冠疫情暴发,庞麦郎的巡演事业和“约瑟翰·庞麦郎和他的朋友们”微信群都陷入了停顿。5月疫情好转,微信群里终于有人冒泡:“老庞什么时候再开演唱会啊?”这下群里又热闹开来,大家纷纷调侃:“去加什比科(庞麦郎自称的出生地)啊”“必须是鸟巢”“香港的话,红磡肯定成”“今年欧洲杯开幕式上去唱一首”……

回复 支持 反对

使用道具 举报

该用户从未签到

1644

主题

23万

回帖

26万

积分

版主

Rank: 7Rank: 7Rank: 7Rank: 7Rank: 7Rank: 7Rank: 7

花潮美女鼠牛虎兔龙蛇马羊猴鸡狗猪多彩人生火热情怀优雅迷人缤纷心情蝴蝶情怀心曲飞扬星星情怀七彩绚丽相遇之美花好月圆心香一瓣飞龙在天王者至尊生财有道大将风范天籁妙音妙笔生花共看流星风雨同行我心永远幸福快乐前途似锦花潮版主

 楼主| 发表于 2021-3-30 10:26 | 显示全部楼层
驻在平安夜前夕 发表于 2021-3-30 10:25
每次巡演结束,观众可以扫码加入“约瑟翰·庞麦郎和他的朋友们”微信群,这个群里截至目前有99人,庞麦郎 ...

10月底,庞麦郎真的恢复live house巡演了。第一站家门口西安的演出,宣传了一个月,最后却一张票也没卖出去。
“他之前很多地方的演出票都是(只卖出)几张这样子,比如洛阳、晋城,我都习惯了,但是西安这么大的城市零票房,我还是有点吃惊的。”白晓告诉南方周末记者。当时他回头看庞麦郎,老庞却没有什么情绪波动,表情是木讷的,感觉像个小孩,又难过,又有点委屈,“脾气估计也发不出来了,因为票房个位数的情况出现太多次了,他应该是习惯了这种感觉”。
庞麦郎也不是没有过可以增加曝光量的机会,《奇葩说》《中国有嘻哈》等综艺节目都曾找上门来,邀请他参加。庞麦郎都拒绝了。别人不解他为什么不去,这些节目流量这么大。庞麦郎的回答是:“你看看这个名字,‘奇葩说’,奇葩上的节目,我是奇葩吗?他们是不是在嘲笑我?”

回复 支持 反对

使用道具 举报

您需要登录后才可以回帖 登录 | 立即注册

本版积分规则

小黑屋|手机版|Archiver|服务支持:DZ动力|huachaowang.com Inc. ( 蜀ICP备17032287号-1 )

GMT+8, 2025-12-19 00:39 , Processed in 0.090513 second(s), 21 queries .

Powered by Discuz! X3.4

© 2001-2013 Comsenz Inc.

快速回复 返回顶部 返回列表