花潮论坛

搜索
热搜: 活动 交友 discuz

[时事新闻] 日本击剑奥运银牌得主送外卖赚生活费 送8单赚4千日元

[复制链接]

该用户从未签到

1644

主题

23万

回帖

26万

积分

版主

Rank: 7Rank: 7Rank: 7Rank: 7Rank: 7Rank: 7Rank: 7

花潮美女鼠牛虎兔龙蛇马羊猴鸡狗猪多彩人生火热情怀优雅迷人缤纷心情蝴蝶情怀心曲飞扬星星情怀七彩绚丽相遇之美花好月圆心香一瓣飞龙在天王者至尊生财有道大将风范天籁妙音妙笔生花共看流星风雨同行我心永远幸福快乐前途似锦花潮版主

 楼主| 发表于 2021-12-23 16:24 | 显示全部楼层
驻在平安夜前夕 发表于 2021-12-23 16:24
第二回合,木村翔试图打的更主动些,就在他出拳准备进攻时,玄武却突然使出一个抱摔动作,将其高高抱起, ...

裁判宣布比赛就此结束。玄武身披国旗开始绕场庆祝,接受一干人等的祝贺。

                               
登录/注册后可看大图


对于人们的质疑和不满,他本人表示:" 中国打日本,还需要规则吗???他不死我睡不着觉啊。" 有人跟帖回击," 不以为耻反以为荣?真不知道你是怎么想的,今天这事丢人都丢到国外去了!望好自为之!!"

回复 支持 反对

使用道具 举报

该用户从未签到

1644

主题

23万

回帖

26万

积分

版主

Rank: 7Rank: 7Rank: 7Rank: 7Rank: 7Rank: 7Rank: 7

花潮美女鼠牛虎兔龙蛇马羊猴鸡狗猪多彩人生火热情怀优雅迷人缤纷心情蝴蝶情怀心曲飞扬星星情怀七彩绚丽相遇之美花好月圆心香一瓣飞龙在天王者至尊生财有道大将风范天籁妙音妙笔生花共看流星风雨同行我心永远幸福快乐前途似锦花潮版主

 楼主| 发表于 2021-12-23 16:25 | 显示全部楼层
驻在平安夜前夕 发表于 2021-12-23 16:24
裁判宣布比赛就此结束。玄武身披国旗开始绕场庆祝,接受一干人等的祝贺。

对于人们的质疑 ...

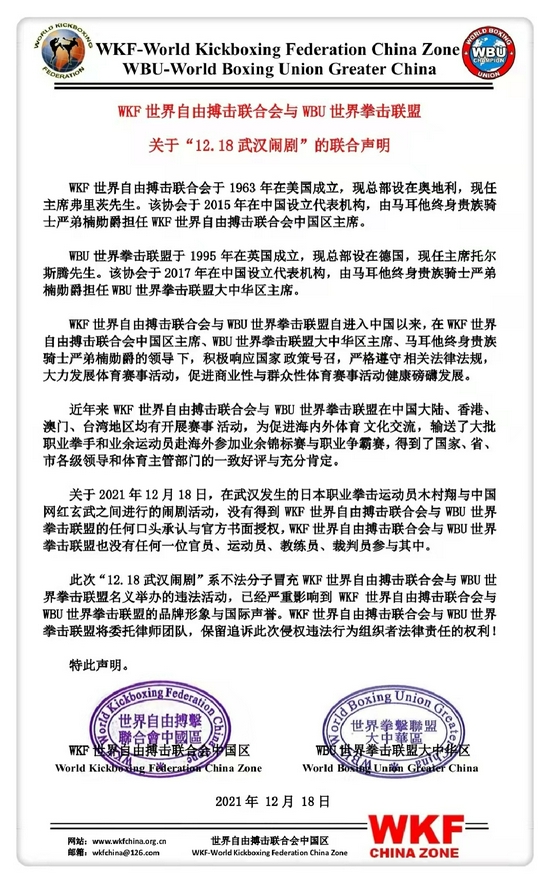
赛后第一时间,WKF 世界自由搏击联合会和 WBU 世界拳击联盟久联合发表声明,称不法分子打着两组织的旗号搞出了这场闹剧,将保留诉讼的权利。

                               
登录/注册后可看大图



回复 支持 反对

使用道具 举报

该用户从未签到

1644

主题

23万

回帖

26万

积分

版主

Rank: 7Rank: 7Rank: 7Rank: 7Rank: 7Rank: 7Rank: 7

花潮美女鼠牛虎兔龙蛇马羊猴鸡狗猪多彩人生火热情怀优雅迷人缤纷心情蝴蝶情怀心曲飞扬星星情怀七彩绚丽相遇之美花好月圆心香一瓣飞龙在天王者至尊生财有道大将风范天籁妙音妙笔生花共看流星风雨同行我心永远幸福快乐前途似锦花潮版主

 楼主| 发表于 2021-12-23 16:25 | 显示全部楼层
驻在平安夜前夕 发表于 2021-12-23 16:25
赛后第一时间,WKF 世界自由搏击联合会和 WBU 世界拳击联盟久联合发表声明,称不法分子打着两组织的旗号 ...

不尊重规则,就不会有人尊重你
以暴打日本选手为主题的比赛,很多中国赛事都曾走过这样的捷径,并带来了一波流量和关注度。当然,如果翻来覆去用同样的手法炒作而不想办法提高比赛的质量和选手的水平,拳迷不是傻子,糊弄的了一次弄不了第二次。时至今日,中国的自主拳击或搏击赛事,能生存下来的都不多更遑论走向海外。虽然这是多方面的因素所造成的,但主办方短视,为了眼前的利益做出伤害赛事口碑的行为绝对是重要原因之一。
而此次事件,相比于上面提到的炒作更加恶劣,因为它不单单将一场商业表演赛恶意炒作为中日对抗,打着 " 为邹市明复仇 " 的旗号吸引眼球。还在不明确告知日方的规则情况下浑水摸鱼蒙混过关,让双方用不同的规则进行比赛,这种行为和大街上动手又有什么区别。如果出现事故,赛事方和组织者如何承担责任?这样的比赛又是如何获得批文的?种种疑问仍需要有关部门和相关组织者出面说明。


回复 支持 反对

使用道具 举报

该用户从未签到

1644

主题

23万

回帖

26万

积分

版主

Rank: 7Rank: 7Rank: 7Rank: 7Rank: 7Rank: 7Rank: 7

花潮美女鼠牛虎兔龙蛇马羊猴鸡狗猪多彩人生火热情怀优雅迷人缤纷心情蝴蝶情怀心曲飞扬星星情怀七彩绚丽相遇之美花好月圆心香一瓣飞龙在天王者至尊生财有道大将风范天籁妙音妙笔生花共看流星风雨同行我心永远幸福快乐前途似锦花潮版主

 楼主| 发表于 2021-12-23 16:25 | 显示全部楼层
驻在平安夜前夕 发表于 2021-12-23 16:25
不尊重规则,就不会有人尊重你以暴打日本选手为主题的比赛,很多中国赛事都曾走过这样的捷径,并带来了一 ...


                               
登录/注册后可看大图


赛后,木村翔的社交媒体下充满了声援和抱歉的话语,木村翔本人大度的发推感谢了中国粉丝的关注," 在世界上任何一个国家,都有好人坏人,真诚的人和虚伪的人,不要在这件事上恨中国人。"
事实上也的确如此,大多数中国人分得清青红皂白,这样的 " 抗日 " 有何意义?如此闹剧只会让别国选手和粉丝看扁中国搏击,对中国搏击敬而远之。整个市场需要严厉的监管,避免一颗老鼠屎坏了一锅粥的情况再次发生!(葛思文)

回复 支持 反对

使用道具 举报

该用户从未签到

1644

主题

23万

回帖

26万

积分

版主

Rank: 7Rank: 7Rank: 7Rank: 7Rank: 7Rank: 7Rank: 7

花潮美女鼠牛虎兔龙蛇马羊猴鸡狗猪多彩人生火热情怀优雅迷人缤纷心情蝴蝶情怀心曲飞扬星星情怀七彩绚丽相遇之美花好月圆心香一瓣飞龙在天王者至尊生财有道大将风范天籁妙音妙笔生花共看流星风雨同行我心永远幸福快乐前途似锦花潮版主

 楼主| 发表于 2021-12-23 16:27 | 显示全部楼层
中国拳手抱摔日本拳王闹剧后,日媒是怎么报道的

2021年12月22日 15:57 新浪体育


                               
登录/注册后可看大图
玄武这行为,引起了公愤

  11月19日,在武汉进行的一次所谓“拳击比赛”中,自称散打冠军的前辽宁散打选手玄武用投技,将前WBO世界蝇量级拳王木村翔抱起头冲下摔在了拳击擂台上。

回复 支持 反对

使用道具 举报

该用户从未签到

1644

主题

23万

回帖

26万

积分

版主

Rank: 7Rank: 7Rank: 7Rank: 7Rank: 7Rank: 7Rank: 7

花潮美女鼠牛虎兔龙蛇马羊猴鸡狗猪多彩人生火热情怀优雅迷人缤纷心情蝴蝶情怀心曲飞扬星星情怀七彩绚丽相遇之美花好月圆心香一瓣飞龙在天王者至尊生财有道大将风范天籁妙音妙笔生花共看流星风雨同行我心永远幸福快乐前途似锦花潮版主

 楼主| 发表于 2021-12-23 16:27 | 显示全部楼层
驻在平安夜前夕 发表于 2021-12-23 16:27
中国拳手抱摔日本拳王闹剧后,日媒是怎么报道的

2021年12月22日 15:57 新浪体育

  赛后,这一违反体育道德的行为,在国内引起了广泛的批评。
  不只是在武道界,甚至一些法律界人士也介入,认为玄武有故意伤害之嫌,应该负一定的法律责任。

                               
登录/注册后可看大图
这种“KO”,是故意伤害吗?

  虽然少数缺乏体育精神的人为玄武进行辩护,但是媒体和大多数的网民反应是具有正能量的,他们在网络上表达了对这件事情的愤慨,并有很多人去木村翔的微博道歉,对他表示了慰问。
  试想,如果是一名中国拳手去日本比赛,赛前说是拳击。远渡重洋辛苦隔离21天,结果打起来却被MMA技术摔倒KO,赛后还披着国旗打民族主义牌,吹嘘击倒中国,我们的媒体会是如何的愤怒?
  那么日本的媒体对木村翔事件是怎么报道的呢?
  新浪体育对此进行一些脉络的梳理。

回复 支持 反对

使用道具 举报

该用户从未签到

1644

主题

23万

回帖

26万

积分

版主

Rank: 7Rank: 7Rank: 7Rank: 7Rank: 7Rank: 7Rank: 7

花潮美女鼠牛虎兔龙蛇马羊猴鸡狗猪多彩人生火热情怀优雅迷人缤纷心情蝴蝶情怀心曲飞扬星星情怀七彩绚丽相遇之美花好月圆心香一瓣飞龙在天王者至尊生财有道大将风范天籁妙音妙笔生花共看流星风雨同行我心永远幸福快乐前途似锦花潮版主

 楼主| 发表于 2021-12-23 16:27 | 显示全部楼层
驻在平安夜前夕 发表于 2021-12-23 16:27
  赛后,这一违反体育道德的行为,在国内引起了广泛的批评。  不只是在武道界,甚至一些法律界人士也 ...

  一,日媒的报道
  最早报道这一事件的是12月20日出版的《东京体育》报,标题是《比新冠肺炎都恐怖 中国拳击比赛 犯规技术差点打死日本选手》。

                               
登录/注册后可看大图



回复 支持 反对

使用道具 举报

该用户从未签到

1644

主题

23万

回帖

26万

积分

版主

Rank: 7Rank: 7Rank: 7Rank: 7Rank: 7Rank: 7Rank: 7

花潮美女鼠牛虎兔龙蛇马羊猴鸡狗猪多彩人生火热情怀优雅迷人缤纷心情蝴蝶情怀心曲飞扬星星情怀七彩绚丽相遇之美花好月圆心香一瓣飞龙在天王者至尊生财有道大将风范天籁妙音妙笔生花共看流星风雨同行我心永远幸福快乐前途似锦花潮版主

 楼主| 发表于 2021-12-23 16:28 | 显示全部楼层
驻在平安夜前夕 发表于 2021-12-23 16:27
  一,日媒的报道  最早报道这一事件的是12月20日出版的《东京体育》报,标题是《比新冠肺炎都恐怖  ...

  文章中介绍了事情的来龙去脉,主要就是写了木村翔被摔,他的助手停止了赛事。木村翔后来在国外的SNS上说,客场比新冠肺炎还可怕。
  不过最后一段加上了,这件事情也得到了中国国民的同情,中国的SNS(微博)上有很多人写道:“作为中国人我也对这件事情感到羞耻。”
  文章最后问:“让日本一名英雄差点丧命,玄武的这种博出名的做法成功了么?”
  在东京奥运会期间有比较突出表现的日本THE DIGEST网站在20和21日连续发了3篇文章,来讲述和评论这件事情。

回复 支持 反对

使用道具 举报

该用户从未签到

1644

主题

23万

回帖

26万

积分

版主

Rank: 7Rank: 7Rank: 7Rank: 7Rank: 7Rank: 7Rank: 7

花潮美女鼠牛虎兔龙蛇马羊猴鸡狗猪多彩人生火热情怀优雅迷人缤纷心情蝴蝶情怀心曲飞扬星星情怀七彩绚丽相遇之美花好月圆心香一瓣飞龙在天王者至尊生财有道大将风范天籁妙音妙笔生花共看流星风雨同行我心永远幸福快乐前途似锦花潮版主

 楼主| 发表于 2021-12-23 16:28 | 显示全部楼层
驻在平安夜前夕 发表于 2021-12-23 16:28
  文章中介绍了事情的来龙去脉,主要就是写了木村翔被摔,他的助手停止了赛事。木村翔后来在国外的SNS ...


                               
登录/注册后可看大图

  20日傍晚, THE DIGEST率先发出的文章是《中国网红对日本选手无视规则的暴行 在其国内遭受广泛批评 最无耻的行为》——

回复 支持 反对

使用道具 举报

该用户从未签到

1644

主题

23万

回帖

26万

积分

版主

Rank: 7Rank: 7Rank: 7Rank: 7Rank: 7Rank: 7Rank: 7

花潮美女鼠牛虎兔龙蛇马羊猴鸡狗猪多彩人生火热情怀优雅迷人缤纷心情蝴蝶情怀心曲飞扬星星情怀七彩绚丽相遇之美花好月圆心香一瓣飞龙在天王者至尊生财有道大将风范天籁妙音妙笔生花共看流星风雨同行我心永远幸福快乐前途似锦花潮版主

 楼主| 发表于 2021-12-23 16:28 | 显示全部楼层
驻在平安夜前夕 发表于 2021-12-23 16:28
  20日傍晚, THE DIGEST率先发出的文章是《中国网红对日本选手无视规则的暴行 在其国内遭受广泛批评 ...

  文章中说,12月18日在中国武汉进行的一场拳击表演秀中……木村翔被中国选手玄武以犯规技术摔倒,赛后还宣扬打日本人不需要规则。
  事后,在中国版推特的微博上,中国的各位格斗家对玄武阵营进行了愤怒的抨击,泰拳选手罗成红表示:“为这事情,我羞愧死了。”
  中国的新浪网在报道中也说,现场竟然出现了杀死他的呐喊声。
  对这种糟糕的氛围,中国新浪网的评论是——
  这是一场错误的比赛,木村翔方面在赛事中进行了多次的抗议,希望裁判团和组织者终止该赛事。
  如果在赛前清楚传达这样的规则的话,比赛本身就不会成立。
  而他(玄武)却在和日本选手的比赛中煽动国民感情,希望在网络上博取人气。但实际上他最后得到的几乎都是批评,这样的胜利,只能让中国蒙羞。

回复 支持 反对

使用道具 举报

该用户从未签到

1644

主题

23万

回帖

26万

积分

版主

Rank: 7Rank: 7Rank: 7Rank: 7Rank: 7Rank: 7Rank: 7

花潮美女鼠牛虎兔龙蛇马羊猴鸡狗猪多彩人生火热情怀优雅迷人缤纷心情蝴蝶情怀心曲飞扬星星情怀七彩绚丽相遇之美花好月圆心香一瓣飞龙在天王者至尊生财有道大将风范天籁妙音妙笔生花共看流星风雨同行我心永远幸福快乐前途似锦花潮版主

 楼主| 发表于 2021-12-23 16:28 | 显示全部楼层
驻在平安夜前夕 发表于 2021-12-23 16:28
  文章中说,12月18日在中国武汉进行的一场拳击表演秀中……木村翔被中国选手玄武以犯规技术摔倒,赛后 ...

  二,中国网友的理性
  21日早上5点, THE DIGEST发了第二篇文章,标题是《对日本拳手做出蠢行的中国人依旧胡说八道 无视比赛合同规则后竟然说 需要规则么?》。

                               
登录/注册后可看大图



回复 支持 反对

使用道具 举报

该用户从未签到

1644

主题

23万

回帖

26万

积分

版主

Rank: 7Rank: 7Rank: 7Rank: 7Rank: 7Rank: 7Rank: 7

花潮美女鼠牛虎兔龙蛇马羊猴鸡狗猪多彩人生火热情怀优雅迷人缤纷心情蝴蝶情怀心曲飞扬星星情怀七彩绚丽相遇之美花好月圆心香一瓣飞龙在天王者至尊生财有道大将风范天籁妙音妙笔生花共看流星风雨同行我心永远幸福快乐前途似锦花潮版主

 楼主| 发表于 2021-12-23 16:28 | 显示全部楼层
驻在平安夜前夕 发表于 2021-12-23 16:28
  二,中国网友的理性  21日早上5点, THE DIGEST发了第二篇文章,标题是《对日本拳手做出蠢行的中国 ...

  表示玄武面对那些批评自己的声音,一律称之为汉奸言行。
  该文章中较为详细地讲述了比赛的过程,以及赛前据说曾被临时更改规则的做法。
  文章中援引了中国搏击界训练师(日文称为综合格斗家)刘文擘在微博上的评论:“这是最没有体育道德的一场比赛。”
  此外,还介绍了该比赛被拉来做背书的所谓WBU\WKF和中国国际综合格斗联盟都拒绝承认给予过该赛事合作和书面认证。

回复 支持 反对

使用道具 举报

该用户从未签到

1644

主题

23万

回帖

26万

积分

版主

Rank: 7Rank: 7Rank: 7Rank: 7Rank: 7Rank: 7Rank: 7

花潮美女鼠牛虎兔龙蛇马羊猴鸡狗猪多彩人生火热情怀优雅迷人缤纷心情蝴蝶情怀心曲飞扬星星情怀七彩绚丽相遇之美花好月圆心香一瓣飞龙在天王者至尊生财有道大将风范天籁妙音妙笔生花共看流星风雨同行我心永远幸福快乐前途似锦花潮版主

 楼主| 发表于 2021-12-23 16:29 | 显示全部楼层
驻在平安夜前夕 发表于 2021-12-23 16:28
  表示玄武面对那些批评自己的声音,一律称之为汉奸言行。  该文章中较为详细地讲述了比赛的过程,以 ...


                               
登录/注册后可看大图

  40分钟后,THE DEGIST刊登了第二篇文章,标题为《国际媒体猛批判 中国损失外界信赖》——
  文章中援引了新浪体育的评述为:“玄武煽动国民感情的愚蠢行为,反而让国民极为愤怒。”

回复 支持 反对

使用道具 举报

该用户从未签到

1644

主题

23万

回帖

26万

积分

版主

Rank: 7Rank: 7Rank: 7Rank: 7Rank: 7Rank: 7Rank: 7

花潮美女鼠牛虎兔龙蛇马羊猴鸡狗猪多彩人生火热情怀优雅迷人缤纷心情蝴蝶情怀心曲飞扬星星情怀七彩绚丽相遇之美花好月圆心香一瓣飞龙在天王者至尊生财有道大将风范天籁妙音妙笔生花共看流星风雨同行我心永远幸福快乐前途似锦花潮版主

 楼主| 发表于 2021-12-23 16:29 | 显示全部楼层
驻在平安夜前夕 发表于 2021-12-23 16:29
  40分钟后,THE DEGIST刊登了第二篇文章,标题为《国际媒体猛批判 中国损失外界信赖》——  文章 ...

  对于木村翔赛后的表态:“世界上哪个国家都有好人也都有坏人……不要因为这件事情讨厌中国人。”
  中国专业的体育媒体新浪体育将之评述为——日本拳手的态度和玄武以及那些执迷不悟支持玄武的人的格局,在此高下立判。
  这句话也得到了日本媒体的介绍报道。
  除了这些之外,J-CAST、THE ANSWER等媒体也都报道了木村翔的赛事造成的影响。
  并于报道广泛提到了中国网民、格斗界对玄武及其支持者的唾弃和批评。
  THE ANSWER在21日上午撰写的文章报题是《对被大头朝下摔了日本拳手 (中国人)排队表达歉意:我也觉得很恶心》。

回复 支持 反对

使用道具 举报

该用户从未签到

1644

主题

23万

回帖

26万

积分

版主

Rank: 7Rank: 7Rank: 7Rank: 7Rank: 7Rank: 7Rank: 7

花潮美女鼠牛虎兔龙蛇马羊猴鸡狗猪多彩人生火热情怀优雅迷人缤纷心情蝴蝶情怀心曲飞扬星星情怀七彩绚丽相遇之美花好月圆心香一瓣飞龙在天王者至尊生财有道大将风范天籁妙音妙笔生花共看流星风雨同行我心永远幸福快乐前途似锦花潮版主

 楼主| 发表于 2021-12-23 16:29 | 显示全部楼层
驻在平安夜前夕 发表于 2021-12-23 16:29
  对于木村翔赛后的表态:“世界上哪个国家都有好人也都有坏人……不要因为这件事情讨厌中国人。”   ...

  文章中表示,木村翔在赛后于推特上说:“感谢那些对我在中国进行的格斗秀表示担心的人,很幸运我没受伤,身体也没有异常。世界上那个国家都有坏人也有好人,有诚实的人,也有狡猾的人,在这件事情上,我不希望大家讨厌中国人。”

                               
登录/注册后可看大图
推特下,很多过人道歉


回复 支持 反对

使用道具 举报

该用户从未签到

1644

主题

23万

回帖

26万

积分

版主

Rank: 7Rank: 7Rank: 7Rank: 7Rank: 7Rank: 7Rank: 7

花潮美女鼠牛虎兔龙蛇马羊猴鸡狗猪多彩人生火热情怀优雅迷人缤纷心情蝴蝶情怀心曲飞扬星星情怀七彩绚丽相遇之美花好月圆心香一瓣飞龙在天王者至尊生财有道大将风范天籁妙音妙笔生花共看流星风雨同行我心永远幸福快乐前途似锦花潮版主

 楼主| 发表于 2021-12-23 16:30 | 显示全部楼层
驻在平安夜前夕 发表于 2021-12-23 16:29
  文章中表示,木村翔在赛后于推特上说:“感谢那些对我在中国进行的格斗秀表示担心的人,很幸运我没受 ...

推特下,很多过人道歉

  在这条推特下,很多中国人留言表达了歉意。
  有人说——
  “我是中国人,深表歉意,你的宽容值得称赞。”
  “作为中国人我觉得很羞愧。”
  “虽然是中国人,但是很抱歉。”
  “对不起,看到这样的事情,我也觉得很恶心。”
  “我想为你在中国发生的事情道歉。”

回复 支持 反对

使用道具 举报

该用户从未签到

1644

主题

23万

回帖

26万

积分

版主

Rank: 7Rank: 7Rank: 7Rank: 7Rank: 7Rank: 7Rank: 7

花潮美女鼠牛虎兔龙蛇马羊猴鸡狗猪多彩人生火热情怀优雅迷人缤纷心情蝴蝶情怀心曲飞扬星星情怀七彩绚丽相遇之美花好月圆心香一瓣飞龙在天王者至尊生财有道大将风范天籁妙音妙笔生花共看流星风雨同行我心永远幸福快乐前途似锦花潮版主

 楼主| 发表于 2021-12-23 16:30 | 显示全部楼层
驻在平安夜前夕 发表于 2021-12-23 16:30
推特下,很多过人道歉
  在这条推特下,很多中国人留言表达了歉意。  有人说——  “我是中国人, ...

  实际上,12月20日,木村翔在自己的微博下,也发了相同文字,到21日下午为止,该条留言被转发了144次,有381人留言,2972次点赞。
  获得赞扬最多的回复是——
  “你是一个励志英雄,玄武是一个卑鄙小人。”
  “看人家的格局,那个垃圾无耻的玄武根本不是个人。”
  “木村是一个真正的拳手,祝福你!玄武根本不配做你的对手。”

回复 支持 反对

使用道具 举报

该用户从未签到

1644

主题

23万

回帖

26万

积分

版主

Rank: 7Rank: 7Rank: 7Rank: 7Rank: 7Rank: 7Rank: 7

花潮美女鼠牛虎兔龙蛇马羊猴鸡狗猪多彩人生火热情怀优雅迷人缤纷心情蝴蝶情怀心曲飞扬星星情怀七彩绚丽相遇之美花好月圆心香一瓣飞龙在天王者至尊生财有道大将风范天籁妙音妙笔生花共看流星风雨同行我心永远幸福快乐前途似锦花潮版主

 楼主| 发表于 2021-12-23 16:30 | 显示全部楼层
驻在平安夜前夕 发表于 2021-12-23 16:30
  实际上,12月20日,木村翔在自己的微博下,也发了相同文字,到21日下午为止,该条留言被转发了144次 ...

  三,这场闹剧不容辩解
  玄武的闹剧落幕了,比起几年前对于一龙的胜负悬念和武林风赛事的职业化问题,这次中国职业格斗圈几乎是对玄武进行了一致性的抵制和批驳。
  当然,作为专业人士,有些事情需要理解,为什么玄武是错的,他错在哪里了。
  国内人士普遍不太明白,实际上木村参加的这个并不是正式比赛,而是“格斗秀”。
  正式的格斗比赛,是要在一个被普遍接受的组织的认证规则下进行的,有正规的裁判体系和医疗安全准备。

回复 支持 反对

使用道具 举报

该用户从未签到

1644

主题

23万

回帖

26万

积分

版主

Rank: 7Rank: 7Rank: 7Rank: 7Rank: 7Rank: 7Rank: 7

花潮美女鼠牛虎兔龙蛇马羊猴鸡狗猪多彩人生火热情怀优雅迷人缤纷心情蝴蝶情怀心曲飞扬星星情怀七彩绚丽相遇之美花好月圆心香一瓣飞龙在天王者至尊生财有道大将风范天籁妙音妙笔生花共看流星风雨同行我心永远幸福快乐前途似锦花潮版主

 楼主| 发表于 2021-12-23 16:30 | 显示全部楼层
驻在平安夜前夕 发表于 2021-12-23 16:30
  三,这场闹剧不容辩解  玄武的闹剧落幕了,比起几年前对于一龙的胜负悬念和武林风赛事的职业化问题 ...


                               
登录/注册后可看大图

  不太可能出现玄武这样超重20公斤和木村翔进行对决的情况,超一个级别都是不容许的,这是规则原则所不容的。

回复 支持 反对

使用道具 举报

该用户从未签到

1644

主题

23万

回帖

26万

积分

版主

Rank: 7Rank: 7Rank: 7Rank: 7Rank: 7Rank: 7Rank: 7

花潮美女鼠牛虎兔龙蛇马羊猴鸡狗猪多彩人生火热情怀优雅迷人缤纷心情蝴蝶情怀心曲飞扬星星情怀七彩绚丽相遇之美花好月圆心香一瓣飞龙在天王者至尊生财有道大将风范天籁妙音妙笔生花共看流星风雨同行我心永远幸福快乐前途似锦花潮版主

 楼主| 发表于 2021-12-23 16:31 | 显示全部楼层
驻在平安夜前夕 发表于 2021-12-23 16:30
  不太可能出现玄武这样超重20公斤和木村翔进行对决的情况,超一个级别都是不容许的,这是规则原则所 ...

  相比之下,格斗秀的冗余度要更高一些,其定义是参与双方签订一个合同,在合同中对规则进行约定,然后进行比赛。
  国际上最近这样的比赛比较多,类似于那须川天心对梅威瑟。或者英国网红KSI和美国球星洛根-保罗那场13亿人民币的对决,亦或泰森对小罗伊琼斯这种格斗秀。
  格斗秀当下在国际上比较兴盛,主要是因为疫情影响,很多赛事被取消,为了赚钱,组织方、视频传播方的需求。
  中国的那些药水哥VS一龙、药水哥VS向左,甚至今年比较出圈的《拳力以赴的我们》综艺,也都是格斗秀。

回复 支持 反对

使用道具 举报

您需要登录后才可以回帖 登录 | 立即注册

本版积分规则

小黑屋|手机版|Archiver|服务支持:DZ动力|huachaowang.com Inc. ( 蜀ICP备17032287号-1 )

GMT+8, 2025-12-17 16:16 , Processed in 0.087505 second(s), 22 queries .

Powered by Discuz! X3.4

© 2001-2013 Comsenz Inc.

快速回复 返回顶部 返回列表