花潮论坛

搜索
热搜: 活动 交友 discuz

[时事新闻] 【原创首发】广州荔湾有小区有事情......[6P]

[复制链接]

该用户从未签到

1644

主题

28万

回帖

31万

积分

贵宾

Rank: 7Rank: 7Rank: 7Rank: 7Rank: 7Rank: 7Rank: 7

花潮美女鼠牛虎兔龙蛇马羊猴鸡狗猪春风拂面星星情怀七彩绚丽王者至尊妙笔生花共看流星我心永远幸福快乐指尖上的流年花潮贵宾

 楼主| 发表于 2021-12-9 20:42 | 显示全部楼层
毋问我从哪里来 发表于 2021-12-9 20:42
南京确诊病例在宁密切接触者28人,目前均为阴性

2021年12月09日 06:53 北京日报客户端

  截至12月8日22时,共排查在宁密切接触者28人,已全部落实集中隔离医学观察,核酸检测结果均为阴性,另有2人在外地,均已协调落实管控;已排查出在宁次密接231人、其他一般接触人员215人,均已开展核酸检测、落实管控措施,已出结果270份,均为阴性。采集环境样本266份,已出结果257份,均为阴性;对病例住地等环境消杀15085平方米;鼓楼区开展防范区域人员核酸检测工作,已采样20920人,已检测18870人,检测结果均为阴性。
  请广大市民关注官方发布信息,强化个人防护意识,积极接种新冠疫苗,戴口罩、勤洗手、常通风,保持安全社交距离。如有与陆某活动场所和轨迹交叉重合者,请主动向社区报告;一旦出现发热、咳嗽、腹泻、乏力等症状,及时到就近的发热门诊就诊,就医过程中应避免乘坐公共交通工具,并主动告知14天活动轨迹和接触史。
  南京市新冠疫情联防
  联控工作指挥部
  2021年12月9日
  来源:南京发布

回复 支持 反对

使用道具 举报

该用户从未签到

1644

主题

28万

回帖

31万

积分

贵宾

Rank: 7Rank: 7Rank: 7Rank: 7Rank: 7Rank: 7Rank: 7

花潮美女鼠牛虎兔龙蛇马羊猴鸡狗猪春风拂面星星情怀七彩绚丽王者至尊妙笔生花共看流星我心永远幸福快乐指尖上的流年花潮贵宾

 楼主| 发表于 2021-12-9 20:42 | 显示全部楼层
哈尔滨发紧急提醒:请到过这里的人员立即报备

2021年12月09日 06:57 北京日报客户端

  原标题:哈尔滨发紧急提醒:请到过这里的人员立即报备
  紧急提醒!请在12月1日0时至12月2日5时到过道里区景江东路899号迈阿密电音俱乐部的人员立即报备!
  为严格落实“外防输入、内防反弹”的防控策略,有效控制和降低疫情传播风险,哈尔滨市疾控中心发出紧急提醒:
  一、主动报备行程。请在2021年12月1日0时至2021年12月2日5时到过道里区景江东路899号迈阿密电音俱乐部的人员自觉履行疫情防控义务,第一时间向所在社区(村)或工作单位报备,并配合执行疫情排查、核酸检测、医学观察等防控措施。对不主动报备、谎报、瞒报行程者,依法追究法律责任。

回复 支持 反对

使用道具 举报

该用户从未签到

1644

主题

28万

回帖

31万

积分

贵宾

Rank: 7Rank: 7Rank: 7Rank: 7Rank: 7Rank: 7Rank: 7

花潮美女鼠牛虎兔龙蛇马羊猴鸡狗猪春风拂面星星情怀七彩绚丽王者至尊妙笔生花共看流星我心永远幸福快乐指尖上的流年花潮贵宾

 楼主| 发表于 2021-12-9 20:43 | 显示全部楼层
毋问我从哪里来 发表于 2021-12-9 20:42
哈尔滨发紧急提醒:请到过这里的人员立即报备

2021年12月09日 06:57 北京日报客户端

  二、密切关注疫情。如非必要,近期不要前往中高风险地区及疫情发生地区。如确需前往,请务必做好个人防护,并准确记录好自己的行动轨迹;返哈后,积极配合当地疫情防控部门开展隔离管控、健康监测等管理措施。
  三、提高防护意识。养成随身携带口罩、科学规范佩戴口罩、勤洗手、常通风、保持安全社交距离的卫生习惯;不扎堆、不聚会,倡导健康生活方式。
  四、尽量减少聚餐。请尽量减少不必要的场所内聚会聚餐等聚集性活动,个人家庭聚会聚餐也尽量控制在10人以下,就餐时倡导使用公勺、公筷;避免在密闭或通风条件不良的场所聚会。

回复 支持 反对

使用道具 举报

该用户从未签到

1644

主题

28万

回帖

31万

积分

贵宾

Rank: 7Rank: 7Rank: 7Rank: 7Rank: 7Rank: 7Rank: 7

花潮美女鼠牛虎兔龙蛇马羊猴鸡狗猪春风拂面星星情怀七彩绚丽王者至尊妙笔生花共看流星我心永远幸福快乐指尖上的流年花潮贵宾

 楼主| 发表于 2021-12-9 20:43 | 显示全部楼层
毋问我从哪里来 发表于 2021-12-9 20:43
  二、密切关注疫情。如非必要,近期不要前往中高风险地区及疫情发生地区。如确需前往,请务必做好个人 ...

  五、做好健康监测。密切关注自己和家人的健康状况,如出现发热、干咳、乏力等可疑症状,及时前往附近的医疗机构发热门诊就诊,就医途中全程佩戴口罩,避免乘坐公共交通工具,并主动告知医生14天内旅居史等。
  六、尽早全程接种疫苗。符合接种条件的居民,请尽早主动全程接种新冠病毒疫苗,共筑全民免疫屏障。
  哈尔滨市疾病预防控制中心
  2021年12月8日
  来源:哈尔滨日报

回复 支持 反对

使用道具 举报

该用户从未签到

1644

主题

28万

回帖

31万

积分

贵宾

Rank: 7Rank: 7Rank: 7Rank: 7Rank: 7Rank: 7Rank: 7

花潮美女鼠牛虎兔龙蛇马羊猴鸡狗猪春风拂面星星情怀七彩绚丽王者至尊妙笔生花共看流星我心永远幸福快乐指尖上的流年花潮贵宾

 楼主| 发表于 2021-12-9 20:48 | 显示全部楼层
山西12月8日新增境外输入无症状感染者1例

2021年12月09日 07:41 界面新闻

  原标题:山西12月8日新增境外输入无症状感染者1例
  山西卫健委9日通报,2021年12月8日0-24时,山西省本地无新增新冠肺炎确诊病例。累计报告确诊病例138例,治愈出院138例。现有疑似病例0例。
  2021年12月8日0-24时,山西省无新增境外输入确诊病例。累计报告境外输入性确诊病例127例,治愈出院122例,现有在院隔离治疗病例5例。现有疑似病例0例。
  2021年12月8日0-24时,山西省新增无症状感染者1例(境外输入)。尚在医学观察的无症状感染者7例(均为境外输入)。
  累计追踪到密切接触者9588人(含境外输入病例密切接触者),当日解除医学观察3人,尚在医学观察的密切接触者117人。

回复 支持 反对

使用道具 举报

该用户从未签到

1644

主题

28万

回帖

31万

积分

贵宾

Rank: 7Rank: 7Rank: 7Rank: 7Rank: 7Rank: 7Rank: 7

花潮美女鼠牛虎兔龙蛇马羊猴鸡狗猪春风拂面星星情怀七彩绚丽王者至尊妙笔生花共看流星我心永远幸福快乐指尖上的流年花潮贵宾

 楼主| 发表于 2021-12-9 20:48 | 显示全部楼层
山西12月8日新增境外输入无症状感染者1例

2021年12月09日 07:41 界面新闻

  原标题:山西12月8日新增境外输入无症状感染者1例
  山西卫健委9日通报,2021年12月8日0-24时,山西省本地无新增新冠肺炎确诊病例。累计报告确诊病例138例,治愈出院138例。现有疑似病例0例。
  2021年12月8日0-24时,山西省无新增境外输入确诊病例。累计报告境外输入性确诊病例127例,治愈出院122例,现有在院隔离治疗病例5例。现有疑似病例0例。
  2021年12月8日0-24时,山西省新增无症状感染者1例(境外输入)。尚在医学观察的无症状感染者7例(均为境外输入)。
  累计追踪到密切接触者9588人(含境外输入病例密切接触者),当日解除医学观察3人,尚在医学观察的密切接触者117人。

回复 支持 反对

使用道具 举报

该用户从未签到

1644

主题

28万

回帖

31万

积分

贵宾

Rank: 7Rank: 7Rank: 7Rank: 7Rank: 7Rank: 7Rank: 7

花潮美女鼠牛虎兔龙蛇马羊猴鸡狗猪春风拂面星星情怀七彩绚丽王者至尊妙笔生花共看流星我心永远幸福快乐指尖上的流年花潮贵宾

 楼主| 发表于 2021-12-9 20:48 | 显示全部楼层
山西12月8日新增境外输入无症状感染者1例

2021年12月09日 07:41 界面新闻

  原标题:山西12月8日新增境外输入无症状感染者1例
  山西卫健委9日通报,2021年12月8日0-24时,山西省本地无新增新冠肺炎确诊病例。累计报告确诊病例138例,治愈出院138例。现有疑似病例0例。
  2021年12月8日0-24时,山西省无新增境外输入确诊病例。累计报告境外输入性确诊病例127例,治愈出院122例,现有在院隔离治疗病例5例。现有疑似病例0例。
  2021年12月8日0-24时,山西省新增无症状感染者1例(境外输入)。尚在医学观察的无症状感染者7例(均为境外输入)。
  累计追踪到密切接触者9588人(含境外输入病例密切接触者),当日解除医学观察3人,尚在医学观察的密切接触者117人。

回复 支持 反对

使用道具 举报

该用户从未签到

1644

主题

28万

回帖

31万

积分

贵宾

Rank: 7Rank: 7Rank: 7Rank: 7Rank: 7Rank: 7Rank: 7

花潮美女鼠牛虎兔龙蛇马羊猴鸡狗猪春风拂面星星情怀七彩绚丽王者至尊妙笔生花共看流星我心永远幸福快乐指尖上的流年花潮贵宾

 楼主| 发表于 2021-12-9 20:48 | 显示全部楼层
山西12月8日新增境外输入无症状感染者1例

2021年12月09日 07:41 界面新闻

  原标题:山西12月8日新增境外输入无症状感染者1例
  山西卫健委9日通报,2021年12月8日0-24时,山西省本地无新增新冠肺炎确诊病例。累计报告确诊病例138例,治愈出院138例。现有疑似病例0例。
  2021年12月8日0-24时,山西省无新增境外输入确诊病例。累计报告境外输入性确诊病例127例,治愈出院122例,现有在院隔离治疗病例5例。现有疑似病例0例。
  2021年12月8日0-24时,山西省新增无症状感染者1例(境外输入)。尚在医学观察的无症状感染者7例(均为境外输入)。
  累计追踪到密切接触者9588人(含境外输入病例密切接触者),当日解除医学观察3人,尚在医学观察的密切接触者117人。

回复 支持 反对

使用道具 举报

该用户从未签到

1644

主题

28万

回帖

31万

积分

贵宾

Rank: 7Rank: 7Rank: 7Rank: 7Rank: 7Rank: 7Rank: 7

花潮美女鼠牛虎兔龙蛇马羊猴鸡狗猪春风拂面星星情怀七彩绚丽王者至尊妙笔生花共看流星我心永远幸福快乐指尖上的流年花潮贵宾

 楼主| 发表于 2021-12-9 20:49 | 显示全部楼层
北京12月8日无新增新冠肺炎确诊病例 治愈出院1例

2021年12月09日 07:50 新浪新闻综合

  原标题:疫情发布 | 北京12月8日无新增新冠肺炎确诊病例 治愈出院1例
  来源:健康北京
  12月8日0时至24时,无新增本土确诊病例、疑似病例和无症状感染者;无新增境外输入确诊病例、疑似病例和无症状感染者。治愈出院1例。
  全市16区无报告病例天数情况
  地区
  无报告病例天数
  平谷区
  无报告病例
  延庆区
  685
  密云区
  666
  石景山区
  542
  门头沟区
  541
  东城区
  540
  通州区
  536
  西城区
  534
  怀柔区
  342
  顺义区
  323
  大兴区
  313
  房山区
  120
  丰台区
43
  昌平区
31
  朝阳区
23
  海淀区
6


回复 支持 反对

使用道具 举报

该用户从未签到

1644

主题

28万

回帖

31万

积分

贵宾

Rank: 7Rank: 7Rank: 7Rank: 7Rank: 7Rank: 7Rank: 7

花潮美女鼠牛虎兔龙蛇马羊猴鸡狗猪春风拂面星星情怀七彩绚丽王者至尊妙笔生花共看流星我心永远幸福快乐指尖上的流年花潮贵宾

 楼主| 发表于 2021-12-9 20:49 | 显示全部楼层
毋问我从哪里来 发表于 2021-12-9 20:49
北京12月8日无新增新冠肺炎确诊病例 治愈出院1例

2021年12月09日 07:50 新浪新闻综合

  2020年2月29日发生境外输入疫情以来
  境外输入确诊病例来源国(地区)情况
  来源国(地区)
  确诊病例数
  英国
72
  西班牙
47
  意大利
22
  美国
20
  塞尔维亚
19
  巴基斯坦
14
  瑞典
14
  希腊
11
  阿联酋
10
  法国
7
  加拿大
7
  土库曼斯坦
7
  奥地利
7
  菲律宾
5
  匈牙利
4
  伊朗
4
  俄罗斯
4
  泰国
3
  瑞士
3
  津巴布韦
3
  韩国
3
  印度尼西亚
2
  巴布亚新几内亚
2
  摩尔多瓦
2
  丹麦
2
  波兰
2
  卢森堡
1
  挪威
1
  比利时
1
  巴西
1
  荷兰
1
  墨西哥
1
  约旦
1
  赤道几内亚
1
  日本
1
  土耳其
1
  中国香港
3
  中国台湾
1
  合计
  310


回复 支持 反对

使用道具 举报

该用户从未签到

1644

主题

28万

回帖

31万

积分

贵宾

Rank: 7Rank: 7Rank: 7Rank: 7Rank: 7Rank: 7Rank: 7

花潮美女鼠牛虎兔龙蛇马羊猴鸡狗猪春风拂面星星情怀七彩绚丽王者至尊妙笔生花共看流星我心永远幸福快乐指尖上的流年花潮贵宾

 楼主| 发表于 2021-12-9 20:50 | 显示全部楼层
河南驻马店发现38名密接者,5人活动轨迹公布

2021年12月09日 07:57 北京日报客户端


  原标题:河南驻马店发现38名密接者,5人活动轨迹公布
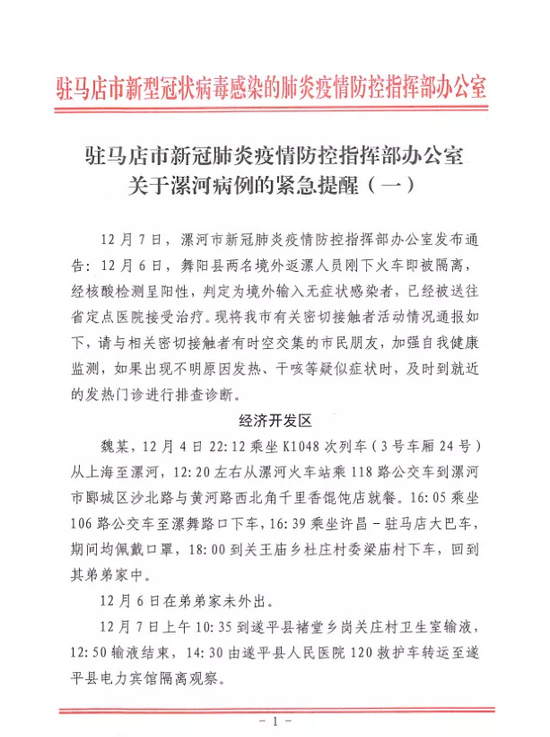
  驻马店市新冠肺炎疫情防控指挥部办公室
  关于漯河病例的紧急提醒(一)
  12月7日,漯河市新冠肺炎疫情防控指挥部办公室发布通告:12月6日,舞阳县两名境外返漯人员刚下火车即被隔离,经核酸检测呈阳性,判定为境外输入无症状感染者,已经被送往省定点医院接受治疗。现将我市有关密切接触者活动情况通报如下,请与相关密切接触者有时空交集的市民朋友,加强自我健康监测,如果出现不明原因发热、干咳等疑似症状时,及时到就近的发热门诊进行排查诊断。

回复 支持 反对

使用道具 举报

该用户从未签到

1644

主题

28万

回帖

31万

积分

贵宾

Rank: 7Rank: 7Rank: 7Rank: 7Rank: 7Rank: 7Rank: 7

花潮美女鼠牛虎兔龙蛇马羊猴鸡狗猪春风拂面星星情怀七彩绚丽王者至尊妙笔生花共看流星我心永远幸福快乐指尖上的流年花潮贵宾

 楼主| 发表于 2021-12-9 20:50 | 显示全部楼层
毋问我从哪里来 发表于 2021-12-9 20:50
河南驻马店发现38名密接者,5人活动轨迹公布

2021年12月09日 07:57 北京日报客户端

  经济开发区
  魏某,12月4日22:12乘坐K1048次列车(3号车厢24号)从上海至漯河,12:20左右从漯河火车站乘118路公交车到漯河市郾城区沙北路与黄河路西北角千里香馄饨店就餐。16:05乘坐106路公交车至漯舞路口下车,16:39乘坐许昌-驻马店大巴车,期间均佩戴口罩,18:00到关王庙乡杜庄村委梁庙村下车,回到其弟弟家中。
  12月6日在弟弟家未外出。
  12月7日上午10:35到遂平县褚堂乡岗关庄村卫生室输液,12:50输液结束,14:30由遂平县人民医院120救护车转运至遂平县电力宾馆隔离观察。

回复 支持 反对

使用道具 举报

该用户从未签到

1644

主题

28万

回帖

31万

积分

贵宾

Rank: 7Rank: 7Rank: 7Rank: 7Rank: 7Rank: 7Rank: 7

花潮美女鼠牛虎兔龙蛇马羊猴鸡狗猪春风拂面星星情怀七彩绚丽王者至尊妙笔生花共看流星我心永远幸福快乐指尖上的流年花潮贵宾

 楼主| 发表于 2021-12-9 20:50 | 显示全部楼层
毋问我从哪里来 发表于 2021-12-9 20:50
  经济开发区  魏某,12月4日22:12乘坐K1048次列车(3号车厢24号)从上海至漯河,12:20左右从漯河 ...

  遂平县
  张某东,12月4日22:12从上海乘坐K1048列车(2车厢16号),于5日11:52到达漯河火车站,下车后随即到火车站对面乘坐中巴车(支付宝付款,收款人吴哥,付款时间12:38),途中在107国道西平县一路口(详细信息正在核查)下车,转乘西平至驻马店公共汽车(详细信息正在核查,火车站对面乘坐的中巴车售票员吴哥付款),13:30左右到遂平县西关公共交通客运中心站牌处下车,由儿子驾私家车接其到遂平县集聚区前先庄居委前先庄2组妻子娘家,到家时间大约14点,之后一直在家未外出。
  12月5日至7日凌晨一直在妻子娘家未外出。
  12月7日早上6:30出发去遂平殡仪馆,6:50到殡仪馆,在1号告别厅举行遗体告别,时间为7:10-7:30,遗体告别后到骨灰领取等候区等待,8:20左右领取到骨灰到马属相前烧纸,8:30左右离开火化场。直接返回到遂平县集聚区前先庄居委前先庄1组家中未再外出。
  驻马店市新冠肺炎疫情防控指挥部办公室
  2021年12月8日

回复 支持 反对

使用道具 举报

该用户从未签到

1644

主题

28万

回帖

31万

积分

贵宾

Rank: 7Rank: 7Rank: 7Rank: 7Rank: 7Rank: 7Rank: 7

花潮美女鼠牛虎兔龙蛇马羊猴鸡狗猪春风拂面星星情怀七彩绚丽王者至尊妙笔生花共看流星我心永远幸福快乐指尖上的流年花潮贵宾

 楼主| 发表于 2021-12-9 20:51 | 显示全部楼层
毋问我从哪里来 发表于 2021-12-9 20:50
  遂平县  张某东,12月4日22:12从上海乘坐K1048列车(2车厢16号),于5日11:52到达漯河火车站,下 ...


                               
登录/注册后可看大图

回复 支持 反对

使用道具 举报

该用户从未签到

1644

主题

28万

回帖

31万

积分

贵宾

Rank: 7Rank: 7Rank: 7Rank: 7Rank: 7Rank: 7Rank: 7

花潮美女鼠牛虎兔龙蛇马羊猴鸡狗猪春风拂面星星情怀七彩绚丽王者至尊妙笔生花共看流星我心永远幸福快乐指尖上的流年花潮贵宾

 楼主| 发表于 2021-12-9 20:51 | 显示全部楼层


                               
登录/注册后可看大图

回复 支持 反对

使用道具 举报

该用户从未签到

1644

主题

28万

回帖

31万

积分

贵宾

Rank: 7Rank: 7Rank: 7Rank: 7Rank: 7Rank: 7Rank: 7

花潮美女鼠牛虎兔龙蛇马羊猴鸡狗猪春风拂面星星情怀七彩绚丽王者至尊妙笔生花共看流星我心永远幸福快乐指尖上的流年花潮贵宾

 楼主| 发表于 2021-12-9 20:51 | 显示全部楼层

  驻马店市新冠肺炎疫情防控指挥部办公室
  关于漯河病例的紧急提醒(二)
  12月7日,漯河市新冠肺炎疫情防控指挥部办公室发布通告:12月6日,舞阳县两名境外返漯人员刚下火车即被隔离,经核酸检测呈阳性,判定为境外输入无症状感染者,已经被送往省定点医院接受治疗。现将我市有关密切接触者活动情况通报如下,请与相关密切接触者有时空交集的市民朋友,加强自我健康监测,如果出现不明原因发热、干咳等疑似症状时,及时到就近的发热门诊进行排查诊断。

回复 支持 反对

使用道具 举报

该用户从未签到

1644

主题

28万

回帖

31万

积分

贵宾

Rank: 7Rank: 7Rank: 7Rank: 7Rank: 7Rank: 7Rank: 7

花潮美女鼠牛虎兔龙蛇马羊猴鸡狗猪春风拂面星星情怀七彩绚丽王者至尊妙笔生花共看流星我心永远幸福快乐指尖上的流年花潮贵宾

 楼主| 发表于 2021-12-9 20:51 | 显示全部楼层

  驻马店市新冠肺炎疫情防控指挥部办公室
  关于漯河病例的紧急提醒(二)
  12月7日,漯河市新冠肺炎疫情防控指挥部办公室发布通告:12月6日,舞阳县两名境外返漯人员刚下火车即被隔离,经核酸检测呈阳性,判定为境外输入无症状感染者,已经被送往省定点医院接受治疗。现将我市有关密切接触者活动情况通报如下,请与相关密切接触者有时空交集的市民朋友,加强自我健康监测,如果出现不明原因发热、干咳等疑似症状时,及时到就近的发热门诊进行排查诊断。

回复 支持 反对

使用道具 举报

该用户从未签到

1644

主题

28万

回帖

31万

积分

贵宾

Rank: 7Rank: 7Rank: 7Rank: 7Rank: 7Rank: 7Rank: 7

花潮美女鼠牛虎兔龙蛇马羊猴鸡狗猪春风拂面星星情怀七彩绚丽王者至尊妙笔生花共看流星我心永远幸福快乐指尖上的流年花潮贵宾

 楼主| 发表于 2021-12-9 20:52 | 显示全部楼层
毋问我从哪里来 发表于 2021-12-9 20:51
  驻马店市新冠肺炎疫情防控指挥部办公室  关于漯河病例的紧急提醒(二)  12月7日,漯河市新冠肺 ...

  驿城区
  牛某某,12月4日从上海火车站乘坐k1048次列车(1车厢45座),12月5日11:59在漯河东站下车,下车后先去二楼候车室上厕所,12:33在车站内商铺购买香肠。14:00乘k1007(15车厢69座)离开漯河,14:59在驻马店火车站下车,15:10左右在驻马店火车站乘坐三轮车到大商新玛特,随后步行至风光城市广场,15:36在蜜雪冰城购买奶茶。15:44从西侧门进入风光城市广场B座,乘电梯到四楼休息区停留2分钟,随后乘坐观光电梯直达1楼,15:48离开风光城市广场B座。离开风光城市广场B座后,于15:52去潮衣库储物柜处存包后离开,16:18在风光城市广场对面的老北京冰糖葫芦店购买香肠和糖葫芦, 16:26在二氏三少肉夹馍店就餐,后到二楼就餐, 17:12离开,闲逛20分钟后,独自乘坐三轮车前往御景连锁酒店,17:37在酒店前台办理入住。

回复 支持 反对

使用道具 举报

该用户从未签到

1644

主题

28万

回帖

31万

积分

贵宾

Rank: 7Rank: 7Rank: 7Rank: 7Rank: 7Rank: 7Rank: 7

花潮美女鼠牛虎兔龙蛇马羊猴鸡狗猪春风拂面星星情怀七彩绚丽王者至尊妙笔生花共看流星我心永远幸福快乐指尖上的流年花潮贵宾

 楼主| 发表于 2021-12-9 20:52 | 显示全部楼层
毋问我从哪里来 发表于 2021-12-9 20:52
  驿城区  牛某某,12月4日从上海火车站乘坐k1048次列车(1车厢45座),12月5日11:59在漯河东站下车 ...

  12月6日9:28乘电梯下楼后离开酒店,9:35在火车站门口乘坐18路, 9:42左右到达交通路口腔医院,10:24在口腔医院对面的科海打印社复印资料,10:47在大商新玛特对面的韩尚优品购物, 10:53乘24路公交车前往驻马店幼儿师范高等专科学校, 16:19在驻马店市幼儿师范学院东门站乘坐6路公交车,17:04在驻马店火车站下车, 17:08到火车站对面的惠尔嘉超市购物,17:09返回御景连锁酒店后无外出。
  12月7日10:14从步梯下楼,被救护车拉往隔离点。

回复 支持 反对

使用道具 举报

该用户从未签到

1644

主题

28万

回帖

31万

积分

贵宾

Rank: 7Rank: 7Rank: 7Rank: 7Rank: 7Rank: 7Rank: 7

花潮美女鼠牛虎兔龙蛇马羊猴鸡狗猪春风拂面星星情怀七彩绚丽王者至尊妙笔生花共看流星我心永远幸福快乐指尖上的流年花潮贵宾

 楼主| 发表于 2021-12-9 20:52 | 显示全部楼层
毋问我从哪里来 发表于 2021-12-9 20:52
  12月6日9:28乘电梯下楼后离开酒店,9:35在火车站门口乘坐18路, 9:42左右到达交通路口腔医院,10 ...

  高某某,12月4日晚乘坐K1048次列车3车厢026座位到漯河,之后在4、5车厢分别就座。
  12月5日11:52抵达漯河火车站,朋友驾驶私家车到漯河火车站接其回驻马店。13:33到驻马店石油有限公司第一加油站。之后到驻马店贸易广场兰州拉面吃饭,随后到附近烟酒店消费,独自驾车回前进路佳美桂园楼下并到理发店剪发,后开车到贸易广场接朋友一起到汝南一公园附近等人。接到朋友后一起回驻马店家中,随即把车停小区内,步行前往东风办事处对面乔家爆炒鸡土锅台吃饭,随后,到正阳路一面筋店吃面筋,之后到贸易广场吃麻辣烫后离开。
  12月6日00:16乘坐出租车回家无外出。8时左右坐出租车到浙江商贸城,之后开货车前往新蔡。
  12月7日12:29开车返回驻马店。之后在集中隔离点隔离。
  驻马店市新冠肺炎疫情防控指挥部办公室
  2021年12月8日

回复 支持 反对

使用道具 举报

您需要登录后才可以回帖 登录 | 立即注册

本版积分规则

小黑屋|手机版|Archiver|服务支持:DZ动力|huachaowang.com Inc. ( 蜀ICP备17032287号-1 )

GMT+8, 2025-12-20 10:26 , Processed in 0.094144 second(s), 23 queries .

Powered by Discuz! X3.4

© 2001-2013 Comsenz Inc.

快速回复 返回顶部 返回列表