花潮论坛

搜索
热搜: 活动 交友 discuz

[时事新闻] 【原创首发】广州荔湾有小区有事情......[6P]

[复制链接]

该用户从未签到

1645

主题

28万

回帖

31万

积分

贵宾

Rank: 7Rank: 7Rank: 7Rank: 7Rank: 7Rank: 7Rank: 7

花潮美女鼠牛虎兔龙蛇马羊猴鸡狗猪春风拂面星星情怀七彩绚丽王者至尊妙笔生花共看流星我心永远幸福快乐指尖上的流年花潮贵宾

 楼主| 发表于 2022-3-25 23:57 | 显示全部楼层
江西瑞昌市今日新增确诊病例3例 无症状感染者1例

2022年03月24日 23:16 央视网

  3月24日晚10点30分左右,江西瑞昌市召开新冠肺炎疫情防控工作新闻发布会。通报3月23日0时至24时,瑞昌市在重点人群应检尽检筛查中发现并确诊病例1例(临床分型为轻型),在隔离观察的密接人员排查中发现无症状感染者2例。3月24日0时至20时,瑞昌市新增确诊病例3例(临床分型为轻型),无症状感染者1例,均在封控区、管控区等重点区域中发现。
  截至目前,瑞昌市已完成第一轮核酸检测,共计检测195883人,做到应检尽检,其中社会面人群未检测出阳性感染者,明天将启动城乡同步第三轮核酸检测。
  (总台记者 熊方 石坤 陈自强)

回复 支持 反对

使用道具 举报

该用户从未签到

1645

主题

28万

回帖

31万

积分

贵宾

Rank: 7Rank: 7Rank: 7Rank: 7Rank: 7Rank: 7Rank: 7

花潮美女鼠牛虎兔龙蛇马羊猴鸡狗猪春风拂面星星情怀七彩绚丽王者至尊妙笔生花共看流星我心永远幸福快乐指尖上的流年花潮贵宾

 楼主| 发表于 2022-3-25 23:57 | 显示全部楼层
福建南平市建阳区发现1例无症状感染者

2022年03月24日 23:25 央视网

  据福建南平市建阳区应对新冠肺炎疫情工作指挥部消息,2022年3月24日16时30分,建阳区接到江西省协查报告,建阳籍吴某某在江西省被确诊为阳性病例。建阳区立即对其密接人员进行排查并进行核酸检测,目前,在对密接人员新冠病毒核酸检测中,发现1人李某某呈阳性,经专家组诊断为无症状感染者,已转运至指定地点进行集中隔离管理。
  (总台记者 林舟)

回复 支持 反对

使用道具 举报

该用户从未签到

1645

主题

28万

回帖

31万

积分

贵宾

Rank: 7Rank: 7Rank: 7Rank: 7Rank: 7Rank: 7Rank: 7

花潮美女鼠牛虎兔龙蛇马羊猴鸡狗猪春风拂面星星情怀七彩绚丽王者至尊妙笔生花共看流星我心永远幸福快乐指尖上的流年花潮贵宾

 楼主| 发表于 2022-3-25 23:58 | 显示全部楼层
福建漳州新增2处高风险区、2处中风险区

2022年03月24日 23:29 北京日报客户端

  漳州市龙文区应对新冠肺炎疫情工作指挥部通告
  〔2022〕第23号
  根据国家疫情防控划分中高风险区相关规定,结合当前龙文区疫情防控实际情况,现将有关事项通告如下:
  经专家组综合评估研判,自2022年3月24日24时起,将翰苑颐园、龙文区水仙大街88号E栋列为高风险区;明发商业广场14幢、恒大御景半岛1期1幢列为中风险区。
  漳州市龙文区应对新冠肺炎疫情工作指挥部
  2022年3月24日

回复 支持 反对

使用道具 举报

该用户从未签到

1645

主题

28万

回帖

31万

积分

贵宾

Rank: 7Rank: 7Rank: 7Rank: 7Rank: 7Rank: 7Rank: 7

花潮美女鼠牛虎兔龙蛇马羊猴鸡狗猪春风拂面星星情怀七彩绚丽王者至尊妙笔生花共看流星我心永远幸福快乐指尖上的流年花潮贵宾

 楼主| 发表于 2022-3-26 00:00 | 显示全部楼层
安徽芜湖繁昌区新增两名无症状感染者

2022年03月24日 23:39 央视网

  今天(3月24日),安徽芜湖市繁昌区召开新冠肺炎疫情防控新闻发布会,对今天公布的确诊病例的详情予以介绍。
  据发布会介绍,胡某某,居住在上海市某区。3月23日携妻子顾某某和儿子胡某自驾返芜,在高速出口查验核酸检测报告并采样。3月24日凌晨,经过初检、复检,胡某某核酸检测结果确认为阳性,经市专家组会诊,诊断为新冠肺炎确诊病例(轻型)。该病例已转运至市定点医院对症治疗和中医辨证施治,目前生命体征平稳。

回复 支持 反对

使用道具 举报

该用户从未签到

1645

主题

28万

回帖

31万

积分

贵宾

Rank: 7Rank: 7Rank: 7Rank: 7Rank: 7Rank: 7Rank: 7

花潮美女鼠牛虎兔龙蛇马羊猴鸡狗猪春风拂面星星情怀七彩绚丽王者至尊妙笔生花共看流星我心永远幸福快乐指尖上的流年花潮贵宾

 楼主| 发表于 2022-3-26 00:00 | 显示全部楼层
毋问我从哪里来 发表于 2022-3-26 00:00
安徽芜湖繁昌区新增两名无症状感染者

2022年03月24日 23:39 央视网

  同时,截至3月24日17时,当地已排查出该病例密切接触者134人,其中, 2人为阳性,分别为胡某某同行的妻子顾某某和儿子胡某,已转运至市定点医院,经专家组会诊为无症状感染者。
  此外,环境样本采样191份,其中阳性9份。目前,当地已按相关规定对胡某某活动的场所进行了终末消杀。截至3月24日17时,完成核酸采样12.01万人份,已出结果7.11万人份均为阴性。
  (总台央视记者 李屹)

回复 支持 反对

使用道具 举报

该用户从未签到

1645

主题

28万

回帖

31万

积分

贵宾

Rank: 7Rank: 7Rank: 7Rank: 7Rank: 7Rank: 7Rank: 7

花潮美女鼠牛虎兔龙蛇马羊猴鸡狗猪春风拂面星星情怀七彩绚丽王者至尊妙笔生花共看流星我心永远幸福快乐指尖上的流年花潮贵宾

 楼主| 发表于 2022-3-26 00:01 | 显示全部楼层
3月24日0时至18时 天津新增38例阳性感染者

2022年03月24日 23:43 津云

  记者从市防控指挥部获悉,3月24日0时至18时,我市疾控部门报告38名本土新冠病毒核酸检测阳性感染者,其中确诊病例10例(轻型8例,普通型2例),无症状感染者24例,尚未分型4例。均已转运至市定点医院。
  自2022年2月24日至3月24日18时,天津市本轮疫情累计报告672例新冠肺炎阳性感染者(其中截至3月23日24时已报告634例),现将3月24日0时至18时,新增的阳性感染者详情公布如下:
  阳性感染者635,女,58岁,居住于天津市西青区杨柳青镇,系管控人员筛查发现,3月23日采集咽拭子,经检测中心检测,结果呈阳性。为新冠肺炎确诊病例(轻型)。

回复 支持 反对

使用道具 举报

该用户从未签到

1645

主题

28万

回帖

31万

积分

贵宾

Rank: 7Rank: 7Rank: 7Rank: 7Rank: 7Rank: 7Rank: 7

花潮美女鼠牛虎兔龙蛇马羊猴鸡狗猪春风拂面星星情怀七彩绚丽王者至尊妙笔生花共看流星我心永远幸福快乐指尖上的流年花潮贵宾

 楼主| 发表于 2022-3-26 00:01 | 显示全部楼层
毋问我从哪里来 发表于 2022-3-26 00:01
3月24日0时至18时 天津新增38例阳性感染者

2022年03月24日 23:43 津云

  阳性感染者636,男,78岁,居住于天津市静海区静海镇,系管控人员筛查发现,3月23日采集咽拭子,经检测中心检测,结果呈阳性。为新冠肺炎无症状感染者。
  阳性感染者637,女,70岁,居住于天津市河北区月牙河街,系管控人员筛查发现,3月23日采集咽拭子,经检测中心检测,结果呈阳性。为新冠肺炎无症状感染者。
  阳性感染者638,男,9岁,居住于天津市河北区月牙河街,系管控人员筛查发现,3月23日采集咽拭子,经检测中心检测,结果呈阳性。为新冠肺炎确诊病例(轻型)。

回复 支持 反对

使用道具 举报

该用户从未签到

1645

主题

28万

回帖

31万

积分

贵宾

Rank: 7Rank: 7Rank: 7Rank: 7Rank: 7Rank: 7Rank: 7

花潮美女鼠牛虎兔龙蛇马羊猴鸡狗猪春风拂面星星情怀七彩绚丽王者至尊妙笔生花共看流星我心永远幸福快乐指尖上的流年花潮贵宾

 楼主| 发表于 2022-3-26 00:07 | 显示全部楼层
毋问我从哪里来 发表于 2022-3-26 00:01
  阳性感染者636,男,78岁,居住于天津市静海区静海镇,系管控人员筛查发现,3月23日采集咽拭子,经检 ...

  阳性感染者639,男,10月,居住于天津市北辰区天穆镇,系管控人员筛查发现,3月23日采集咽拭子,经检测中心检测,结果呈阳性。为新冠肺炎无症状感染者。
  阳性感染者640,女,54岁,居住于天津市西青区杨柳青镇,系管控人员筛查发现,3月23日采集咽拭子,经检测中心检测,结果呈阳性。为新冠肺炎无症状感染者。
  阳性感染者641,男,9岁,居住于天津市西青区杨柳青镇,系管控人员筛查发现,3月23日采集咽拭子,经检测中心检测,结果呈阳性。为新冠肺炎无症状感染者。

回复 支持 反对

使用道具 举报

该用户从未签到

1645

主题

28万

回帖

31万

积分

贵宾

Rank: 7Rank: 7Rank: 7Rank: 7Rank: 7Rank: 7Rank: 7

花潮美女鼠牛虎兔龙蛇马羊猴鸡狗猪春风拂面星星情怀七彩绚丽王者至尊妙笔生花共看流星我心永远幸福快乐指尖上的流年花潮贵宾

 楼主| 发表于 2022-3-26 00:07 | 显示全部楼层
毋问我从哪里来 发表于 2022-3-26 00:07
  阳性感染者639,男,10月,居住于天津市北辰区天穆镇,系管控人员筛查发现,3月23日采集咽拭子,经检 ...

  阳性感染者642,男,68岁,居住于天津市西青区杨柳青镇,系管控人员筛查发现,3月23日采集咽拭子,经检测中心检测,结果呈阳性。为新冠肺炎无症状感染者。
  阳性感染者643,女,66岁,居住于天津市西青区杨柳青镇,系管控人员筛查发现,3月23日采集咽拭子,经检测中心检测,结果呈阳性。为新冠肺炎无症状感染者。
  阳性感染者644,男,34岁,居住于天津市西青区杨柳青镇,系管控人员筛查发现,3月23日采集咽拭子,经检测中心检测,结果呈阳性。为新冠肺炎无症状感染者。

回复 支持 反对

使用道具 举报

该用户从未签到

1645

主题

28万

回帖

31万

积分

贵宾

Rank: 7Rank: 7Rank: 7Rank: 7Rank: 7Rank: 7Rank: 7

花潮美女鼠牛虎兔龙蛇马羊猴鸡狗猪春风拂面星星情怀七彩绚丽王者至尊妙笔生花共看流星我心永远幸福快乐指尖上的流年花潮贵宾

 楼主| 发表于 2022-3-26 00:08 | 显示全部楼层
毋问我从哪里来 发表于 2022-3-26 00:07
  阳性感染者642,男,68岁,居住于天津市西青区杨柳青镇,系管控人员筛查发现,3月23日采集咽拭子,经 ...

  阳性感染者645,女,34岁,居住于天津市西青区杨柳青镇,系管控人员筛查发现,3月23日采集咽拭子,经检测中心检测,结果呈阳性。尚未分型。
  阳性感染者646,男,26岁,居住于天津市西青区杨柳青镇,系管控人员筛查发现,3月23日采集咽拭子,经检测中心检测,结果呈阳性。为新冠肺炎确诊病例(轻型)。
  阳性感染者647,女,2岁,居住于天津市西青区杨柳青镇,系管控人员筛查发现,3月24日采集咽拭子,经检测中心检测,结果呈阳性。尚未分型。

回复 支持 反对

使用道具 举报

该用户从未签到

1645

主题

28万

回帖

31万

积分

贵宾

Rank: 7Rank: 7Rank: 7Rank: 7Rank: 7Rank: 7Rank: 7

花潮美女鼠牛虎兔龙蛇马羊猴鸡狗猪春风拂面星星情怀七彩绚丽王者至尊妙笔生花共看流星我心永远幸福快乐指尖上的流年花潮贵宾

 楼主| 发表于 2022-3-26 00:08 | 显示全部楼层
毋问我从哪里来 发表于 2022-3-26 00:08
  阳性感染者645,女,34岁,居住于天津市西青区杨柳青镇,系管控人员筛查发现,3月23日采集咽拭子,经 ...

  阳性感染者648,女,59岁,居住于天津市西青区杨柳青镇,系管控人员筛查发现,3月24日采集咽拭子,经检测中心检测,结果呈阳性。为新冠肺炎确诊病例(轻型)。
  阳性感染者649,女,49岁,居住于天津市西青区辛口镇,系管控人员筛查发现,3月24日采集咽拭子,经检测中心检测,结果呈阳性。为新冠肺炎无症状感染者。
  阳性感染者650,女,43岁,居住于天津市红桥区芥园街,系管控人员筛查发现,3月24日采集咽拭子,经检测中心检测,结果呈阳性。为新冠肺炎无症状感染者。

回复 支持 反对

使用道具 举报

该用户从未签到

1645

主题

28万

回帖

31万

积分

贵宾

Rank: 7Rank: 7Rank: 7Rank: 7Rank: 7Rank: 7Rank: 7

花潮美女鼠牛虎兔龙蛇马羊猴鸡狗猪春风拂面星星情怀七彩绚丽王者至尊妙笔生花共看流星我心永远幸福快乐指尖上的流年花潮贵宾

 楼主| 发表于 2022-3-26 00:08 | 显示全部楼层
毋问我从哪里来 发表于 2022-3-26 00:08
  阳性感染者648,女,59岁,居住于天津市西青区杨柳青镇,系管控人员筛查发现,3月24日采集咽拭子,经 ...

  阳性感染者651,女,54岁,居住于天津市东丽区金钟街,系管控人员筛查发现,3月24日采集咽拭子,经检测中心检测,结果呈阳性。为新冠肺炎无症状感染者。
  阳性感染者652,女,75岁,居住于天津市静海区静海镇,系管控人员筛查发现,3月23日采集咽拭子,经检测中心检测,结果呈阳性。尚未分型。
  阳性感染者653,男,77岁,居住于天津市静海区朝阳街道,系管控人员筛查发现,3月24日采集咽拭子,经检测中心检测,结果呈阳性。为新冠肺炎无症状感染者。

回复 支持 反对

使用道具 举报

该用户从未签到

1645

主题

28万

回帖

31万

积分

贵宾

Rank: 7Rank: 7Rank: 7Rank: 7Rank: 7Rank: 7Rank: 7

花潮美女鼠牛虎兔龙蛇马羊猴鸡狗猪春风拂面星星情怀七彩绚丽王者至尊妙笔生花共看流星我心永远幸福快乐指尖上的流年花潮贵宾

 楼主| 发表于 2022-3-26 00:08 | 显示全部楼层
毋问我从哪里来 发表于 2022-3-26 00:08
  阳性感染者651,女,54岁,居住于天津市东丽区金钟街,系管控人员筛查发现,3月24日采集咽拭子,经检 ...

  阳性感染者654,女,58岁,居住于天津市西青区杨柳青镇,系管控人员筛查发现,3月24日采集咽拭子,经检测中心检测,结果呈阳性。为新冠肺炎确诊病例(普通型)。
  阳性感染者655,女,64岁,居住于天津市西青区杨柳青镇,系管控人员筛查发现,3月24日采集咽拭子,经检测中心检测,结果呈阳性。为新冠肺炎确诊病例(轻型)。
  阳性感染者656,女,51岁,居住于天津市西青区杨柳青镇,系管控人员筛查发现,3月23日采集咽拭子,经检测中心检测,结果呈阳性。为新冠肺炎确诊病例(普通型)。

回复 支持 反对

使用道具 举报

该用户从未签到

1645

主题

28万

回帖

31万

积分

贵宾

Rank: 7Rank: 7Rank: 7Rank: 7Rank: 7Rank: 7Rank: 7

花潮美女鼠牛虎兔龙蛇马羊猴鸡狗猪春风拂面星星情怀七彩绚丽王者至尊妙笔生花共看流星我心永远幸福快乐指尖上的流年花潮贵宾

 楼主| 发表于 2022-3-26 00:08 | 显示全部楼层
毋问我从哪里来 发表于 2022-3-26 00:08
  阳性感染者654,女,58岁,居住于天津市西青区杨柳青镇,系管控人员筛查发现,3月24日采集咽拭子,经 ...

  阳性感染者657,男,6岁,居住于天津市西青区中北镇,系重点人群筛查发现,3月24日采集咽拭子,经检测中心检测,结果呈阳性。为新冠肺炎无症状感染者。
  阳性感染者658,女,66岁,居住于天津市西青区中北镇,系重点人群筛查发现,3月24日采集咽拭子,经检测中心检测,结果呈阳性。为新冠肺炎无症状感染者。
  阳性感染者659,男,65岁,居住于天津市西青区中北镇,系重点人群筛查发现,3月24日采集咽拭子,经检测中心检测,结果呈阳性。为新冠肺炎无症状感染者。

回复 支持 反对

使用道具 举报

该用户从未签到

1645

主题

28万

回帖

31万

积分

贵宾

Rank: 7Rank: 7Rank: 7Rank: 7Rank: 7Rank: 7Rank: 7

花潮美女鼠牛虎兔龙蛇马羊猴鸡狗猪春风拂面星星情怀七彩绚丽王者至尊妙笔生花共看流星我心永远幸福快乐指尖上的流年花潮贵宾

 楼主| 发表于 2022-3-26 00:09 | 显示全部楼层
毋问我从哪里来 发表于 2022-3-26 00:08
  阳性感染者657,男,6岁,居住于天津市西青区中北镇,系重点人群筛查发现,3月24日采集咽拭子,经检 ...

  阳性感染者660,男,66岁,居住于天津市河东区常州道街,系管控人员筛查发现,3月23日采集咽拭子,经检测中心检测,结果呈阳性。为新冠肺炎确诊病例(轻型)。
  阳性感染者661,女,20岁,居住于天津市河东区春华街,系管控人员筛查发现,3月23日采集咽拭子,经检测中心检测,结果呈阳性。为新冠肺炎无症状感染者。
  阳性感染者662,男,14岁,居住于天津市河北区月牙河街,系管控人员筛查发现,3月23日采集咽拭子,经检测中心检测,结果呈阳性。为新冠肺炎无症状感染者。

回复 支持 反对

使用道具 举报

该用户从未签到

1645

主题

28万

回帖

31万

积分

贵宾

Rank: 7Rank: 7Rank: 7Rank: 7Rank: 7Rank: 7Rank: 7

花潮美女鼠牛虎兔龙蛇马羊猴鸡狗猪春风拂面星星情怀七彩绚丽王者至尊妙笔生花共看流星我心永远幸福快乐指尖上的流年花潮贵宾

 楼主| 发表于 2022-3-26 00:09 | 显示全部楼层
毋问我从哪里来 发表于 2022-3-26 00:09
  阳性感染者660,男,66岁,居住于天津市河东区常州道街,系管控人员筛查发现,3月23日采集咽拭子,经 ...

  阳性感染者663,男,69岁,居住于天津市河北区月牙河街,系管控人员筛查发现,3月23日采集咽拭子,经检测中心检测,结果呈阳性。为新冠肺炎无症状感染者。
  阳性感染者664,女,7岁,居住于天津市河北区月牙河街,系管控人员筛查发现,3月23日采集咽拭子,经检测中心检测,结果呈阳性。为新冠肺炎无症状感染者。
  阳性感染者665,女,57岁,居住于天津市河北区月牙河街,系管控人员筛查发现,3月24日采集咽拭子,经检测中心检测,结果呈阳性。尚未分型。

回复 支持 反对

使用道具 举报

该用户从未签到

1645

主题

28万

回帖

31万

积分

贵宾

Rank: 7Rank: 7Rank: 7Rank: 7Rank: 7Rank: 7Rank: 7

花潮美女鼠牛虎兔龙蛇马羊猴鸡狗猪春风拂面星星情怀七彩绚丽王者至尊妙笔生花共看流星我心永远幸福快乐指尖上的流年花潮贵宾

 楼主| 发表于 2022-3-26 00:09 | 显示全部楼层
毋问我从哪里来 发表于 2022-3-26 00:09
  阳性感染者663,男,69岁,居住于天津市河北区月牙河街,系管控人员筛查发现,3月23日采集咽拭子,经 ...

  阳性感染者666,男,39岁,居住于天津市河北区月牙河街,系管控人员筛查发现,3月24日采集咽拭子,经检测中心检测,结果呈阳性。为新冠肺炎无症状感染者。
  阳性感染者667,女,61岁,居住于天津市河北区月牙河街,系管控人员筛查发现,3月24日采集咽拭子,经检测中心检测,结果呈阳性。为新冠肺炎确诊病例(轻型)。

  阳性感染者668,女,61岁,居住于天津市河北区月牙河街,系管控人员筛查发现,3月24日采集咽拭子,经检测中心检测,结果呈阳性。为新冠肺炎无症状感染者。

回复 支持 反对

使用道具 举报

该用户从未签到

1645

主题

28万

回帖

31万

积分

贵宾

Rank: 7Rank: 7Rank: 7Rank: 7Rank: 7Rank: 7Rank: 7

花潮美女鼠牛虎兔龙蛇马羊猴鸡狗猪春风拂面星星情怀七彩绚丽王者至尊妙笔生花共看流星我心永远幸福快乐指尖上的流年花潮贵宾

 楼主| 发表于 2022-3-26 00:09 | 显示全部楼层
毋问我从哪里来 发表于 2022-3-26 00:09
  阳性感染者666,男,39岁,居住于天津市河北区月牙河街,系管控人员筛查发现,3月24日采集咽拭子,经 ...

  阳性感染者669,女,38岁,居住于天津市河北区月牙河街,系管控人员筛查发现,3月24日采集咽拭子,经检测中心检测,结果呈阳性。为新冠肺炎无症状感染者。
  阳性感染者670,女,32岁,居住于天津市东丽区金钟街,系管控人员筛查发现,3月24日采集咽拭子,经检测中心检测,结果呈阳性。为新冠肺炎无症状感染者。
  阳性感染者671,男,37岁,居住于天津市河北区月牙河街,系管控人员筛查发现,3月24日采集咽拭子,经检测中心检测,结果呈阳性。为新冠肺炎确诊病例(轻型)。
  阳性感染者672,男,21岁,居住于天津市西青区杨柳青镇,系管控人员筛查发现,3月24日采集咽拭子,经检测中心检测,结果呈阳性。为新冠肺炎无症状感染者。
  津云新闻记者 马扬洋

回复 支持 反对

使用道具 举报

该用户从未签到

1645

主题

28万

回帖

31万

积分

贵宾

Rank: 7Rank: 7Rank: 7Rank: 7Rank: 7Rank: 7Rank: 7

花潮美女鼠牛虎兔龙蛇马羊猴鸡狗猪春风拂面星星情怀七彩绚丽王者至尊妙笔生花共看流星我心永远幸福快乐指尖上的流年花潮贵宾

 楼主| 发表于 2022-3-26 00:12 | 显示全部楼层
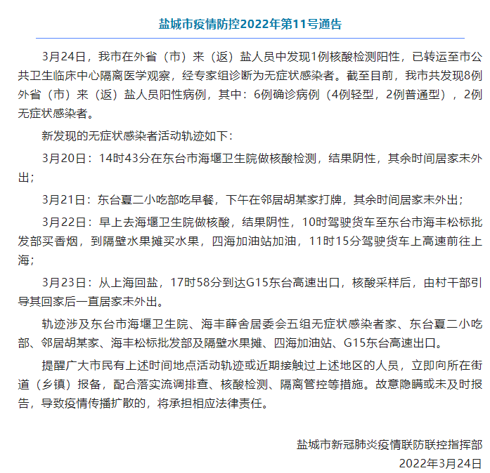
江苏盐城新增1例核酸检测阳性人员 活动轨迹公布

2022年03月25日 00:02 央视网

  3月24日,盐城市在外省(市)来(返)盐人员中发现1例核酸检测阳性人员,已转运至市公共卫生临床中心隔离医学观察,经专家组诊断为无症状感染者。
  截至目前,盐城市共发现8例外省(市)来(返)盐人员阳性病例,其中:6例确诊病例(4例轻型,2例普通型),2例无症状感染者。具体活动轨迹如下:

                               
登录/注册后可看大图


  (总台记者 徐大为 陆栋欣)

回复 支持 反对

使用道具 举报

该用户从未签到

1645

主题

28万

回帖

31万

积分

贵宾

Rank: 7Rank: 7Rank: 7Rank: 7Rank: 7Rank: 7Rank: 7

花潮美女鼠牛虎兔龙蛇马羊猴鸡狗猪春风拂面星星情怀七彩绚丽王者至尊妙笔生花共看流星我心永远幸福快乐指尖上的流年花潮贵宾

 楼主| 发表于 2022-3-26 00:12 | 显示全部楼层
午夜更新!3月25日起 全国高中风险区55+636个

2022年03月25日 00:27 北京日报客户端

  陕西宝鸡多地降为低风险地区:自发布之日起,将渭滨区桥南街道滨河路石鼓·太阳市香辣蟹火锅店由高风险地区降为低风险地区,渭滨区石鼓镇渭滨中学、石咀头村,高新区马营镇美墅小区,高新区八鱼镇八鱼村,金台区卧龙寺街道盛世广场民族饭庄、中环兴旺花胶鸡(饭店),金台区西关街道九华海丰小白沾沾(饭店),金台区东风路街道金九商务写字楼等8个中风险地区降为低风险地区。
  福建漳州新增2处高风险区、2处中风险区:经专家组综合评估研判,自2022年3月24日24时起,将翰苑颐园、龙文区水仙大街88号E栋列为高风险区;明发商业广场14幢、恒大御景半岛1期1幢列为中风险区。

回复 支持 反对

使用道具 举报

您需要登录后才可以回帖 登录 | 立即注册

本版积分规则

小黑屋|手机版|Archiver|服务支持:DZ动力|huachaowang.com Inc. ( 蜀ICP备17032287号-1 )

GMT+8, 2025-12-24 02:02 , Processed in 0.262732 second(s), 22 queries .

Powered by Discuz! X3.4

© 2001-2013 Comsenz Inc.

快速回复 返回顶部 返回列表