花潮论坛

搜索
热搜: 活动 交友 discuz

[时事新闻] 在线教育辅导老师:为了卖课,我们照着剧本骗家长

[复制链接]

该用户从未签到

1643

主题

28万

回帖

31万

积分

贵宾

Rank: 7Rank: 7Rank: 7Rank: 7Rank: 7Rank: 7Rank: 7

花潮美女鼠牛虎兔龙蛇马羊猴鸡狗猪春风拂面星星情怀七彩绚丽王者至尊妙笔生花共看流星我心永远幸福快乐指尖上的流年花潮贵宾

 楼主| 发表于 2021-8-20 10:29 | 显示全部楼层
毋问我从哪里来 发表于 2021-8-20 10:29
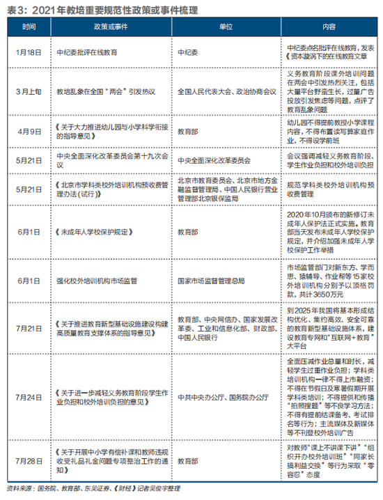
  近一两年来,各级政府政策制定和监管部门确实在推进相关政策。以北京为例,两大教育高地海淀和西城, ...


                               
登录/注册后可看大图

  但此前的整改为培训机构无论从政策制定还是实行力度上,都只能算此次“双减”政策的前奏。一位教育学者告诉《财经》记者,过去一些地方教育主管部门在对校外培训机构的监管上也是睁一只眼闭一只眼,“谁不希望当地高考能出成绩呢?”

回复 支持 反对

使用道具 举报

该用户从未签到

1643

主题

28万

回帖

31万

积分

贵宾

Rank: 7Rank: 7Rank: 7Rank: 7Rank: 7Rank: 7Rank: 7

花潮美女鼠牛虎兔龙蛇马羊猴鸡狗猪春风拂面星星情怀七彩绚丽王者至尊妙笔生花共看流星我心永远幸福快乐指尖上的流年花潮贵宾

 楼主| 发表于 2021-8-20 10:29 | 显示全部楼层
毋问我从哪里来 发表于 2021-8-20 10:29
  但此前的整改为培训机构无论从政策制定还是实行力度上,都只能算此次“双减”政策的前奏。一位教育 ...

  “多个政策要结合起来,实施一段时间,看长远趋势。”一位接近监管的知情人士对《财经》记者说,既缓解教育焦虑,又保证一定的培优空间,是一个需要长期耐心的工作,“急不得”。
  广告停了,应试少了,教育公司开始探寻新的出路了。
  罗媛说,她们一直在和教育行业的产品同质化和纯信息流获客两大难题作斗争,现在终于解脱了。
  回过头来看,校外教培到底创造了什么价值?作为从业者,罗媛说她很难评判,但她认为至少教育公司不应该欺骗家长、故意制造焦虑,应该把孩子当作独特的、有潜力的个体对待,应该用心做孩子有益的产品,而不仅仅是提供明天就能考满分的真题练习。
  一个理想的状态是,校外培训回归本位,成为校内教育体系的有益补充。给不同特质的学生提供千人千面、丰富多样的课程,实现真正的因材施教。如果校外培训能够培养起学习兴趣,让学习的过程充满快乐、充分挖掘孩子的潜能,那么上培训班就不应当是增负而是减负。
  (《财经》记者吴俊宇、陈伊凡、陈嘉瑶对此文亦有贡献)

回复 支持 反对

使用道具 举报

该用户从未签到

1643

主题

28万

回帖

31万

积分

贵宾

Rank: 7Rank: 7Rank: 7Rank: 7Rank: 7Rank: 7Rank: 7

花潮美女鼠牛虎兔龙蛇马羊猴鸡狗猪春风拂面星星情怀七彩绚丽王者至尊妙笔生花共看流星我心永远幸福快乐指尖上的流年花潮贵宾

 楼主| 发表于 2021-8-22 17:07 | 显示全部楼层
毋问我从哪里来 发表于 2021-8-20 09:44
华尔街英语“消失术”:未退学费上亿 门店人去楼空

2021年08月16日 11:56 中国新闻网

华尔街英语“闪电死亡”:逾6000名学员瞬间变受害者

2021年08月20日 19:56 新浪新闻综合

  原标题:华尔街英语“闪电死亡”:逾6000名学员瞬间变受害者
  来源:中国经营报

                               
登录/注册后可看大图
8月13日,有学员在上海某华尔街英语中心看情况

  中国经营报《等深线》记者 郑丹 北京报道

回复 支持 反对

使用道具 举报

该用户从未签到

1643

主题

28万

回帖

31万

积分

贵宾

Rank: 7Rank: 7Rank: 7Rank: 7Rank: 7Rank: 7Rank: 7

花潮美女鼠牛虎兔龙蛇马羊猴鸡狗猪春风拂面星星情怀七彩绚丽王者至尊妙笔生花共看流星我心永远幸福快乐指尖上的流年花潮贵宾

 楼主| 发表于 2021-8-22 17:07 | 显示全部楼层
毋问我从哪里来 发表于 2021-8-22 17:07
华尔街英语“闪电死亡”:逾6000名学员瞬间变受害者

2021年08月20日 19:56 新浪新闻综合

  8月,是华尔街英语的最后一站。一场突如其来的资金链断裂风波,让总计约12亿的学费打了水漂。据不完全统计,逾6000名学员瞬间变成了受害者。
  在外界一片声讨中,绝大部分一线员工懵了,因为与高管之间信息不对等,直到8月12日集体失业才意识到问题的严重性。
  似乎没有太过明显的征兆,但回首细究,却又显而易见。2020年,历经三次易主后,疫情中,华尔街英语又回到了创始人手中;2021年,公司内部又大刀阔斧地实施开源节流计划:降薪、裁员、闭店等轮番上阵,同时“拉新”的力度也一再加大。所以,华尔街英语早在一年前,就已经穷途末路。而8月初的融资失败,成为了压死骆驼的最后一根稻草。
  华尔街英语的命运,似乎早已注定。

回复 支持 反对

使用道具 举报

该用户从未签到

1643

主题

28万

回帖

31万

积分

贵宾

Rank: 7Rank: 7Rank: 7Rank: 7Rank: 7Rank: 7Rank: 7

花潮美女鼠牛虎兔龙蛇马羊猴鸡狗猪春风拂面星星情怀七彩绚丽王者至尊妙笔生花共看流星我心永远幸福快乐指尖上的流年花潮贵宾

 楼主| 发表于 2021-8-22 17:08 | 显示全部楼层
毋问我从哪里来 发表于 2021-8-22 17:07
  8月,是华尔街英语的最后一站。一场突如其来的资金链断裂风波,让总计约12亿的学费打了水漂。据不完 ...

  “请勿推拉”
  好像空气都是滚烫的,李娜看到同事的脸明显地发红,眼里积了一汪泪就要溢出来,焦躁地一遍遍发问:“怎么办怎么办?”李娜清楚,这个坐在她旁边的女老师心理防线临近崩溃。
  慌张的女老师不敢看手机,频繁亮起的来电提醒,是一位学员催促立刻见面的信号。“你先冷静一下。”李娜和另一位同事反复劝她,“冷静一下。”

回复 支持 反对

使用道具 举报

该用户从未签到

1643

主题

28万

回帖

31万

积分

贵宾

Rank: 7Rank: 7Rank: 7Rank: 7Rank: 7Rank: 7Rank: 7

花潮美女鼠牛虎兔龙蛇马羊猴鸡狗猪春风拂面星星情怀七彩绚丽王者至尊妙笔生花共看流星我心永远幸福快乐指尖上的流年花潮贵宾

 楼主| 发表于 2021-8-22 17:08 | 显示全部楼层
毋问我从哪里来 发表于 2021-8-22 17:08
  “请勿推拉”  好像空气都是滚烫的,李娜看到同事的脸明显地发红,眼里积了一汪泪就要溢出来,焦躁 ...

  可是李娜自己都冷静不下来,就在刚才,下午4点多,接到通知后,中心全体员工赶到商场的办公室收拾东西。作为CC team leader(课程顾问领导) 的李娜是穿着睡衣从家里冲出来的,骑了一辆共享单车,耗时5分钟,气喘吁吁地跑进办公室,听到的第一句话是同事抛来的:“什么都别问,赶紧收拾东西走!”
  10分钟之内收拾完,必须马上走,在场的员工商量:CC(course consultant,课程顾问)团队先走,SA团队(Study Adviser,学习顾问)后走,善后的SA在玻璃门上贴一张A4纸,上面印上“正在维修,请勿推拉”。

回复 支持 反对

使用道具 举报

该用户从未签到

1643

主题

28万

回帖

31万

积分

贵宾

Rank: 7Rank: 7Rank: 7Rank: 7Rank: 7Rank: 7Rank: 7

花潮美女鼠牛虎兔龙蛇马羊猴鸡狗猪春风拂面星星情怀七彩绚丽王者至尊妙笔生花共看流星我心永远幸福快乐指尖上的流年花潮贵宾

 楼主| 发表于 2021-8-22 17:08 | 显示全部楼层
毋问我从哪里来 发表于 2021-8-22 17:08
  可是李娜自己都冷静不下来,就在刚才,下午4点多,接到通知后,中心全体员工赶到商场的办公室收拾东 ...

  李娜和两个CC同事背着大包,拎着小包,前往附近一家小型咖啡馆。这里只有两张小桌,人很少,她认为这里不会有人注意到狼狈的她们。
  这一天,是8月12日,没有丝毫征兆,各个地区的中心校长接连离职。傍晚,员工集体收到一封通知员工离职的邮件,邮件称公司资金链断裂,只有在8月14日之前离职的员工,可以被缴纳社保,超时则断交社保。没有多余的说明,也没有任何赔偿。

回复 支持 反对

使用道具 举报

该用户从未签到

1643

主题

28万

回帖

31万

积分

贵宾

Rank: 7Rank: 7Rank: 7Rank: 7Rank: 7Rank: 7Rank: 7

花潮美女鼠牛虎兔龙蛇马羊猴鸡狗猪春风拂面星星情怀七彩绚丽王者至尊妙笔生花共看流星我心永远幸福快乐指尖上的流年花潮贵宾

 楼主| 发表于 2021-8-22 17:08 | 显示全部楼层
毋问我从哪里来 发表于 2021-8-22 17:08
  李娜和两个CC同事背着大包,拎着小包,前往附近一家小型咖啡馆。这里只有两张小桌,人很少,她认为这 ...

  在此之前,华尔街英语整个公司,从上到下全体员工已经被拖欠三个半月的工资,全国大部分地区的员工7月的社保还没有被缴纳。
  很多往常负责接待学员的一线员工甚至来不及反应,为了7月份的社保能被缴纳,匆忙写上个人姓名、工号和“被迫离职”的原因上交后,又被淹没在学员的质问和轰炸中,以及全网疯传的华尔街英语破产新闻里。他们没注意到的是,一旦回复同意离职,员工登录系统邮箱的权限就会被公司即刻收回。

回复 支持 反对

使用道具 举报

该用户从未签到

1643

主题

28万

回帖

31万

积分

贵宾

Rank: 7Rank: 7Rank: 7Rank: 7Rank: 7Rank: 7Rank: 7

花潮美女鼠牛虎兔龙蛇马羊猴鸡狗猪春风拂面星星情怀七彩绚丽王者至尊妙笔生花共看流星我心永远幸福快乐指尖上的流年花潮贵宾

 楼主| 发表于 2021-8-22 17:08 | 显示全部楼层
毋问我从哪里来 发表于 2021-8-22 17:08
  在此之前,华尔街英语整个公司,从上到下全体员工已经被拖欠三个半月的工资,全国大部分地区的员工7 ...

  天眼查显示,华尔街英语品牌关联公司为华尔街英语培训中心(上海)有限公司,成立于2005年7月,注册资本5100万元人民币,法定代表人为David Kedwards,最大股东为香港伽玛-马斯特有限公司。记者致电官网客服电话,显示该电话已为空号。
  华尔街英语,这个曾经响当当的品牌至今已经走过48个春秋,被业界公认为是成人英语培训的全球领先者,业务布局达28个国家和地区,设立中心逾4000个。中国的市场,也从2000年北京国贸的一间小办公室,拓展至顶峰时拥有全国近70家门店,辉煌的成就却在顷刻崩塌。

回复 支持 反对

使用道具 举报

该用户从未签到

1643

主题

28万

回帖

31万

积分

贵宾

Rank: 7Rank: 7Rank: 7Rank: 7Rank: 7Rank: 7Rank: 7

花潮美女鼠牛虎兔龙蛇马羊猴鸡狗猪春风拂面星星情怀七彩绚丽王者至尊妙笔生花共看流星我心永远幸福快乐指尖上的流年花潮贵宾

 楼主| 发表于 2021-8-22 17:09 | 显示全部楼层
毋问我从哪里来 发表于 2021-8-22 17:08
  天眼查显示,华尔街英语品牌关联公司为华尔街英语培训中心(上海)有限公司,成立于2005年7月,注册 ...

  李娜和同事决定通知学员,她做好了挨骂的准备。下午5点左右,从VVIP的学员通知起,直到9点手机因为没电自动关机。尤其是下午6点多,新闻爆出来后,电话被学员轰炸到已经接不过来。
  “但我的学员还比较理解,有的还安慰我。”回家后,李娜继续接电话、回复信息直到凌晨3:00,电话慢慢少下来。她睡不着,情绪一下子涌上来,关着窗户,李娜嚎啕大哭,“我觉得太不可思议了,为什么会这样?”

回复 支持 反对

使用道具 举报

该用户从未签到

1643

主题

28万

回帖

31万

积分

贵宾

Rank: 7Rank: 7Rank: 7Rank: 7Rank: 7Rank: 7Rank: 7

花潮美女鼠牛虎兔龙蛇马羊猴鸡狗猪春风拂面星星情怀七彩绚丽王者至尊妙笔生花共看流星我心永远幸福快乐指尖上的流年花潮贵宾

 楼主| 发表于 2021-8-22 17:09 | 显示全部楼层
毋问我从哪里来 发表于 2021-8-22 17:09
  李娜和同事决定通知学员,她做好了挨骂的准备。下午5点左右,从VVIP的学员通知起,直到9点手机因为没 ...

  “还是比较内疚,我们给不了学员后续安置的回复,因为我们也没有得到回复,但起码得告诉学员,让他们去做接下来的一个准备。”江苏一家中心的校长告诉记者,8月12日当天江苏和浙江的四家中心开会后,自己才得知相关消息。随即带领员工,连夜将学员的缴费合同一一发放,用于学员维权。
  难以理解夹杂着难过、不舍和愤怒的情绪,这是一个华尔街英语所有员工的不眠之夜。

回复 支持 反对

使用道具 举报

该用户从未签到

1643

主题

28万

回帖

31万

积分

贵宾

Rank: 7Rank: 7Rank: 7Rank: 7Rank: 7Rank: 7Rank: 7

花潮美女鼠牛虎兔龙蛇马羊猴鸡狗猪春风拂面星星情怀七彩绚丽王者至尊妙笔生花共看流星我心永远幸福快乐指尖上的流年花潮贵宾

 楼主| 发表于 2021-8-22 17:09 | 显示全部楼层
毋问我从哪里来 发表于 2021-8-22 17:09
  “还是比较内疚,我们给不了学员后续安置的回复,因为我们也没有得到回复,但起码得告诉学员,让他们 ...

  寻找投资方
  华尔街市场管理部的管理层最先有了警觉,他们发现,8月9日,华尔街英语(北京)的工商资料,法人由担任全球华人英语的CEO David变更为一个陌生的名字:西蒙尼。
  就在法人代表变更成一个叫做西蒙尼中文名字的三天前,8月6日,是华尔街英语与长期协商的投资方进行最后一次谈判,这天之后,员工再也没有收到汇报融资进展的邮件,华尔街英语市场管理部员工欧文告诉记者,当时就有一股不详的预感。

回复 支持 反对

使用道具 举报

该用户从未签到

1643

主题

28万

回帖

31万

积分

贵宾

Rank: 7Rank: 7Rank: 7Rank: 7Rank: 7Rank: 7Rank: 7

花潮美女鼠牛虎兔龙蛇马羊猴鸡狗猪春风拂面星星情怀七彩绚丽王者至尊妙笔生花共看流星我心永远幸福快乐指尖上的流年花潮贵宾

 楼主| 发表于 2021-8-22 17:09 | 显示全部楼层
毋问我从哪里来 发表于 2021-8-22 17:09
  寻找投资方  华尔街市场管理部的管理层最先有了警觉,他们发现,8月9日,华尔街英语(北京)的工商 ...

  “我感觉不对劲,原来上级给我们传达的意思是,香港的投资方对我们大陆的机构投资意向非常大,谈成率超过80%。”欧文告诉记者,这场融资从6月份就开始谈,投资方是香港华尔街的股东,按公司原定计划,7月初双方就可以达成融资,7月10日员工的工资都能到账,但一直等到7月底,被再通知延迟到8月初,依旧没有等到。
  在北京一家中心做销售的赵海告诉记者,8月10日,校长还在群里发消息,劝大家再坚持一下,再给公司一点时间。“但是第二天,校长突然离职了。”

回复 支持 反对

使用道具 举报

该用户从未签到

1643

主题

28万

回帖

31万

积分

贵宾

Rank: 7Rank: 7Rank: 7Rank: 7Rank: 7Rank: 7Rank: 7

花潮美女鼠牛虎兔龙蛇马羊猴鸡狗猪春风拂面星星情怀七彩绚丽王者至尊妙笔生花共看流星我心永远幸福快乐指尖上的流年花潮贵宾

 楼主| 发表于 2021-8-22 17:09 | 显示全部楼层
毋问我从哪里来 发表于 2021-8-22 17:09
  “我感觉不对劲,原来上级给我们传达的意思是,香港的投资方对我们大陆的机构投资意向非常大,谈成率 ...

  至此,全国大多数员工还是像往常一样工作,生活,对新一轮融资满怀期待。李娜向记者强调:“香港华尔街股份那边专门找过来的,是人家主动过来找我们谈融资的。”她认为,投资方的主动,足以体现出融资的胜算在握。曾担任广州一家中心校长的徐璐记得,7月29日凌晨1:00,大区总监发给自己一封邮件,里面是投资方对中心提出的一系列考察问题。“那几个问题比较深入,我觉得都已经进行到这个阶段了,融资肯定没问题。”
回复 支持 反对

使用道具 举报

该用户从未签到

1643

主题

28万

回帖

31万

积分

贵宾

Rank: 7Rank: 7Rank: 7Rank: 7Rank: 7Rank: 7Rank: 7

花潮美女鼠牛虎兔龙蛇马羊猴鸡狗猪春风拂面星星情怀七彩绚丽王者至尊妙笔生花共看流星我心永远幸福快乐指尖上的流年花潮贵宾

 楼主| 发表于 2021-8-22 17:10 | 显示全部楼层
毋问我从哪里来 发表于 2021-8-22 17:09
  至此,全国大多数员工还是像往常一样工作,生活,对新一轮融资满怀期待。李娜向记者强调:“香港华尔 ...

  但结果与大家想的截然不同,等来的,只有一封冰冷的离职通知邮件。
  据接近高层的人士透露,原定的香港投资方与华尔街英语在价格上发生分歧,该投资方认为,在当下,向本来就有风险的教育行业投5000万美元价格过高,只同意出3000万美元,其余2000万美元再另找投资人支付。
  对于上述说法,记者未能从其他相关人士处获得证实。

回复 支持 反对

使用道具 举报

该用户从未签到

1643

主题

28万

回帖

31万

积分

贵宾

Rank: 7Rank: 7Rank: 7Rank: 7Rank: 7Rank: 7Rank: 7

花潮美女鼠牛虎兔龙蛇马羊猴鸡狗猪春风拂面星星情怀七彩绚丽王者至尊妙笔生花共看流星我心永远幸福快乐指尖上的流年花潮贵宾

 楼主| 发表于 2021-8-22 17:10 | 显示全部楼层
毋问我从哪里来 发表于 2021-8-22 17:10
  但结果与大家想的截然不同,等来的,只有一封冰冷的离职通知邮件。  据接近高层的人士透露,原定的 ...

  记者获得的一段电话录音显示,华尔街英语董事王成茂曾在电话中对广州番禺中心副校长坦言:“7月份以前,有部分投资人对咱们感兴趣,因为咱们是成人教育,但是7月二十几日以后,投资人脚步就开始停了。咱们原先想在七八月份能引进投资人资金,现在又受挫了。”经记者向广州番禺中心副校长的同事核实,这段对话录于8月10日左右,副校长因薪资迟迟不发,向董事王成茂电话咨询。
回复 支持 反对

使用道具 举报

该用户从未签到

1643

主题

28万

回帖

31万

积分

贵宾

Rank: 7Rank: 7Rank: 7Rank: 7Rank: 7Rank: 7Rank: 7

花潮美女鼠牛虎兔龙蛇马羊猴鸡狗猪春风拂面星星情怀七彩绚丽王者至尊妙笔生花共看流星我心永远幸福快乐指尖上的流年花潮贵宾

 楼主| 发表于 2021-8-22 17:10 | 显示全部楼层
毋问我从哪里来 发表于 2021-8-22 17:10
  记者获得的一段电话录音显示,华尔街英语董事王成茂曾在电话中对广州番禺中心副校长坦言:“7月份以 ...

  彼时的华尔街英语,在银行贷款上也遇到了阻碍。“我们当时申请了将近8000万元的贷款,最后也没有及时到位。”王成茂称,华尔街英语没有放弃,还在跟投资人继续接洽。“现在在做最后的决断,有两种可能,一种是资金能进一笔,咱们可以缓一缓,往前再走一段;另一种就是资金各方面根本没有到位的可能,那我们就得走向一个无奈的破产清算。”
  此次危机,距离华尔街英语上次濒临破产仅过一年有余。

回复 支持 反对

使用道具 举报

该用户从未签到

1643

主题

28万

回帖

31万

积分

贵宾

Rank: 7Rank: 7Rank: 7Rank: 7Rank: 7Rank: 7Rank: 7

花潮美女鼠牛虎兔龙蛇马羊猴鸡狗猪春风拂面星星情怀七彩绚丽王者至尊妙笔生花共看流星我心永远幸福快乐指尖上的流年花潮贵宾

 楼主| 发表于 2021-8-22 17:10 | 显示全部楼层
毋问我从哪里来 发表于 2021-8-22 17:10
  彼时的华尔街英语,在银行贷款上也遇到了阻碍。“我们当时申请了将近8000万元的贷款,最后也没有及时 ...

  华尔街英语的命运无疑是多舛的,其此前就发生过三次股东更换。2005年至2006年间,全球私募股权投资公司凯雷集团先后成为华尔街英语母公司和华尔街英语中国的股东。2009年,全球教育与出版巨头培生集团以1.45亿美元接手华尔街英语。2017年,培生集团的业绩持续不理想,将华尔街英语出售,直到2018年3月,被霸菱亚洲投资基金和中信资本控股有限公司以3亿美元的价格联合收购,各占50%的股权。
回复 支持 反对

使用道具 举报

该用户从未签到

1643

主题

28万

回帖

31万

积分

贵宾

Rank: 7Rank: 7Rank: 7Rank: 7Rank: 7Rank: 7Rank: 7

花潮美女鼠牛虎兔龙蛇马羊猴鸡狗猪春风拂面星星情怀七彩绚丽王者至尊妙笔生花共看流星我心永远幸福快乐指尖上的流年花潮贵宾

 楼主| 发表于 2021-8-22 17:11 | 显示全部楼层
毋问我从哪里来 发表于 2021-8-22 17:10
  华尔街英语的命运无疑是多舛的,其此前就发生过三次股东更换。2005年至2006年间,全球私募股权投资公 ...

  多位受访者告诉记者,2020年4月,中信资本提出破产清算,口头通知员工离职。在这个危难之际,81岁的创始人李文昊(Luigi T。 Peccenini)重新接手华尔街英语,将此前被中信辞退的高管召回,其中包括曾经频繁出现在电视节目中的华尔街英语全国运营总监Tim。
  2020年7月,华尔街英语重振旗鼓开业。据王成茂介绍,华尔街英语每月所需费用3500万元,创始人李文昊也因此抵押房产,借高利贷,每个月在公司贴1550万元,直至8月,已经倒贴8500多万元。

回复 支持 反对

使用道具 举报

该用户从未签到

1643

主题

28万

回帖

31万

积分

贵宾

Rank: 7Rank: 7Rank: 7Rank: 7Rank: 7Rank: 7Rank: 7

花潮美女鼠牛虎兔龙蛇马羊猴鸡狗猪春风拂面星星情怀七彩绚丽王者至尊妙笔生花共看流星我心永远幸福快乐指尖上的流年花潮贵宾

 楼主| 发表于 2021-8-22 17:11 | 显示全部楼层
毋问我从哪里来 发表于 2021-8-22 17:11
  多位受访者告诉记者,2020年4月,中信资本提出破产清算,口头通知员工离职。在这个危难之际,81岁的 ...

  “拉新”导向
  “既然都破产了,为什么还要继续售课?”这是学员和网友声讨华尔街英语最多的问题,也是员工被问到最多的问题之一。
  大多数员工的确不知情。在事发后,面对上千学员轰炸的CC群体也是同样质问上层,结果并无两样。广州一校长告诉记者,自己的上级——区域总监都不知道公司已经到了如此严峻的境地,谁都没有料到是这种结果。“如果我们要提早知道公司破产,我们绝对不会继续销售。”

回复 支持 反对

使用道具 举报

您需要登录后才可以回帖 登录 | 立即注册

本版积分规则

小黑屋|手机版|Archiver|服务支持:DZ动力|huachaowang.com Inc. ( 蜀ICP备17032287号-1 )

GMT+8, 2025-12-17 18:12 , Processed in 0.081369 second(s), 21 queries .

Powered by Discuz! X3.4

© 2001-2013 Comsenz Inc.

快速回复 返回顶部 返回列表