花潮论坛

搜索
热搜: 活动 交友 discuz

[时事新闻] 北京街头冬奥景观布置有序进行

[复制链接]

该用户从未签到

1644

主题

28万

回帖

31万

积分

贵宾

Rank: 7Rank: 7Rank: 7Rank: 7Rank: 7Rank: 7Rank: 7

花潮美女鼠牛虎兔龙蛇马羊猴鸡狗猪春风拂面星星情怀七彩绚丽王者至尊妙笔生花共看流星我心永远幸福快乐指尖上的流年花潮贵宾

 楼主| 发表于 2022-3-1 19:57 | 显示全部楼层
毋问我从哪里来 发表于 2022-3-1 19:56
艾特利-图特别丽泽
  随着图特别丽泽的教练组越来越受到世人关注,也随着她的学生越来越多,一些离开S ...

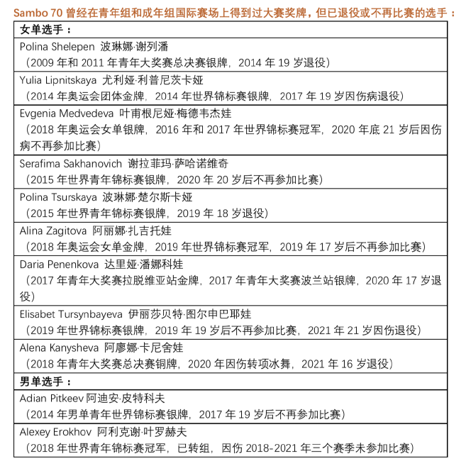
  在光鲜夺目的光环背后,我们知道的是,2014年冰迷以为未来一片大好的索契冬奥会团体金牌获得者尤利娅·利普尼茨卡娅19岁时因为伤病和厌食症退役了。
  2018年遗憾只拿到银牌的叶甫根尼娅·梅德韦杰娃在平昌冬奥会后离开了原来的教练组。几年挣扎之后,因为疫情不得不回到莫斯科,很快便不再比赛。今年早些时候,她自述脊柱伤病已经让她无法做出向左旋转的动作。她今年22岁。

回复 支持 反对

使用道具 举报

该用户从未签到

1644

主题

28万

回帖

31万

积分

贵宾

Rank: 7Rank: 7Rank: 7Rank: 7Rank: 7Rank: 7Rank: 7

花潮美女鼠牛虎兔龙蛇马羊猴鸡狗猪春风拂面星星情怀七彩绚丽王者至尊妙笔生花共看流星我心永远幸福快乐指尖上的流年花潮贵宾

 楼主| 发表于 2022-3-1 19:57 | 显示全部楼层
毋问我从哪里来 发表于 2022-3-1 19:57
  在光鲜夺目的光环背后,我们知道的是,2014年冰迷以为未来一片大好的索契冬奥会团体金牌获得者尤利娅 ...

  2021-2022年奥运赛季,图特别丽泽教练组里有机会参加奥运的天才少女有六个,其中三个在赛季中受了骨折这样的大伤,其中两个就此无缘俄罗斯的奥运选拔赛。与此同时,组中的教练和编舞还在采访中抱怨过一个骨折的选手练习不够勤奋。

                               
登录/注册后可看大图



回复 支持 反对

使用道具 举报

该用户从未签到

1644

主题

28万

回帖

31万

积分

贵宾

Rank: 7Rank: 7Rank: 7Rank: 7Rank: 7Rank: 7Rank: 7

花潮美女鼠牛虎兔龙蛇马羊猴鸡狗猪春风拂面星星情怀七彩绚丽王者至尊妙笔生花共看流星我心永远幸福快乐指尖上的流年花潮贵宾

 楼主| 发表于 2022-3-1 19:57 | 显示全部楼层
毋问我从哪里来 发表于 2022-3-1 19:57
  2021-2022年奥运赛季,图特别丽泽教练组里有机会参加奥运的天才少女有六个,其中三个在赛季中受了骨 ...

  禁药风波
  而这一切,又再次被卡米拉·瓦利耶娃药检曲美他嗪阳性的新闻打破或证实了。
  曲美他嗪是一种治疗心绞痛的药物,可以提高心脏供血,但曾经有不少运动员将它作为一种训练的辅助药物。2014年,世界反兴奋剂组织将曲美他嗪列入被禁药物名单中,现在分类为“心脏代谢调节剂”,在比赛和平时训练中任何时间都不能使用。关于曲美他嗪最著名的事件是2014年孙杨药检阳性并被中国泳联禁赛三个月的风波。当时该药物刚刚列入禁药列表四个月。

回复 支持 反对

使用道具 举报

该用户从未签到

1644

主题

28万

回帖

31万

积分

贵宾

Rank: 7Rank: 7Rank: 7Rank: 7Rank: 7Rank: 7Rank: 7

花潮美女鼠牛虎兔龙蛇马羊猴鸡狗猪春风拂面星星情怀七彩绚丽王者至尊妙笔生花共看流星我心永远幸福快乐指尖上的流年花潮贵宾

 楼主| 发表于 2022-3-1 19:57 | 显示全部楼层
毋问我从哪里来 发表于 2022-3-1 19:57
  禁药风波  而这一切,又再次被卡米拉·瓦利耶娃药检曲美他嗪阳性的新闻打破或证实了。  曲美他嗪 ...

  很多人会感到疑惑:花样滑冰这种项目也需要兴奋剂吗?兴奋剂能提高花滑比赛的成绩吗?

                               
登录/注册后可看大图
兴奋剂检测设备


回复 支持 反对

使用道具 举报

该用户从未签到

1644

主题

28万

回帖

31万

积分

贵宾

Rank: 7Rank: 7Rank: 7Rank: 7Rank: 7Rank: 7Rank: 7

花潮美女鼠牛虎兔龙蛇马羊猴鸡狗猪春风拂面星星情怀七彩绚丽王者至尊妙笔生花共看流星我心永远幸福快乐指尖上的流年花潮贵宾

 楼主| 发表于 2022-3-1 19:58 | 显示全部楼层
毋问我从哪里来 发表于 2022-3-1 19:57
  很多人会感到疑惑:花样滑冰这种项目也需要兴奋剂吗?兴奋剂能提高花滑比赛的成绩吗?兴奋剂检测设备 ...

  事实上,这件事情和曲美他嗪是否可以提高运动表现没有直接联系,因为曲美他嗪在体育中的主要应用并不是在赛场上。如果在赛场上用药,想要到有效的程度是不可能不被药检发现的。这种药的药效和只有几小时的极短代谢率让它更多用在训练中,因为曲美他嗪会让心脏的血流量增大,一种客观的效果就是让人不容易累,也就可以承受比平常人强度更大的训练。通俗来说,是一种双倍经验药。通过强度极大的训练,运动员就可以在同样的时间内达到更好的训练效果,保持比赛时表现的稳定度。当然,从另一个方面来说,训练强度增大也会增加受伤的可能性。非人的高强度训练、超人的难度和稳定性、异乎寻常高发的伤病和短暂的运动寿命,这些因素通过曲美他嗪串成了一条因果链,反复向所有人明示着一点:她们的运动寿命、她们退役后的生活质量确实不在教练组的考量中,一切都指向一个目标,就是眼前的成绩。俄罗斯和Sambo 70源源不断的后备选手,也保证了“永远都有人15岁”。
回复 支持 反对

使用道具 举报

该用户从未签到

1644

主题

28万

回帖

31万

积分

贵宾

Rank: 7Rank: 7Rank: 7Rank: 7Rank: 7Rank: 7Rank: 7

花潮美女鼠牛虎兔龙蛇马羊猴鸡狗猪春风拂面星星情怀七彩绚丽王者至尊妙笔生花共看流星我心永远幸福快乐指尖上的流年花潮贵宾

 楼主| 发表于 2022-3-1 19:58 | 显示全部楼层
毋问我从哪里来 发表于 2022-3-1 19:58
  事实上,这件事情和曲美他嗪是否可以提高运动表现没有直接联系,因为曲美他嗪在体育中的主要应用并不 ...

  曲美他嗪是一种受到严格控制的处方药,而且除非特殊必要,不会开给未成年人,更不用说身体健康,没有心脏疾病的未成年人。
  图特别丽泽自己曾经在采访中对媒体表示,国际反兴奋剂组织禁止米屈肼(另一种和曲美他嗪作用类似的药物,网球运动员莎拉波娃就曾因此药遭到禁赛)是不可理喻的,所以她需要找到类似效果的替代物。
  很明显她找到了。
  然而,正是因为瓦利耶娃是一个未成年人,这次禁药风波走向了令人始料未及的方向。

回复 支持 反对

使用道具 举报

该用户从未签到

1644

主题

28万

回帖

31万

积分

贵宾

Rank: 7Rank: 7Rank: 7Rank: 7Rank: 7Rank: 7Rank: 7

花潮美女鼠牛虎兔龙蛇马羊猴鸡狗猪春风拂面星星情怀七彩绚丽王者至尊妙笔生花共看流星我心永远幸福快乐指尖上的流年花潮贵宾

 楼主| 发表于 2022-3-1 19:58 | 显示全部楼层
毋问我从哪里来 发表于 2022-3-1 19:58
  曲美他嗪是一种受到严格控制的处方药,而且除非特殊必要,不会开给未成年人,更不用说身体健康,没有 ...

  反兴奋剂组织相关规定指出,年龄小于16岁的瓦利耶娃是所谓“受保护人士”,在这种情况下,使用禁药的本人受到的惩罚会大大减轻,而负责她训练的成人,例如教练、队医等面临的惩罚则会重许多。国内赛药检阳性的通知受疫情等多种因素影响,在奥运会半途中才发出,这也导致了团体赛奖牌归属的棘手问题。于是,在这一团混乱的法律纠纷和程序问题中,2022年2月14日,国际体育仲裁法庭(CAS)作出裁决,允许瓦利耶娃继续参加北京冬奥会的后续比赛。
  这一仲裁决议极其罕见地允许了药检阳性的选手可以和清白的选手同场竞技,引爆了整个花滑界。大多数人都对此表示了深深的愤怒和不满。这一罕见的判罚还令人们质疑:是否国籍和选手背后的协会势力足以影响本应公正的判罚?

回复 支持 反对

使用道具 举报

该用户从未签到

1644

主题

28万

回帖

31万

积分

贵宾

Rank: 7Rank: 7Rank: 7Rank: 7Rank: 7Rank: 7Rank: 7

花潮美女鼠牛虎兔龙蛇马羊猴鸡狗猪春风拂面星星情怀七彩绚丽王者至尊妙笔生花共看流星我心永远幸福快乐指尖上的流年花潮贵宾

 楼主| 发表于 2022-3-1 19:59 | 显示全部楼层
毋问我从哪里来 发表于 2022-3-1 19:58
  反兴奋剂组织相关规定指出,年龄小于16岁的瓦利耶娃是所谓“受保护人士”,在这种情况下,使用禁药的 ...

  俄罗斯之所以在2018年冬奥会、2020年奥运会和本次冬奥会都不能使用俄罗斯的国旗和国歌,只能以“俄罗斯奥运代表队”的名义参加比赛,是因为2014年索契冬奥会之后曝光的兴奋剂丑闻事件。2010年温哥华冬奥会上,俄罗斯整体表现不佳,于是索契冬奥会时,整个俄罗斯代表团参与了政府主导的大规模药检舞弊。这些舞弊行为包括从俄罗斯的反兴奋剂组织实验室内部调换尿样、混尿、破坏样本、销毁阳性尿样等等,甚至出动了政府特工。2016年,原莫斯科反兴奋剂实验室主管格里戈里·罗德琴科提供了大量证据,从内部揭发了这件事。之后,世界反兴奋剂组织委托的第三方独立调查了莫斯科实验室并发布了《麦克拉伦报告》,清晰地指出:从2011年到2015年,俄罗斯有超过1000名运动员受益于兴奋剂。《麦克拉伦报告》中指出的受益者,就有在索契冬奥会上获得奖牌的花样滑冰运动员。
回复 支持 反对

使用道具 举报

该用户从未签到

1644

主题

28万

回帖

31万

积分

贵宾

Rank: 7Rank: 7Rank: 7Rank: 7Rank: 7Rank: 7Rank: 7

花潮美女鼠牛虎兔龙蛇马羊猴鸡狗猪春风拂面星星情怀七彩绚丽王者至尊妙笔生花共看流星我心永远幸福快乐指尖上的流年花潮贵宾

 楼主| 发表于 2022-3-1 19:59 | 显示全部楼层
毋问我从哪里来 发表于 2022-3-1 19:59
  俄罗斯之所以在2018年冬奥会、2020年奥运会和本次冬奥会都不能使用俄罗斯的国旗和国歌,只能以“俄罗 ...

  花样滑冰,这个在很多外行看来根本不需要兴奋剂辅助的领域中,实际上也有很多选手因为药检问题间接或直接受到影响。上文中提到的意大利女单选手卡罗琳娜·科斯特内尔,在2015年遭到了约两年的禁赛,这是因为她的前男友,竞走运动员亚历克斯·施瓦泽使用了兴奋剂,而她没有积极配合兴奋剂检查,而是包庇了男友。韩国的女单选手金艺林,13岁时第一次参加花滑青年大奖赛,因为药检迟到,也受到了严厉的责罚,并不能因为年龄小受到豁免。这些严厉的判罚不由令人们疑惑对瓦利耶娃的处理措施是否过轻。诚然,一个未成年选手无法控制自己的训练,从小一直受到结果为上的观念灌输,竭力想在惨烈的竞争中出人头地,这也无可厚非,可是禁药就是禁药,让阳性的选手参赛,是对其他选手的不公平,伤害了她们的奥运经历,剥夺了她们的机会。
  当然,这次的禁药丑闻大概会最终推动国际滑联把参加成年组比赛的年龄从15岁提高到16或者17岁。不少业内人士尖锐地表示:既然她不能像成年人一样对自己的行为和身体负责,那么她就不应该参加成年人的比赛。

回复 支持 反对

使用道具 举报

该用户从未签到

1644

主题

28万

回帖

31万

积分

贵宾

Rank: 7Rank: 7Rank: 7Rank: 7Rank: 7Rank: 7Rank: 7

花潮美女鼠牛虎兔龙蛇马羊猴鸡狗猪春风拂面星星情怀七彩绚丽王者至尊妙笔生花共看流星我心永远幸福快乐指尖上的流年花潮贵宾

 楼主| 发表于 2022-3-1 19:59 | 显示全部楼层
毋问我从哪里来 发表于 2022-3-1 19:59
  花样滑冰,这个在很多外行看来根本不需要兴奋剂辅助的领域中,实际上也有很多选手因为药检问题间接或 ...

  只要美就好了吗?

  花滑确实是非常美丽的一种运动。但美丽必然伴生的问题之一,是人们的审美观念往往并不相同。在无法客观衡量“美”的条件下,也就让很多主观的因素进入判断。这就给了各种比赛之外、运动之外的因素进入的空间。只要花样滑冰还是一个打分项目,这种状况就无法避免。但在瓦利耶娃药检阳性的这件事上,面对如此公然的破坏规则,我们不能以“只要美就好了”来忽视背后的残酷,因为这最终事关竞技体育的良性发展,事关奥林匹克精神。

回复 支持 反对

使用道具 举报

该用户从未签到

1644

主题

28万

回帖

31万

积分

贵宾

Rank: 7Rank: 7Rank: 7Rank: 7Rank: 7Rank: 7Rank: 7

花潮美女鼠牛虎兔龙蛇马羊猴鸡狗猪春风拂面星星情怀七彩绚丽王者至尊妙笔生花共看流星我心永远幸福快乐指尖上的流年花潮贵宾

 楼主| 发表于 2022-3-1 19:59 | 显示全部楼层
毋问我从哪里来 发表于 2022-3-1 19:59
  只要美就好了吗?
  花滑确实是非常美丽的一种运动。但美丽必然伴生的问题之一,是人们的审美观念 ...

  在为俄罗斯这些小女孩惋惜的同时,或许我们更应该考虑到的是如何保护她们。默许不正当的竞争,坐视她们以不正当的手段被一批批地提早耗尽健康和运动寿命以求得“天才少女”工厂的运转并不是保护她们的方式。或者说,我们谴责图特别丽泽教练组和俄罗斯花滑畸形风潮的时候,应当想到的是所有选手的利益。
  当一些评论员在直播中心疼瓦利耶娃小小年纪要抵抗多大的压力时,我想到的是在团体赛中为整个团队拼尽全力却没有获得颁奖仪式的美国队和日本队选手,是将近十年来无论如何都无法战胜Sambo 70选手的各国女单运动员,和Sambo 70里绝大多数没能站到聚光灯下,来了又走的小姑娘。

回复 支持 反对

使用道具 举报

该用户从未签到

1644

主题

28万

回帖

31万

积分

贵宾

Rank: 7Rank: 7Rank: 7Rank: 7Rank: 7Rank: 7Rank: 7

花潮美女鼠牛虎兔龙蛇马羊猴鸡狗猪春风拂面星星情怀七彩绚丽王者至尊妙笔生花共看流星我心永远幸福快乐指尖上的流年花潮贵宾

 楼主| 发表于 2022-3-1 20:02 | 显示全部楼层
特鲁索娃表态想回中国!夸中国伟大 点名要看熊猫

2022年03月01日 17:57 新浪看点


                               
登录/注册后可看大图

  近期,俄罗斯体育界备受关注,因为众所周知的原因,他们很多项目可能都无法参与国际比赛,但一切充满变数,毕竟大家已经开始坐下来谈了。不过,最受中国网友关注的花样滑冰“俄罗斯三套娃”却没受到外界影响。

回复 支持 反对

使用道具 举报

该用户从未签到

1644

主题

28万

回帖

31万

积分

贵宾

Rank: 7Rank: 7Rank: 7Rank: 7Rank: 7Rank: 7Rank: 7

花潮美女鼠牛虎兔龙蛇马羊猴鸡狗猪春风拂面星星情怀七彩绚丽王者至尊妙笔生花共看流星我心永远幸福快乐指尖上的流年花潮贵宾

 楼主| 发表于 2022-3-1 20:04 | 显示全部楼层
毋问我从哪里来 发表于 2022-3-1 20:02
特鲁索娃表态想回中国!夸中国伟大 点名要看熊猫

2022年03月01日 17:57 新浪看点


                               
登录/注册后可看大图

  “莎莎”特鲁索娃是俄罗斯三位女子花滑天才中性格最奔放的一位,在离开中国后她无比想念这里,而且迫不及待地想重新回来看看,并点名要来两处地方。她称赞中国是一个伟大的、了不起的国家,并感谢冬奥会过程中大家的支持!

回复 支持 反对

使用道具 举报

该用户从未签到

1644

主题

28万

回帖

31万

积分

贵宾

Rank: 7Rank: 7Rank: 7Rank: 7Rank: 7Rank: 7Rank: 7

花潮美女鼠牛虎兔龙蛇马羊猴鸡狗猪春风拂面星星情怀七彩绚丽王者至尊妙笔生花共看流星我心永远幸福快乐指尖上的流年花潮贵宾

 楼主| 发表于 2022-3-1 20:04 | 显示全部楼层
毋问我从哪里来 发表于 2022-3-1 20:04
  “莎莎”特鲁索娃是俄罗斯三位女子花滑天才中性格最奔放的一位,在离开中国后她无比想念这里,而且 ...


                               
登录/注册后可看大图

  不过,特鲁索娃也为没能参观奥运村以外的地方感到遗憾,她还想看看中国的狗狗收容所和大熊猫基地。看来,莎莎的确很爱动物。要知道,由于北京冬奥会实行闭环管理,莎莎无法带着狗狗一同来华,她在回国后甚至带着爱犬一起参与颁奖典礼。而冰墩墩的走红,则让莎莎同样对它的原型——中国的“国宝”大熊抱感到好奇,只是可惜这次她没能看到,真希望她能够到大熊猫基地去看看,中国人民欢迎你!

回复 支持 反对

使用道具 举报

该用户从未签到

1644

主题

28万

回帖

31万

积分

贵宾

Rank: 7Rank: 7Rank: 7Rank: 7Rank: 7Rank: 7Rank: 7

花潮美女鼠牛虎兔龙蛇马羊猴鸡狗猪春风拂面星星情怀七彩绚丽王者至尊妙笔生花共看流星我心永远幸福快乐指尖上的流年花潮贵宾

 楼主| 发表于 2022-3-1 20:05 | 显示全部楼层
毋问我从哪里来 发表于 2022-3-1 20:04
  不过,特鲁索娃也为没能参观奥运村以外的地方感到遗憾,她还想看看中国的狗狗收容所和大熊猫基地。 ...


                               
登录/注册后可看大图

  而性格更为内敛的“千金”谢尔巴科娃同样对中国充满了感情,她表示,她对于中国观众们表现出的对花滑强大的热情感到惊讶,并对支持她的中国人致以谢意!值得一提的是,千金很崇拜金博洋,之前她就公开晒出过天天送给她的冰墩墩帽子,而且还多次与之合影,并表示双方互相激励支持,很多人都希望两人能够结为跨国恋,不知道这事儿能不能成。

回复 支持 反对

使用道具 举报

该用户从未签到

1644

主题

28万

回帖

31万

积分

贵宾

Rank: 7Rank: 7Rank: 7Rank: 7Rank: 7Rank: 7Rank: 7

花潮美女鼠牛虎兔龙蛇马羊猴鸡狗猪春风拂面星星情怀七彩绚丽王者至尊妙笔生花共看流星我心永远幸福快乐指尖上的流年花潮贵宾

 楼主| 发表于 2022-3-1 20:06 | 显示全部楼层
毋问我从哪里来 发表于 2022-3-1 20:05
  而性格更为内敛的“千金”谢尔巴科娃同样对中国充满了感情,她表示,她对于中国观众们表现出的对花 ...


                               
登录/注册后可看大图


  “K宝”瓦列耶娃虽然遭遇巨大争议,但是回国后同样获得表彰,心情大好的她还与小队员一起展示360°无压力反转手臂的绝技,然后露出了久违的笑容,仿佛让人们看到了雪花的融化。“俄罗斯三套娃”何时再一起来华呢?
  (作者:三十年莱斯特城球迷)

回复 支持 反对

使用道具 举报

该用户从未签到

1644

主题

28万

回帖

31万

积分

贵宾

Rank: 7Rank: 7Rank: 7Rank: 7Rank: 7Rank: 7Rank: 7

花潮美女鼠牛虎兔龙蛇马羊猴鸡狗猪春风拂面星星情怀七彩绚丽王者至尊妙笔生花共看流星我心永远幸福快乐指尖上的流年花潮贵宾

 楼主| 发表于 2022-3-1 20:08 | 显示全部楼层
美选手分享冬残奥村生活:体验VR设备 享美发服务

2022年03月01日 18:09 海外网


                               
登录/注册后可看大图
美国运动员艾略特分享在冬残奥村的生活

  海外网3月1日电 2月28日,已经抵达中国的美国运动员艾略特晒出多个视频和照片,分享了在冬残奥村体验VR设备、享受美发服务等开心生活。

回复 支持 反对

使用道具 举报

该用户从未签到

1644

主题

28万

回帖

31万

积分

贵宾

Rank: 7Rank: 7Rank: 7Rank: 7Rank: 7Rank: 7Rank: 7

花潮美女鼠牛虎兔龙蛇马羊猴鸡狗猪春风拂面星星情怀七彩绚丽王者至尊妙笔生花共看流星我心永远幸福快乐指尖上的流年花潮贵宾

 楼主| 发表于 2022-3-1 20:08 | 显示全部楼层
毋问我从哪里来 发表于 2022-3-1 20:08
美选手分享冬残奥村生活:体验VR设备 享美发服务

2022年03月01日 18:09 海外网


                               
登录/注册后可看大图
美国运动员体验VR设备

  艾略特28日在海外社交媒体“照片墙”分享了自己和队友们在冬残奥村内的开心日常。在两段视频中,艾略特和队友体验了VR设备。在尝试“蛟龙”号载人深海模拟体验器时,他们显得尤为兴奋。

回复 支持 反对

使用道具 举报

该用户从未签到

1644

主题

28万

回帖

31万

积分

贵宾

Rank: 7Rank: 7Rank: 7Rank: 7Rank: 7Rank: 7Rank: 7

花潮美女鼠牛虎兔龙蛇马羊猴鸡狗猪春风拂面星星情怀七彩绚丽王者至尊妙笔生花共看流星我心永远幸福快乐指尖上的流年花潮贵宾

 楼主| 发表于 2022-3-1 20:09 | 显示全部楼层
毋问我从哪里来 发表于 2022-3-1 20:08
美国运动员体验VR设备
  艾略特28日在海外社交媒体“照片墙”分享了自己和队友们在冬残奥村内的开心日 ...


                               
登录/注册后可看大图
美国运动员体验美发服务
回复 支持 反对

使用道具 举报

该用户从未签到

1644

主题

28万

回帖

31万

积分

贵宾

Rank: 7Rank: 7Rank: 7Rank: 7Rank: 7Rank: 7Rank: 7

花潮美女鼠牛虎兔龙蛇马羊猴鸡狗猪春风拂面星星情怀七彩绚丽王者至尊妙笔生花共看流星我心永远幸福快乐指尖上的流年花潮贵宾

 楼主| 发表于 2022-3-1 20:10 | 显示全部楼层
毋问我从哪里来 发表于 2022-3-1 20:09
美国运动员体验美发服务

  接下来,艾略特又前往“运动员美发沙龙”,享受了从洗发到剪发的一系列服务,并且开心地和理发师合影留念。之后,他又晒出了在冬残奥村签到以及和来自他国的代表团成员合影以及交换徽章的画面。艾略特发文称,他在冬残奥村感受到了“非常多的”乐趣。
  2月25日,北京、延庆和张家口三个冬残奥村正式开村。冬残奥村无论是住宿还是安检,都充分考虑到了残疾人运动员的需求,内部设施十分人性化。为冬残奥运动员提供安全、温馨、舒适的环境,使他们能够感受到“运动员之家”的温暖。(海外网 张霓)

回复 支持 反对

使用道具 举报

您需要登录后才可以回帖 登录 | 立即注册

本版积分规则

小黑屋|手机版|Archiver|服务支持:DZ动力|huachaowang.com Inc. ( 蜀ICP备17032287号-1 )

GMT+8, 2025-12-19 20:41 , Processed in 0.082659 second(s), 21 queries .

Powered by Discuz! X3.4

© 2001-2013 Comsenz Inc.

快速回复 返回顶部 返回列表