花潮论坛

搜索
热搜: 活动 交友 discuz
楼主: 幻影

[时事新闻] 中国关停比特币交易 全球价格同步暴跌

[复制链接]

该用户从未签到

1643

主题

28万

回帖

31万

积分

贵宾

Rank: 7Rank: 7Rank: 7Rank: 7Rank: 7Rank: 7Rank: 7

花潮美女鼠牛虎兔龙蛇马羊猴鸡狗猪春风拂面星星情怀七彩绚丽王者至尊妙笔生花共看流星我心永远幸福快乐指尖上的流年花潮贵宾

发表于 2021-6-22 22:02 | 显示全部楼层
毋问我从哪里来 发表于 2021-6-22 22:01
被比特矿业看中的哈萨克斯坦,在最近两年内逐渐成为比特币算力崛起的新势力。剑桥大学的BTC采矿跟踪工具 ...

但可以确定是的,去年6月,哈萨克斯坦通过了一项法律修正案,明确了加密货币开采的监管和税收,将对挖矿征收15%的定额税,以期促进其以石油为主导的经济和应对新冠疫情带来的经济影响。
当年的3个月后,该国的数字发展部长巴格达·穆辛表示,他们正在谈判吸引价值3000亿坚戈(即当地货币单位,折合7.14亿美元)的投资进入加密货币领域。他披露,其国内已经有13个在营矿场,另有4个在建中,「这个行业已经投资超过800亿坚戈(1.9 亿美元)。」

回复 支持 反对

使用道具 举报

该用户从未签到

1643

主题

28万

回帖

31万

积分

贵宾

Rank: 7Rank: 7Rank: 7Rank: 7Rank: 7Rank: 7Rank: 7

花潮美女鼠牛虎兔龙蛇马羊猴鸡狗猪春风拂面星星情怀七彩绚丽王者至尊妙笔生花共看流星我心永远幸福快乐指尖上的流年花潮贵宾

发表于 2021-6-22 22:02 | 显示全部楼层
毋问我从哪里来 发表于 2021-6-22 22:02
但可以确定是的,去年6月,哈萨克斯坦通过了一项法律修正案,明确了加密货币开采的监管和税收,将对挖矿 ...

如果从迁徙的区位条件看,与中国西部接壤的哈萨克斯坦似乎是更为近便的选择,而从更长远的清洁能源可持续供应看,美国德州的政策支持与能源条件更为确定。
相较而言,中国的另一个邻国俄罗斯也算得上是算力大国,该国知名矿场BitRiver坐落于伊尔库茨克地区,距离发电量为4515兆瓦的布拉茨克水电站仅几公里之遥,全包电价据说低于三毛,可与国内挖矿的电价媲美。

回复 支持 反对

使用道具 举报

该用户从未签到

1643

主题

28万

回帖

31万

积分

贵宾

Rank: 7Rank: 7Rank: 7Rank: 7Rank: 7Rank: 7Rank: 7

花潮美女鼠牛虎兔龙蛇马羊猴鸡狗猪春风拂面星星情怀七彩绚丽王者至尊妙笔生花共看流星我心永远幸福快乐指尖上的流年花潮贵宾

发表于 2021-6-22 22:02 | 显示全部楼层
毋问我从哪里来 发表于 2021-6-22 22:02
如果从迁徙的区位条件看,与中国西部接壤的哈萨克斯坦似乎是更为近便的选择,而从更长远的清洁能源可持续 ...

但江卓尔在接受华盛顿邮报采访时表达了对俄罗斯营商环境的担忧,他称,其同事的矿机曾被腐败的警察没收过。
无论如何,对于想要继续在比特币矿业中掘金的中国矿工而言,出海已经成为定局。然而,一个更为实际的问题是,在全球疫情仍未普遍得到控制以前,无论是矿机出海还是人员出境,都将面临繁琐的流程。当前阶段,对于矿工来说是金钱的损失;对于比特币网络而言,则是算力的下降期;对于市场来说,则是价格的又一次低潮。
2021年6月20日之后的夏天,四川的丰水期依旧,但从此不再有一枚比特币产自中国。
你如何看待比特币挖矿撤出中国?

回复 支持 反对

使用道具 举报

该用户从未签到

1643

主题

28万

回帖

31万

积分

贵宾

Rank: 7Rank: 7Rank: 7Rank: 7Rank: 7Rank: 7Rank: 7

花潮美女鼠牛虎兔龙蛇马羊猴鸡狗猪春风拂面星星情怀七彩绚丽王者至尊妙笔生花共看流星我心永远幸福快乐指尖上的流年花潮贵宾

发表于 2021-6-22 22:03 | 显示全部楼层
https://new.qq.com/rain/a/FIN2021062100483800
央行就虚拟货币交易炒作问题约谈6家机构
6月21日,央行公告称,就银行和支付机构为虚拟货币交易炒作提供服务问题,约谈了工商银行、农业银行、建设银行、邮储银行、兴业银行和支付宝等机构。

回复 支持 反对

使用道具 举报

该用户从未签到

1643

主题

28万

回帖

31万

积分

贵宾

Rank: 7Rank: 7Rank: 7Rank: 7Rank: 7Rank: 7Rank: 7

花潮美女鼠牛虎兔龙蛇马羊猴鸡狗猪春风拂面星星情怀七彩绚丽王者至尊妙笔生花共看流星我心永远幸福快乐指尖上的流年花潮贵宾

发表于 2021-6-22 22:03 | 显示全部楼层
https://new.qq.com/rain/a/FIN2021062100483800
央行就虚拟货币交易炒作问题约谈6家机构
6月21日,央行公告称,就银行和支付机构为虚拟货币交易炒作提供服务问题,约谈了工商银行、农业银行、建设银行、邮储银行、兴业银行和支付宝等机构。

回复 支持 反对

使用道具 举报

该用户从未签到

1643

主题

28万

回帖

31万

积分

贵宾

Rank: 7Rank: 7Rank: 7Rank: 7Rank: 7Rank: 7Rank: 7

花潮美女鼠牛虎兔龙蛇马羊猴鸡狗猪春风拂面星星情怀七彩绚丽王者至尊妙笔生花共看流星我心永远幸福快乐指尖上的流年花潮贵宾

发表于 2021-6-22 22:03 | 显示全部楼层
毋问我从哪里来 发表于 2021-6-22 22:03
https://new.qq.com/rain/a/FIN2021062100483800
央行就虚拟货币交易炒作问题约谈6家机构
6月21日,央行 ...

焦点关注


市场反应
各机构回应

回复 支持 反对

使用道具 举报

该用户从未签到

1643

主题

28万

回帖

31万

积分

贵宾

Rank: 7Rank: 7Rank: 7Rank: 7Rank: 7Rank: 7Rank: 7

花潮美女鼠牛虎兔龙蛇马羊猴鸡狗猪春风拂面星星情怀七彩绚丽王者至尊妙笔生花共看流星我心永远幸福快乐指尖上的流年花潮贵宾

发表于 2021-6-23 12:33 | 显示全部楼层
https://new.qq.com/rain/a/FIN2021062100483800
虚拟货币监管再加码,币圈震荡
6月21日,央行公告称,就银行和支付机构为虚拟货币交易炒作提供服务问题,约谈了工商银行、农业银行、建设银行、邮储银行、兴业银行和支付宝等机构。

回复 支持 反对

使用道具 举报

该用户从未签到

1643

主题

28万

回帖

31万

积分

贵宾

Rank: 7Rank: 7Rank: 7Rank: 7Rank: 7Rank: 7Rank: 7

花潮美女鼠牛虎兔龙蛇马羊猴鸡狗猪春风拂面星星情怀七彩绚丽王者至尊妙笔生花共看流星我心永远幸福快乐指尖上的流年花潮贵宾

发表于 2021-6-23 12:34 | 显示全部楼层
毋问我从哪里来 发表于 2021-6-23 12:33
https://new.qq.com/rain/a/FIN2021062100483800
虚拟货币监管再加码,币圈震荡
6月21日,央行公告称,就 ...

焦点关注


各机构回应

回复 支持 反对

使用道具 举报

该用户从未签到

1643

主题

28万

回帖

31万

积分

贵宾

Rank: 7Rank: 7Rank: 7Rank: 7Rank: 7Rank: 7Rank: 7

花潮美女鼠牛虎兔龙蛇马羊猴鸡狗猪春风拂面星星情怀七彩绚丽王者至尊妙笔生花共看流星我心永远幸福快乐指尖上的流年花潮贵宾

发表于 2021-6-24 17:21 | 显示全部楼层
虚拟货币挖矿清退下:有人巨亏出售矿机,有人趁低收购准备出海

2021
06/24
00:56
澎湃新闻

在各地虚拟货币挖矿的清退政策下,国内的挖矿从业者纷纷将目光投向海外,也有“无电可挖”的矿工开始出售矿机。
6月23日,矿工陈九(化名)告诉澎湃新闻记者,他手中的85台矿机已经全部出手,“等海外稳定后再买”,其矿机原本托管在云南和新疆两地。购买矿机的则是一些有实力的公司,后者正在收购矿机去海外。
陈九透露,他的表妹在5月底以16000元的价格购买了蚂蚁S17,如今以6000多元的价格卖出,亏损约60%。不过他自己的蚂蚁S17是在2年前买的,购买价格约5000多元。

回复 支持 反对

使用道具 举报

该用户从未签到

1643

主题

28万

回帖

31万

积分

贵宾

Rank: 7Rank: 7Rank: 7Rank: 7Rank: 7Rank: 7Rank: 7

花潮美女鼠牛虎兔龙蛇马羊猴鸡狗猪春风拂面星星情怀七彩绚丽王者至尊妙笔生花共看流星我心永远幸福快乐指尖上的流年花潮贵宾

发表于 2021-6-24 17:21 | 显示全部楼层
毋问我从哪里来 发表于 2021-6-24 17:21
虚拟货币挖矿清退下:有人巨亏出售矿机,有人趁低收购准备出海

2021

另据媒体报道,近期大量二手机器涌入市场,为缓解客户出货压力,比特大陆暂停售现货机器。
不过,并不是所有矿工都打算卖矿机。“现在卖,不划算,”另一位矿工伍金(化名)则坦言没有卖矿机,“先放着呗,可能跟着大部队出海。”一位四川的矿场主大田也对澎湃新闻记者表示,他的矿场都已经关闭,其拥有的机器没卖,近期准备去美国了。
另据矿机制造商嘉楠科技6月23日微信公众号发布,日前嘉楠科技正式开启在哈萨克斯坦的自营挖矿业务,首批阿瓦隆矿机上架开机运行。另一家矿机制造商比特大陆也于今日发布消息称,6月19日召开了客户信息交流会,会上客户们互相对接海外电力、矿场等资源,尽量挽回投资损失,努力实现平稳过渡。

回复 支持 反对

使用道具 举报

该用户从未签到

1643

主题

28万

回帖

31万

积分

贵宾

Rank: 7Rank: 7Rank: 7Rank: 7Rank: 7Rank: 7Rank: 7

花潮美女鼠牛虎兔龙蛇马羊猴鸡狗猪春风拂面星星情怀七彩绚丽王者至尊妙笔生花共看流星我心永远幸福快乐指尖上的流年花潮贵宾

发表于 2021-6-24 17:21 | 显示全部楼层
毋问我从哪里来 发表于 2021-6-24 17:21
另据媒体报道,近期大量二手机器涌入市场,为缓解客户出货压力,比特大陆暂停售现货机器。不过,并不是所 ...

比特大陆还表示,在会上向客户分享了关于海外注册企业、修建矿场、招聘员工、语言翻译、合规经营等方面的经验和建议,并邀请美国和哈萨克斯坦嘉宾为客户提供了当地的法律和税务咨询。
就在几个月前,昔日虚拟货币挖矿业在中国的火热场景似乎还在眼前。
1月2日和1月8日,短短一星期内,比特币价格接连突破30000美元和40000美元大关,与此同时,比特币挖矿以“比特币挖矿要12个月回本”“比特币矿机价格翻倍仍供不应求”的词条两度登上热搜。

回复 支持 反对

使用道具 举报

该用户从未签到

1643

主题

28万

回帖

31万

积分

贵宾

Rank: 7Rank: 7Rank: 7Rank: 7Rank: 7Rank: 7Rank: 7

花潮美女鼠牛虎兔龙蛇马羊猴鸡狗猪春风拂面星星情怀七彩绚丽王者至尊妙笔生花共看流星我心永远幸福快乐指尖上的流年花潮贵宾

发表于 2021-6-24 17:21 | 显示全部楼层
毋问我从哪里来 发表于 2021-6-24 17:21
比特大陆还表示,在会上向客户分享了关于海外注册企业、修建矿场、招聘员工、语言翻译、合规经营等方面的 ...

“我夏季均价6500元/台的价格买了30台68t的神马M20s,现在机器已经涨到14500元一台了。”一位矿工曾在1月对澎湃新闻记者说,“蚂蚁矿机比小米手机还难抢,每次官方发售都是一二秒就被抢光,现在的订单,好像也是要8月才发货。”
3月,有四川的矿场主在接受澎湃新闻记者采访时透露,其矿场在2020年1T(算力单位,是比特币网络处理能力的度量单位)的收益是0.5元、0.6元,现在1T的收益能达到2元。
但由于虚拟货币挖矿产业依赖电力,能耗问题及其存疑的实际经济价值,使之成为被清退的主要原因。

回复 支持 反对

使用道具 举报

该用户从未签到

1643

主题

28万

回帖

31万

积分

贵宾

Rank: 7Rank: 7Rank: 7Rank: 7Rank: 7Rank: 7Rank: 7

花潮美女鼠牛虎兔龙蛇马羊猴鸡狗猪春风拂面星星情怀七彩绚丽王者至尊妙笔生花共看流星我心永远幸福快乐指尖上的流年花潮贵宾

发表于 2021-6-24 17:22 | 显示全部楼层
毋问我从哪里来 发表于 2021-6-24 17:21
“我夏季均价6500元/台的价格买了30台68t的神马M20s,现在机器已经涨到14500元一台了。”一位矿工曾在1月 ...

早在2月底,内蒙古率先提出了4月底前全面清理关停虚拟货币挖矿项目,并严禁新建虚拟货币挖矿项目。
然而,彼时不断刷新历史高值的比特币价格以及高涨的市场情绪下,这一事件并未引起矿圈太多警惕。当时市场一部分人认为,内蒙古的政策对于虚拟币交易市场来说是利空;但另一部分人则认为是利好,矿场关闭越多,市场供给越少。另一方面,内蒙古一向对虚拟货币挖矿持有严监管态度,水电充足的四川、云南即将开始丰水期,火电充足的新疆也仍可挖矿。因此,矿机只是从内蒙古开始转移至上述地区。

回复 支持 反对

使用道具 举报

该用户从未签到

1643

主题

28万

回帖

31万

积分

贵宾

Rank: 7Rank: 7Rank: 7Rank: 7Rank: 7Rank: 7Rank: 7

花潮美女鼠牛虎兔龙蛇马羊猴鸡狗猪春风拂面星星情怀七彩绚丽王者至尊妙笔生花共看流星我心永远幸福快乐指尖上的流年花潮贵宾

发表于 2021-6-24 17:22 | 显示全部楼层
毋问我从哪里来 发表于 2021-6-24 17:22
早在2月底,内蒙古率先提出了4月底前全面清理关停虚拟货币挖矿项目,并严禁新建虚拟货币挖矿项目。然而, ...

但5月21日,国务院金融稳定发展委员会提出,要坚决防控金融风险,打击比特币挖矿和交易行为,坚决防范个体风险向社会领域传递。关闭虚拟货币挖矿项目政策从地方层面上升到了中央层面。
此后,不仅内蒙古再度出台打击虚拟货币挖矿政策,青海、四川、新疆、云南等各省也纷纷发文整顿,虚拟货币挖矿产业面临全面清退的局面,海外成为诸多矿业从业人员的选择。
“很多人其实不愿意漂洋过海,出于无奈吧。”伍金说。

回复 支持 反对

使用道具 举报

该用户从未签到

1643

主题

28万

回帖

31万

积分

贵宾

Rank: 7Rank: 7Rank: 7Rank: 7Rank: 7Rank: 7Rank: 7

花潮美女鼠牛虎兔龙蛇马羊猴鸡狗猪春风拂面星星情怀七彩绚丽王者至尊妙笔生花共看流星我心永远幸福快乐指尖上的流年花潮贵宾

发表于 2021-6-25 22:58 | 显示全部楼层
央行重磅出手,比特币最大跌幅达10%

2021年06月22日 00:09 观察者网

  原标题:央行重磅出手,比特币最大跌幅达10%
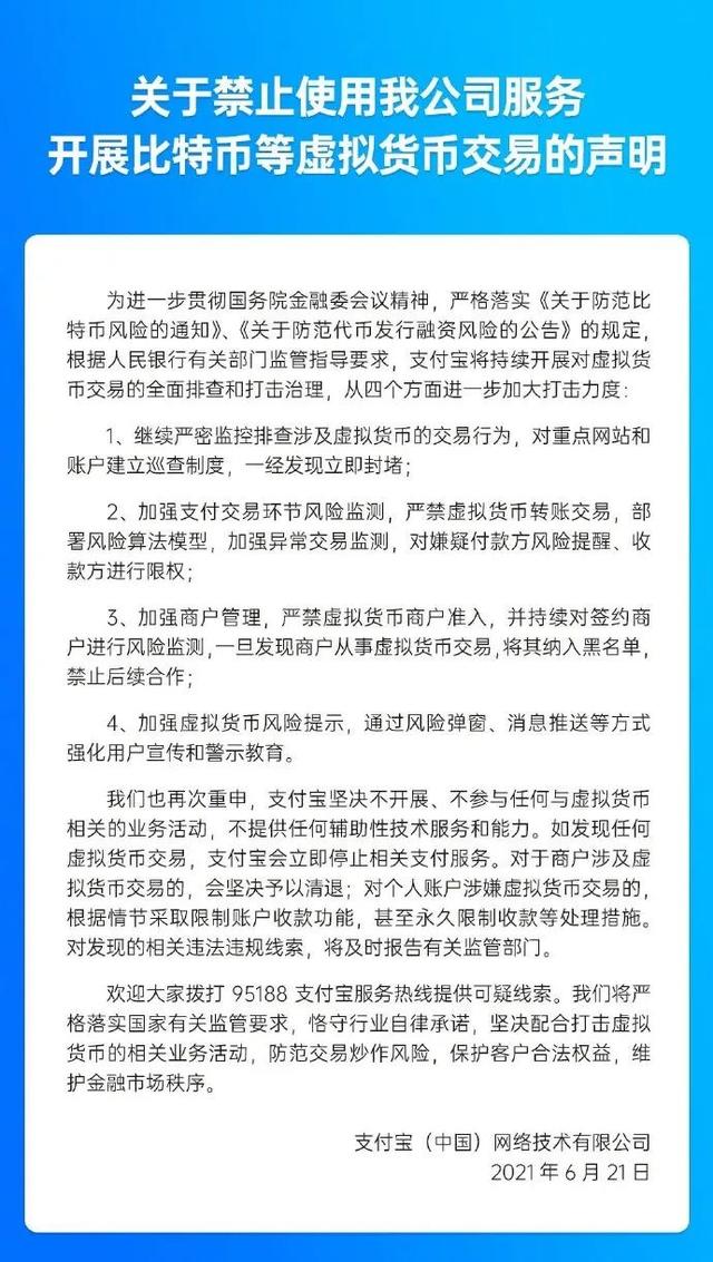
  (观察者网讯)6月21日,中国人民银行发布消息称,为打击比特币等虚拟货币交易炒作行为,保护人民群众财产安全,维护金融安全和稳定,近日人民银行有关部门就银行和支付机构为虚拟货币交易炒作提供服务问题,约谈了工商银行、农业银行、建设银行、邮储银行、兴业银行和支付宝(中国)网络技术有限公司等部分银行和支付机构。
  随后,据万得实时数据显示,6月21日,全球加密货币短线跳水,其中比特币一度跌至32000美元/枚以下,日内跌约10%。距当天最高点35741美元/枚跌约4000美元。

                               
登录/注册后可看大图


  早在5月21日,国务院金融稳定发展委员会(以下简称金融委)召开第五十一次会议,就提出了要打击比特币挖矿和交易行为,坚决防范个体风险向社会领域传递。

回复 支持 反对

使用道具 举报

该用户从未签到

1643

主题

28万

回帖

31万

积分

贵宾

Rank: 7Rank: 7Rank: 7Rank: 7Rank: 7Rank: 7Rank: 7

花潮美女鼠牛虎兔龙蛇马羊猴鸡狗猪春风拂面星星情怀七彩绚丽王者至尊妙笔生花共看流星我心永远幸福快乐指尖上的流年花潮贵宾

发表于 2021-6-25 22:58 | 显示全部楼层
毋问我从哪里来 发表于 2021-6-25 22:58
央行重磅出手,比特币最大跌幅达10%

2021年06月22日 00:09 观察者网

  虚拟货币挖矿最重要成本是“矿机”运行所需的电费,因此“矿场”聚集在电力充足且电费便宜的地区,例如火电丰富的新疆、内蒙古,以及水电丰富的云南、四川、贵州。其中四川是国内乃至世界最大的比特币矿工聚集地,大约有800万的负荷正用于加密货币挖矿。

                               
登录/注册后可看大图
规模化运行的矿机 图|Coindaily



回复 支持 反对

使用道具 举报

该用户从未签到

1643

主题

28万

回帖

31万

积分

贵宾

Rank: 7Rank: 7Rank: 7Rank: 7Rank: 7Rank: 7Rank: 7

花潮美女鼠牛虎兔龙蛇马羊猴鸡狗猪春风拂面星星情怀七彩绚丽王者至尊妙笔生花共看流星我心永远幸福快乐指尖上的流年花潮贵宾

发表于 2021-6-25 22:58 | 显示全部楼层
毋问我从哪里来 发表于 2021-6-25 22:58
  虚拟货币挖矿最重要成本是“矿机”运行所需的电费,因此“矿场”聚集在电力充足且电费便宜的地区,例 ...

  于是,相关省份便积极行动叫停“挖矿”。
  5月25日,内蒙古发改委发布《关于坚决打击惩戒虚拟货币“挖矿”行为八项措施(征求意见稿)》,根据八类对象分别提出不同的打击惩戒策略。
  6月9日,青海省工业和信息化厅发布《关于全面关停虚拟货币“挖矿”项目的通知》,要求开展清理整顿。严禁各地区立项、批复各类虚拟货币“挖矿”项目,对现有的各类虚拟货币“挖矿”项目全面关停。同时,坚决查处纠正以大数据、超算中心等名义立项但从事虚拟货币“挖矿”的项目主体。
  同一天,又网传新疆昌吉回族自治州发展和改革委员会发布了《关于立即对虚拟货币“挖矿”行为企业进行停产整顿的通知》,要求新疆准东国家经济技术开发区管委会立即责令虚拟货币“挖矿”企业于该日14点之前全部停产整顿。
  6月12日,云南省能源局办公室人士确认,根据通知要求及时组织各用电部门开展联合检查,在今年6月底完成比特币挖矿企业用电清理整顿,严肃查处比特币挖矿企业依托发电企业、未经许可私搭私接用电、逃废国家输配电费、基金以及附加牟利的违法行为,一经发现,立即中止供电;严肃查处发电企业未经许可,利用所发电量私自向比特币挖矿企业供电谋取不正当利益的违法行为;严肃查处比特币挖矿企业用电安全隐患,一经发现,立即责令关停整改。
  6月18日,一份《四川省发展和改革委员会、四川省能源局关于清理关停虚拟货币“挖矿”项目的通知》的文件显示,对于虚拟货币“挖矿”,在川相关电力企业需要在6月20日前完成甄别清理关停工作。当天比特币由高位40000美元/枚处跌至35000美元/枚,开启本轮下跌行情。
  到了6月20日,网传消息称当天零点四川所有比特币矿场被集体断电,来不及转移的比特币矿工因此遭遇巨大损失。对此,当时中国证券报指出,由于四川存在“弃水问题”,因此在四川地区一些矿共还存在“侥幸心理”。

回复 支持 反对

使用道具 举报

该用户从未签到

1643

主题

28万

回帖

31万

积分

贵宾

Rank: 7Rank: 7Rank: 7Rank: 7Rank: 7Rank: 7Rank: 7

花潮美女鼠牛虎兔龙蛇马羊猴鸡狗猪春风拂面星星情怀七彩绚丽王者至尊妙笔生花共看流星我心永远幸福快乐指尖上的流年花潮贵宾

发表于 2021-6-25 22:59 | 显示全部楼层
毋问我从哪里来 发表于 2021-6-25 22:58
  于是,相关省份便积极行动叫停“挖矿”。  5月25日,内蒙古发改委发布《关于坚决打击惩戒虚拟货币 ...

  而在今日中国人民银行网站约谈了工商银行、农业银行、建设银行、邮储银行、兴业银行和支付宝(中国)网络技术有限公司等部分银行和支付机构后,5家银行和支付宝相继发布公告表态。其中支付宝表示,将监控排查涉及虚拟货币的交易行为,一经发现将立即封堵。加强交易环节风险监测,严禁虚拟货币转账交易。禁止比特币交易。

                               
登录/注册后可看大图




回复 支持 反对

使用道具 举报

该用户从未签到

1643

主题

28万

回帖

31万

积分

贵宾

Rank: 7Rank: 7Rank: 7Rank: 7Rank: 7Rank: 7Rank: 7

花潮美女鼠牛虎兔龙蛇马羊猴鸡狗猪春风拂面星星情怀七彩绚丽王者至尊妙笔生花共看流星我心永远幸福快乐指尖上的流年花潮贵宾

发表于 2021-6-29 20:16 | 显示全部楼层
知名投行:美股下半年料将暴跌11%,比特币或跌至1.2万美元

2021
06/29
01:24
腾讯美股

腾讯证券6月29日讯,美国股市周一午盘涨跌不一,而加密货币价格则有所上涨。即使是在夏季交易的淡季之中,金融市场似乎也还是继续将“乌云”挡在了外面。
但是,这种情况可能不会持续太久。华尔街投行Stifel的股票交易策略师巴里·班尼斯特(Barry B. Bannister)和托马斯·卡罗尔(Thomas R. Carroll)作出的预测是,标普500指数将会回落11%,而比特币价格可能会下跌至1.2万美元.
截至发稿,标普500指数小幅上涨,目前处于接近4300点的水平。CoinDesk数据显示,截至发稿,比特币价格上涨4.6%,至34432.52美元。在过去24个小时里,比特币价格最高触及35286.67美元,最低触及32452.09美元。CoinDesk追踪来自于Bitstamp、Coinbase、itBit和Bitfinex等加密数字货币交易所的价格。
Stifel的策略师们预测称,定义了近期美股牛市的“复苏交易”将在2021年下半年里进一步回调。班尼斯特和卡罗尔表示,相对于消费者必需品股、医疗保健股、公用事业股和房地产股等防御性股票而言,周期性股票——工业股、能源股、材料股、金融股、科技股和消费者非必需品股等——将会下跌,而这将导致标普500指数受到拖累。策略师们表示,预计这项蓝筹股指数将会下跌11%,至3800点。
根据这家投行的策略师团队的说法,就标普500指数这一可能出现的重大转变而言,其潜在的“催化剂”是美国PMI(采购经理人指数)制造业指数在今年下半年的下降速度快于预期,以及美元走强。班尼斯特和卡罗尔称,主要原因是以美元计价的全球货币供应放缓——因为各国央行放松了新冠病毒大流行时期的支持措施——以及“量化宽松”政策所带来的扭曲效应。
策略师们表示,如此规模的巨变将会带来截然不同的“赢家”和“输家”,而投资者可以通过购买专注于防御性行业的公司的股票来为此做好准备,比如说医药和生物技术,食品和主食零售,商业和专业服务,食品、饮料和烟草,公用事业,医疗设备和服务,家用产品,消费者服务,以及电信等行业中的股票。
与此同时,投资者应该避开那些被Stifel的团队认定为“输家”行业的股票,如银行,保险,软件和服务,房地产,能源,多元化金融,半导体,技术硬件,材料,资本品,以及汽车和零部件等行业。
班尼斯特和卡罗尔预计,比特币和铜也将成为这一波巨变的“牺牲品”,原因是它们对全球流动性放缓和美元走强都很敏感。这两位策略师认为,如果全球M2(衡量货币供应量的指标)的同比增长如他们预期的那样下降至较低的个位数,那么比特币家就将从目前的3.4万美元左右暴跌至1.2万美元。(星云)


回复 支持 反对

使用道具 举报

该用户从未签到

1643

主题

28万

回帖

31万

积分

贵宾

Rank: 7Rank: 7Rank: 7Rank: 7Rank: 7Rank: 7Rank: 7

花潮美女鼠牛虎兔龙蛇马羊猴鸡狗猪春风拂面星星情怀七彩绚丽王者至尊妙笔生花共看流星我心永远幸福快乐指尖上的流年花潮贵宾

发表于 2021-7-3 14:42 | 显示全部楼层
比特币半年起伏记:从亢奋到冷却,从乱象频出到监管风暴来袭

2021
07/03
07:33
澎湃新

从“直上青云”到“飞流直下”,狂热的比特币市场开始冷却。
延续着2020年从最低谷4000美元翻7倍的高涨走势,2021年以来,比特币市场从年初3万美元涨至4月中旬的历史最高价6.4万美元,此后最低跌破3万美元,如今价格在3.3万美元左右。

                               
登录/注册后可看大图
鱼龙混杂的加密货币市场呈现出来的非理性繁荣令人担忧:名人喊单、山寨币疯涨、投机狂热、欺诈频发……随之而来的是,不少国家加强了对数字货币的相关监管。在中国,监管重锤自5月接连敲响。

回复 支持 反对

使用道具 举报

您需要登录后才可以回帖 登录 | 立即注册

本版积分规则

小黑屋|手机版|Archiver|服务支持:DZ动力|huachaowang.com Inc. ( 蜀ICP备17032287号-1 )

GMT+8, 2025-12-16 22:26 , Processed in 0.080735 second(s), 22 queries .

Powered by Discuz! X3.4

© 2001-2013 Comsenz Inc.

快速回复 返回顶部 返回列表