花潮论坛

搜索
热搜: 活动 交友 discuz

[时事新闻] 东京奥运倒计时一周年 主场馆将完工

[复制链接]

该用户从未签到

1696

主题

23万

回帖

26万

积分

版主

Rank: 7Rank: 7Rank: 7Rank: 7Rank: 7Rank: 7Rank: 7

花潮美女鼠牛虎兔龙蛇马羊猴鸡狗猪多彩人生火热情怀优雅迷人缤纷心情蝴蝶情怀心曲飞扬星星情怀七彩绚丽相遇之美花好月圆心香一瓣飞龙在天王者至尊生财有道大将风范天籁妙音妙笔生花共看流星风雨同行我心永远幸福快乐前途似锦花潮版主

 楼主| 发表于 2020-2-22 00:17 | 显示全部楼层
驻在平安夜前夕 发表于 2020-2-22 00:16
东京马拉松向中国跑者致歉:所有大众跑者都需另付报名费

2020年02月20日 20:09 新民晚报

  据新民晚报报道,东京马拉松《报名条约》第22条第一款规定:“由于降雪、大雨、强风、雷暴、龙卷风、赛道周围建筑物起火而造成的赛道无法通行的情况,将退还报名费;或者是由地震及全国瞬时警报系统(战争及恐袭除外)导致比赛中止的情况,也将退还报名费。其余造成比赛取消的情况则不予退费。”

  组委会表示,考虑到此次取消大众选手参赛是因为疫情原因,而疫情不属于条约中规定的任意一种退费情况,因此才做出了报名费不予退还的决定。


                               
登录/注册后可看大图

  东马的做法引发网络热议。日本国内跑者也纷纷在社交媒体表达了自己的不满。不少跑者认为:“报名费并不是小数目。”“无法参赛不是跑者的过错,理应退费。”

  马拉松赛事因不可抗力而取消,并非没有先例。2012年,受飓风影响,纽约马拉松被迫取消。但在后续的解决方案中,组委会决定允许报名选手申请退费。而选择不退费的报名选手可以任选2013、2014、2015这三年中一年的直通资格,但需要二次缴纳报名费。

  东京马拉松基金会:实在无力承担退款

  北京时间19日,东京马拉松基金会也对“不退费”一事作进一步解释,并坦言,此次比赛的大部分花销已经在赛前筹备阶段产生,实在无力承担退款。


  在一封题为《东京马拉松报名费构成》的声明中,东京马拉松基金会解释:“赛事期间,需要对东京市中心的主干道路进行长期戒严,还要制定交通管制计划,安排安保措施和医疗救援系统,这些都需要大量的时间和精力。”

  声明表示,根据2018年的赛事报告,当届比赛的运营成本约为19.7亿日元(约合1.25亿元),折算到每名跑者约合5.48万日元(约合3500元)。“实际上,赛事物资已经完成了生产和订购,大部分的花销也都在赛前筹备阶段就产生了。”

  如今距离东京马拉松开跑不到两星期,按照赛事运营的规律,东京马拉松的大部分花销已经产生。东京马拉松的赛事奖牌、赛事服装、装有芯片的号码簿等具有时效性的用品都已制作完毕,赛事的一些广告宣传也已经铺开。

  随着如今赛事的取消,它们全都“砸”在了组委会的手里。在这些具有时效性的产品无法出售的情况下,如果再负担约38000名跑者的退款费用,东京马拉松组委会恐将无力承受。


该用户从未签到

1696

主题

23万

回帖

26万

积分

版主

Rank: 7Rank: 7Rank: 7Rank: 7Rank: 7Rank: 7Rank: 7

花潮美女鼠牛虎兔龙蛇马羊猴鸡狗猪多彩人生火热情怀优雅迷人缤纷心情蝴蝶情怀心曲飞扬星星情怀七彩绚丽相遇之美花好月圆心香一瓣飞龙在天王者至尊生财有道大将风范天籁妙音妙笔生花共看流星风雨同行我心永远幸福快乐前途似锦花潮版主

 楼主| 发表于 2020-2-22 00:18 | 显示全部楼层
驻在平安夜前夕 发表于 2020-2-22 00:17
  据新民晚报报道,东京马拉松《报名条约》第22条第一款规定:“由于降雪、大雨、强风、雷暴、龙卷风、 ...

贵为六大满贯的东京马拉松 为何落个“里外不是人”

2020年02月20日 14:55 中国新闻网


                               
登录/注册后可看大图
2020年东京马拉松

  中新网2月20日电 受新冠肺炎疫情影响,东京马拉松组委会已经决定取消2020年东京马拉松大众组的比赛,这也意味着原本报名成功的3万多名大众跑者将无缘今年东京马拉松,不过根据赛事组委会发布的公告,大众选手的报名费不会退还。

  17日晚,东京马拉松方面在其官网发布了一份名为《致2020年东京马拉松各位跑者》的公告。公告中解释了因为受到新冠肺炎疫情影响,组委会决定取消大众跑者的比赛,只保留精英组的比赛项目。


该用户从未签到

1696

主题

23万

回帖

26万

积分

版主

Rank: 7Rank: 7Rank: 7Rank: 7Rank: 7Rank: 7Rank: 7

花潮美女鼠牛虎兔龙蛇马羊猴鸡狗猪多彩人生火热情怀优雅迷人缤纷心情蝴蝶情怀心曲飞扬星星情怀七彩绚丽相遇之美花好月圆心香一瓣飞龙在天王者至尊生财有道大将风范天籁妙音妙笔生花共看流星风雨同行我心永远幸福快乐前途似锦花潮版主

 楼主| 发表于 2020-2-22 00:18 | 显示全部楼层
驻在平安夜前夕 发表于 2020-2-22 00:18
贵为六大满贯的东京马拉松 为何落个“里外不是人”

2020年02月20日 14:55 中国新闻网

  同时声明中还表示,对于被迫退出比赛的大众跑者有如下举措:

  1。 今年的参赛名额可以延续至明年,但明年参赛需要交付报名费;

  2。 今年的报名费和慈善赛捐款将不予退还;

  3。 购买了今年纪念衫的选手会在比赛结束后收到邮寄的纪念衫。


                               
登录/注册后可看大图

  东京马拉松17日发布公告,取消大众组比赛。


该用户从未签到

1696

主题

23万

回帖

26万

积分

版主

Rank: 7Rank: 7Rank: 7Rank: 7Rank: 7Rank: 7Rank: 7

花潮美女鼠牛虎兔龙蛇马羊猴鸡狗猪多彩人生火热情怀优雅迷人缤纷心情蝴蝶情怀心曲飞扬星星情怀七彩绚丽相遇之美花好月圆心香一瓣飞龙在天王者至尊生财有道大将风范天籁妙音妙笔生花共看流星风雨同行我心永远幸福快乐前途似锦花潮版主

 楼主| 发表于 2020-2-22 00:18 | 显示全部楼层
驻在平安夜前夕 发表于 2020-2-22 00:18
  同时声明中还表示,对于被迫退出比赛的大众跑者有如下举措:  1。 今年的参赛名额可以延续至明年, ...

  至于退赛不退费的理由,声明解释说:今年报名费不予退还的举措源自报名大纲的《报名条约》。他们列出,在条约的第22条第一款也的确规定:“由于降雪、大雨、强风、雷暴、龙卷风、赛道周围建筑物起火而造成的赛道无法通行的情况,将退还报名费;或者是由地震及全国瞬时警报系统(战争及恐袭除外)导致比赛中止的情况,也将退还报名费。其余造成比赛取消的情况则不予退费。”

  组委会表示,根据如上条款,考虑到此次大众组选手被取消比赛是因为疫情,而疫情不属于条约中规定的任意一种退费的情况,因此组委会做出了报名费不予退还的决定。

  这样的决定自然引发了参赛者和网友的不满,但其实,这已经是东京马拉松组委会方面,经过修改的决定。为了应对新冠肺炎疫情,东京马拉松至今为止出台了五步措施,但一步步走来,跑者怨声日增,说到底都是倒在了没钱上。


                               
登录/注册后可看大图

  1月31日,东京马拉松出手成立应对小组。


该用户从未签到

1696

主题

23万

回帖

26万

积分

版主

Rank: 7Rank: 7Rank: 7Rank: 7Rank: 7Rank: 7Rank: 7

花潮美女鼠牛虎兔龙蛇马羊猴鸡狗猪多彩人生火热情怀优雅迷人缤纷心情蝴蝶情怀心曲飞扬星星情怀七彩绚丽相遇之美花好月圆心香一瓣飞龙在天王者至尊生财有道大将风范天籁妙音妙笔生花共看流星风雨同行我心永远幸福快乐前途似锦花潮版主

 楼主| 发表于 2020-2-22 00:19 | 显示全部楼层
驻在平安夜前夕 发表于 2020-2-22 00:18
  至于退赛不退费的理由,声明解释说:今年报名费不予退还的举措源自报名大纲的《报名条约》。他们列出 ...

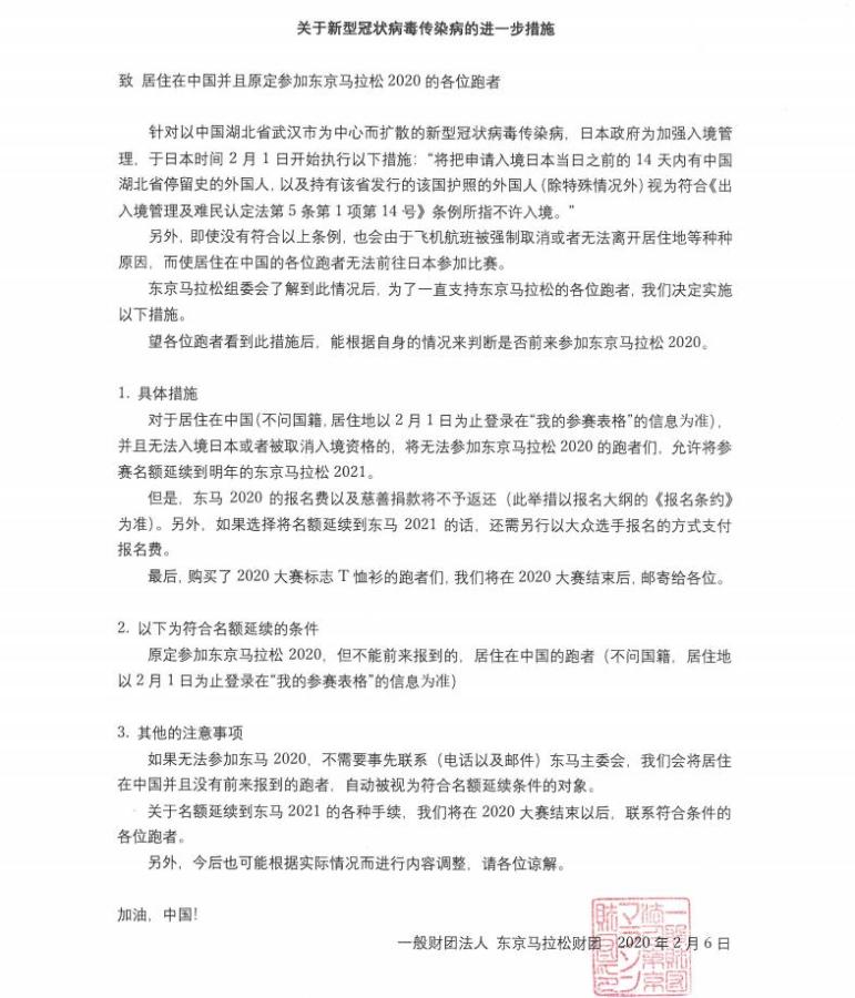
  2月6日,东京马拉松方面关于应对新冠肺炎疫情的进一步措施中表示:日本政府将加强入境管制:“将把申请入境日本当日之前的14天内有中国湖北省停留史的外国人,以及持有该省发行的该国护照的外国人”不许入境。

  并且标明,因无法入境而被取消参赛资格的中国跑者,参赛资格顺延到次年,但不退返今年的参赛费用,次年报名费需重新缴纳。这也是东京马拉松方面出台的第二步措施。

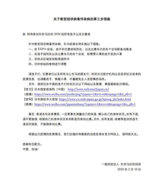
  第三步,东京马拉松方面在10写给志愿者的公告中提出了在现场配备消毒液、发放口罩、终点处防止除菌湿巾以及对补给站食物进行调整的通知。


                               
登录/注册后可看大图

  随后在东京马拉松方面14日发布了第四步措施的公告,他们曾经恳请居住在中国的参赛者自愿放弃比赛,并承诺其参赛资格将顺延至2021年,且免除这部分参赛者在2021年的报名费。


该用户从未签到

1696

主题

23万

回帖

26万

积分

版主

Rank: 7Rank: 7Rank: 7Rank: 7Rank: 7Rank: 7Rank: 7

花潮美女鼠牛虎兔龙蛇马羊猴鸡狗猪多彩人生火热情怀优雅迷人缤纷心情蝴蝶情怀心曲飞扬星星情怀七彩绚丽相遇之美花好月圆心香一瓣飞龙在天王者至尊生财有道大将风范天籁妙音妙笔生花共看流星风雨同行我心永远幸福快乐前途似锦花潮版主

 楼主| 发表于 2020-2-22 00:19 | 显示全部楼层
驻在平安夜前夕 发表于 2020-2-22 00:19
  2月6日,东京马拉松方面关于应对新冠肺炎疫情的进一步措施中表示:日本政府将加强入境管制:“将把申 ...

  随后不久,他们就决定取消所有大众组且不返还报名费。但组委会方面并没有在第一时间撤回此前对中国参赛者免除2021年报名费的优待政策,这就意味着虽然同样都不予返还2020东马报名费,但中国跑者在顺延获得2021年东马参赛资格的同时,得以免交新一年的报名费,而其他选手则需照常交付。


                               
登录/注册后可看大图


该用户从未签到

1696

主题

23万

回帖

26万

积分

版主

Rank: 7Rank: 7Rank: 7Rank: 7Rank: 7Rank: 7Rank: 7

花潮美女鼠牛虎兔龙蛇马羊猴鸡狗猪多彩人生火热情怀优雅迷人缤纷心情蝴蝶情怀心曲飞扬星星情怀七彩绚丽相遇之美花好月圆心香一瓣飞龙在天王者至尊生财有道大将风范天籁妙音妙笔生花共看流星风雨同行我心永远幸福快乐前途似锦花潮版主

 楼主| 发表于 2020-2-22 00:19 | 显示全部楼层
驻在平安夜前夕 发表于 2020-2-22 00:19
  随后不久,他们就决定取消所有大众组且不返还报名费。但组委会方面并没有在第一时间撤回此前对中国参 ...

  这也引起了日本国内网友的不满,不少日本网友都觉得,在所有大众跑者的2020年报名费都不予退还的情况下,只有中国选手获得了2021年报名费的“豁免”,并不公平:


                               
登录/注册后可看大图

  日本网友评论截图。


该用户从未签到

1696

主题

23万

回帖

26万

积分

版主

Rank: 7Rank: 7Rank: 7Rank: 7Rank: 7Rank: 7Rank: 7

花潮美女鼠牛虎兔龙蛇马羊猴鸡狗猪多彩人生火热情怀优雅迷人缤纷心情蝴蝶情怀心曲飞扬星星情怀七彩绚丽相遇之美花好月圆心香一瓣飞龙在天王者至尊生财有道大将风范天籁妙音妙笔生花共看流星风雨同行我心永远幸福快乐前途似锦花潮版主

 楼主| 发表于 2020-2-22 00:20 | 显示全部楼层
驻在平安夜前夕 发表于 2020-2-22 00:19
  这也引起了日本国内网友的不满,不少日本网友都觉得,在所有大众跑者的2020年报名费都不予退还的情况 ...

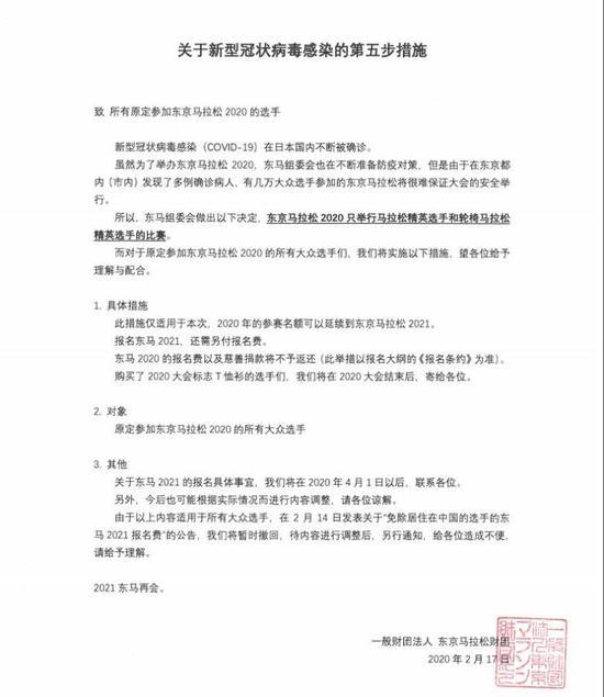
  感受到了国内舆论压力的东京马拉松组委会方面随即调整了政策。他们先是在17日发布的《关于新型冠状病毒感染的第五步措施》的公告中对此前有关中国跑者的规定做出了声明,表示:“由于以上内容适用于所有大众选手,在2月14日发表关于‘免除居住在中国的选手的东马2021报名费’的公告,我们将暂时撤回,待内容进行调整后,另行通知,给各位造成的不便,请给予理解。”

  20日,东京马拉松方面向居住在中国并且原定参加东京马拉松2020的跑者们发表了致歉信。信中的主要内容就是对取消中国跑者免交2021年东马报名费的决定进行了解释。东京马拉松方面还在致歉信中明确告知:“不只是面向中国的跑者,还包括所有大众跑者,都需要支付2021大会的报名费。”

  如此一来,37500名被迫退赛的大众跑者,虽然顺延获得了2021年东京马拉松的参赛资格,但仍需重新缴纳报名费,并且今年的报名费也不会退还给他们。


                               
登录/注册后可看大图



该用户从未签到

1696

主题

23万

回帖

26万

积分

版主

Rank: 7Rank: 7Rank: 7Rank: 7Rank: 7Rank: 7Rank: 7

花潮美女鼠牛虎兔龙蛇马羊猴鸡狗猪多彩人生火热情怀优雅迷人缤纷心情蝴蝶情怀心曲飞扬星星情怀七彩绚丽相遇之美花好月圆心香一瓣飞龙在天王者至尊生财有道大将风范天籁妙音妙笔生花共看流星风雨同行我心永远幸福快乐前途似锦花潮版主

 楼主| 发表于 2020-2-22 00:20 | 显示全部楼层
驻在平安夜前夕 发表于 2020-2-22 00:20
  感受到了国内舆论压力的东京马拉松组委会方面随即调整了政策。他们先是在17日发布的《关于新型冠状病 ...

  不少国内网友就在相关报道下方发出了质疑:


                               
登录/注册后可看大图

  国内网友评论截图。


该用户从未签到

1696

主题

23万

回帖

26万

积分

版主

Rank: 7Rank: 7Rank: 7Rank: 7Rank: 7Rank: 7Rank: 7

花潮美女鼠牛虎兔龙蛇马羊猴鸡狗猪多彩人生火热情怀优雅迷人缤纷心情蝴蝶情怀心曲飞扬星星情怀七彩绚丽相遇之美花好月圆心香一瓣飞龙在天王者至尊生财有道大将风范天籁妙音妙笔生花共看流星风雨同行我心永远幸福快乐前途似锦花潮版主

 楼主| 发表于 2020-2-22 00:20 | 显示全部楼层
驻在平安夜前夕 发表于 2020-2-22 00:20
  不少国内网友就在相关报道下方发出了质疑:
  国内网友评论截图。

  日本国内跑者也纷纷在社交媒体表达了自己的不满。不少跑者认为:“报名费并不是小数目”、“无法参赛不是跑者的过错,理应退费”。


                               
登录/注册后可看大图

  日本网友评论截图。


该用户从未签到

1696

主题

23万

回帖

26万

积分

版主

Rank: 7Rank: 7Rank: 7Rank: 7Rank: 7Rank: 7Rank: 7

花潮美女鼠牛虎兔龙蛇马羊猴鸡狗猪多彩人生火热情怀优雅迷人缤纷心情蝴蝶情怀心曲飞扬星星情怀七彩绚丽相遇之美花好月圆心香一瓣飞龙在天王者至尊生财有道大将风范天籁妙音妙笔生花共看流星风雨同行我心永远幸福快乐前途似锦花潮版主

 楼主| 发表于 2020-2-22 00:21 | 显示全部楼层
驻在平安夜前夕 发表于 2020-2-22 00:20
  日本国内跑者也纷纷在社交媒体表达了自己的不满。不少跑者认为:“报名费并不是小数目”、“无法参赛 ...

  马拉松赛事因不可抗力而取消,并非没有先例。2012年,受飓风影响,纽约马拉松被迫取消。但在后续的解决方案中,组委会决定允许报名选手申请退费。而选择不退费的报名选手可以任选2013、2014、2015这三年中,其中一年的直通资格,但需要二次缴纳报名费。

  而国内,包括香港渣打马拉松在内的不少因新冠肺炎疫情而取消的马拉松赛事,也都选择了无条件退还参赛费。如此看来,东京马拉松这一手,确实显得有些不够大气。


                               
登录/注册后可看大图

  资料图:东京马拉松。


该用户从未签到

1696

主题

23万

回帖

26万

积分

版主

Rank: 7Rank: 7Rank: 7Rank: 7Rank: 7Rank: 7Rank: 7

花潮美女鼠牛虎兔龙蛇马羊猴鸡狗猪多彩人生火热情怀优雅迷人缤纷心情蝴蝶情怀心曲飞扬星星情怀七彩绚丽相遇之美花好月圆心香一瓣飞龙在天王者至尊生财有道大将风范天籁妙音妙笔生花共看流星风雨同行我心永远幸福快乐前途似锦花潮版主

 楼主| 发表于 2020-2-22 00:21 | 显示全部楼层
驻在平安夜前夕 发表于 2020-2-22 00:21
  马拉松赛事因不可抗力而取消,并非没有先例。2012年,受飓风影响,纽约马拉松被迫取消。但在后续的解 ...

  据报道,东京马拉松总规模38000人,其中马拉松项目37500人,10公里500人。报名费本土选手马拉松16200日元(1030元)、10公里5600日元(355元)。海外选手马拉松18200日元(1156元)、10公里6700日元(425元),此外还有一些慈善名额,除了要交正常的报名费,还需要捐出10万日元(6353元)的慈善基金。因此粗略统计,东京马拉松的报名费总计超过4000万人民币。

  今天,东京马拉松方面再度出面,为自己“始终如一”,不退还报名费的决定做出了解释:此次比赛的大部分花销已经在赛前筹备阶段产生,实在无力承担退款。

  在一封题为《东京马拉松报名费构成》的声明中,东京马拉松基金会解释说:“赛事期间,需要对东京市中心的主干道路进行长期戒严,还要制定交通管制计划,安排安保措施和医疗救援系统,这些都需要大量的时间和精力。”


                               
登录/注册后可看大图


  声明表示,“根据2018年的赛事报告,当届比赛的运营成本约为19.7亿日元(约合1.25亿元),折算到每名跑者约合5.48万日元(约合3500元)。”

  这5.48万元包括:竞赛和运营费1.697万(约合1100元)、建筑相关费1.382万(约合880元)、安保费1.336万(约合850元)、公关费6860日元(约合435元),以及赛前准入费3790万(约合240元)。

  声明强调说:“实际上,赛事物资已经完成了生产和订购,大部分的花销也都在赛前筹备阶段就产生了。”

  事已至此,可以说东京马拉松已经落得个“里外不是人”。但说到底,引发跑者和网友不满的话题都与钱有关。而自古以来就有那么句话,钱不是问题,问题是没钱。(完)


该用户从未签到

1696

主题

23万

回帖

26万

积分

版主

Rank: 7Rank: 7Rank: 7Rank: 7Rank: 7Rank: 7Rank: 7

花潮美女鼠牛虎兔龙蛇马羊猴鸡狗猪多彩人生火热情怀优雅迷人缤纷心情蝴蝶情怀心曲飞扬星星情怀七彩绚丽相遇之美花好月圆心香一瓣飞龙在天王者至尊生财有道大将风范天籁妙音妙笔生花共看流星风雨同行我心永远幸福快乐前途似锦花潮版主

 楼主| 发表于 2020-2-23 10:49 | 显示全部楼层
日本奥运圣火传递不会延期 志愿者培训推迟到5月


2020年02月22日 02:35 新浪体育


                               
登录/注册后可看大图
东京奥运会受疫情影响

  据日刊体育和时事社等日本媒体报道说,日本政府和2020年奥运会组委会都拒绝了奥运会火炬传递延期的建议。

  因为新型肺炎的扩大, 日本已经有北海道、神奈川、歧阜、熊本、东京都等多个都道府县对4月前的各种大型体育和文化活动进行了终止、延期和缩小规模的运作。其中至少有7个马拉松赛事已经被喊停。


该用户从未签到

1696

主题

23万

回帖

26万

积分

版主

Rank: 7Rank: 7Rank: 7Rank: 7Rank: 7Rank: 7Rank: 7

花潮美女鼠牛虎兔龙蛇马羊猴鸡狗猪多彩人生火热情怀优雅迷人缤纷心情蝴蝶情怀心曲飞扬星星情怀七彩绚丽相遇之美花好月圆心香一瓣飞龙在天王者至尊生财有道大将风范天籁妙音妙笔生花共看流星风雨同行我心永远幸福快乐前途似锦花潮版主

 楼主| 发表于 2020-2-23 10:50 | 显示全部楼层
驻在平安夜前夕 发表于 2020-2-23 10:49
日本奥运圣火传递不会延期 志愿者培训推迟到5月

  针对要求延期或者终止奥运圣火传递一事,东京奥运会、残奥会组委会新型肺炎对策本部长官——日本2020奥运会事务总长武藤敏郎在21日接受采访的时候表示了不可能的见解。

  武藤敏郎说:“各个都道府县的政策,对于东京奥组委有一定的参考和提示价值,但是已经预定最晚在3月12日进行圣火采集仪式,火炬传递的延期基本上是不可能的。”此外“因为情况会不断变化,所以没必要决定5月或者6月的事情。”


                               
登录/注册后可看大图


该用户从未签到

1696

主题

23万

回帖

26万

积分

版主

Rank: 7Rank: 7Rank: 7Rank: 7Rank: 7Rank: 7Rank: 7

花潮美女鼠牛虎兔龙蛇马羊猴鸡狗猪多彩人生火热情怀优雅迷人缤纷心情蝴蝶情怀心曲飞扬星星情怀七彩绚丽相遇之美花好月圆心香一瓣飞龙在天王者至尊生财有道大将风范天籁妙音妙笔生花共看流星风雨同行我心永远幸福快乐前途似锦花潮版主

 楼主| 发表于 2020-2-23 10:50 | 显示全部楼层
驻在平安夜前夕 发表于 2020-2-23 10:50
  针对要求延期或者终止奥运圣火传递一事,东京奥运会、残奥会组委会新型肺炎对策本部长官——日本2020 ...


                               
登录/注册后可看大图
日本媒体报道截图


  从38000人缩小到精英230人参赛的东京马拉松已经通过电视呼吁,要求到时候观众不要在路边围观,而是在家中观看电视转播。对此武藤敏郎认为:“没必要在圣火传递中发出外出禁止令,没有这个理由这样做。”

  因为圣火传递有着市场和赞助商问题,所以东京奥运会组委会不愿意改变原有的安排。不过在认识到新型肺炎的影响后,东京都奥组委却在21日宣布推迟预定的奥运会志愿者培训。

  原本2月22日到28日,会在东京都内进行以2700人为对像的奥运志愿者培训工作。但是由于新型肺炎的影响,日本奥组委联合培训机构宣布说,这一培训已经被推迟到了5月之后进行。

  (周超)


该用户从未签到

1696

主题

23万

回帖

26万

积分

版主

Rank: 7Rank: 7Rank: 7Rank: 7Rank: 7Rank: 7Rank: 7

花潮美女鼠牛虎兔龙蛇马羊猴鸡狗猪多彩人生火热情怀优雅迷人缤纷心情蝴蝶情怀心曲飞扬星星情怀七彩绚丽相遇之美花好月圆心香一瓣飞龙在天王者至尊生财有道大将风范天籁妙音妙笔生花共看流星风雨同行我心永远幸福快乐前途似锦花潮版主

 楼主| 发表于 2020-2-23 10:51 | 显示全部楼层
驻在平安夜前夕 发表于 2020-2-23 10:50
日本媒体报道截图

  从38000人缩小到精英230人参赛的东京马拉松已经通过电视呼吁,要求到时候观众不 ...

取消?易地? 新冠疫情下的东京奥运会“谜团”

2020年02月22日 09:59 中国新闻网


                               
登录/注册后可看大图
东京街头

  中新社记者 邢翀

  截至2月20日21时,日本新型冠状病毒感染的肺炎确诊人数上升至727人,是除中国外确诊病例最多的国家。

  各界对日本疫情的扩散表示担忧。鉴于日本多地出现了未知感染途径的确诊病例,日本厚生劳动大臣加藤胜信近期坦言,病毒已经在日本流行。

  然而,眼下最受关注的是,原定于7月24日开幕的东京奥运会还能如期举行吗?

  尽管东京奥组委方面一再给出“没有B计划”的回应,但已经有国家打起“接手”的算盘——伦敦市长在内的多位英国政界人士近期公开喊话,伦敦愿意代替东京举办奥运会。

  英国方面的理由也十分简单。英国前体育大臣表示,伦敦大多数基础设施已经到位,再次举办奥运会完全有可能。

  历史上伦敦确实做过奥运会的“接盘手”。第四届奥运会原定于1908年在罗马举行,但1906年意大利因国内出现多次地震和火山爆发,经济蒙受重大损失,以财政困难无力兴建多种竞赛场馆为由宣布弃权。

  仓促接手的伦敦体现出惊人的工作效率,在当时简陋的技术条件下迅速建起白城运动场。这届奥运会参赛人数和项目都大为提升,初步展现了奥运会的魅力,因此被记入史册。

  时过境迁,100多年后的今天,在距离开幕仅有5个月的时间内,东京奥运会还会取消或易地吗?

  “伦敦没有能力在五个月内接手。”知名体育学者、奥林匹克专家易剑东在接受中新社记者采访时表示,举办奥运会绝不是单纯的场馆问题,而是一个涉及海关、检疫、通讯、能源等复杂的系统工程。

  日本方面一再释放积极信号。2月15日,日本在三个地区进行了东京奥运会火炬传递彩排,包括知名演员石原里美在内的10名火炬手参加了活动,绝大多数民众并未佩戴口罩。此外,在控制人数后,日本多地马拉松依然如期开赛。

  尽管有不少声音指责日本政府防控不力,但易剑东认为,日本政府接连表达出义无反顾的坚定决心。“这表明日本没有任何不举办的打算。”

  1964年日本首次举办奥运会,遭遇战争破坏的日本借助奥运契机迎来经济复苏。日本首相安倍晋三2012年再次执政后力推申奥,并化身大使亮相里约奥运会闭幕式表演。日本国内舆论称,举办奥运会是“安倍经济学”第四支箭,意图借助奥运复制56年前的奇迹。


  本届奥运会对日本亦有不同意义。2011年日本遭遇9.0级大地震,并引发福岛核泄漏事故,东京奥运会亦在展示日本震后新形象。安倍晋三甚至提议将福岛作为火炬接力起点,“向全世界展示日本从大地震中复兴的姿态”。

  综此种种,日本不会轻易放弃举办奥运会的机会,但疫情确实是一次巨大挑战。“日本办奥初衷是展现团结一心、走出困难的形象,疫情更加考验日本在危困局势下办大赛的能力。”易剑东说。

  易剑东说,虽然奥运会会期17天,但技术官员、运动员、记者、赞助商代表往往先期抵达,再加上随后的残奥会,需要留出更长时间做准备。“五月底前如果仍不能顺畅进出日本,东京奥运会将受到很大影响。”

  对此他认为,日本需要快速控制疫情,逐渐减少确诊人数尤其是死亡人数,国际奥委会和中国可以提供必要帮助,同时受疫情影响的其他国家也需要尽快控制,以尽可能减少对奥运会举办、参赛的负面影响。

  目前日本已采取加大筛查力度、扩充收治机构等措施。5个月后的东京奥运会能否如期举行?“谜团”有待时间来解开。(完)


该用户从未签到

1696

主题

23万

回帖

26万

积分

版主

Rank: 7Rank: 7Rank: 7Rank: 7Rank: 7Rank: 7Rank: 7

花潮美女鼠牛虎兔龙蛇马羊猴鸡狗猪多彩人生火热情怀优雅迷人缤纷心情蝴蝶情怀心曲飞扬星星情怀七彩绚丽相遇之美花好月圆心香一瓣飞龙在天王者至尊生财有道大将风范天籁妙音妙笔生花共看流星风雨同行我心永远幸福快乐前途似锦花潮版主

 楼主| 发表于 2020-2-23 10:51 | 显示全部楼层
驻在平安夜前夕 发表于 2020-2-23 10:51
取消?易地? 新冠疫情下的东京奥运会“谜团”

2020年02月22日 09:59 中国新闻网

耗资250亿美元!东京奥运会已是箭在弦上不得不办

2020年02月22日 12:03 澎湃新闻


                               
登录/注册后可看大图
资料图

  在疫情形势还不明朗的情况下,东京奥运会距离开幕只剩5个多月了。这样的状况也令外界担忧,身为东道主的日本还能否顺利举办这4年一届的体育盛会。

  如果最终因疫情被迫取消,那么东京奥运会将成为现代奥运会历史上第4个被取消的奥运。巧合的是,就在80年前的1940年,同样由东京主办的奥运因日本法西斯的侵略暴行最终搁浅……

  对于那些渴望参加奥运会的运动员来说,他们自然不希望东京奥运因疫情而取消毕竟,毕竟,人生又能有多少个4年去等待?


该用户从未签到

1696

主题

23万

回帖

26万

积分

版主

Rank: 7Rank: 7Rank: 7Rank: 7Rank: 7Rank: 7Rank: 7

花潮美女鼠牛虎兔龙蛇马羊猴鸡狗猪多彩人生火热情怀优雅迷人缤纷心情蝴蝶情怀心曲飞扬星星情怀七彩绚丽相遇之美花好月圆心香一瓣飞龙在天王者至尊生财有道大将风范天籁妙音妙笔生花共看流星风雨同行我心永远幸福快乐前途似锦花潮版主

 楼主| 发表于 2020-2-23 10:52 | 显示全部楼层
驻在平安夜前夕 发表于 2020-2-23 10:51
耗资250亿美元!东京奥运会已是箭在弦上不得不办

2020年02月22日 12:03 澎湃新闻

  日本政府已5次承诺奥运不会取消

  目前,日本成了中国之外感染人数最多的国家。截至2月21日20时,该国已经累计确诊病例达到737例,其中包括“钻石公主”号邮轮上的634例。

  在这样的状况下,包括马拉松在内的一些日本体育赛事已经开始控制参赛人数。不仅如此,日本政府还决定,取消原本于21日举行的有关东京奥运会的“东道主小镇峰会”。

  日本厚生劳动省在2月21日表示,活动主办方必须重新探讨举办聚集性活动的必要性,而东京奥运会前期的部分相关活动已经被叫停,“活动是否举办,最终还是由主办方自己做出判断。”

  的确,在目前疫情还不明朗的情况下,外界开始对日本能否成功举办今年的奥运会产生疑虑,甚至有英国政客表态希望伦敦接办这届奥运会。

  而正在参加伦敦市长竞选的英国保守党公认候选人佩里在其社交媒体上写道:“我们有基础设施也有经验,应该对接手奥运进行研究和准备。”

  对于佩里的表现,东京都知事小池百合子21日说,这样的发言“很不合适”。

  “新型冠状病毒疫情已经成为世界性的话题,我们必须说,在市长竞选中说这样的话非常不合适。东京和伦敦是友好城市,我在访问伦敦时,双方都同意为了成功举办东京奥运会加强合作。”

  好在英国奥委会和英国政府根本没把佩里的话当回事。一位不愿透露姓名的体育官员在接受《日本时报》采访时说:“我们非常期待东京奥运会的举行,伦敦没有接手奥运会的计划,那都是市长候选人的话,并不代表英国,也不代表伦敦。”

  不过据日本媒体报道,前世界卫生组织顾问、日本病毒专家大岛贤一郎在近日的采访中也对东京奥运会的前景不太乐观。在他看来,如果按照现在疫情的发展程度,日本将无法主办奥运。

  “我们需要找到最安全方式来举办奥运会,但现在我们并没有一个有效的策略。我认为如果现在就举办奥运会的话将会很困难,希望这样的情况到7月底会有所变化。”

  对于这一问题,日本官房长官菅义伟在21日的记者会上再次强调,东京奥运会和残奥会将如期举行——这已经是东京奥组委自1月31日以来,第四次发表奥运会不会取消的声明

  随后在21日深夜,东京奥组委宣布,为了防止新型冠状病毒传播,他们决定推迟原定于22日举行的志愿者培训,同时又强调奥运不会取消。

  “作为防止新型冠状病毒扩散行动的一部分,我们决定推迟原定于2月22日进行的培训。志愿者们会另行接到有关培训日期、地点和其他相关信息的通知。”


该用户从未签到

1696

主题

23万

回帖

26万

积分

版主

Rank: 7Rank: 7Rank: 7Rank: 7Rank: 7Rank: 7Rank: 7

花潮美女鼠牛虎兔龙蛇马羊猴鸡狗猪多彩人生火热情怀优雅迷人缤纷心情蝴蝶情怀心曲飞扬星星情怀七彩绚丽相遇之美花好月圆心香一瓣飞龙在天王者至尊生财有道大将风范天籁妙音妙笔生花共看流星风雨同行我心永远幸福快乐前途似锦花潮版主

 楼主| 发表于 2020-2-23 10:52 | 显示全部楼层
驻在平安夜前夕 发表于 2020-2-23 10:52
  日本政府已5次承诺奥运不会取消  目前,日本成了中国之外感染人数最多的国家。截至2月21日20时,该 ...

  开幕式当天也能取消奥运会?

  在现代奥运会的历史上,只有三届奥运会停办——1916年柏林奥运会(第6届)因一战而停办,1940年奥运会(第12届)和1944年伦敦奥运会(第13届)则因二战被取消。

  巧合的是,1940年奥运会的东道主原本正是日本东京,但他们的战争暴行违背了奥林匹克精神而被剥夺了举办权,之后交由赫尔辛基举办。但随着二战的持续爆发,这届奥运会最终搁浅。

  回顾历史还是可以发现,奥运会的确从没有因为公共卫生事件而取消的先例。国际奥委会也在近期表示,他们从未考虑过取消东京奥运会和残奥会,并坚信这届奥运会将会如期举行

  曾担任伦敦奥运会公共卫生主管的Brian McCloskey就认为,现阶段取消奥运会是没有必要的,“因为寨卡病毒的爆发,2016年里约奥运会被取消的呼声很高,但这届奥运会最终正常进行。”

  在接受BBC采访时,Brian McCloskey表示这样的案例不在少数。比如,2010年温哥华冬奥会是在2009年流感大爆发之后举办的,“但最终主办国和其他国家都没有产生特别的影响。”

  在他看来,既然有了这么多先例,东京奥组委在遇到公共卫生紧急状况时,就可以处理得游刃有余。但对于疫情,各国必须携手做好有效的监控和审查。

  Brian McCloskey透露,根据奥运会的相关规定,各国奥组委和卫生部对疫情的信息都是共享的,“当日本确诊第一例新冠肺炎时,我这里其实也收到相关的情况。”

  而一旦确定疫情过于严重,即使在奥运会开幕式的当天,奥组委也可以随时取消这届奥运会,“虽然这样的情况不太常见,但他们还是可以随时随地做出这样的决定。


该用户从未签到

1696

主题

23万

回帖

26万

积分

版主

Rank: 7Rank: 7Rank: 7Rank: 7Rank: 7Rank: 7Rank: 7

花潮美女鼠牛虎兔龙蛇马羊猴鸡狗猪多彩人生火热情怀优雅迷人缤纷心情蝴蝶情怀心曲飞扬星星情怀七彩绚丽相遇之美花好月圆心香一瓣飞龙在天王者至尊生财有道大将风范天籁妙音妙笔生花共看流星风雨同行我心永远幸福快乐前途似锦花潮版主

 楼主| 发表于 2020-2-23 10:52 | 显示全部楼层
驻在平安夜前夕 发表于 2020-2-23 10:52
  开幕式当天也能取消奥运会?  在现代奥运会的历史上,只有三届奥运会停办——1916年柏林奥运会(第 ...

  没了奥运会,损失多少钱?

  对于日本来说,2020年的奥运会至关重要——这是他们提振经济、促进发展,以及扩大国际影响力的重要途径。

  日本内阁府最近就东京奥运会做了一次民意调查,其中86%的受访者都表示“举办东京奥运会对日本是一件好事”;另外,还有88%的受访者认为,举办奥运会可以“向世界传递日本文化的魅力”。

  为了展现本国的“魅力”,日本对这届奥运会可谓是用尽心血。据美国《时代周刊》透露,根据最新预测,2020年东京奥运会将耗资250亿美元,这几乎是最初计划的4倍。

  酒店研究公司CBRE Hotels的数据显示,日本九大城市预计在2019年至2021年将有8万家酒店开业。此外,著名的东京大仓酒店还耗资10亿美元装修,并已于去年9月重新开业。


  为了奥运会,日本在交通上也投入不少。今年5月,日本航空耗资2亿美元推出的低成本子公司Zipair Tokyo将问世,以满足围绕奥运会日益增长航空需求。

  这家子公司设在东京的成田国际机场,机场的运力将在未来扩大到近两倍。而东京另一处稍小一些的羽田机场,也将为应对奥运会提高70%的运力。

  除了日本本国以外,那些大大小小的赞助商同样为这届奥运会下足血本。据了解,仅美国全国广播公司(NBC)在东京奥运会的转播权上,就花费了14亿美元。

  法国里昂商学院欧亚体育产业教授Simon Chadwick认为,无论是东道主还是那些商业利益都不允许本届奥运会发生意外,“日本政府确实在努力游说国际奥委会,因为这可以保证利益最大化。”

  目前,东京奥组委已经将大约448万张门票出售给了日本国民。而从今年5月中旬起,日本境外的观众也可以通过网络购买奥运会门票,预计这些门票的数量高达900万张。

  看上去,东京奥运会已经是箭在弦上,不得不办。


您需要登录后才可以回帖 登录 | 立即注册

本版积分规则

小黑屋|手机版|Archiver|服务支持:DZ动力|huachaowang.com Inc. ( 蜀ICP备17032287号-1 )

GMT+8, 2026-5-19 20:49 , Processed in 0.202924 second(s), 23 queries .

Powered by Discuz! X3.4

© 2001-2013 Comsenz Inc.

快速回复 返回顶部 返回列表