花潮论坛

搜索
热搜: 活动 交友 discuz

[其他] 奇人奇事,奇风异俗,奇闻骇事,趣闻怪谈,恐怖灵异,不可思议之事物...

[复制链接]

该用户从未签到

1644

主题

23万

回帖

26万

积分

版主

Rank: 7Rank: 7Rank: 7Rank: 7Rank: 7Rank: 7Rank: 7

花潮美女鼠牛虎兔龙蛇马羊猴鸡狗猪多彩人生火热情怀优雅迷人缤纷心情蝴蝶情怀心曲飞扬星星情怀七彩绚丽相遇之美花好月圆心香一瓣飞龙在天王者至尊生财有道大将风范天籁妙音妙笔生花共看流星风雨同行我心永远幸福快乐前途似锦花潮版主

 楼主| 发表于 2021-12-1 20:45 | 显示全部楼层
驻在平安夜前夕 发表于 2021-12-1 20:44
▲王阳元离任后中芯国际董事会

三、江上舟时代:首次实现全年盈利,中投入局平衡股权
2009年6月,王阳元为了有更多时间专注于研究和教学,辞任中芯国际董事长职位,该职位由江上舟接任。
这也是一个极为关键的时期。从中芯国际上市前到此时,台积电连续不断的专利诉讼一直在折磨着中芯国际管理层的神经。
2009年11月4日,中芯国际在台积电提起的美国加州诉讼案中败诉。数天后,中芯国际发布公告,宣布与台积电和解,需要向台积电支付2亿美元以及中芯国际总股本10%的股份。
同时,张汝京辞任中芯国际执行董事、总裁兼首席执行官。这被传是台积电和解的条件之一。此前曾任华虹半导体集团首席执行官、应用材料(AMAT.US)全球执行副总裁的王宁国接任中芯国际执行董事、总裁兼首席执行官。

回复 支持 反对

使用道具 举报

该用户从未签到

1644

主题

23万

回帖

26万

积分

版主

Rank: 7Rank: 7Rank: 7Rank: 7Rank: 7Rank: 7Rank: 7

花潮美女鼠牛虎兔龙蛇马羊猴鸡狗猪多彩人生火热情怀优雅迷人缤纷心情蝴蝶情怀心曲飞扬星星情怀七彩绚丽相遇之美花好月圆心香一瓣飞龙在天王者至尊生财有道大将风范天籁妙音妙笔生花共看流星风雨同行我心永远幸福快乐前途似锦花潮版主

 楼主| 发表于 2021-12-1 20:45 | 显示全部楼层
驻在平安夜前夕 发表于 2021-12-1 20:45
三、江上舟时代:首次实现全年盈利,中投入局平衡股权2009年6月,王阳元为了有更多时间专注于研究和教学 ...

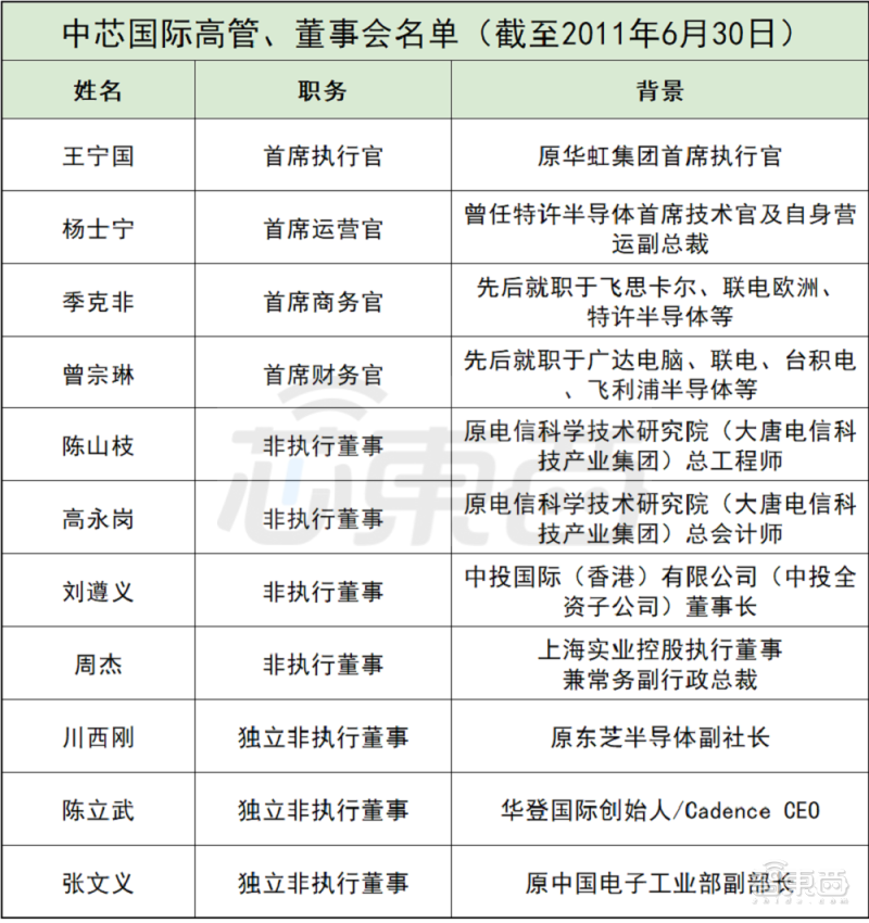
至此,中芯国际进入了江上舟与王宁国时代。

                               
登录/注册后可看大图
▲截至2011年6月30日中芯国际高管及董事会名单

回复 支持 反对

使用道具 举报

该用户从未签到

1644

主题

23万

回帖

26万

积分

版主

Rank: 7Rank: 7Rank: 7Rank: 7Rank: 7Rank: 7Rank: 7

花潮美女鼠牛虎兔龙蛇马羊猴鸡狗猪多彩人生火热情怀优雅迷人缤纷心情蝴蝶情怀心曲飞扬星星情怀七彩绚丽相遇之美花好月圆心香一瓣飞龙在天王者至尊生财有道大将风范天籁妙音妙笔生花共看流星风雨同行我心永远幸福快乐前途似锦花潮版主

 楼主| 发表于 2021-12-1 20:45 | 显示全部楼层
驻在平安夜前夕 发表于 2021-12-1 20:45
至此,中芯国际进入了江上舟与王宁国时代。▲截至2011年6月30日中芯国际高管及董事会名单

2010年2月,杨士宁获任首席运营官,以填补Marco Mora辞任后的空白;季克非获任首席商务官;曾宗琳获任为首席财务官。
杨士宁、季克非、曾宗琳也都具备外企或台企背景。杨士宁此前为新加坡代工厂商特许半导体首席技术官及资深营运副总裁;季克非先后就职于飞思卡尔、联电欧洲、特许半导体等;曾宗琳则曾为深圳300mm晶圆厂Legend Semiconductor的首席财务官,此前先后就职于广达电脑、联华电子、台积电、飞利浦半导体等。
此时中芯国际的经营状况并不乐观。一方面,中芯国际创始人张汝京离职,其还需向台积电交付2亿美元现金;另一方面,由于研发和扩产投入巨大,中芯国际连年亏损,处境艰难。

回复 支持 反对

使用道具 举报

该用户从未签到

1644

主题

23万

回帖

26万

积分

版主

Rank: 7Rank: 7Rank: 7Rank: 7Rank: 7Rank: 7Rank: 7

花潮美女鼠牛虎兔龙蛇马羊猴鸡狗猪多彩人生火热情怀优雅迷人缤纷心情蝴蝶情怀心曲飞扬星星情怀七彩绚丽相遇之美花好月圆心香一瓣飞龙在天王者至尊生财有道大将风范天籁妙音妙笔生花共看流星风雨同行我心永远幸福快乐前途似锦花潮版主

 楼主| 发表于 2021-12-1 20:45 | 显示全部楼层
驻在平安夜前夕 发表于 2021-12-1 20:45
2010年2月,杨士宁获任首席运营官,以填补Marco Mora辞任后的空白;季克非获任首席商务官;曾宗琳获任为 ...

在江上舟和王宁国的管理下,2010年中芯国际首次实现全年盈利。2011年3月,江上舟召开新闻发布会,其称希望利用3年左右时间,赶上世界先进制造工艺水平;利用5年左右时间,将中芯国际年销售收入做到50亿美元。
但此时,大唐电信作为第一大股东,和上海实业控股、北大青鸟、摩托罗拉等股东不同,对于中芯国际的控制权很感兴趣。
2011年4月,中国投资有限责任公司全资子公司签署认购协议,投资2.5亿美元,认购11.6%的中芯国际股份。业内分析,这是江上舟为平衡大唐电信而引入的投资,也有消息称中投原本计划投资3.5亿美元,成为中芯国际第一大股东,但是遭大唐电信反对而作罢。

回复 支持 反对

使用道具 举报

该用户从未签到

1644

主题

23万

回帖

26万

积分

版主

Rank: 7Rank: 7Rank: 7Rank: 7Rank: 7Rank: 7Rank: 7

花潮美女鼠牛虎兔龙蛇马羊猴鸡狗猪多彩人生火热情怀优雅迷人缤纷心情蝴蝶情怀心曲飞扬星星情怀七彩绚丽相遇之美花好月圆心香一瓣飞龙在天王者至尊生财有道大将风范天籁妙音妙笔生花共看流星风雨同行我心永远幸福快乐前途似锦花潮版主

 楼主| 发表于 2021-12-1 20:46 | 显示全部楼层
驻在平安夜前夕 发表于 2021-12-1 20:45
在江上舟和王宁国的管理下,2010年中芯国际首次实现全年盈利。2011年3月,江上舟召开新闻发布会,其称希 ...

2011年6月23日,刘遵义由中国投资有限责任公司全资子公司提名,成为中芯国际非执行董事。张文义则获任中芯国际独立非执行董事。

                               
登录/注册后可看大图
▲中国投资有限责任公司全资子公司完成认购后的中芯国际股权结构(注:图片中投资者为中国投资有限责任公司全资子公司)
不幸的是,中芯国际新的股权平衡还未形成,旧的平衡已经被打破。2011年6月27日,江上舟离世,中芯国际管理层内部的新纠纷即将上演。

回复 支持 反对

使用道具 举报

该用户从未签到

1644

主题

23万

回帖

26万

积分

版主

Rank: 7Rank: 7Rank: 7Rank: 7Rank: 7Rank: 7Rank: 7

花潮美女鼠牛虎兔龙蛇马羊猴鸡狗猪多彩人生火热情怀优雅迷人缤纷心情蝴蝶情怀心曲飞扬星星情怀七彩绚丽相遇之美花好月圆心香一瓣飞龙在天王者至尊生财有道大将风范天籁妙音妙笔生花共看流星风雨同行我心永远幸福快乐前途似锦花潮版主

 楼主| 发表于 2021-12-1 20:46 | 显示全部楼层
驻在平安夜前夕 发表于 2021-12-1 20:46
2011年6月23日,刘遵义由中国投资有限责任公司全资子公司提名,成为中芯国际非执行董事。张文义则获任中 ...

四、张文义时代:火线上任,终结内斗
在江上舟辞世后,中芯国际首席执行官王宁国和首席运营官杨士宁之间产生分歧。2011年6月29日,中芯国际召开股东大会进行投票表决。
令人意外的是,在股东大会上,由于大唐电信掌握近20%的股权,首席执行官王宁国仅获得41.79%票数的支持,并未获选进入董事会。中芯国际董事长、执行董事职位空缺。
6月30日,中芯国际发布公告,宣布交易所停牌,暂停股份买卖。
据媒体报道,王宁国的落选为中芯国际大股东大唐电信强力反对所致。大唐电信力推杨士宁成为中芯国际董事长。但在董事会中,大唐电信仅占2席,首席运营官杨士宁也未能获得董事长职务。

回复 支持 反对

使用道具 举报

该用户从未签到

1644

主题

23万

回帖

26万

积分

版主

Rank: 7Rank: 7Rank: 7Rank: 7Rank: 7Rank: 7Rank: 7

花潮美女鼠牛虎兔龙蛇马羊猴鸡狗猪多彩人生火热情怀优雅迷人缤纷心情蝴蝶情怀心曲飞扬星星情怀七彩绚丽相遇之美花好月圆心香一瓣飞龙在天王者至尊生财有道大将风范天籁妙音妙笔生花共看流星风雨同行我心永远幸福快乐前途似锦花潮版主

 楼主| 发表于 2021-12-1 20:46 | 显示全部楼层
驻在平安夜前夕 发表于 2021-12-1 20:46
四、张文义时代:火线上任,终结内斗在江上舟辞世后,中芯国际首席执行官王宁国和首席运营官杨士宁之间产 ...


                               
登录/注册后可看大图
▲原中芯国际首席执行官王宁国(左)与原中芯国际首席运营官(右)

回复 支持 反对

使用道具 举报

该用户从未签到

1644

主题

23万

回帖

26万

积分

版主

Rank: 7Rank: 7Rank: 7Rank: 7Rank: 7Rank: 7Rank: 7

花潮美女鼠牛虎兔龙蛇马羊猴鸡狗猪多彩人生火热情怀优雅迷人缤纷心情蝴蝶情怀心曲飞扬星星情怀七彩绚丽相遇之美花好月圆心香一瓣飞龙在天王者至尊生财有道大将风范天籁妙音妙笔生花共看流星风雨同行我心永远幸福快乐前途似锦花潮版主

 楼主| 发表于 2021-12-1 20:47 | 显示全部楼层
驻在平安夜前夕 发表于 2021-12-1 20:46
▲原中芯国际首席执行官王宁国(左)与原中芯国际首席运营官(右)

双方内斗还引起了政府部门的关注。财新《新世纪周刊》援引消息人士称,工信部和上海市政府等政府部门曾入场协调。
7月15日,王宁国辞任中芯国际首席执行官,6月份刚成为中芯国际董事的前电子工业部副部长张文义获任中芯国际董事长,邱慈云获任中芯国际执行董事兼首席执行官。7月18日,中芯国际于港交所复牌。
8月15日,中芯国际发布公告,COO杨士宁辞任。至此,其管理层内斗告一段落。

回复 支持 反对

使用道具 举报

该用户从未签到

1644

主题

23万

回帖

26万

积分

版主

Rank: 7Rank: 7Rank: 7Rank: 7Rank: 7Rank: 7Rank: 7

花潮美女鼠牛虎兔龙蛇马羊猴鸡狗猪多彩人生火热情怀优雅迷人缤纷心情蝴蝶情怀心曲飞扬星星情怀七彩绚丽相遇之美花好月圆心香一瓣飞龙在天王者至尊生财有道大将风范天籁妙音妙笔生花共看流星风雨同行我心永远幸福快乐前途似锦花潮版主

 楼主| 发表于 2021-12-1 20:47 | 显示全部楼层
驻在平安夜前夕 发表于 2021-12-1 20:47
双方内斗还引起了政府部门的关注。财新《新世纪周刊》援引消息人士称,工信部和上海市政府等政府部门曾入 ...

张文义毕业于清华大学无线电系,获本科学历,拥有高级工程师职称,曾先后担任上海华虹集团董事长、上海华虹NEC电子董事长、中国电子工业部副部长等职位。
邱慈云毕业于美国加州伯克利电子工程和计算机科学专业,曾在德国慕尼黑固体技术研究所、美国贝尔实验室等进行科研工作。此后,邱慈云在台积电、中芯国际、华虹国际、华虹国际半导体分别担任工厂高级总监、高级运营副总裁、高级副总裁兼首席运营官、总裁等职位。
在张文义和邱慈云的配合下,中芯国际的发展进入了一个较为平稳的阶段。

回复 支持 反对

使用道具 举报

该用户从未签到

1644

主题

23万

回帖

26万

积分

版主

Rank: 7Rank: 7Rank: 7Rank: 7Rank: 7Rank: 7Rank: 7

花潮美女鼠牛虎兔龙蛇马羊猴鸡狗猪多彩人生火热情怀优雅迷人缤纷心情蝴蝶情怀心曲飞扬星星情怀七彩绚丽相遇之美花好月圆心香一瓣飞龙在天王者至尊生财有道大将风范天籁妙音妙笔生花共看流星风雨同行我心永远幸福快乐前途似锦花潮版主

 楼主| 发表于 2021-12-1 20:47 | 显示全部楼层
驻在平安夜前夕 发表于 2021-12-1 20:47
双方内斗还引起了政府部门的关注。财新《新世纪周刊》援引消息人士称,工信部和上海市政府等政府部门曾入 ...

张文义毕业于清华大学无线电系,获本科学历,拥有高级工程师职称,曾先后担任上海华虹集团董事长、上海华虹NEC电子董事长、中国电子工业部副部长等职位。
邱慈云毕业于美国加州伯克利电子工程和计算机科学专业,曾在德国慕尼黑固体技术研究所、美国贝尔实验室等进行科研工作。此后,邱慈云在台积电、中芯国际、华虹国际、华虹国际半导体分别担任工厂高级总监、高级运营副总裁、高级副总裁兼首席运营官、总裁等职位。
在张文义和邱慈云的配合下,中芯国际的发展进入了一个较为平稳的阶段。

回复 支持 反对

使用道具 举报

该用户从未签到

1644

主题

23万

回帖

26万

积分

版主

Rank: 7Rank: 7Rank: 7Rank: 7Rank: 7Rank: 7Rank: 7

花潮美女鼠牛虎兔龙蛇马羊猴鸡狗猪多彩人生火热情怀优雅迷人缤纷心情蝴蝶情怀心曲飞扬星星情怀七彩绚丽相遇之美花好月圆心香一瓣飞龙在天王者至尊生财有道大将风范天籁妙音妙笔生花共看流星风雨同行我心永远幸福快乐前途似锦花潮版主

 楼主| 发表于 2021-12-1 20:47 | 显示全部楼层
驻在平安夜前夕 发表于 2021-12-1 20:47
张文义毕业于清华大学无线电系,获本科学历,拥有高级工程师职称,曾先后担任上海华虹集团董事长、上海华 ...


                               
登录/注册后可看大图
▲2012年3月2日中芯国际披露董事会名单

回复 支持 反对

使用道具 举报

该用户从未签到

1644

主题

23万

回帖

26万

积分

版主

Rank: 7Rank: 7Rank: 7Rank: 7Rank: 7Rank: 7Rank: 7

花潮美女鼠牛虎兔龙蛇马羊猴鸡狗猪多彩人生火热情怀优雅迷人缤纷心情蝴蝶情怀心曲飞扬星星情怀七彩绚丽相遇之美花好月圆心香一瓣飞龙在天王者至尊生财有道大将风范天籁妙音妙笔生花共看流星风雨同行我心永远幸福快乐前途似锦花潮版主

 楼主| 发表于 2021-12-1 20:48 | 显示全部楼层
驻在平安夜前夕 发表于 2021-12-1 20:47
▲2012年3月2日中芯国际披露董事会名单

在此前的内斗中,中芯国际首席执行官王宁国和首席运营官杨士宁两败俱伤,以离职收场。但大唐电信在中芯国际的董事会席位并未受到影响,对于中芯国际控制权的兴趣也没有停止。
2014年2月,已成为中芯国际执行董事、战略规划执行副总裁的高永岗被任命为中兴国际首席财务官。
邱慈云在公告中称:“高博士在中国拥有超过20年的财务管理和行政经验,并且与我们的主要投资者有密切的联系。他担当的新角色将进一步改善本公司作为中国领先的晶圆代工厂的财务定位,并有利于中芯国际的长期业务及其股东利益。”

回复 支持 反对

使用道具 举报

该用户从未签到

1644

主题

23万

回帖

26万

积分

版主

Rank: 7Rank: 7Rank: 7Rank: 7Rank: 7Rank: 7Rank: 7

花潮美女鼠牛虎兔龙蛇马羊猴鸡狗猪多彩人生火热情怀优雅迷人缤纷心情蝴蝶情怀心曲飞扬星星情怀七彩绚丽相遇之美花好月圆心香一瓣飞龙在天王者至尊生财有道大将风范天籁妙音妙笔生花共看流星风雨同行我心永远幸福快乐前途似锦花潮版主

 楼主| 发表于 2021-12-1 20:48 | 显示全部楼层
驻在平安夜前夕 发表于 2021-12-1 20:47
▲2012年3月2日中芯国际披露董事会名单

在此前的内斗中,中芯国际首席执行官王宁国和首席运营官杨士宁两败俱伤,以离职收场。但大唐电信在中芯国际的董事会席位并未受到影响,对于中芯国际控制权的兴趣也没有停止。
2014年2月,已成为中芯国际执行董事、战略规划执行副总裁的高永岗被任命为中兴国际首席财务官。
邱慈云在公告中称:“高博士在中国拥有超过20年的财务管理和行政经验,并且与我们的主要投资者有密切的联系。他担当的新角色将进一步改善本公司作为中国领先的晶圆代工厂的财务定位,并有利于中芯国际的长期业务及其股东利益。”

回复 支持 反对

使用道具 举报

该用户从未签到

1644

主题

23万

回帖

26万

积分

版主

Rank: 7Rank: 7Rank: 7Rank: 7Rank: 7Rank: 7Rank: 7

花潮美女鼠牛虎兔龙蛇马羊猴鸡狗猪多彩人生火热情怀优雅迷人缤纷心情蝴蝶情怀心曲飞扬星星情怀七彩绚丽相遇之美花好月圆心香一瓣飞龙在天王者至尊生财有道大将风范天籁妙音妙笔生花共看流星风雨同行我心永远幸福快乐前途似锦花潮版主

 楼主| 发表于 2021-12-1 20:48 | 显示全部楼层
驻在平安夜前夕 发表于 2021-12-1 20:47
▲2012年3月2日中芯国际披露董事会名单

在此前的内斗中,中芯国际首席执行官王宁国和首席运营官杨士宁两败俱伤,以离职收场。但大唐电信在中芯国际的董事会席位并未受到影响,对于中芯国际控制权的兴趣也没有停止。
2014年2月,已成为中芯国际执行董事、战略规划执行副总裁的高永岗被任命为中兴国际首席财务官。
邱慈云在公告中称:“高博士在中国拥有超过20年的财务管理和行政经验,并且与我们的主要投资者有密切的联系。他担当的新角色将进一步改善本公司作为中国领先的晶圆代工厂的财务定位,并有利于中芯国际的长期业务及其股东利益。”

回复 支持 反对

使用道具 举报

该用户从未签到

1644

主题

23万

回帖

26万

积分

版主

Rank: 7Rank: 7Rank: 7Rank: 7Rank: 7Rank: 7Rank: 7

花潮美女鼠牛虎兔龙蛇马羊猴鸡狗猪多彩人生火热情怀优雅迷人缤纷心情蝴蝶情怀心曲飞扬星星情怀七彩绚丽相遇之美花好月圆心香一瓣飞龙在天王者至尊生财有道大将风范天籁妙音妙笔生花共看流星风雨同行我心永远幸福快乐前途似锦花潮版主

 楼主| 发表于 2021-12-1 20:48 | 显示全部楼层
驻在平安夜前夕 发表于 2021-12-1 20:47
▲2012年3月2日中芯国际披露董事会名单

在此前的内斗中,中芯国际首席执行官王宁国和首席运营官杨士宁两败俱伤,以离职收场。但大唐电信在中芯国际的董事会席位并未受到影响,对于中芯国际控制权的兴趣也没有停止。
2014年2月,已成为中芯国际执行董事、战略规划执行副总裁的高永岗被任命为中兴国际首席财务官。
邱慈云在公告中称:“高博士在中国拥有超过20年的财务管理和行政经验,并且与我们的主要投资者有密切的联系。他担当的新角色将进一步改善本公司作为中国领先的晶圆代工厂的财务定位,并有利于中芯国际的长期业务及其股东利益。”

回复 支持 反对

使用道具 举报

该用户从未签到

1644

主题

23万

回帖

26万

积分

版主

Rank: 7Rank: 7Rank: 7Rank: 7Rank: 7Rank: 7Rank: 7

花潮美女鼠牛虎兔龙蛇马羊猴鸡狗猪多彩人生火热情怀优雅迷人缤纷心情蝴蝶情怀心曲飞扬星星情怀七彩绚丽相遇之美花好月圆心香一瓣飞龙在天王者至尊生财有道大将风范天籁妙音妙笔生花共看流星风雨同行我心永远幸福快乐前途似锦花潮版主

 楼主| 发表于 2021-12-1 20:48 | 显示全部楼层
驻在平安夜前夕 发表于 2021-12-1 20:47
▲2012年3月2日中芯国际披露董事会名单

在此前的内斗中,中芯国际首席执行官王宁国和首席运营官杨士宁两败俱伤,以离职收场。但大唐电信在中芯国际的董事会席位并未受到影响,对于中芯国际控制权的兴趣也没有停止。
2014年2月,已成为中芯国际执行董事、战略规划执行副总裁的高永岗被任命为中兴国际首席财务官。
邱慈云在公告中称:“高博士在中国拥有超过20年的财务管理和行政经验,并且与我们的主要投资者有密切的联系。他担当的新角色将进一步改善本公司作为中国领先的晶圆代工厂的财务定位,并有利于中芯国际的长期业务及其股东利益。”

回复 支持 反对

使用道具 举报

该用户从未签到

1644

主题

23万

回帖

26万

积分

版主

Rank: 7Rank: 7Rank: 7Rank: 7Rank: 7Rank: 7Rank: 7

花潮美女鼠牛虎兔龙蛇马羊猴鸡狗猪多彩人生火热情怀优雅迷人缤纷心情蝴蝶情怀心曲飞扬星星情怀七彩绚丽相遇之美花好月圆心香一瓣飞龙在天王者至尊生财有道大将风范天籁妙音妙笔生花共看流星风雨同行我心永远幸福快乐前途似锦花潮版主

 楼主| 发表于 2021-12-1 20:48 | 显示全部楼层
驻在平安夜前夕 发表于 2021-12-1 20:47
▲2012年3月2日中芯国际披露董事会名单

在此前的内斗中,中芯国际首席执行官王宁国和首席运营官杨士宁两败俱伤,以离职收场。但大唐电信在中芯国际的董事会席位并未受到影响,对于中芯国际控制权的兴趣也没有停止。
2014年2月,已成为中芯国际执行董事、战略规划执行副总裁的高永岗被任命为中兴国际首席财务官。
邱慈云在公告中称:“高博士在中国拥有超过20年的财务管理和行政经验,并且与我们的主要投资者有密切的联系。他担当的新角色将进一步改善本公司作为中国领先的晶圆代工厂的财务定位,并有利于中芯国际的长期业务及其股东利益。”

回复 支持 反对

使用道具 举报

该用户从未签到

1644

主题

23万

回帖

26万

积分

版主

Rank: 7Rank: 7Rank: 7Rank: 7Rank: 7Rank: 7Rank: 7

花潮美女鼠牛虎兔龙蛇马羊猴鸡狗猪多彩人生火热情怀优雅迷人缤纷心情蝴蝶情怀心曲飞扬星星情怀七彩绚丽相遇之美花好月圆心香一瓣飞龙在天王者至尊生财有道大将风范天籁妙音妙笔生花共看流星风雨同行我心永远幸福快乐前途似锦花潮版主

 楼主| 发表于 2021-12-1 20:48 | 显示全部楼层
驻在平安夜前夕 发表于 2021-12-1 20:47
▲2012年3月2日中芯国际披露董事会名单

在此前的内斗中,中芯国际首席执行官王宁国和首席运营官杨士宁两败俱伤,以离职收场。但大唐电信在中芯国际的董事会席位并未受到影响,对于中芯国际控制权的兴趣也没有停止。
2014年2月,已成为中芯国际执行董事、战略规划执行副总裁的高永岗被任命为中兴国际首席财务官。
邱慈云在公告中称:“高博士在中国拥有超过20年的财务管理和行政经验,并且与我们的主要投资者有密切的联系。他担当的新角色将进一步改善本公司作为中国领先的晶圆代工厂的财务定位,并有利于中芯国际的长期业务及其股东利益。”

回复 支持 反对

使用道具 举报

该用户从未签到

1644

主题

23万

回帖

26万

积分

版主

Rank: 7Rank: 7Rank: 7Rank: 7Rank: 7Rank: 7Rank: 7

花潮美女鼠牛虎兔龙蛇马羊猴鸡狗猪多彩人生火热情怀优雅迷人缤纷心情蝴蝶情怀心曲飞扬星星情怀七彩绚丽相遇之美花好月圆心香一瓣飞龙在天王者至尊生财有道大将风范天籁妙音妙笔生花共看流星风雨同行我心永远幸福快乐前途似锦花潮版主

 楼主| 发表于 2021-12-1 20:48 | 显示全部楼层
驻在平安夜前夕 发表于 2021-12-1 20:48
在此前的内斗中,中芯国际首席执行官王宁国和首席运营官杨士宁两败俱伤,以离职收场。但大唐电信在中芯国 ...


                               
登录/注册后可看大图
▲截至2014年1月29日中芯国际主要股东

回复 支持 反对

使用道具 举报

该用户从未签到

1644

主题

23万

回帖

26万

积分

版主

Rank: 7Rank: 7Rank: 7Rank: 7Rank: 7Rank: 7Rank: 7

花潮美女鼠牛虎兔龙蛇马羊猴鸡狗猪多彩人生火热情怀优雅迷人缤纷心情蝴蝶情怀心曲飞扬星星情怀七彩绚丽相遇之美花好月圆心香一瓣飞龙在天王者至尊生财有道大将风范天籁妙音妙笔生花共看流星风雨同行我心永远幸福快乐前途似锦花潮版主

 楼主| 发表于 2021-12-1 20:48 | 显示全部楼层
驻在平安夜前夕 发表于 2021-12-1 20:48
▲截至2014年1月29日中芯国际主要股东

邱慈云的话语映证了中芯国际接下来的变化。
2014年9月,国家集成电路产业投资基金股份有限公司(简称“国家大基金”)成立,其背后为财政部、中烟、北京亦庄国际投资、大唐电信、中国移动通信集团等一系列国有资本。
次年,国家大基金入股中芯国际,以每股0.6593港元的认购价,认购47亿股新股份。在大唐电信和中投公司相继为国资资金出让部分股权的情况下,国家大基金以17.59%持股比例成为仅次于大唐电信的中芯国际第二大股东。

回复 支持 反对

使用道具 举报

您需要登录后才可以回帖 登录 | 立即注册

本版积分规则

小黑屋|手机版|Archiver|服务支持:DZ动力|huachaowang.com Inc. ( 蜀ICP备17032287号-1 )

GMT+8, 2025-12-21 19:23 , Processed in 0.113923 second(s), 23 queries .

Powered by Discuz! X3.4

© 2001-2013 Comsenz Inc.

快速回复 返回顶部 返回列表