花潮论坛

搜索
热搜: 活动 交友 discuz

[时事新闻] 从未忘却!英雄王伟墓前19年来鲜花不断,今年有人送来一架歼20模型

[复制链接]

该用户从未签到

1644

主题

23万

回帖

26万

积分

版主

Rank: 7Rank: 7Rank: 7Rank: 7Rank: 7Rank: 7Rank: 7

花潮美女鼠牛虎兔龙蛇马羊猴鸡狗猪多彩人生火热情怀优雅迷人缤纷心情蝴蝶情怀心曲飞扬星星情怀七彩绚丽相遇之美花好月圆心香一瓣飞龙在天王者至尊生财有道大将风范天籁妙音妙笔生花共看流星风雨同行我心永远幸福快乐前途似锦花潮版主

 楼主| 发表于 2021-4-1 22:56 | 显示全部楼层
驻在平安夜前夕 发表于 2021-4-1 22:56
“81192,请返航!”王伟牺牲20年,我们从未忘记

2021


                               
登录/注册后可看大图


回复 支持 反对

使用道具 举报

该用户从未签到

1644

主题

23万

回帖

26万

积分

版主

Rank: 7Rank: 7Rank: 7Rank: 7Rank: 7Rank: 7Rank: 7

花潮美女鼠牛虎兔龙蛇马羊猴鸡狗猪多彩人生火热情怀优雅迷人缤纷心情蝴蝶情怀心曲飞扬星星情怀七彩绚丽相遇之美花好月圆心香一瓣飞龙在天王者至尊生财有道大将风范天籁妙音妙笔生花共看流星风雨同行我心永远幸福快乐前途似锦花潮版主

 楼主| 发表于 2021-4-1 22:56 | 显示全部楼层

(这感人一幕被人偷偷拍下) 少年离开前,留下了一封长达几页的手写信。

                               
登录/注册后可看大图

回复 支持 反对

使用道具 举报

该用户从未签到

1644

主题

23万

回帖

26万

积分

版主

Rank: 7Rank: 7Rank: 7Rank: 7Rank: 7Rank: 7Rank: 7

花潮美女鼠牛虎兔龙蛇马羊猴鸡狗猪多彩人生火热情怀优雅迷人缤纷心情蝴蝶情怀心曲飞扬星星情怀七彩绚丽相遇之美花好月圆心香一瓣飞龙在天王者至尊生财有道大将风范天籁妙音妙笔生花共看流星风雨同行我心永远幸福快乐前途似锦花潮版主

 楼主| 发表于 2021-4-1 22:57 | 显示全部楼层
驻在平安夜前夕 发表于 2021-4-1 22:56
(这感人一幕被人偷偷拍下) 少年离开前,留下了一封长达几页的手写信。

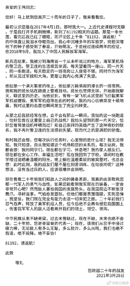
在看完王伟的故事后 ,少年心中埋藏多年的军旅梦生根发芽,如今的他已经如愿加入了中国人民解放军海军。 在信里,少年就像王伟的老朋友一样,诉说着中国的变化: 如果您能看到我军现在的装备,一定会非常开心吧?
二十年前我们忍气吞声,释放了美军机组人员,但今后绝不会再有侵犯我国国土,伤害我军军人的敌人活着离开我们的领土、领空、领海。
二十年前,您是脊梁骨的代表之一;
现在,该我们从您手中接过接力棒。 落款为:您跨越二十年的战友。

                               
登录/注册后可看大图

回复 支持 反对

使用道具 举报

该用户从未签到

1644

主题

23万

回帖

26万

积分

版主

Rank: 7Rank: 7Rank: 7Rank: 7Rank: 7Rank: 7Rank: 7

花潮美女鼠牛虎兔龙蛇马羊猴鸡狗猪多彩人生火热情怀优雅迷人缤纷心情蝴蝶情怀心曲飞扬星星情怀七彩绚丽相遇之美花好月圆心香一瓣飞龙在天王者至尊生财有道大将风范天籁妙音妙笔生花共看流星风雨同行我心永远幸福快乐前途似锦花潮版主

 楼主| 发表于 2021-4-1 22:57 | 显示全部楼层
驻在平安夜前夕 发表于 2021-4-1 22:57
在看完王伟的故事后 ,少年心中埋藏多年的军旅梦生根发芽,如今的他已经如愿加入了中国人民解放军海军。  ...

滑动查看信件全文

                               
登录/注册后可看大图

回复 支持 反对

使用道具 举报

该用户从未签到

1644

主题

23万

回帖

26万

积分

版主

Rank: 7Rank: 7Rank: 7Rank: 7Rank: 7Rank: 7Rank: 7

花潮美女鼠牛虎兔龙蛇马羊猴鸡狗猪多彩人生火热情怀优雅迷人缤纷心情蝴蝶情怀心曲飞扬星星情怀七彩绚丽相遇之美花好月圆心香一瓣飞龙在天王者至尊生财有道大将风范天籁妙音妙笔生花共看流星风雨同行我心永远幸福快乐前途似锦花潮版主

 楼主| 发表于 2021-4-1 22:58 | 显示全部楼层

81192,一串每年这个时候都会被提起的数字,他是“海空卫士”王伟的战机编号,今年也是他逝世20周年。

                               
登录/注册后可看大图

回复 支持 反对

使用道具 举报

该用户从未签到

1644

主题

23万

回帖

26万

积分

版主

Rank: 7Rank: 7Rank: 7Rank: 7Rank: 7Rank: 7Rank: 7

花潮美女鼠牛虎兔龙蛇马羊猴鸡狗猪多彩人生火热情怀优雅迷人缤纷心情蝴蝶情怀心曲飞扬星星情怀七彩绚丽相遇之美花好月圆心香一瓣飞龙在天王者至尊生财有道大将风范天籁妙音妙笔生花共看流星风雨同行我心永远幸福快乐前途似锦花潮版主

 楼主| 发表于 2021-4-1 22:58 | 显示全部楼层
驻在平安夜前夕 发表于 2021-4-1 22:58
81192,一串每年这个时候都会被提起的数字,他是“海空卫士”王伟的战机编号,今年也是他逝世20周年。


                               
登录/注册后可看大图
(王伟战机编号81192) 让我们把时间拨回到2001年4月1日。 美国一架侦察机非法入侵我国南海领空,我军随后派出两架飞机跟踪拦截,这其中就有一架是王伟驾驶的编号81192战机。 突然,美军EP-3侦察机毫无预兆地撞向我歼-8Ⅱ战机,轰隆一声巨响,天空瞬间出现一个火球,王伟飞机的尾部被美机螺旋桨刮得“像纸片一样”飞散开来。王伟跳伞后,永远地消失在了那片茫茫大海。

回复 支持 反对

使用道具 举报

该用户从未签到

1644

主题

23万

回帖

26万

积分

版主

Rank: 7Rank: 7Rank: 7Rank: 7Rank: 7Rank: 7Rank: 7

花潮美女鼠牛虎兔龙蛇马羊猴鸡狗猪多彩人生火热情怀优雅迷人缤纷心情蝴蝶情怀心曲飞扬星星情怀七彩绚丽相遇之美花好月圆心香一瓣飞龙在天王者至尊生财有道大将风范天籁妙音妙笔生花共看流星风雨同行我心永远幸福快乐前途似锦花潮版主

 楼主| 发表于 2021-4-1 22:58 | 显示全部楼层
驻在平安夜前夕 发表于 2021-4-1 22:58
(王伟战机编号81192) 让我们把时间拨回到2001年4月1日。 美国一架侦察机非法入侵我国南海领空,我军随 ...


                               
登录/注册后可看大图
(由美机拍到的王伟生前最后影像)

回复 支持 反对

使用道具 举报

该用户从未签到

1644

主题

23万

回帖

26万

积分

版主

Rank: 7Rank: 7Rank: 7Rank: 7Rank: 7Rank: 7Rank: 7

花潮美女鼠牛虎兔龙蛇马羊猴鸡狗猪多彩人生火热情怀优雅迷人缤纷心情蝴蝶情怀心曲飞扬星星情怀七彩绚丽相遇之美花好月圆心香一瓣飞龙在天王者至尊生财有道大将风范天籁妙音妙笔生花共看流星风雨同行我心永远幸福快乐前途似锦花潮版主

 楼主| 发表于 2021-4-1 22:58 | 显示全部楼层
驻在平安夜前夕 发表于 2021-4-1 22:58
(由美机拍到的王伟生前最后影像)

“呼叫81192,这里是553,我奉命接替你机执行巡航任务,请返航!”“81192收到,我已无法返航,你们继续前进,重复,你们继续前进!” “我已无法返航,你们继续前进!”是王伟留给世间的最后一句话。即便被野蛮撞击,王伟仍坚定选择捍卫祖国领空,哪怕,是以失去生命作为代价。

                               
登录/注册后可看大图

回复 支持 反对

使用道具 举报

该用户从未签到

1644

主题

23万

回帖

26万

积分

版主

Rank: 7Rank: 7Rank: 7Rank: 7Rank: 7Rank: 7Rank: 7

花潮美女鼠牛虎兔龙蛇马羊猴鸡狗猪多彩人生火热情怀优雅迷人缤纷心情蝴蝶情怀心曲飞扬星星情怀七彩绚丽相遇之美花好月圆心香一瓣飞龙在天王者至尊生财有道大将风范天籁妙音妙笔生花共看流星风雨同行我心永远幸福快乐前途似锦花潮版主

 楼主| 发表于 2021-4-1 22:59 | 显示全部楼层
驻在平安夜前夕 发表于 2021-4-1 22:58
“呼叫81192,这里是553,我奉命接替你机执行巡航任务,请返航!”“81192收到,我已无法返航,你们继续 ...

14天不分昼夜的搜救,未果,王伟的生命被永远定格在了32岁,要知道,再过几天的4月10日,就是王伟33岁的生日。 2001年4月17日,人民海军以最隆重的方式——海祭,为王伟送行。 汽笛发出悲怆地长鸣,战舰缓缓降下半旗,王伟的妻子阮国琴手捧着王伟亲手种下的三角梅花瓣,与英雄丈夫做着最后的告别。 王伟长眠于此,无垠的大海成了他的“墓地”。 (哭到几近昏厥的阮国琴) 王伟一直向往那片蔚蓝的天空,当飞行员的梦想,从很小就根植于王伟心中,他的家乡浙江湖州有个空军机场,只要飞机飞过,哪怕在吃饭,王伟也会丢下碗筷,跑到外面看飞机。 对飞行的热爱,让王伟在15年的飞行生涯中创下一个个“第一”—— 在飞行学院同期学员中第一个放单飞; 在飞行部队三次装备更新中,每次都是第一个放单飞,第一个担负战备值班任务;

                               
登录/注册后可看大图
(王伟生前在战鹰前留影) 在同一批飞行员队伍中,他驾驶最先进的国产歼击机第一个飞满1000小时,成为能飞四种气象的“全天候”一级飞行员; 同龄飞行员中,他战斗起飞的次数最多,执行重大任务的次数最多。 但王伟的生命里,不只有飞行。 他曾经对妻子说过:“我的人生第一是飞行,第二是我们之间的爱情”,他放心不下那片蓝天,同时,他也放心不下自己的妻子和孩子。
回复 支持 反对

使用道具 举报

该用户从未签到

1644

主题

23万

回帖

26万

积分

版主

Rank: 7Rank: 7Rank: 7Rank: 7Rank: 7Rank: 7Rank: 7

花潮美女鼠牛虎兔龙蛇马羊猴鸡狗猪多彩人生火热情怀优雅迷人缤纷心情蝴蝶情怀心曲飞扬星星情怀七彩绚丽相遇之美花好月圆心香一瓣飞龙在天王者至尊生财有道大将风范天籁妙音妙笔生花共看流星风雨同行我心永远幸福快乐前途似锦花潮版主

 楼主| 发表于 2021-4-1 22:59 | 显示全部楼层
驻在平安夜前夕 发表于 2021-4-1 22:59
14天不分昼夜的搜救,未果,王伟的生命被永远定格在了32岁,要知道,再过几天的4月10日,就是王伟33岁的 ...


                               
登录/注册后可看大图
王伟和妻子阮国琴是高中时的同学,毕业前夕,王伟从湖州市区近千名应征者中脱颖而出,进入到空军飞行学校,两人互表心意后,通过一沓沓厚厚的书信联络。 1989年元旦,阮国琴突然收到了一封决绝的分手信,信里王伟说自己遇到了一个女大学生,欲与阮国琴恩断义绝。 信的下方还画了一座墓碑,上面写着“王伟之墓”。

                               
登录/注册后可看大图

回复 支持 反对

使用道具 举报

该用户从未签到

1644

主题

23万

回帖

26万

积分

版主

Rank: 7Rank: 7Rank: 7Rank: 7Rank: 7Rank: 7Rank: 7

花潮美女鼠牛虎兔龙蛇马羊猴鸡狗猪多彩人生火热情怀优雅迷人缤纷心情蝴蝶情怀心曲飞扬星星情怀七彩绚丽相遇之美花好月圆心香一瓣飞龙在天王者至尊生财有道大将风范天籁妙音妙笔生花共看流星风雨同行我心永远幸福快乐前途似锦花潮版主

 楼主| 发表于 2021-4-1 23:00 | 显示全部楼层
驻在平安夜前夕 发表于 2021-4-1 22:59
王伟和妻子阮国琴是高中时的同学,毕业前夕,王伟从湖州市区近千名应征者中脱颖而出,进入到空军飞行学校 ...

阮国琴整日以泪洗面,不久后,她又收到了王伟的一封挂号信,信里一直在请求着对方的原谅。

                               
登录/注册后可看大图

回复 支持 反对

使用道具 举报

该用户从未签到

1644

主题

23万

回帖

26万

积分

版主

Rank: 7Rank: 7Rank: 7Rank: 7Rank: 7Rank: 7Rank: 7

花潮美女鼠牛虎兔龙蛇马羊猴鸡狗猪多彩人生火热情怀优雅迷人缤纷心情蝴蝶情怀心曲飞扬星星情怀七彩绚丽相遇之美花好月圆心香一瓣飞龙在天王者至尊生财有道大将风范天籁妙音妙笔生花共看流星风雨同行我心永远幸福快乐前途似锦花潮版主

 楼主| 发表于 2021-4-1 23:00 | 显示全部楼层
驻在平安夜前夕 发表于 2021-4-1 23:00
阮国琴整日以泪洗面,不久后,她又收到了王伟的一封挂号信,信里一直在请求着对方的原谅。

王伟前后的态度为什么会如此天差地别? 收到信的第二天,王伟出现阮国琴家门前,他再次递给对方一封信,信里道出了王伟“绝情”的真相。 原来,王伟的部队在进行跳伞训练时发生意外,导致一名学员牺牲,这让王伟意识到,飞行员这份职业随时可能伴随着危险。 他一边热爱着飞行事业,一边又担心自己终有一天会带给深爱的女孩无尽的伤痛,这才决定把痛苦留给自己,在信里捏造了一个根本不存在的女大学生。 (王伟与阮国琴合影) 阮国琴对于王伟来说,是无法割舍的爱恋,但在爱情和守卫祖国领空面前,王伟优先选择了后者。 现在回看信里的那座坟墓,大概也寓意着,王伟早就把自己的生命许给了国家,即使他再爱一个女孩。他的矛盾、纠结、决绝,无不体现了一名中国军人对祖国的无尽忠诚!

                               
登录/注册后可看大图

回复 支持 反对

使用道具 举报

该用户从未签到

1644

主题

23万

回帖

26万

积分

版主

Rank: 7Rank: 7Rank: 7Rank: 7Rank: 7Rank: 7Rank: 7

花潮美女鼠牛虎兔龙蛇马羊猴鸡狗猪多彩人生火热情怀优雅迷人缤纷心情蝴蝶情怀心曲飞扬星星情怀七彩绚丽相遇之美花好月圆心香一瓣飞龙在天王者至尊生财有道大将风范天籁妙音妙笔生花共看流星风雨同行我心永远幸福快乐前途似锦花潮版主

 楼主| 发表于 2021-4-1 23:00 | 显示全部楼层
驻在平安夜前夕 发表于 2021-4-1 23:00
王伟前后的态度为什么会如此天差地别? 收到信的第二天,王伟出现阮国琴家门前,他再次递给对方一封信, ...

后来,王伟被分派到了海南岛,他给阮国琴寄来的照片背后写着“我在海角等”。

                               
登录/注册后可看大图

回复 支持 反对

使用道具 举报

该用户从未签到

1644

主题

23万

回帖

26万

积分

版主

Rank: 7Rank: 7Rank: 7Rank: 7Rank: 7Rank: 7Rank: 7

花潮美女鼠牛虎兔龙蛇马羊猴鸡狗猪多彩人生火热情怀优雅迷人缤纷心情蝴蝶情怀心曲飞扬星星情怀七彩绚丽相遇之美花好月圆心香一瓣飞龙在天王者至尊生财有道大将风范天籁妙音妙笔生花共看流星风雨同行我心永远幸福快乐前途似锦花潮版主

 楼主| 发表于 2021-4-1 23:01 | 显示全部楼层
驻在平安夜前夕 发表于 2021-4-1 23:00
后来,王伟被分派到了海南岛,他给阮国琴寄来的照片背后写着“我在海角等”。

紧张的训练和值班让两人分隔两地,聚少离多。经过7年的漫长等待,阮国琴终于在1992年的夏天等到了王伟娶她为妻的聘礼——一条王伟亲手做的子弹头项链。

                               
登录/注册后可看大图

回复 支持 反对

使用道具 举报

该用户从未签到

1644

主题

23万

回帖

26万

积分

版主

Rank: 7Rank: 7Rank: 7Rank: 7Rank: 7Rank: 7Rank: 7

花潮美女鼠牛虎兔龙蛇马羊猴鸡狗猪多彩人生火热情怀优雅迷人缤纷心情蝴蝶情怀心曲飞扬星星情怀七彩绚丽相遇之美花好月圆心香一瓣飞龙在天王者至尊生财有道大将风范天籁妙音妙笔生花共看流星风雨同行我心永远幸福快乐前途似锦花潮版主

 楼主| 发表于 2021-4-1 23:01 | 显示全部楼层
驻在平安夜前夕 发表于 2021-4-1 23:01
紧张的训练和值班让两人分隔两地,聚少离多。经过7年的漫长等待,阮国琴终于在1992年的夏天等到了王伟娶 ...

次年,阮国琴辞掉工作远离父母,为了追随丈夫,只身来到海南乐东,那里条件虽然艰苦,但阮国琴甘之如饴,两人的小日子也过得有滋有味。 王伟用自己画的油画装点着那间小家 ,画上是一个中国海军航空兵正在驾驶着未来的新型战机从战舰上起飞,他常会告诉来家的拜访的客人:“画上那名飞行员就是我自己!” 一到休息日,其他飞行员们就都爱聚在王伟家,就着阮国琴做的几道小菜,王伟能和战友从天空聊到梦想,再从梦想畅谈到光明的未来。 每每看到这番景象,阮国琴都会想,曾经那个在雨巷中徘徊的少年,已经长成了在蓝天里搏击的雄鹰。

                               
登录/注册后可看大图

回复 支持 反对

使用道具 举报

该用户从未签到

1644

主题

23万

回帖

26万

积分

版主

Rank: 7Rank: 7Rank: 7Rank: 7Rank: 7Rank: 7Rank: 7

花潮美女鼠牛虎兔龙蛇马羊猴鸡狗猪多彩人生火热情怀优雅迷人缤纷心情蝴蝶情怀心曲飞扬星星情怀七彩绚丽相遇之美花好月圆心香一瓣飞龙在天王者至尊生财有道大将风范天籁妙音妙笔生花共看流星风雨同行我心永远幸福快乐前途似锦花潮版主

 楼主| 发表于 2021-4-1 23:01 | 显示全部楼层
驻在平安夜前夕 发表于 2021-4-1 23:01
次年,阮国琴辞掉工作远离父母,为了追随丈夫,只身来到海南乐东,那里条件虽然艰苦,但阮国琴甘之如饴, ...

王伟一直想要一个孩子,不久后,阮国琴顺利产下一名男婴,取名王子。

                               
登录/注册后可看大图
阮国琴回忆说,王伟实在是太爱孩子了,爱到甚至都让她有些“吃醋”。

回复 支持 反对

使用道具 举报

该用户从未签到

1644

主题

23万

回帖

26万

积分

版主

Rank: 7Rank: 7Rank: 7Rank: 7Rank: 7Rank: 7Rank: 7

花潮美女鼠牛虎兔龙蛇马羊猴鸡狗猪多彩人生火热情怀优雅迷人缤纷心情蝴蝶情怀心曲飞扬星星情怀七彩绚丽相遇之美花好月圆心香一瓣飞龙在天王者至尊生财有道大将风范天籁妙音妙笔生花共看流星风雨同行我心永远幸福快乐前途似锦花潮版主

 楼主| 发表于 2021-4-1 23:02 | 显示全部楼层
驻在平安夜前夕 发表于 2021-4-1 23:01
王伟一直想要一个孩子,不久后,阮国琴顺利产下一名男婴,取名王子。阮国琴回忆说,王伟实在是太爱孩子了 ...

有次阮国琴过生日,王伟说要给妻子准备礼物,结果带回家的却是一辆儿童自行车,自己收到的那支玫瑰花,还是王伟买自行车剩下的钱买的。 一家人散步的时候,王伟也都会把儿子放在肩膀上,他还经常说,儿子是他的骄傲。 只可惜好景不长,一场突如其来的外国入侵,让一个原本幸福的小家庭,支离破碎,阴阳两隔。 不过,倘若王伟能看到妻儿的现状,应该也会倍感欣慰吧。 王伟离开后, 他的精神一直影响着妻子,后来的阮国琴上了军校,并在特招入伍后,在海军机关先后立下1个三等功、2次海军先进个人、4次嘉奖。 2002年,在阮国琴的倡议和支持下,“王伟希望小学”建成,2006年6月,阮国琴还给这所希望小学设立了“王伟奖学金”,为此,她毫不犹豫地捐献了10万元。

                               
登录/注册后可看大图
(阮国琴在希望小学落成典礼上) 阮国琴知道,丈夫实在太过优秀,他的精神需要延续,用于感染更多人,而她自己,也只有不断地努力,才对得起“雄鹰妻子”的称号。

回复 支持 反对

使用道具 举报

该用户从未签到

1644

主题

23万

回帖

26万

积分

版主

Rank: 7Rank: 7Rank: 7Rank: 7Rank: 7Rank: 7Rank: 7

花潮美女鼠牛虎兔龙蛇马羊猴鸡狗猪多彩人生火热情怀优雅迷人缤纷心情蝴蝶情怀心曲飞扬星星情怀七彩绚丽相遇之美花好月圆心香一瓣飞龙在天王者至尊生财有道大将风范天籁妙音妙笔生花共看流星风雨同行我心永远幸福快乐前途似锦花潮版主

 楼主| 发表于 2021-4-1 23:02 | 显示全部楼层
驻在平安夜前夕 发表于 2021-4-1 23:02
有次阮国琴过生日,王伟说要给妻子准备礼物,结果带回家的却是一辆儿童自行车,自己收到的那支玫瑰花,还 ...

王伟的儿子王子,也不再是以前那个依靠在父亲肩头啼哭撒娇的小不点,他后来以优异的成绩考入中国人民解放军海军工程大学。 在大学里,王子还发起成立了一支橄榄球队,他从不以“英雄儿子”自居,和队友相处得其乐融融。 (图为王子(前一)与队友们在一起) 经过四年的刻苦学习,王子大学毕业后进入海军某部基层部队,像父亲一样,如今的王子也成为了一名保家卫国的人民解放军战士,守护着祖国的万里海疆! 多么希望王伟能亲眼看看20年后的中国。国产航母交接入列,歼-15舰载战斗机批量交付,055型万吨大驱成功下水...神舟升空、嫦娥奔月,蛟龙入海、悟空巡天,中华大地早已换了人间。 20年过去了,我们从未忘记王伟的姓名。 我们也无法忘却那一个个为了国泰民安死而后已的英雄们,如果没有他们,又怎么会有祖国如今的昌盛? 以前的中国,经历着超过百年的屈辱史,我们国破家亡,我们被列强瓜分,自信荡然无存。现在的中国,GDP早已超过100万亿元,我们成为了世界第二大经济体,在世界拥有绝对的话语权! 细数这民康物阜的背后,是无数个中国人的付出。林觉民在花岗起义前夕,写下“吾至爱汝,即此爱汝一念,使吾勇于就死也”的《与妻书》。 因为“助天下人爱其所爱”。

                               
登录/注册后可看大图

回复 支持 反对

使用道具 举报

该用户从未签到

1644

主题

23万

回帖

26万

积分

版主

Rank: 7Rank: 7Rank: 7Rank: 7Rank: 7Rank: 7Rank: 7

花潮美女鼠牛虎兔龙蛇马羊猴鸡狗猪多彩人生火热情怀优雅迷人缤纷心情蝴蝶情怀心曲飞扬星星情怀七彩绚丽相遇之美花好月圆心香一瓣飞龙在天王者至尊生财有道大将风范天籁妙音妙笔生花共看流星风雨同行我心永远幸福快乐前途似锦花潮版主

 楼主| 发表于 2021-4-1 23:03 | 显示全部楼层
驻在平安夜前夕 发表于 2021-4-1 23:02
王伟的儿子王子,也不再是以前那个依靠在父亲肩头啼哭撒娇的小不点,他后来以优异的成绩考入中国人民解放 ...

赵一曼面对日本侵略时宁死不屈,她在遗书里告诉儿子:“我最亲爱的孩子啊,希望不要忘记你的母亲,是为国而牺牲的!”

                               
登录/注册后可看大图

回复 支持 反对

使用道具 举报

该用户从未签到

1644

主题

23万

回帖

26万

积分

版主

Rank: 7Rank: 7Rank: 7Rank: 7Rank: 7Rank: 7Rank: 7

花潮美女鼠牛虎兔龙蛇马羊猴鸡狗猪多彩人生火热情怀优雅迷人缤纷心情蝴蝶情怀心曲飞扬星星情怀七彩绚丽相遇之美花好月圆心香一瓣飞龙在天王者至尊生财有道大将风范天籁妙音妙笔生花共看流星风雨同行我心永远幸福快乐前途似锦花潮版主

 楼主| 发表于 2021-4-1 23:03 | 显示全部楼层
驻在平安夜前夕 发表于 2021-4-1 23:03
赵一曼面对日本侵略时宁死不屈,她在遗书里告诉儿子:“我最亲爱的孩子啊,希望不要忘记你的母亲,是为国 ...

方志敏在狱中用敌人劝降的笔纸写下:“我们相信,中国一定有个可赞美的光明前途。”

                               
登录/注册后可看大图

回复 支持 反对

使用道具 举报

您需要登录后才可以回帖 登录 | 立即注册

本版积分规则

小黑屋|手机版|Archiver|服务支持:DZ动力|huachaowang.com Inc. ( 蜀ICP备17032287号-1 )

GMT+8, 2025-12-17 20:14 , Processed in 0.090436 second(s), 22 queries .

Powered by Discuz! X3.4

© 2001-2013 Comsenz Inc.

快速回复 返回顶部 返回列表