花潮论坛

搜索
热搜: 活动 交友 discuz

[衣食住行] 【首发原创】台湾行之观北回归线标志后下榻花莲 [5P]

[复制链接]

该用户从未签到

1641

主题

28万

回帖

31万

积分

贵宾

Rank: 7Rank: 7Rank: 7Rank: 7Rank: 7Rank: 7Rank: 7

花潮美女鼠牛虎兔龙蛇马羊猴鸡狗猪春风拂面星星情怀七彩绚丽王者至尊妙笔生花共看流星我心永远幸福快乐指尖上的流年花潮贵宾

 楼主| 发表于 2021-5-14 15:55 | 显示全部楼层
毋问我从哪里来 发表于 2021-4-5 20:17
台铁脱轨涉事企业负责人哽咽道歉:深表懊悔

2021年04月04日 15:19 人民日报海外网

台铁又发生脱轨事故:影响近5000人出行 现场画面曝光

2021年05月13日 09:46 人民日报海外网

  原标题:台铁又发生脱轨事故:影响近5000人出行 现场画面曝光

                               
登录/注册后可看大图
事故现场(台媒)


  海外网5月13日电 13日早高峰期间,台铁又发生一起列车脱轨事故。当天清晨5点38分,台铁9283次列车驮架(架在列车轮子下方,类似辅助轮)出现脱轨,台铁紧急通知乘客改乘其他公共交通运输工具,并作出道歉。
  据台湾“中时新闻网”13日消息,台湾地区铁路部门表示,该列车驮架当时出现脱轨,总部已成立一级应变小组,事故原因仍在调查中。事故期间,经过该区间的列车平均延误50分钟,截至早上8时,共影响约4900名旅客的正常出行。(海外网 吴倩)

回复 支持 反对

使用道具 举报

该用户从未签到

1641

主题

28万

回帖

31万

积分

贵宾

Rank: 7Rank: 7Rank: 7Rank: 7Rank: 7Rank: 7Rank: 7

花潮美女鼠牛虎兔龙蛇马羊猴鸡狗猪春风拂面星星情怀七彩绚丽王者至尊妙笔生花共看流星我心永远幸福快乐指尖上的流年花潮贵宾

 楼主| 发表于 2021-7-14 22:08 | 显示全部楼层
台媒:台湾花莲清晨接连发生20次地震,最高5.2级

2021
07/14
09:04
环球网

【环球网报道 记者 尹艳辉】
中国地震台网正式测定,7月14日6时52分在台湾花莲县海域(北纬23.89度,东经121.73度)发生5.2级地震,震源深度10千米。台湾多地均有震感。

                               
登录/注册后可看大图
台媒报道截图
据台湾联合新闻网消息,根据台湾气象局通报,自6时52分开始至8时16分,花莲已连20震。
据台湾“三立新闻网”统计,6时53分发生地震里氏4.4级、6时53分里氏4.1级、6时55分里氏3.0级、6时59分里氏5.0级、7时02分里氏4.0级、7时06分里氏3.9级,接着7时12分、7时14分、7时22分、7时24分、7时25分(2次)、7时37分、7时45分又发生地震。报道称,地震规模介于为5.2级至3级。

回复 支持 反对

使用道具 举报

该用户从未签到

1641

主题

28万

回帖

31万

积分

贵宾

Rank: 7Rank: 7Rank: 7Rank: 7Rank: 7Rank: 7Rank: 7

花潮美女鼠牛虎兔龙蛇马羊猴鸡狗猪春风拂面星星情怀七彩绚丽王者至尊妙笔生花共看流星我心永远幸福快乐指尖上的流年花潮贵宾

 楼主| 发表于 2021-7-20 09:38 | 显示全部楼层
毋问我从哪里来 发表于 2021-5-14 15:55
台铁又发生脱轨事故:影响近5000人出行 现场画面曝光

2021年05月13日 09:46 人民日报海外网

台湾“太鲁阁号”列车出轨致49死,事故报告:惩处只到台铁副局长

2021
07/18
22:33
环球网

【环球网报道 记者赵友平】台湾联合新闻网等多家台媒消息,今年4月2日台铁“太鲁阁号”408次列车撞车出轨事故造成49人死亡,台湾交通部门今(18日)晚首度公布调查报告,称存在施工计划疏漏、人员管理疏漏、防护不周等五大缺失,惩处名单则与先前提出的相同,负责层级最高只到台铁副局长朱来顺,记过一次。

                               
登录/注册后可看大图
台湾中时新闻网报道截图

回复 支持 反对

使用道具 举报

该用户从未签到

1641

主题

28万

回帖

31万

积分

贵宾

Rank: 7Rank: 7Rank: 7Rank: 7Rank: 7Rank: 7Rank: 7

花潮美女鼠牛虎兔龙蛇马羊猴鸡狗猪春风拂面星星情怀七彩绚丽王者至尊妙笔生花共看流星我心永远幸福快乐指尖上的流年花潮贵宾

 楼主| 发表于 2021-7-20 09:38 | 显示全部楼层
本帖最后由 毋问我从哪里来 于 2024-12-4 21:54 编辑
毋问我从哪里来 发表于 2021-7-20 09:38
台湾“太鲁阁号”列车出轨致49死,事故报告:惩处只到台铁副局长

2021

报道称,“太鲁阁号”列车出轨意外行政调查报告5月21日就已经完成,却迟至今天才公布,台湾“交通部长”王国材称,本来要等运安会8月提出完整的事故调查报告再一起公布,但因为日前有“立委”要求公开,因此“交通部”今天先行公布。
针对外界质疑最高惩处层级只到台铁局副局长,王国材称,当时台铁局长才由“交通部次长”祁文中代理三个月,之后若运安会8月有新的调查事证出来,会再检讨惩处名单。

                               
登录/注册后可看大图
回复 支持 反对

使用道具 举报

该用户从未签到

1641

主题

28万

回帖

31万

积分

贵宾

Rank: 7Rank: 7Rank: 7Rank: 7Rank: 7Rank: 7Rank: 7

花潮美女鼠牛虎兔龙蛇马羊猴鸡狗猪春风拂面星星情怀七彩绚丽王者至尊妙笔生花共看流星我心永远幸福快乐指尖上的流年花潮贵宾

 楼主| 发表于 2021-7-20 09:39 | 显示全部楼层
毋问我从哪里来 发表于 2021-7-20 09:38
报道称,“太鲁阁号”列车出轨意外行政调查报告5月21日就已经完成,却迟至今天才公布,台湾“交通部长” ...


                               
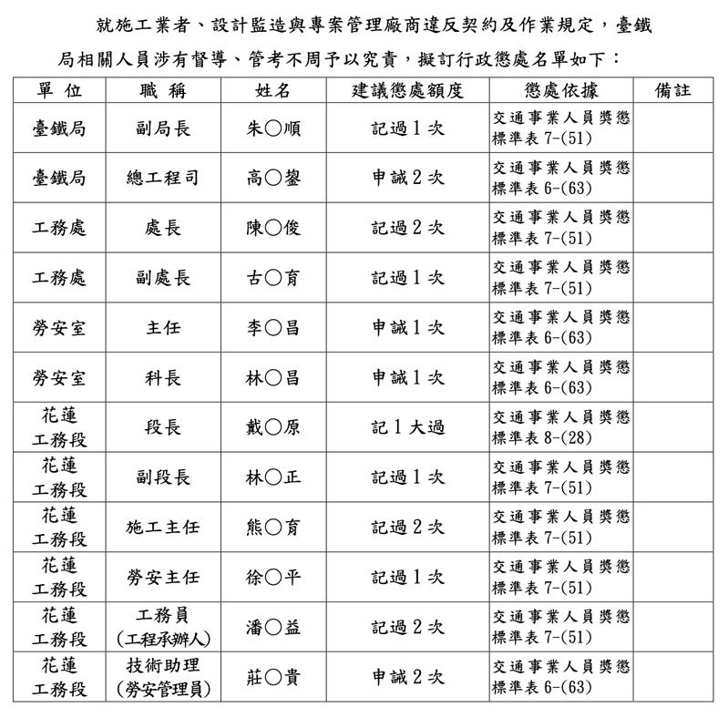
登录/注册后可看大图
“太鲁阁号”列车出轨事故惩处名单
台湾“交通部”称,本次行政调查报告是针对台铁局未落实管理及疏失相关事项,包括“施工计划与各项文件审核与核定有疏漏”、“主办单位督导工程不周”、“工地人员管理有疏漏”、“地人员缺乏行车安全教育训练”、“工地防护不周全”等五大项目。

回复 支持 反对

使用道具 举报

该用户从未签到

1641

主题

28万

回帖

31万

积分

贵宾

Rank: 7Rank: 7Rank: 7Rank: 7Rank: 7Rank: 7Rank: 7

花潮美女鼠牛虎兔龙蛇马羊猴鸡狗猪春风拂面星星情怀七彩绚丽王者至尊妙笔生花共看流星我心永远幸福快乐指尖上的流年花潮贵宾

 楼主| 发表于 2021-7-20 09:39 | 显示全部楼层
毋问我从哪里来 发表于 2021-7-20 09:39
“太鲁阁号”列车出轨事故惩处名单台湾“交通部”称,本次行政调查报告是针对台铁局未落实管理及疏失相关 ...


                               
登录/注册后可看大图
台铁“太鲁阁号”列车4月2日发生出轨事故,造成重大伤亡。中时新闻网资料图
台湾“交通部”称,除已责成台铁局检讨相关人员疏失责任外,并由台铁局加强检讨改进,包括强化工地安全管理,由台铁局负起工地安全管理责任并加重厂商罚则等。
回复 支持 反对

使用道具 举报

该用户从未签到

1641

主题

28万

回帖

31万

积分

贵宾

Rank: 7Rank: 7Rank: 7Rank: 7Rank: 7Rank: 7Rank: 7

花潮美女鼠牛虎兔龙蛇马羊猴鸡狗猪春风拂面星星情怀七彩绚丽王者至尊妙笔生花共看流星我心永远幸福快乐指尖上的流年花潮贵宾

 楼主| 发表于 2021-7-20 09:39 | 显示全部楼层
毋问我从哪里来 发表于 2021-7-20 09:39
。台铁“太鲁阁号”列车4月2日发生出轨事故,造成重大伤亡。中时新闻网资料图台湾“交通部”称,除已责成 ...

台湾“交通部”称,行政调查报告所载应行检讨改进事项,除由台铁局持续落实精进外,后续仍将在台湾运输安全调查委员会公布事实调查报告后,就差异部分进行必要澄清或修正,若有涉违失事项认定改变,则将重新检讨相关人员疏失责任。
对于这个处理结果,有岛内网友感叹:可怜啊,枉死的49人。
有网友喊出让台湾行政机构负责人“苏贞昌下台”。
有网友讽刺:哪次不是雷声大雨点小?不用期待会有什么公平正义。

回复 支持 反对

使用道具 举报

该用户从未签到

1641

主题

28万

回帖

31万

积分

贵宾

Rank: 7Rank: 7Rank: 7Rank: 7Rank: 7Rank: 7Rank: 7

花潮美女鼠牛虎兔龙蛇马羊猴鸡狗猪春风拂面星星情怀七彩绚丽王者至尊妙笔生花共看流星我心永远幸福快乐指尖上的流年花潮贵宾

 楼主| 发表于 2021-7-20 18:00 | 显示全部楼层
台湾花莲县海域发生4.0级地震 震源深度5千米

2021年07月18日 19:54 界面新闻

  原标题:台湾花莲县海域发生4.0级地震,震源深度5千米
  @中国地震台网速报 微博消息,中国地震台网正式测定:07月18日19时25分在台湾花莲县海域(北纬24.02度,东经121.69度)发生4.0级地震,震源深度5千米。

                               
登录/注册后可看大图



回复 支持 反对

使用道具 举报

该用户从未签到

1641

主题

28万

回帖

31万

积分

贵宾

Rank: 7Rank: 7Rank: 7Rank: 7Rank: 7Rank: 7Rank: 7

花潮美女鼠牛虎兔龙蛇马羊猴鸡狗猪春风拂面星星情怀七彩绚丽王者至尊妙笔生花共看流星我心永远幸福快乐指尖上的流年花潮贵宾

 楼主| 发表于 2021-7-21 22:41 | 显示全部楼层
战机“音爆”?地震地鸣?台湾花莲突传神秘巨响 吓坏民众

2021年07月18日 16:58 环球网

  原标题:战机“音爆”?地震地鸣?台湾花莲突传神秘巨响,吓坏民众
  [环球网综合报道 记者赵友平]台湾中时新闻网等多家台媒消息,台湾花莲近日频频发生地震,已让岛内民众心惶惶,没想到今天(18日)上午9時50分左右,花莲又传出“轰”的一声巨响,吓坏许多民众,许多人以为又要发生地震。花莲县消防局表示,目前并没收到任何灾情通报,军方也表示无异状。

                               
登录/注册后可看大图
台湾中时新闻网报道


回复 支持 反对

使用道具 举报

该用户从未签到

1641

主题

28万

回帖

31万

积分

贵宾

Rank: 7Rank: 7Rank: 7Rank: 7Rank: 7Rank: 7Rank: 7

花潮美女鼠牛虎兔龙蛇马羊猴鸡狗猪春风拂面星星情怀七彩绚丽王者至尊妙笔生花共看流星我心永远幸福快乐指尖上的流年花潮贵宾

 楼主| 发表于 2021-7-21 22:43 | 显示全部楼层
毋问我从哪里来 发表于 2021-7-21 22:41
战机“音爆”?地震地鸣?台湾花莲突传神秘巨响 吓坏民众

2021年07月18日 16:58 环球网

  报道称,上午9时50分左右,花莲忽然传出巨响,让人以为是地震地鸣,门窗也被震得嘎嘎作响。花莲人纷纷在社交媒体讨论,很多人以为是地震,“超大声,吓了好大一跳”。也有人怀疑是战机造成的“音爆”:“是音爆吗?”还有人问:“为什么没多久花莲就传巨响,总找不出来源?”

                               
登录/注册后可看大图
花莲人在社交媒体讨论巨响


回复 支持 反对

使用道具 举报

该用户从未签到

1641

主题

28万

回帖

31万

积分

贵宾

Rank: 7Rank: 7Rank: 7Rank: 7Rank: 7Rank: 7Rank: 7

花潮美女鼠牛虎兔龙蛇马羊猴鸡狗猪春风拂面星星情怀七彩绚丽王者至尊妙笔生花共看流星我心永远幸福快乐指尖上的流年花潮贵宾

 楼主| 发表于 2021-7-21 22:43 | 显示全部楼层
毋问我从哪里来 发表于 2021-7-21 22:41
战机“音爆”?地震地鸣?台湾花莲突传神秘巨响 吓坏民众

2021年07月18日 16:58 环球网

  报道称,上午9时50分左右,花莲忽然传出巨响,让人以为是地震地鸣,门窗也被震得嘎嘎作响。花莲人纷纷在社交媒体讨论,很多人以为是地震,“超大声,吓了好大一跳”。也有人怀疑是战机造成的“音爆”:“是音爆吗?”还有人问:“为什么没多久花莲就传巨响,总找不出来源?”

                               
登录/注册后可看大图
花莲人在社交媒体讨论巨响


回复 支持 反对

使用道具 举报

该用户从未签到

1641

主题

28万

回帖

31万

积分

贵宾

Rank: 7Rank: 7Rank: 7Rank: 7Rank: 7Rank: 7Rank: 7

花潮美女鼠牛虎兔龙蛇马羊猴鸡狗猪春风拂面星星情怀七彩绚丽王者至尊妙笔生花共看流星我心永远幸福快乐指尖上的流年花潮贵宾

 楼主| 发表于 2021-7-21 22:43 | 显示全部楼层
毋问我从哪里来 发表于 2021-7-21 22:41
战机“音爆”?地震地鸣?台湾花莲突传神秘巨响 吓坏民众

2021年07月18日 16:58 环球网

  报道称,上午9时50分左右,花莲忽然传出巨响,让人以为是地震地鸣,门窗也被震得嘎嘎作响。花莲人纷纷在社交媒体讨论,很多人以为是地震,“超大声,吓了好大一跳”。也有人怀疑是战机造成的“音爆”:“是音爆吗?”还有人问:“为什么没多久花莲就传巨响,总找不出来源?”

                               
登录/注册后可看大图
花莲人在社交媒体讨论巨响


回复 支持 反对

使用道具 举报

该用户从未签到

1641

主题

28万

回帖

31万

积分

贵宾

Rank: 7Rank: 7Rank: 7Rank: 7Rank: 7Rank: 7Rank: 7

花潮美女鼠牛虎兔龙蛇马羊猴鸡狗猪春风拂面星星情怀七彩绚丽王者至尊妙笔生花共看流星我心永远幸福快乐指尖上的流年花潮贵宾

 楼主| 发表于 2021-7-21 22:43 | 显示全部楼层
毋问我从哪里来 发表于 2021-7-21 22:41
战机“音爆”?地震地鸣?台湾花莲突传神秘巨响 吓坏民众

2021年07月18日 16:58 环球网

  报道称,上午9时50分左右,花莲忽然传出巨响,让人以为是地震地鸣,门窗也被震得嘎嘎作响。花莲人纷纷在社交媒体讨论,很多人以为是地震,“超大声,吓了好大一跳”。也有人怀疑是战机造成的“音爆”:“是音爆吗?”还有人问:“为什么没多久花莲就传巨响,总找不出来源?”

                               
登录/注册后可看大图
花莲人在社交媒体讨论巨响


回复 支持 反对

使用道具 举报

该用户从未签到

1641

主题

28万

回帖

31万

积分

贵宾

Rank: 7Rank: 7Rank: 7Rank: 7Rank: 7Rank: 7Rank: 7

花潮美女鼠牛虎兔龙蛇马羊猴鸡狗猪春风拂面星星情怀七彩绚丽王者至尊妙笔生花共看流星我心永远幸福快乐指尖上的流年花潮贵宾

 楼主| 发表于 2021-7-21 22:43 | 显示全部楼层
毋问我从哪里来 发表于 2021-7-21 22:41
战机“音爆”?地震地鸣?台湾花莲突传神秘巨响 吓坏民众

2021年07月18日 16:58 环球网

  报道称,上午9时50分左右,花莲忽然传出巨响,让人以为是地震地鸣,门窗也被震得嘎嘎作响。花莲人纷纷在社交媒体讨论,很多人以为是地震,“超大声,吓了好大一跳”。也有人怀疑是战机造成的“音爆”:“是音爆吗?”还有人问:“为什么没多久花莲就传巨响,总找不出来源?”

                               
登录/注册后可看大图
花莲人在社交媒体讨论巨响


回复 支持 反对

使用道具 举报

该用户从未签到

1641

主题

28万

回帖

31万

积分

贵宾

Rank: 7Rank: 7Rank: 7Rank: 7Rank: 7Rank: 7Rank: 7

花潮美女鼠牛虎兔龙蛇马羊猴鸡狗猪春风拂面星星情怀七彩绚丽王者至尊妙笔生花共看流星我心永远幸福快乐指尖上的流年花潮贵宾

 楼主| 发表于 2021-7-21 22:43 | 显示全部楼层
毋问我从哪里来 发表于 2021-7-21 22:41
战机“音爆”?地震地鸣?台湾花莲突传神秘巨响 吓坏民众

2021年07月18日 16:58 环球网

  报道称,上午9时50分左右,花莲忽然传出巨响,让人以为是地震地鸣,门窗也被震得嘎嘎作响。花莲人纷纷在社交媒体讨论,很多人以为是地震,“超大声,吓了好大一跳”。也有人怀疑是战机造成的“音爆”:“是音爆吗?”还有人问:“为什么没多久花莲就传巨响,总找不出来源?”

                               
登录/注册后可看大图
花莲人在社交媒体讨论巨响


回复 支持 反对

使用道具 举报

该用户从未签到

1641

主题

28万

回帖

31万

积分

贵宾

Rank: 7Rank: 7Rank: 7Rank: 7Rank: 7Rank: 7Rank: 7

花潮美女鼠牛虎兔龙蛇马羊猴鸡狗猪春风拂面星星情怀七彩绚丽王者至尊妙笔生花共看流星我心永远幸福快乐指尖上的流年花潮贵宾

 楼主| 发表于 2021-7-21 22:43 | 显示全部楼层
毋问我从哪里来 发表于 2021-7-21 22:41
战机“音爆”?地震地鸣?台湾花莲突传神秘巨响 吓坏民众

2021年07月18日 16:58 环球网

  报道称,上午9时50分左右,花莲忽然传出巨响,让人以为是地震地鸣,门窗也被震得嘎嘎作响。花莲人纷纷在社交媒体讨论,很多人以为是地震,“超大声,吓了好大一跳”。也有人怀疑是战机造成的“音爆”:“是音爆吗?”还有人问:“为什么没多久花莲就传巨响,总找不出来源?”

                               
登录/注册后可看大图
花莲人在社交媒体讨论巨响


回复 支持 反对

使用道具 举报

该用户从未签到

1641

主题

28万

回帖

31万

积分

贵宾

Rank: 7Rank: 7Rank: 7Rank: 7Rank: 7Rank: 7Rank: 7

花潮美女鼠牛虎兔龙蛇马羊猴鸡狗猪春风拂面星星情怀七彩绚丽王者至尊妙笔生花共看流星我心永远幸福快乐指尖上的流年花潮贵宾

 楼主| 发表于 2021-7-21 22:43 | 显示全部楼层
毋问我从哪里来 发表于 2021-7-21 22:41
战机“音爆”?地震地鸣?台湾花莲突传神秘巨响 吓坏民众

2021年07月18日 16:58 环球网

  报道称,上午9时50分左右,花莲忽然传出巨响,让人以为是地震地鸣,门窗也被震得嘎嘎作响。花莲人纷纷在社交媒体讨论,很多人以为是地震,“超大声,吓了好大一跳”。也有人怀疑是战机造成的“音爆”:“是音爆吗?”还有人问:“为什么没多久花莲就传巨响,总找不出来源?”

                               
登录/注册后可看大图
花莲人在社交媒体讨论巨响


回复 支持 反对

使用道具 举报

该用户从未签到

1641

主题

28万

回帖

31万

积分

贵宾

Rank: 7Rank: 7Rank: 7Rank: 7Rank: 7Rank: 7Rank: 7

花潮美女鼠牛虎兔龙蛇马羊猴鸡狗猪春风拂面星星情怀七彩绚丽王者至尊妙笔生花共看流星我心永远幸福快乐指尖上的流年花潮贵宾

 楼主| 发表于 2021-7-21 22:43 | 显示全部楼层
毋问我从哪里来 发表于 2021-7-21 22:41
战机“音爆”?地震地鸣?台湾花莲突传神秘巨响 吓坏民众

2021年07月18日 16:58 环球网

  报道称,上午9时50分左右,花莲忽然传出巨响,让人以为是地震地鸣,门窗也被震得嘎嘎作响。花莲人纷纷在社交媒体讨论,很多人以为是地震,“超大声,吓了好大一跳”。也有人怀疑是战机造成的“音爆”:“是音爆吗?”还有人问:“为什么没多久花莲就传巨响,总找不出来源?”

                               
登录/注册后可看大图
花莲人在社交媒体讨论巨响


回复 支持 反对

使用道具 举报

该用户从未签到

1641

主题

28万

回帖

31万

积分

贵宾

Rank: 7Rank: 7Rank: 7Rank: 7Rank: 7Rank: 7Rank: 7

花潮美女鼠牛虎兔龙蛇马羊猴鸡狗猪春风拂面星星情怀七彩绚丽王者至尊妙笔生花共看流星我心永远幸福快乐指尖上的流年花潮贵宾

 楼主| 发表于 2021-7-21 22:43 | 显示全部楼层
毋问我从哪里来 发表于 2021-7-21 22:41
战机“音爆”?地震地鸣?台湾花莲突传神秘巨响 吓坏民众

2021年07月18日 16:58 环球网

  报道称,上午9时50分左右,花莲忽然传出巨响,让人以为是地震地鸣,门窗也被震得嘎嘎作响。花莲人纷纷在社交媒体讨论,很多人以为是地震,“超大声,吓了好大一跳”。也有人怀疑是战机造成的“音爆”:“是音爆吗?”还有人问:“为什么没多久花莲就传巨响,总找不出来源?”

                               
登录/注册后可看大图
花莲人在社交媒体讨论巨响


回复 支持 反对

使用道具 举报

该用户从未签到

1641

主题

28万

回帖

31万

积分

贵宾

Rank: 7Rank: 7Rank: 7Rank: 7Rank: 7Rank: 7Rank: 7

花潮美女鼠牛虎兔龙蛇马羊猴鸡狗猪春风拂面星星情怀七彩绚丽王者至尊妙笔生花共看流星我心永远幸福快乐指尖上的流年花潮贵宾

 楼主| 发表于 2021-7-21 22:43 | 显示全部楼层
毋问我从哪里来 发表于 2021-7-21 22:41
战机“音爆”?地震地鸣?台湾花莲突传神秘巨响 吓坏民众

2021年07月18日 16:58 环球网

  报道称,上午9时50分左右,花莲忽然传出巨响,让人以为是地震地鸣,门窗也被震得嘎嘎作响。花莲人纷纷在社交媒体讨论,很多人以为是地震,“超大声,吓了好大一跳”。也有人怀疑是战机造成的“音爆”:“是音爆吗?”还有人问:“为什么没多久花莲就传巨响,总找不出来源?”

                               
登录/注册后可看大图
花莲人在社交媒体讨论巨响


回复 支持 反对

使用道具 举报

您需要登录后才可以回帖 登录 | 立即注册

本版积分规则

小黑屋|手机版|Archiver|服务支持:DZ动力|huachaowang.com Inc. ( 蜀ICP备17032287号-1 )

GMT+8, 2025-12-15 03:25 , Processed in 0.076404 second(s), 22 queries .

Powered by Discuz! X3.4

© 2001-2013 Comsenz Inc.

快速回复 返回顶部 返回列表