花潮论坛

搜索
热搜: 活动 交友 discuz

[时事新闻] 【原创首发】广州荔湾有小区有事情......[6P]

[复制链接]

该用户从未签到

1649

主题

28万

回帖

31万

积分

贵宾

Rank: 7Rank: 7Rank: 7Rank: 7Rank: 7Rank: 7Rank: 7

花潮美女鼠牛虎兔龙蛇马羊猴鸡狗猪春风拂面星星情怀七彩绚丽王者至尊妙笔生花共看流星我心永远幸福快乐指尖上的流年花潮贵宾

 楼主| 发表于 2022-3-30 16:40 | 显示全部楼层
毋问我从哪里来 发表于 2022-3-30 16:40
  “在本轮疫情初期,有的无症状感染者确诊后,出现过其周边密接者均显示核酸阳性的情况。”张伯礼分析 ...

  对此,张伯礼表示,必须进行快速严格的流调溯源工作,关键是快,早发现、早隔离。
  “本轮奥密克戎导致的疫情已经隐匿传播了一段时间,并且存在多元传染途径,因此流调工作艰巨复杂,需更加严格仔细,不仅要关注病例的密接、次密接、一般接触者,还要考虑病例前期是否存在传播链,尽可能找到无症状感染者。”张伯礼说,用最短时间找到全部无症状感染者,彻底阻断社区传播,才能尽快实现社会面清零。

回复 支持 反对

使用道具 举报

该用户从未签到

1649

主题

28万

回帖

31万

积分

贵宾

Rank: 7Rank: 7Rank: 7Rank: 7Rank: 7Rank: 7Rank: 7

花潮美女鼠牛虎兔龙蛇马羊猴鸡狗猪春风拂面星星情怀七彩绚丽王者至尊妙笔生花共看流星我心永远幸福快乐指尖上的流年花潮贵宾

 楼主| 发表于 2022-3-30 21:57 | 显示全部楼层
长沙市在管控人员中检出1例新冠肺炎确诊病例

2022年03月30日 05:19 央视网

  3月29日,长沙在对省外入长管控人员核酸检测中发现1例新冠肺炎确诊病例(王某某,女,35岁)。
  该病例与3月28日已公布的确诊病例柳某某(外地货车司机)为夫妻关系,3月28日作为密接人员纳入隔离管控,目前已闭环转运至定点医院隔离诊治,诊断为新冠肺炎确诊病例,病情稳定。
  目前,市、县二级有关部门已对相关情况进行排查,已追踪的密接、次密接均已隔离管控,相关场所已全面消毒。
  该病例王某某,除3月28日12时59分在长沙县黄兴镇树新路130号路边摊购买橘子短暂停留外,其余活动轨迹与3月28日已公布的确诊病例柳某某轨迹一致。
  如与上述病例活动轨迹有交集,请务必第一时间主动向当地防疫机构报告,配合做好隔离医学观察或健康监测等健康管理工作。(总台记者 傅蕾 欧阳干湘)

回复 支持 反对

使用道具 举报

该用户从未签到

1649

主题

28万

回帖

31万

积分

贵宾

Rank: 7Rank: 7Rank: 7Rank: 7Rank: 7Rank: 7Rank: 7

花潮美女鼠牛虎兔龙蛇马羊猴鸡狗猪春风拂面星星情怀七彩绚丽王者至尊妙笔生花共看流星我心永远幸福快乐指尖上的流年花潮贵宾

 楼主| 发表于 2022-3-30 21:58 | 显示全部楼层
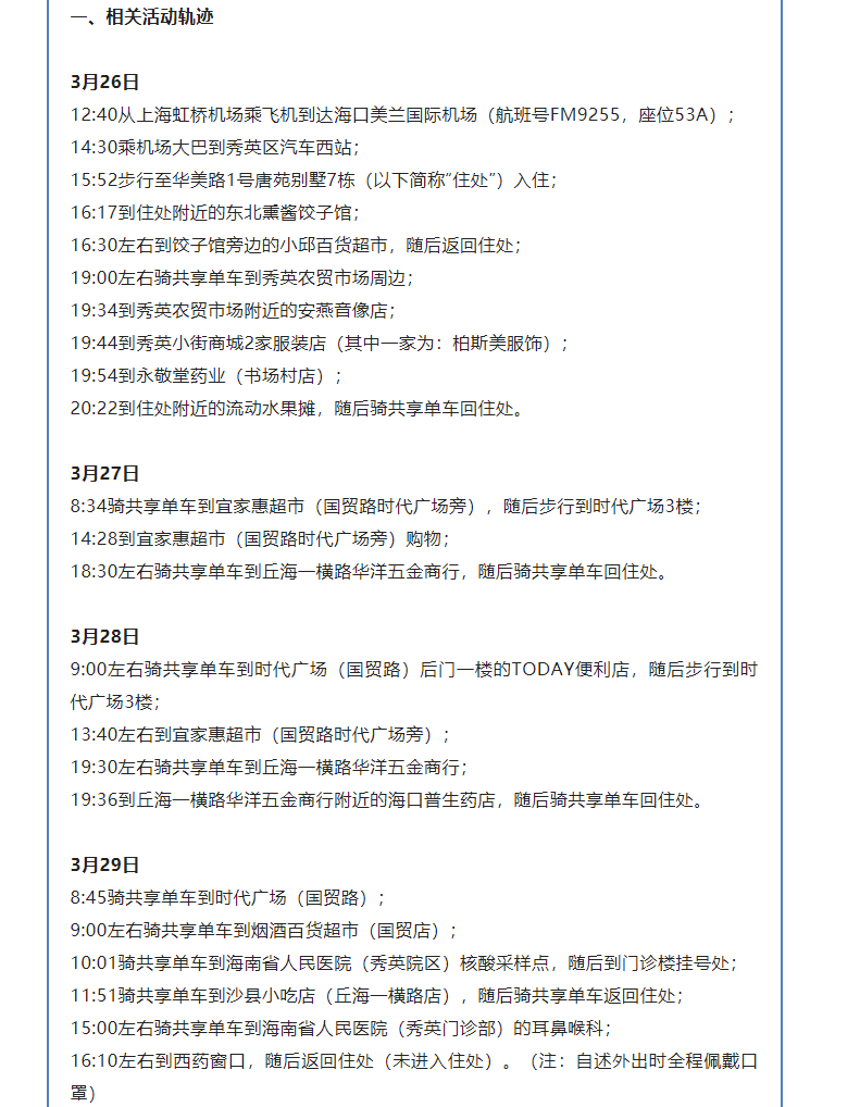
海口新增1例新冠肺炎确诊病例 轨迹公布

2022年03月30日 06:01 央视网

  3月29日,海口市新增1例新冠肺炎确诊病例(轻型)。海口市指挥部立即启动应急预案,第一时间进行调查处置,对相关风险人员落实隔离管控、对相关场所落实消毒等措施。该人员已转至定点医院。
  详情如下:

                               
登录/注册后可看大图


  (总台记者 杨涛 钟华夏)


回复 支持 反对

使用道具 举报

该用户从未签到

1649

主题

28万

回帖

31万

积分

贵宾

Rank: 7Rank: 7Rank: 7Rank: 7Rank: 7Rank: 7Rank: 7

花潮美女鼠牛虎兔龙蛇马羊猴鸡狗猪春风拂面星星情怀七彩绚丽王者至尊妙笔生花共看流星我心永远幸福快乐指尖上的流年花潮贵宾

 楼主| 发表于 2022-3-30 21:59 | 显示全部楼层
云南3月29日新增本土无症状感染者3例

2022年03月30日 06:50 界面新闻

  据云南卫健委,3月29日0-24时,云南省新增确诊病例4例,均为境外输入病例(老挝)。
  现有境外输入确诊病例11例。累计确诊病例1460例,累计治愈出院病例1449例,无死亡病例。
  截至2022年3月29日24时,全省现有确诊病例61例,累计治愈出院病例2001例,累计死亡病例2例,累计报告确诊病例2064例。累计追踪到密切接触者49855人,尚在医学观察的密切接触者3612人。
  全省新增无症状感染者5例,其中境外输入2例(老挝、缅甸各1例),本土3例(芒市2例、麻栗坡县1例,均在集中隔离点发现)。解除医学观察24例,尚在医学观察293例(境外输入23例)。

回复 支持 反对

使用道具 举报

该用户从未签到

1649

主题

28万

回帖

31万

积分

贵宾

Rank: 7Rank: 7Rank: 7Rank: 7Rank: 7Rank: 7Rank: 7

花潮美女鼠牛虎兔龙蛇马羊猴鸡狗猪春风拂面星星情怀七彩绚丽王者至尊妙笔生花共看流星我心永远幸福快乐指尖上的流年花潮贵宾

 楼主| 发表于 2022-3-30 21:59 | 显示全部楼层
安徽3月29日新增确诊病例3例、无症状感染者31例

2022年03月30日 08:18 新浪新闻综合


  来源:健康安徽HealthyAnhui
  2022年3月29日0-24时,安徽省报告新增确诊病例3例(淮南市凤台县1例、田家庵区1例,芜湖市繁昌区1例),无新增疑似病例,新增无症状感染者31例(阜阳市颍上县1例,淮南市寿县3例、凤台县19例、田家庵区2例,马鞍山市雨山区2例,芜湖市繁昌区3例,铜陵市铜官区1例),新增治愈出院病例1例(铜陵市铜官区),新增解除医学观察的无症状感染者5例(马鞍山市当涂县3例,铜陵市铜官区2例)。

回复 支持 反对

使用道具 举报

该用户从未签到

1649

主题

28万

回帖

31万

积分

贵宾

Rank: 7Rank: 7Rank: 7Rank: 7Rank: 7Rank: 7Rank: 7

花潮美女鼠牛虎兔龙蛇马羊猴鸡狗猪春风拂面星星情怀七彩绚丽王者至尊妙笔生花共看流星我心永远幸福快乐指尖上的流年花潮贵宾

 楼主| 发表于 2022-3-30 21:59 | 显示全部楼层
毋问我从哪里来 发表于 2022-3-30 21:59
安徽3月29日新增确诊病例3例、无症状感染者31例

2022年03月30日 08:18 新浪新闻综合

  截至3月29日24时,安徽省累计报告本地确诊病例1021例,目前在院治疗16例(马鞍山市含山县1例、花山区1例,铜陵市铜官区1例、郊区1例,芜湖市繁昌区6例,合肥市肥东县1例,淮南市凤台县3例、田家庵区1例,宣城市宣州区1例),累计治愈出院999例;累计报告境外输入确诊病例15例,治愈出院8例,在院治疗7例;累计报告医学观察49952人,尚在医学观察的密切接触者12032人。
回复 支持 反对

使用道具 举报

该用户从未签到

1649

主题

28万

回帖

31万

积分

贵宾

Rank: 7Rank: 7Rank: 7Rank: 7Rank: 7Rank: 7Rank: 7

花潮美女鼠牛虎兔龙蛇马羊猴鸡狗猪春风拂面星星情怀七彩绚丽王者至尊妙笔生花共看流星我心永远幸福快乐指尖上的流年花潮贵宾

 楼主| 发表于 2022-3-30 22:00 | 显示全部楼层
毋问我从哪里来 发表于 2022-3-30 21:59
  截至3月29日24时,安徽省累计报告本地确诊病例1021例,目前在院治疗16例(马鞍山市含山县1例、花山区 ...

  截至3月29日24时,安徽省尚在医学观察的无症状感染者210例(安庆市宿松县1例、桐城市1例,宿州市泗县3例,滁州市南谯区1例、琅琊区1例,亳州市蒙城县3例、利辛县6例,马鞍山市当涂县8例、含山县2例、花山区5例、雨山区5例,铜陵市铜官区60例、义安区18例、郊区7例,合肥市长丰县2例、蜀山区2例、包河区1例,蚌埠市怀远县2例、五河县3例,芜湖市繁昌区32例、南陵县1例、镜湖区3例、弋江区1例,阜阳市颍州区1例、颍上县1例,淮南市凤台县33例、寿县4例、田家庵区2例,淮北市濉溪县1例)。
回复 支持 反对

使用道具 举报

该用户从未签到

1649

主题

28万

回帖

31万

积分

贵宾

Rank: 7Rank: 7Rank: 7Rank: 7Rank: 7Rank: 7Rank: 7

花潮美女鼠牛虎兔龙蛇马羊猴鸡狗猪春风拂面星星情怀七彩绚丽王者至尊妙笔生花共看流星我心永远幸福快乐指尖上的流年花潮贵宾

 楼主| 发表于 2022-3-30 22:00 | 显示全部楼层
毋问我从哪里来 发表于 2022-3-30 22:00
  截至3月29日24时,安徽省尚在医学观察的无症状感染者210例(安庆市宿松县1例、桐城市1例,宿州市泗县 ...

  3月29日新增确诊病例情况简介:
  确诊病例1:男,14岁,现住淮南市凤台县,3月29日,经复核和专家组诊断为新冠肺炎确诊病例(轻型)。
  确诊病例2:女,35岁,现住淮南市田家庵区,3月29日,经复核和专家组诊断为新冠肺炎确诊病例(轻型)。
  确诊病例3:女,85岁,现住芜湖市繁昌区,3月29日,经复核和专家组诊断为新冠肺炎确诊病例(轻型)。

回复 支持 反对

使用道具 举报

该用户从未签到

1649

主题

28万

回帖

31万

积分

贵宾

Rank: 7Rank: 7Rank: 7Rank: 7Rank: 7Rank: 7Rank: 7

花潮美女鼠牛虎兔龙蛇马羊猴鸡狗猪春风拂面星星情怀七彩绚丽王者至尊妙笔生花共看流星我心永远幸福快乐指尖上的流年花潮贵宾

 楼主| 发表于 2022-3-30 22:00 | 显示全部楼层
毋问我从哪里来 发表于 2022-3-30 22:00
  3月29日新增确诊病例情况简介:  确诊病例1:男,14岁,现住淮南市凤台县,3月29日,经复核和专家 ...

  3月29日新增无症状感染者情况简介:
  无症状感染者1:男,45岁,现住阜阳市颍上县。
  无症状感染者2:男,14岁,现住淮南市寿县。
  无症状感染者3:女,44岁,现住淮南市寿县。
  无症状感染者4:女,73岁,现住淮南市寿县。
  无症状感染者5:女,43岁,现住淮南市凤台县。
  无症状感染者6:男,69岁,现住淮南市凤台县。
  无症状感染者7:女,58岁,现住淮南市凤台县。

回复 支持 反对

使用道具 举报

该用户从未签到

1649

主题

28万

回帖

31万

积分

贵宾

Rank: 7Rank: 7Rank: 7Rank: 7Rank: 7Rank: 7Rank: 7

花潮美女鼠牛虎兔龙蛇马羊猴鸡狗猪春风拂面星星情怀七彩绚丽王者至尊妙笔生花共看流星我心永远幸福快乐指尖上的流年花潮贵宾

 楼主| 发表于 2022-3-30 22:00 | 显示全部楼层
毋问我从哪里来 发表于 2022-3-30 22:00
  3月29日新增无症状感染者情况简介:  无症状感染者1:男,45岁,现住阜阳市颍上县。  无症状感染 ...

  无症状感染者8:女,58岁,现住淮南市凤台县。
  无症状感染者9:男,57岁,现住淮南市凤台县。
  无症状感染者10:女,53岁,现住淮南市凤台县。
  无症状感染者11:女,52岁,现住淮南市凤台县。
  无症状感染者12:女,62岁,现住淮南市凤台县。
  无症状感染者13:女,57岁,现住淮南市凤台县。
  无症状感染者14:男,54岁,现住淮南市凤台县。

回复 支持 反对

使用道具 举报

该用户从未签到

1649

主题

28万

回帖

31万

积分

贵宾

Rank: 7Rank: 7Rank: 7Rank: 7Rank: 7Rank: 7Rank: 7

花潮美女鼠牛虎兔龙蛇马羊猴鸡狗猪春风拂面星星情怀七彩绚丽王者至尊妙笔生花共看流星我心永远幸福快乐指尖上的流年花潮贵宾

 楼主| 发表于 2022-3-30 22:00 | 显示全部楼层
毋问我从哪里来 发表于 2022-3-30 22:00
  无症状感染者8:女,58岁,现住淮南市凤台县。  无症状感染者9:男,57岁,现住淮南市凤台县。   ...

  无症状感染者15:男,68岁,现住淮南市凤台县。
  无症状感染者16:女,59岁,现住淮南市凤台县。
  无症状感染者17:女,71岁,现住淮南市凤台县。
  无症状感染者18:女,56岁,现住淮南市凤台县。
  无症状感染者19:女,22岁,现住淮南市凤台县。
  无症状感染者20:男,2岁,现住淮南市凤台县。

回复 支持 反对

使用道具 举报

该用户从未签到

1649

主题

28万

回帖

31万

积分

贵宾

Rank: 7Rank: 7Rank: 7Rank: 7Rank: 7Rank: 7Rank: 7

花潮美女鼠牛虎兔龙蛇马羊猴鸡狗猪春风拂面星星情怀七彩绚丽王者至尊妙笔生花共看流星我心永远幸福快乐指尖上的流年花潮贵宾

 楼主| 发表于 2022-3-30 22:01 | 显示全部楼层
毋问我从哪里来 发表于 2022-3-30 22:00
  无症状感染者15:男,68岁,现住淮南市凤台县。  无症状感染者16:女,59岁,现住淮南市凤台县。  ...

  无症状感染者21:女,38岁,现住淮南市凤台县。
  无症状感染者22:男,69岁,现住淮南市凤台县。
  无症状感染者23:女,71岁,现住淮南市凤台县。
  无症状感染者24:男,37岁,现住淮南市田家庵区。
  无症状感染者25:女,8岁,现住淮南市田家庵区。
  无症状感染者26:男,51岁,现住马鞍山市雨山区。

回复 支持 反对

使用道具 举报

该用户从未签到

1649

主题

28万

回帖

31万

积分

贵宾

Rank: 7Rank: 7Rank: 7Rank: 7Rank: 7Rank: 7Rank: 7

花潮美女鼠牛虎兔龙蛇马羊猴鸡狗猪春风拂面星星情怀七彩绚丽王者至尊妙笔生花共看流星我心永远幸福快乐指尖上的流年花潮贵宾

 楼主| 发表于 2022-3-30 22:01 | 显示全部楼层
毋问我从哪里来 发表于 2022-3-30 22:01
  无症状感染者21:女,38岁,现住淮南市凤台县。  无症状感染者22:男,69岁,现住淮南市凤台县。  ...

  无症状感染者27:女,53岁,现住马鞍山市雨山区。
  无症状感染者28:女,9岁,现住芜湖市繁昌区。
  无症状感染者29:男,30岁,现住芜湖市繁昌区。
  无症状感染者30:男,13岁,现住芜湖市繁昌区。
  无症状感染者31:男,10岁,现住铜陵市铜官区。
  以上均在3月29日经复核和专家组诊断为无症状感染者。
  目前,各项疫情防控工作正在规范有序进行中。

回复 支持 反对

使用道具 举报

该用户从未签到

1649

主题

28万

回帖

31万

积分

贵宾

Rank: 7Rank: 7Rank: 7Rank: 7Rank: 7Rank: 7Rank: 7

花潮美女鼠牛虎兔龙蛇马羊猴鸡狗猪春风拂面星星情怀七彩绚丽王者至尊妙笔生花共看流星我心永远幸福快乐指尖上的流年花潮贵宾

 楼主| 发表于 2022-3-30 22:01 | 显示全部楼层
上海浦东有人跪地聚集?有人恶意造谣!

2022年03月30日 11:52 看看新闻KNEWS


[url=]

                               
登录/注册后可看大图
[/url]



  3月29日,圈群传出一段视频。拍摄者用沪语加普通话表示,自己的手机被屏蔽了,只能用丈夫的手机进行录屏,录屏的内容是“很多人跪着,在崂山四村、五村”。很多网友对这段视频表示关注,向上海辟谣平台留言询问,究竟发生了什么。

回复 支持 反对

使用道具 举报

该用户从未签到

1649

主题

28万

回帖

31万

积分

贵宾

Rank: 7Rank: 7Rank: 7Rank: 7Rank: 7Rank: 7Rank: 7

花潮美女鼠牛虎兔龙蛇马羊猴鸡狗猪春风拂面星星情怀七彩绚丽王者至尊妙笔生花共看流星我心永远幸福快乐指尖上的流年花潮贵宾

 楼主| 发表于 2022-3-30 22:02 | 显示全部楼层
毋问我从哪里来 发表于 2022-3-30 22:01
上海浦东有人跪地聚集?有人恶意造谣!

2022年03月30日 11:52 看看新闻KNEWS

  上海辟谣平台向权威部门求证获悉,经市公安局网安部门初步核查,确定该视频为通过人为凭空杜撰、移花接木和拼凑手法而成的虚假信息,并已锁定发布人及其居所,将由公安机关对发布人制作、传播该虚假视频信息的行为依法予以处理。初步调查还显示,该视频发生在外省市。

                               
登录/注册后可看大图


  上海辟谣平台还注意到,在发布该视频的平台上,不少网友也留言,指出视频是假的。网友表示,自己就住在崂山四村或五村,社区中没有视频中的情况出现。还有网友直接表示:“这是谣言,我就住在这个小区,不要相信,不要传播。”

回复 支持 反对

使用道具 举报

该用户从未签到

1649

主题

28万

回帖

31万

积分

贵宾

Rank: 7Rank: 7Rank: 7Rank: 7Rank: 7Rank: 7Rank: 7

花潮美女鼠牛虎兔龙蛇马羊猴鸡狗猪春风拂面星星情怀七彩绚丽王者至尊妙笔生花共看流星我心永远幸福快乐指尖上的流年花潮贵宾

 楼主| 发表于 2022-3-30 22:02 | 显示全部楼层
广东云浮云城区通报一起密接者未主动报备事件

2022年03月30日 12:22 羊城晚报

  文/羊城晚报全媒体记者 杨再睿
  3月30日,记者从云浮市云城区新冠肺炎疫情防控指挥部办公室获悉,近日,云浮市云城区新冠肺炎疫情防控指挥部办公室公布一起密接人员未主动报备事件。
  据了解,密接人员杨某3月23日到肇庆市某医院就诊时,与3月27日肇庆市的本土确诊病例发生时空交集成为密切接触者。3月23日下午返回云城街道,未主动向所在地村(社区)报备,导致云城区产生若干名次密接人员。目前,上述人员均已落实集中隔离医学观察,杨某所住地、活动地已实行临时管控和组织开展核酸检测。

回复 支持 反对

使用道具 举报

该用户从未签到

1649

主题

28万

回帖

31万

积分

贵宾

Rank: 7Rank: 7Rank: 7Rank: 7Rank: 7Rank: 7Rank: 7

花潮美女鼠牛虎兔龙蛇马羊猴鸡狗猪春风拂面星星情怀七彩绚丽王者至尊妙笔生花共看流星我心永远幸福快乐指尖上的流年花潮贵宾

 楼主| 发表于 2022-3-30 22:02 | 显示全部楼层
毋问我从哪里来 发表于 2022-3-30 22:02
广东云浮云城区通报一起密接者未主动报备事件

2022年03月30日 12:22 羊城晚报

  以下为云城区新冠肺炎疫情防控指挥部办公室全文:

  杨某,密接人员,3月23日到肇庆市某医院就诊时,与3月27日肇庆市的本土确诊病例发生时空交集成为密切接触者,3月23日下午返回云城街道,未主动向所在地村(社区)报备,导致我区产生若干名次密接人员。目前,上述人员均已落实集中隔离医学观察,杨某所住地、活动地已实行临时管控和组织开展核酸检测。杨某未按要求及时报备、未执行相关防疫政策的行为,给我区疫情防控工作带来严重影响和挑战!当前,我区防疫压力持续加大,近期个别群众抱有侥幸心理,不重视疫情防控措施,存在来(返)云城不及时不主动报备的情况,虽然未造成我区新冠肺炎疫情的发生,但是一旦因个人的不及时不主动报备引发新冠肺炎疫情传播风险或其他严重后果的,将依法追究其法律责任。

回复 支持 反对

使用道具 举报

该用户从未签到

1649

主题

28万

回帖

31万

积分

贵宾

Rank: 7Rank: 7Rank: 7Rank: 7Rank: 7Rank: 7Rank: 7

花潮美女鼠牛虎兔龙蛇马羊猴鸡狗猪春风拂面星星情怀七彩绚丽王者至尊妙笔生花共看流星我心永远幸福快乐指尖上的流年花潮贵宾

 楼主| 发表于 2022-3-30 22:03 | 显示全部楼层
毋问我从哪里来 发表于 2022-3-30 22:02
  以下为云城区新冠肺炎疫情防控指挥部办公室全文:
  杨某,密接人员,3月23日到肇庆市某医院就诊 ...

  为筑牢“外防输入”防线,持续保持疫情防控高压态势,特别提醒广大人民群众:
  1。非必要不出省、不出市!
  2。在市外务工乡亲非必要暂不回云!
  3。在市外工作、生活的人员确需来(返)云的,请提前1天通过云浮防疫小程序报备,省内的需持24小时内核酸检测阴性证明,省外的需持48小时内核酸检测阴性证明,抵云后须向目的地村(社区)报到。
  4。时刻做好个人防护,戴口罩、不扎堆、不聚集!每个人都是自己健康的第一责任人!请积极配合当地健康排查、健康码查验等疫情防控措施!
  疫情防控,是人人有责、人人参与的全民行动,让我们齐心协力打赢这场疫情防控阻击战。
  云城区新冠肺炎疫情
  防控指挥部办公室
  2022年3月29日

回复 支持 反对

使用道具 举报

该用户从未签到

1649

主题

28万

回帖

31万

积分

贵宾

Rank: 7Rank: 7Rank: 7Rank: 7Rank: 7Rank: 7Rank: 7

花潮美女鼠牛虎兔龙蛇马羊猴鸡狗猪春风拂面星星情怀七彩绚丽王者至尊妙笔生花共看流星我心永远幸福快乐指尖上的流年花潮贵宾

 楼主| 发表于 2022-3-30 22:04 | 显示全部楼层
浙江宁波海曙区发现1例初筛阳性人员,活动轨迹公布

2022年03月30日 12:38 新浪新闻综合

  来源:宁波晚报 

  2022年3月30日9时左右,宁波市海曙区在愿检尽检人群中发现1例新冠肺炎初筛阳性人员。据该初筛阳性人员自述,近14天无省外旅居史,3月28日出现畏寒、咳嗽,于29日晚至市妇儿医院核酸检测。发现初筛阳性后,该人员在第一时间闭环转运至定点医院隔离治疗,其密接、次密接人员正在排查中。海曙区委、区政府第一时间启动应急响应,组织开展流调溯源、隔离管控、核酸检测等工作,并对其活动场所进行环境采样检测及消杀,对相应区域已实施管控措施。核酸复核结果及后续有关情况将及时向社会公布。

回复 支持 反对

使用道具 举报

该用户从未签到

1649

主题

28万

回帖

31万

积分

贵宾

Rank: 7Rank: 7Rank: 7Rank: 7Rank: 7Rank: 7Rank: 7

花潮美女鼠牛虎兔龙蛇马羊猴鸡狗猪春风拂面星星情怀七彩绚丽王者至尊妙笔生花共看流星我心永远幸福快乐指尖上的流年花潮贵宾

 楼主| 发表于 2022-3-30 22:04 | 显示全部楼层
毋问我从哪里来 发表于 2022-3-30 22:04
浙江宁波海曙区发现1例初筛阳性人员,活动轨迹公布

2022年03月30日 12:38 新浪新闻综合

  该人员25日到29日曾到过的公共场所和活动轨迹如下:
  25日到29日:都市风华小区、法国菲德罗葡萄酒行(苍松路607号);
  25日晚:老屋印象马园路店(马园路252号);
  26日:中午沙县小吃(苍松路538号),晚上龙泉娘家菜(苍松路589号);
  27日晚:四季龙虾(云霞路187-191号);
  29日晚:新盈光足浴店(苍松路67号)。
  与上述活动轨迹有时空交集的人员,请立即向所在单位、社区(村)报告,配合落实相应疫情管控措施,如瞒报、迟报、谎报将依法追究相关责任。
  宁波市海曙区新型冠状病毒感染的肺炎疫情防控工作领导小组办公室
  2022年3月30日

回复 支持 反对

使用道具 举报

您需要登录后才可以回帖 登录 | 立即注册

本版积分规则

小黑屋|手机版|Archiver|服务支持:DZ动力|huachaowang.com Inc. ( 蜀ICP备17032287号-1 )

GMT+8, 2026-2-8 20:37 , Processed in 0.120724 second(s), 22 queries .

Powered by Discuz! X3.4

© 2001-2013 Comsenz Inc.

快速回复 返回顶部 返回列表