花潮论坛

搜索
热搜: 活动 交友 discuz
查看: 18514|回复: 282

[时事新闻] 注意!这些新规明起实施,与你生活息息相关

[复制链接]

该用户从未签到

1643

主题

28万

回帖

31万

积分

贵宾

Rank: 7Rank: 7Rank: 7Rank: 7Rank: 7Rank: 7Rank: 7

花潮美女鼠牛虎兔龙蛇马羊猴鸡狗猪春风拂面星星情怀七彩绚丽王者至尊妙笔生花共看流星我心永远幸福快乐指尖上的流年花潮贵宾

发表于 2021-2-28 18:02 | 显示全部楼层 |阅读模式

请马上登录,朋友们都在花潮里等着你哦:)

您需要 登录 才可以下载或查看,没有账号?立即注册

x
2021年02月28日 08:07 新华网作者:新华网


  原标题:注意!这些新规明起实施,与你生活息息相关
  不知不觉,时间即将进入到3月!刑法修正案(十一)正式施行、新版国家医保药品目录启用、教育惩戒新规实施……3月的哪些新政策法规与你生活息息相关?

                               
登录/注册后可看大图
↑资料图:人工智能普法机器人走进小学开展普法宣传活动。 陈龙山 摄



该用户从未签到

1643

主题

28万

回帖

31万

积分

贵宾

Rank: 7Rank: 7Rank: 7Rank: 7Rank: 7Rank: 7Rank: 7

花潮美女鼠牛虎兔龙蛇马羊猴鸡狗猪春风拂面星星情怀七彩绚丽王者至尊妙笔生花共看流星我心永远幸福快乐指尖上的流年花潮贵宾

 楼主| 发表于 2021-2-28 18:02 | 显示全部楼层
  刑法修正案(十一)正式施行 刑事责任年龄调整
  备受关注的刑法修正案(十一)将于2021年3月1日起正式施行。
  刑法修正案(十一)共48条,针对低龄未成年人犯罪、疫情防控、金融市场乱象等人民群众关切的突出问题,对刑法作出修改完善。
  值得注意的是,修正案对刑事责任年龄相关规定作出调整,规定已满12周岁不满14周岁的人,犯故意杀人、故意伤害罪,致人死亡或者以特别残忍手段致人重伤造成严重残疾,情节恶劣,经最高人民检察院核准追诉的,应当负刑事责任。
  外逃贪官可适用缺席审判
  《最高人民法院关于适用 的解释》自2021年3月1日起施行。
  上述《解释》设专章对缺席审判程序作出细化。其中规定对于贪污贿赂犯罪案件,以及需要及时进行审判,经最高人民检察院核准的严重危害国家安全犯罪、恐怖活动犯罪案件,犯罪嫌疑人、被告人在境外的,可以适用缺席审判程序依法作出判决,并对违法所得及其他涉案财产作出处理,决不让腐败分子和其他犯罪分子逍遥法外、逃避惩罚。
  另外,对于严重危害公共安全犯罪、严重影响人民群众安全感的暴力犯罪,如绑架、抢劫、爆炸犯罪,以及社会影响恶劣、各界广泛关注的案件,如性侵未成年人犯罪等挑战法律和社会伦理底线的严重犯罪,即使被告人认罪认罚,该重判的仍要坚决依法重判。

回复 支持 反对

使用道具 举报

该用户从未签到

1643

主题

28万

回帖

31万

积分

贵宾

Rank: 7Rank: 7Rank: 7Rank: 7Rank: 7Rank: 7Rank: 7

花潮美女鼠牛虎兔龙蛇马羊猴鸡狗猪春风拂面星星情怀七彩绚丽王者至尊妙笔生花共看流星我心永远幸福快乐指尖上的流年花潮贵宾

 楼主| 发表于 2021-2-28 18:03 | 显示全部楼层
  新版国家医保药品目录将启用
  进入3月,老百姓看病就医也有新变化。
  新版国家医保药品目录将于2021年3月1日起在全国范围正式启用。
  为支持新冠肺炎疫情防控,本次调整高度重视新冠肺炎治疗相关药品的保障工作,将利巴韦林注射液、阿比多尔颗粒等药品调入目录,最新版国家新冠肺炎诊疗方案所列药品已被全部纳入国家医保目录。
  此外,通过本次目录调整,共119种药品被新增进入目录,不少独家药品的价格大幅下降,患者的费用负担将进一步减轻。

                               
登录/注册后可看大图
↑资料图:山西省太原市某小学学生在进行开学演练。 中新社记者 张云 摄



回复 支持 反对

使用道具 举报

该用户从未签到

1643

主题

28万

回帖

31万

积分

贵宾

Rank: 7Rank: 7Rank: 7Rank: 7Rank: 7Rank: 7Rank: 7

花潮美女鼠牛虎兔龙蛇马羊猴鸡狗猪春风拂面星星情怀七彩绚丽王者至尊妙笔生花共看流星我心永远幸福快乐指尖上的流年花潮贵宾

 楼主| 发表于 2021-2-28 18:03 | 显示全部楼层
  教育惩戒新规明确禁止教师七类行为
  教育部制定颁布的《中小学教育惩戒规则(试行)》将从3月1日起实施,新规划定了7条红线明确惩戒尺度。
  《规则》指出,在确有必要的情况下,学校、教师可以在学生存在不服从、扰乱秩序、行为失范、具有危险性、侵犯权益等情形时实施教育惩戒。
  《规则》明确禁止了七类不当教育行为,划定教师行为红线,规定了对越界教师的处罚方式,方便各方监督。
  依照新规,教师在教育教学管理、实施教育惩戒过程中,不得有以击打、刺扎等方式直接造成身体痛苦的体罚;不得因学业成绩而教育惩戒学生;不得因个人情绪、好恶实施或者选择性实施教育惩戒,等等。
  今后排污不能任性
  2021年3月1日起,《排污许可管理条例》将正式施行。
  条例的一大亮点是对排污单位的主体责任作出了明确要求。比如,排污单位要按照生态环境管理要求运行和维护污染防治设施、建设规范化污染物排放口,依法开展自行监测并保存原始监测记录,重点管理的排污单位需要与生态环境主管部门监控设备联网,原始监测记录与环境管理台账保存期限均不得少于5年。
  在违法排污的法律责任方面,条例进行了严格规定。比如,对无证排污等行为,由生态环境主管部门责令改正或者责令限制生产、停产整治,处20万元以上100万元以下的罚款;情节严重的,报经有批准权的人民政府批准,责令停业、关闭。如果排污单位拒不配合生态环境主管部门监督检查或者在接受监督检查时弄虚作假,将被处2万元以上20万元以下的罚款。

回复 支持 反对

使用道具 举报

该用户从未签到

1643

主题

28万

回帖

31万

积分

贵宾

Rank: 7Rank: 7Rank: 7Rank: 7Rank: 7Rank: 7Rank: 7

花潮美女鼠牛虎兔龙蛇马羊猴鸡狗猪春风拂面星星情怀七彩绚丽王者至尊妙笔生花共看流星我心永远幸福快乐指尖上的流年花潮贵宾

 楼主| 发表于 2021-2-28 18:03 | 显示全部楼层

                               
登录/注册后可看大图
↑资料图。 黄威铭 摄


  禁止闲置、荒芜耕地
  农业农村部发布的《农村土地经营权流转管理办法》自2021年3月1日起施行。
  上述《办法》中强化了耕地保护和促进粮食生产的内容。一方面,严格防止耕地“非粮化”,明确土地经营权流转要确保农地农用,优先用于粮食生产,要将经营项目是否符合粮食生产等产业规划作为审查审核的重点内容,各级农业农村部门要加强服务,鼓励受让方发展粮食生产。

  另一方面,坚决制止耕地“非农化”,明确土地经营权流转的受让方应当依照有关法律法规保护土地,禁止改变土地的农业用途;禁止闲置、荒芜耕地,禁止占用耕地建窑、建坟或者擅自在耕地上建房、挖砂、采石、采矿、取土等;禁止占用永久基本农田发展林果业和挖塘养鱼。
  清理取消供水供电等环节不合理收费
  国家发展改革委等五部门印发的《关于清理规范城镇供水供电供气供暖行业收费促进行业高质量发展的意见》自2021年3月1日起施行。
  意见要求,清理取消不合理收费。
  这其中包括取消供水企业及其所属或委托的安装工程公司在用水报装工程验收接入环节向用户收取的接水费、增容费、报装费等类似名目开户费用,以及开关闸费、竣工核验费、竣工导线测量费、管线探测费、勾头费、水钻工程费、碰头费、出图费等类似名目工程费用,等等。
  来源:中国新闻网

回复 支持 反对

使用道具 举报

  • TA的每日心情
    开心
    2025-12-1 20:32
  • 签到天数: 1052 天

    [LV.10]以坛为家III

    1883

    主题

    32万

    回帖

    37万

    积分

    管理员

    Rank: 9Rank: 9Rank: 9Rank: 9Rank: 9Rank: 9Rank: 9Rank: 9Rank: 9

    花潮美女虎龙狗猪多彩人生星月交辉海样胸怀火热情怀优雅迷人神秘浪漫缤纷心情草莓情怀蝴蝶情怀心曲飞扬星星情怀七彩绚丽活泼开朗女儿情怀相遇之美一往情深花好月圆心香一瓣紫色情节飞龙在天金剪刀天籁妙音妙笔生花风雨同行我心永远天长地久幸福快乐绚丽缤纷喜乐安康中秋征文周年庆指尖上的流年舞会之星分析(喊冤)章总结章杀人王小强章最佳杀刺临屏写诗七夕诗钟活动第五届风云第六届风云情人节花潮管理

    发表于 2021-2-28 20:46 | 显示全部楼层
    学习了
     
    回复

    使用道具 举报

    该用户从未签到

    1643

    主题

    28万

    回帖

    31万

    积分

    贵宾

    Rank: 7Rank: 7Rank: 7Rank: 7Rank: 7Rank: 7Rank: 7

    花潮美女鼠牛虎兔龙蛇马羊猴鸡狗猪春风拂面星星情怀七彩绚丽王者至尊妙笔生花共看流星我心永远幸福快乐指尖上的流年花潮贵宾

     楼主| 发表于 2021-2-28 20:50 | 显示全部楼层

    息息相关。
    回复 支持 反对

    使用道具 举报

  • TA的每日心情
    开心
    2025-12-17 07:43
  • 签到天数: 649 天

    [LV.9]以坛为家II

    1376

    主题

    7万

    回帖

    13万

    积分

    管理员

    Rank: 9Rank: 9Rank: 9Rank: 9Rank: 9Rank: 9Rank: 9Rank: 9Rank: 9

    花潮帅哥多彩人生海样胸怀春风拂面青草情怀心曲飞扬七彩绚丽活泼开朗男儿情怀鹰傲苍穹共看流星风雨同行我心永远天长地久幸福快乐春意盎然喜乐安康心想事成周年庆指尖上的流年舞会之星情人节花潮管理

    发表于 2021-2-28 20:52 | 显示全部楼层
    这两条修改虽然晚,介总算亡羊补牢。
    1是修改违法犯罪年龄以用缺席审判。
    2是应当增加对叛国罪的全球追逃!
    回复 支持 反对

    使用道具 举报

    该用户从未签到

    1643

    主题

    28万

    回帖

    31万

    积分

    贵宾

    Rank: 7Rank: 7Rank: 7Rank: 7Rank: 7Rank: 7Rank: 7

    花潮美女鼠牛虎兔龙蛇马羊猴鸡狗猪春风拂面星星情怀七彩绚丽王者至尊妙笔生花共看流星我心永远幸福快乐指尖上的流年花潮贵宾

     楼主| 发表于 2021-2-28 20:59 | 显示全部楼层
    樵歌 发表于 2021-2-28 20:52
    这两条修改虽然晚,介总算亡羊补牢。
    1是修改违法犯罪年龄以用缺席审判。
    2是应当增加对叛国罪的全球追逃 ...

    说得好!
    回复 支持 反对

    使用道具 举报

    该用户从未签到

    1643

    主题

    28万

    回帖

    31万

    积分

    贵宾

    Rank: 7Rank: 7Rank: 7Rank: 7Rank: 7Rank: 7Rank: 7

    花潮美女鼠牛虎兔龙蛇马羊猴鸡狗猪春风拂面星星情怀七彩绚丽王者至尊妙笔生花共看流星我心永远幸福快乐指尖上的流年花潮贵宾

     楼主| 发表于 2021-2-28 21:34 | 显示全部楼层
    干扰司机驾驶、恶搞英雄烈士 3月1日起这些行为都将入刑!

    2021
    02/28
    06:27
    纵相新闻

    东方网·纵相新闻记者 贾天荣
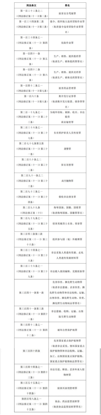
    27日,最高人民法院、最高人民检察院发布文件,对刑法罪名进行补充修改,共补充17项、调整取消10项罪名,自2021年3月1日起施行。
    3月1日,《中华人民共和国刑法修正案(十一)》也将正式施行,近年来频繁引起热议的干扰司机驾驶、恶搞英雄烈士、高空抛物、性侵未成年养女……这些行为都将入刑。
    补充17项、调整取消10项罪名
    据“两高”文件,《最高人民法院、最高人民检察院关于执行〈中华人民共和国刑法〉确定罪名的补充规定(七)》已于2021年2月22日由最高人民法院审判委员会第1832次会议、2021年2月26日由最高人民检察院第十三届检察委员会第六十三次会议通过,现予公布。

    回复 支持 反对

    使用道具 举报

    该用户从未签到

    1643

    主题

    28万

    回帖

    31万

    积分

    贵宾

    Rank: 7Rank: 7Rank: 7Rank: 7Rank: 7Rank: 7Rank: 7

    花潮美女鼠牛虎兔龙蛇马羊猴鸡狗猪春风拂面星星情怀七彩绚丽王者至尊妙笔生花共看流星我心永远幸福快乐指尖上的流年花潮贵宾

     楼主| 发表于 2021-2-28 21:35 | 显示全部楼层
    毋问我从哪里来 发表于 2021-2-28 21:34
    干扰司机驾驶、恶搞英雄烈士 3月1日起这些行为都将入刑!

    2021

    根据《中华人民共和国刑法修正案(十)》(以下简称《刑法修正案(十)》)、《中华人民共和国刑法修正案(十一)》(以下简称《刑法修正案(十一)》),结合司法实践反映的情况,现对《最高人民法院关于执行〈中华人民共和国刑法〉确定罪名的规定》《最高人民检察院关于适用刑法分则规定的犯罪的罪名的意见》作如下补充、修改:

                                   
    登录/注册后可看大图
    记者注意到,文件对原10个罪名作了调整或者取消,此外还补充了妨害安全驾驶罪,危险作业罪,妨害药品管理罪,为境外窃取、刺探、收买、非法提供商业秘密罪,负有照护职责人员性侵罪,袭警罪,冒名顶替罪,高空抛物罪,催收非法债务罪,侵害英雄烈士名誉、荣誉罪,组织参与国(境)外赌博罪等17个罪名。

    回复 支持 反对

    使用道具 举报

    该用户从未签到

    1643

    主题

    28万

    回帖

    31万

    积分

    贵宾

    Rank: 7Rank: 7Rank: 7Rank: 7Rank: 7Rank: 7Rank: 7

    花潮美女鼠牛虎兔龙蛇马羊猴鸡狗猪春风拂面星星情怀七彩绚丽王者至尊妙笔生花共看流星我心永远幸福快乐指尖上的流年花潮贵宾

     楼主| 发表于 2021-2-28 21:36 | 显示全部楼层
    毋问我从哪里来 发表于 2021-2-28 21:35
    根据《中华人民共和国刑法修正案(十)》(以下简称《刑法修正案(十)》)、《中华人民共和国刑法修正案 ...

    干扰司机驾驶、恶搞英雄烈士、性侵未成年养女……这些都将入刑
    此前2020年末,《中华人民共和国刑法修正案(十一)》出台,该法于2021年3月1日正式施行,其中一些新增的罪名,也与我们的生活息息相关。
    近几年,在公共交通工具上抢夺司机方向盘、辱骂、殴打驾驶员干扰驾驶的行为时有发生,对公共安全以及他人人身安全造成很大危害,成为不容忽视的公共安全问题。
    针对这一问题,《刑法修正案(十一)》新增妨碍安全驾驶罪,将干扰驾驶行为入刑,防止风险转化为实害。《刑法》第一百三十三条之二规定:“对行驶中的公共交通工具的驾驶人员使用暴力或者抢控驾驶操纵装置,干扰公共交通工具正常行驶,危及公共安全的,处一年以下有期徒刑、拘役或者管制,并处或者单处罚金。”

                                   
    登录/注册后可看大图
    近年来,网络上不时出现侮辱、诽谤英雄烈士的贴子和留言,给英烈亲属造成巨大的精神痛苦和心理创伤,伤害社会公众的民族和历史感情,损害社会公共利益。此次刑法修改,明确将侮辱、诽谤英雄烈士的行为纳入犯罪。

    回复 支持 反对

    使用道具 举报

    该用户从未签到

    1643

    主题

    28万

    回帖

    31万

    积分

    贵宾

    Rank: 7Rank: 7Rank: 7Rank: 7Rank: 7Rank: 7Rank: 7

    花潮美女鼠牛虎兔龙蛇马羊猴鸡狗猪春风拂面星星情怀七彩绚丽王者至尊妙笔生花共看流星我心永远幸福快乐指尖上的流年花潮贵宾

     楼主| 发表于 2021-2-28 21:38 | 显示全部楼层
    毋问我从哪里来 发表于 2021-2-28 21:36
    干扰司机驾驶、恶搞英雄烈士、性侵未成年养女……这些都将入刑此前2020年末,《中华人民共和国刑法修正案 ...

    《刑法》第二百九十九条之一规定:“侮辱、诽谤或者以其他方式侵害英雄烈士的名誉、荣誉,损害社会公共利益,情节严重的,处三年以下有期徒刑、拘役、管制或者剥夺政治权利。”

                                   
    登录/注册后可看大图

    回复 支持 反对

    使用道具 举报

    该用户从未签到

    1643

    主题

    28万

    回帖

    31万

    积分

    贵宾

    Rank: 7Rank: 7Rank: 7Rank: 7Rank: 7Rank: 7Rank: 7

    花潮美女鼠牛虎兔龙蛇马羊猴鸡狗猪春风拂面星星情怀七彩绚丽王者至尊妙笔生花共看流星我心永远幸福快乐指尖上的流年花潮贵宾

     楼主| 发表于 2021-2-28 21:50 | 显示全部楼层
    毋问我从哪里来 发表于 2021-2-28 21:38
    《刑法》第二百九十九条之一规定:“侮辱、诽谤或者以其他方式侵害英雄烈士的名誉、荣誉,损害社会公共利 ...

    高空抛物现象曾被称为“悬在城市上空的痛”,会带来巨大的社会危害。此次刑法修改,将高空抛物这种不文明的行为入刑。《刑法》第二百九十一条之二第一款规定:“从建筑物或者其他高空抛掷物品,情节严重的,处一年以下有期徒刑、拘役或者管制,并处或者单处罚金。”

                                   
    登录/注册后可看大图

    回复 支持 反对

    使用道具 举报

    该用户从未签到

    1643

    主题

    28万

    回帖

    31万

    积分

    贵宾

    Rank: 7Rank: 7Rank: 7Rank: 7Rank: 7Rank: 7Rank: 7

    花潮美女鼠牛虎兔龙蛇马羊猴鸡狗猪春风拂面星星情怀七彩绚丽王者至尊妙笔生花共看流星我心永远幸福快乐指尖上的流年花潮贵宾

     楼主| 发表于 2021-2-28 21:51 | 显示全部楼层
    毋问我从哪里来 发表于 2021-2-28 21:50
    高空抛物现象曾被称为“悬在城市上空的痛”,会带来巨大的社会危害。此次刑法修改,将高空抛物这种不文明 ...

    此次刑法修改明确将冒名顶替入学、就业安置等行为入刑。《刑法》第二百八十条之二第一、二款规定:“盗用、冒用他人身份,顶替他人取得的高等学历教育入学资格、公务员录用资格、就业安置待遇的,处三年以下有期徒刑、拘役或者管制,并处罚金。组织、指使他人实施前款行为的,依照前款的规定从重处罚。”

                                   
    登录/注册后可看大图
    近年来,性侵未成年这种严重违背社会伦理和道德底线的行为引发社会强烈关注。与不满14周岁女孩发生性关系的行为已被刑法明确为强奸犯罪,为了响应社会关切,这次刑法修改将与14至16周岁养女发生性关系的行为入刑,弥补了法律空白。

    回复 支持 反对

    使用道具 举报

    该用户从未签到

    1643

    主题

    28万

    回帖

    31万

    积分

    贵宾

    Rank: 7Rank: 7Rank: 7Rank: 7Rank: 7Rank: 7Rank: 7

    花潮美女鼠牛虎兔龙蛇马羊猴鸡狗猪春风拂面星星情怀七彩绚丽王者至尊妙笔生花共看流星我心永远幸福快乐指尖上的流年花潮贵宾

     楼主| 发表于 2021-2-28 21:52 | 显示全部楼层
    毋问我从哪里来 发表于 2021-2-28 21:51
    此次刑法修改明确将冒名顶替入学、就业安置等行为入刑。《刑法》第二百八十条之二第一、二款规定:“盗用 ...

    《刑法》第二百三十六条之一第一款:“对已满十四周岁不满十六周岁的未成年女性负有监护、收养、看护、教育、医疗等特殊职责的人员,与该未成年女性发生性关系的,处三年以下有期徒刑;情节恶劣的,处三年以上十年以下有期徒刑。”

                                   
    登录/注册后可看大图
    《刑法修正案(十一)》还明确将未经批准进口、销售国外药品的行为列为犯罪,设置了“足以危害人体健康”的前提要件。
    法条指引:《刑法》第一百四十二条之一第一款:“违反药品管理法规,有下列情形之一,足以严重危害人体健康的,处三年以下有期徒刑或者拘役,并处或者单处罚金;对人体健康造成严重危害或者有其他严重情节的,处三年以上七年以下有期徒刑,并处罚金:“(一)……;(二)未取得药品相关批准证明文件生产、进口药品或者明知是上述药品而销售的;(三)……;(四)编造生产、检验记录的。”
    所以对于上述构成犯罪的情形,此前按照行政违法处置的,现在一律按照刑事犯罪追究责任,避免出现刑事处罚和行政处罚相竞合的情形。

    回复 支持 反对

    使用道具 举报

  • TA的每日心情
    开心
    2025-12-17 07:43
  • 签到天数: 649 天

    [LV.9]以坛为家II

    1376

    主题

    7万

    回帖

    13万

    积分

    管理员

    Rank: 9Rank: 9Rank: 9Rank: 9Rank: 9Rank: 9Rank: 9Rank: 9Rank: 9

    花潮帅哥多彩人生海样胸怀春风拂面青草情怀心曲飞扬七彩绚丽活泼开朗男儿情怀鹰傲苍穹共看流星风雨同行我心永远天长地久幸福快乐春意盎然喜乐安康心想事成周年庆指尖上的流年舞会之星情人节花潮管理

    发表于 2021-3-1 07:11 | 显示全部楼层

    打错了!应当是追杀!要学习战斗民族。
    回复 支持 反对

    使用道具 举报

    该用户从未签到

    1643

    主题

    28万

    回帖

    31万

    积分

    贵宾

    Rank: 7Rank: 7Rank: 7Rank: 7Rank: 7Rank: 7Rank: 7

    花潮美女鼠牛虎兔龙蛇马羊猴鸡狗猪春风拂面星星情怀七彩绚丽王者至尊妙笔生花共看流星我心永远幸福快乐指尖上的流年花潮贵宾

     楼主| 发表于 2021-3-1 08:30 | 显示全部楼层
    樵歌 发表于 2021-3-1 07:11
    打错了!应当是追杀!要学习战斗民族。

    印度公鸡逃离斗鸡比赛时用刀刺死主人 将现身法庭

    2021年02月28日 09:42 人民日报海外网作者:海外网

      原标题:印度公鸡逃离斗鸡比赛时用刀刺死主人 将现身法庭

                                   
    登录/注册后可看大图
    资料图


      海外网2月28日电近日,印度特伦甘纳邦的一只公鸡引发外媒关注。由于不愿参加一场斗鸡比赛,它在试图逃跑时身上绑着的刀刚好刺中其主人,最终导致对方因失血过多死亡。
      据今日俄罗斯网站27日报道,这起有些匪夷所思的事件于2月23日发生在印度特伦甘纳邦的贾格尔地区。一只名叫拉贾(Raja)的公鸡由主人萨蒂什带到郊区参加一场斗鸡比赛。萨蒂什在公鸡的腿上绑了一把3英寸(约7.6厘米)的刀子,然后将其送入赛场。在拉贾试图逃离时,萨蒂什抓住了他,但公鸡腿上的刀刃刚好刺穿了萨蒂什的腹股沟。在被送往医院的途中,萨蒂什因失血过多身亡。
      自案发以来,拉贾一直被当地警察局拘留。未来它将现身法庭,作为一起有15人参加非法斗鸡的起诉证据的一部分。当地警察杰文表示,警方正在寻找参与此次组织非法斗鸡的另外15人。根据印度法律,这些参与者将为过失导致萨蒂什的死亡承担部分责任,他们还可能被指控过失杀人,非法赌博和举办斗鸡比赛等罪名。据悉,斗鸡虽然在印度被禁止,但在农村地区仍然很常见。(海外网/张霓 实习编译/余雨)

    回复 支持 反对

    使用道具 举报

    该用户从未签到

    1643

    主题

    28万

    回帖

    31万

    积分

    贵宾

    Rank: 7Rank: 7Rank: 7Rank: 7Rank: 7Rank: 7Rank: 7

    花潮美女鼠牛虎兔龙蛇马羊猴鸡狗猪春风拂面星星情怀七彩绚丽王者至尊妙笔生花共看流星我心永远幸福快乐指尖上的流年花潮贵宾

     楼主| 发表于 2021-3-1 13:21 | 显示全部楼层
    这些新规,明起实施!

    2021年02月28日 06:30 人民网

      原标题:这些新规,明起实施!
      明天起,一批新规正式施行。一起来看看3月份,生活将有哪些不一样!

                                   
    登录/注册后可看大图



    回复 支持 反对

    使用道具 举报

    该用户从未签到

    1643

    主题

    28万

    回帖

    31万

    积分

    贵宾

    Rank: 7Rank: 7Rank: 7Rank: 7Rank: 7Rank: 7Rank: 7

    花潮美女鼠牛虎兔龙蛇马羊猴鸡狗猪春风拂面星星情怀七彩绚丽王者至尊妙笔生花共看流星我心永远幸福快乐指尖上的流年花潮贵宾

     楼主| 发表于 2021-3-1 13:21 | 显示全部楼层
    这些新规,明起实施!

    2021年02月28日 06:30 人民网

      原标题:这些新规,明起实施!
      明天起,一批新规正式施行。一起来看看3月份,生活将有哪些不一样!

                                   
    登录/注册后可看大图



    回复 支持 反对

    使用道具 举报

    您需要登录后才可以回帖 登录 | 立即注册

    本版积分规则

    小黑屋|手机版|Archiver|服务支持:DZ动力|huachaowang.com Inc. ( 蜀ICP备17032287号-1 )

    GMT+8, 2025-12-17 18:07 , Processed in 0.084529 second(s), 25 queries .

    Powered by Discuz! X3.4

    © 2001-2013 Comsenz Inc.

    快速回复 返回顶部 返回列表