花潮论坛

搜索
热搜: 活动 交友 discuz
楼主: 幻影

[时事新闻] 全面放开生育对中国影响有多大?

[复制链接]

该用户从未签到

1643

主题

28万

回帖

31万

积分

贵宾

Rank: 7Rank: 7Rank: 7Rank: 7Rank: 7Rank: 7Rank: 7

花潮美女鼠牛虎兔龙蛇马羊猴鸡狗猪春风拂面星星情怀七彩绚丽王者至尊妙笔生花共看流星我心永远幸福快乐指尖上的流年花潮贵宾

发表于 2021-8-18 17:31 | 显示全部楼层
毋问我从哪里来 发表于 2021-8-18 17:31
生育一定能增加人口?就业是关键对于3年补贴1.8万元的力度,廖祖君认为,这个数字对中低收入群体有一定的 ...

他以孩子的养育成本举例说:“这种成本增加也是社会文明进步的一个标志,关键是这些成本应该由家庭、社会、政府来共同分担,如何合理分配分担比例来减轻家庭负担,是一个合理思路,而不是从绝对量上降低孩子的养育成本。”
据悉,围绕生育,攀枝花也制定了分娩免费、婴幼儿照护等服务。未来,或许还有更多政策跟进。
值得注意的是,对城市来说,即使生育率增加,对助推人口增加的效果也可能是有限的。有学者指出,人口增长最有效手段是吸引人口流入,减少本地人口外流,靠提高生育率增加人口的效果并不大。

回复 支持 反对

使用道具 举报

该用户从未签到

1643

主题

28万

回帖

31万

积分

贵宾

Rank: 7Rank: 7Rank: 7Rank: 7Rank: 7Rank: 7Rank: 7

花潮美女鼠牛虎兔龙蛇马羊猴鸡狗猪春风拂面星星情怀七彩绚丽王者至尊妙笔生花共看流星我心永远幸福快乐指尖上的流年花潮贵宾

发表于 2021-8-18 17:31 | 显示全部楼层
毋问我从哪里来 发表于 2021-8-18 17:31
他以孩子的养育成本举例说:“这种成本增加也是社会文明进步的一个标志,关键是这些成本应该由家庭、社会 ...

“中国农村流动出来的3亿多人,至少2/3以上都到了沿海地区,珠三角、长三角、京津冀等传统的经济中心。因为这些城市经济能稳定持续发展。”原新说。
在他看来,经济稳定地持续发展才能给社会公共政策的落实提供资源。“只有把经济做强,社会公共政策才能有财富支撑,否则就是一句空话。”
对于攀枝花而言,能够实现“按人头”发钱,或与其发达的工业分不开。

回复 支持 反对

使用道具 举报

该用户从未签到

1643

主题

28万

回帖

31万

积分

贵宾

Rank: 7Rank: 7Rank: 7Rank: 7Rank: 7Rank: 7Rank: 7

花潮美女鼠牛虎兔龙蛇马羊猴鸡狗猪春风拂面星星情怀七彩绚丽王者至尊妙笔生花共看流星我心永远幸福快乐指尖上的流年花潮贵宾

发表于 2021-8-18 17:32 | 显示全部楼层
毋问我从哪里来 发表于 2021-8-18 17:31
“中国农村流动出来的3亿多人,至少2/3以上都到了沿海地区,珠三角、长三角、京津冀等传统的经济中心。因 ...

攀枝花是一座因矿而建、因钢而兴的新兴工业城市,矿产资源十分丰富。但也因为重工业,新世纪之初曾面临较严重的污染问题。同时,靠单一工业拉动经济,一旦该产业有波动,对于经济影响重大。这也是大部分资源型城市的共同难题。
对于如何转型,攀枝花这些年一直在努力探索新路径,朝着现代农业、康养旅游业发力。“攀枝花产业结构也在不断转型升级,随着文旅产业等服务业深入发展,对钢铁产业的依赖程度在进一步下降。”廖祖君说。

回复 支持 反对

使用道具 举报

该用户从未签到

1643

主题

28万

回帖

31万

积分

贵宾

Rank: 7Rank: 7Rank: 7Rank: 7Rank: 7Rank: 7Rank: 7

花潮美女鼠牛虎兔龙蛇马羊猴鸡狗猪春风拂面星星情怀七彩绚丽王者至尊妙笔生花共看流星我心永远幸福快乐指尖上的流年花潮贵宾

发表于 2021-8-18 17:32 | 显示全部楼层
毋问我从哪里来 发表于 2021-8-18 17:32
攀枝花是一座因矿而建、因钢而兴的新兴工业城市,矿产资源十分丰富。但也因为重工业,新世纪之初曾面临较 ...

不过,目前钢铁工业还是其支柱产业之一。2020年,攀枝花三产结构比由2019年的9.2∶54.9∶35.9调整为9.3∶53.6∶37.1,实现工业增加值479.06亿元,对经济增长的贡献率为69.8%。
“人才竞争是城市竞争的核心内容,资源型城市由于处于产业转型过程中,传统产业衰落的同时,新的产业尚未发育成熟,导致就业岗位不足或者缺乏吸引力,不利于留住人才。”廖祖君说。

回复 支持 反对

使用道具 举报

该用户从未签到

1643

主题

28万

回帖

31万

积分

贵宾

Rank: 7Rank: 7Rank: 7Rank: 7Rank: 7Rank: 7Rank: 7

花潮美女鼠牛虎兔龙蛇马羊猴鸡狗猪春风拂面星星情怀七彩绚丽王者至尊妙笔生花共看流星我心永远幸福快乐指尖上的流年花潮贵宾

发表于 2021-8-18 17:32 | 显示全部楼层
毋问我从哪里来 发表于 2021-8-18 17:32
不过,目前钢铁工业还是其支柱产业之一。2020年,攀枝花三产结构比由2019年的9.2∶54.9∶35.9调整为9.3∶ ...

原新和廖祖君都认为,就业机会是吸引人才的关键。
原新说,从生产的角度来说,对年轻劳动力的需求不仅仅只是数量,还有质量。从消费拉动经济的角度来说,也要具备一定数量的消费型人口规模。“年轻人能够充分就业,这是吸引人、留住人的关键。另外,就业和创业做得好也和城市产业的兴旺分不开。往大了讲,需要经济稳定持续地发展、社会安定祥和。”

回复 支持 反对

使用道具 举报

该用户从未签到

1643

主题

28万

回帖

31万

积分

贵宾

Rank: 7Rank: 7Rank: 7Rank: 7Rank: 7Rank: 7Rank: 7

花潮美女鼠牛虎兔龙蛇马羊猴鸡狗猪春风拂面星星情怀七彩绚丽王者至尊妙笔生花共看流星我心永远幸福快乐指尖上的流年花潮贵宾

发表于 2021-8-18 17:32 | 显示全部楼层
毋问我从哪里来 发表于 2021-8-18 17:32
原新和廖祖君都认为,就业机会是吸引人才的关键。原新说,从生产的角度来说,对年轻劳动力的需求不仅仅只 ...

“其实就是一句话,要让来的人能看到生活和生产的希望所在,这是吸引人的根本。”原新说。
“‘留住人’是一个系统工程,与城市整体竞争力相关,需要多措并举,包括提供有吸引力的就业创业机会、高质量的公共服务、便捷的基础设施、良好的自然环境以及包容进取的城市文化等。”廖祖君说,“攀枝花在全国抢先推出生育补贴,有利于在加快贯彻实施‘三孩’生育政策上为全国其他城市做出表率,探索经验。”
责编 | 周琦

回复 支持 反对

使用道具 举报

该用户从未签到

1643

主题

28万

回帖

31万

积分

贵宾

Rank: 7Rank: 7Rank: 7Rank: 7Rank: 7Rank: 7Rank: 7

花潮美女鼠牛虎兔龙蛇马羊猴鸡狗猪春风拂面星星情怀七彩绚丽王者至尊妙笔生花共看流星我心永远幸福快乐指尖上的流年花潮贵宾

发表于 2021-8-20 11:21 | 显示全部楼层
人民日报:让三孩生育支持政策落地见效

2021年08月18日 04:32 人民日报

  原标题:让三孩生育支持政策落地见效(人民时评)
  实施三孩生育政策及配套支持措施,就是要满足群众多元化的生育需求,切实解决群众后顾之忧,释放生育潜能,促进人口长期均衡发展
  将婚嫁、生育、养育、教育一体考虑,提高优生优育服务水平,发展普惠托育服务体系,降低生育、养育、教育成本
  一段时间以来,随着党中央作出“实施一对夫妻可以生育三个子女政策及配套支持措施”的重大决策,各地各部门陆续出台了一系列三孩生育支持政策。北京市明确生育三孩可享30天假期奖励的过渡政策;四川省攀枝花市对“二孩”“三孩”每月每孩发放500元育儿补贴金直到孩子3岁;国家医保局规定将参保女职工生育三孩费用纳入生育保险待遇支付范围;中国计划生育协会面向社会征集三孩生育政策宣传标语口号……从假期奖励的政策安排,到真金白银的支持,再到价值观念的引领,一系列政策举措将党中央决策部署落细落实,形成了促进三孩生育政策落地见效的推进合力。
  党的十八大以来,根据我国人口发展变化趋势,党中央、国务院审时度势先后作出单独两孩、全面两孩等重大决策部署,取得了积极成效。当前,我国正处于人口大国向人力资本强国转变的重大战略机遇期,立足国情,遵循规律,实施一对夫妻可以生育三个子女政策及配套支持措施,有利于改善人口结构,落实积极应对人口老龄化国家战略;有利于保持人力资源禀赋优势,应对世界百年未有之大变局;有利于平缓总和生育率下降趋势,推动实现适度生育水平;有利于巩固全面建成小康社会成果,促进人与自然和谐共生。实施三孩生育政策及配套支持措施,是进一步适应人口形势新变化、推动高质量发展新要求的重大举措,各地应严格执行,将中央部署落到实处。
  在国家层面,从取消社会抚养费,清理和废止相关处罚规定,到将入户、入学、入职等与个人生育情况全面脱钩,再到修改人口与计划生育法,一系列重要改革举措拟将出台,支持生育、养育和教育的政策体系正在形成。在地方和部门层面,各地各部门促进相关惠民政策与生育政策有效衔接,精准做好各项管理服务,根据各地实际出台相应的支持政策,为落实中央决策部署提供了具体支撑。以人民为中心、以均衡为主线、以改革为动力、以法治为保障,实施三孩生育政策及配套支持措施,就是要满足群众多元化的生育需求,切实解决群众后顾之忧,释放生育潜能,促进人口长期均衡发展。

  也要看到,支持生育除了在物质上降低生育、养育、教育成本之外,精神上的激励、价值观的引领同样重要。《中共中央 国务院关于优化生育政策促进人口长期均衡发展的决定》指出:“尊重生育的社会价值,提倡适龄婚育、优生优育,鼓励夫妻共担育儿责任,破除高价彩礼等陈规陋习,构建新型婚育文化”。提高生育意愿不仅要解决现实困难,让人们能生、敢生,还需要弘扬中华民族传统美德,尊重生育的社会价值,营造生育友好的社会氛围,让人们愿生、想生。比如,这次中国计划生育协会面向社会征集三孩宣传标语口号,一个重要目的就是“弘扬婚育新风,传播适龄婚育、优生优育、责任共担、代际和谐等婚育观、家庭观”。
  生育,一头连着千家万户的民生幸福,一头连着经济社会的持续发展。接下来,将婚嫁、生育、养育、教育一体考虑,提高优生优育服务水平,发展普惠托育服务体系,降低生育、养育、教育成本,还需要各级党委政府继续深化改革,破除影响人口长期均衡发展的思想观念、政策法规、体制机制等制约因素,建立健全相关政策体系,引导社会力量积极参与。在政策托举上出实招、见实效,才能推动实现适度生育水平,让三孩生育政策落地见效。


回复 支持 反对

使用道具 举报

该用户从未签到

1643

主题

28万

回帖

31万

积分

贵宾

Rank: 7Rank: 7Rank: 7Rank: 7Rank: 7Rank: 7Rank: 7

花潮美女鼠牛虎兔龙蛇马羊猴鸡狗猪春风拂面星星情怀七彩绚丽王者至尊妙笔生花共看流星我心永远幸福快乐指尖上的流年花潮贵宾

发表于 2021-8-20 11:21 | 显示全部楼层
北京正式发布义务教育阶段“双减”具体措施

2021年08月18日 07:00 央视

  原标题:北京正式发布义务教育阶段“双减”具体措施
  今天(18日),《北京市关于进一步减轻义务教育阶段学生作业负担和校外培训负担的措施》正式发布。根据措施,北京市将围绕“治乱、减负、防风险”的工作要求,校内校外双向发力,确保学生过重作业负担和校外培训负担、家庭教育支出和家长相应精力负担于2021年底前有效减轻、两年内成效显著,人民群众教育满意度明显提升。
  不得布置机械重复、惩罚性作业
  根据措施,学校要制定作业管理办法,建立作业校内公示制度,公开班级各学科作业,加强质量监督。作业必须在课内布置,坚持作业全批全改、及时反馈,加强面批讲解,作业难度不得超过国家课标。不得布置机械重复、惩罚性作业。严禁给家长布置作业或要求家长检查、批改作业。
  小学一、二年级不布置家庭书面作业
  小学一、二年级不布置家庭书面作业,可在校内适当安排巩固练习;小学三至六年级书面作业平均完成时间不超过60分钟;初中书面作业平均完成时间不超过90分钟。个别学生经努力仍完不成书面作业的,也应按时就寝,确保充足睡眠。
  不得要求学生自批自改作业
  鼓励布置分层、弹性、个性化作业。教师要指导小学生在校内基本完成书面作业,初中生在校内完成大部分书面作业。不得要求学生自批自改作业。
  学生放学后应从事家务劳动 开展体育锻炼
  学校和家长要引导学生放学回家后完成剩余书面作业,进行必要的课业学习,从事力所能及的家务劳动,开展适宜的体育锻炼、阅读和文艺活动等。引导学生合理使用电子产品和网络,保护视力健康,防止网络沉迷。
  学校对有特殊需要的学生应提供延时托管服务 可统筹安排教师“弹性上下班”
  将课后服务时段分两个阶段进行整体规划、系统设计。第一阶段完成体育锻炼,保障学生每日1小时体育锻炼时间;第二阶段开展课业辅导和综合素质拓展类活动,结束时间原则上不早于17点30分。对有特殊需要的学生,学校应提供延时托管服务。初中学校工作日晚上可开设自习班。学校可统筹安排教师实行“弹性上下班制”。
  提供菜单式课后服务项目和内容供学生自愿选择 学校不得利用课后服务时间讲授新课
  学校制定具体的课后服务实施方案,提供菜单式课后服务项目和内容,供学生自愿选择。组织优秀教师对学习有困难的学生进行课业答疑和辅导。开展丰富多彩的科普、文体、艺术、劳动、阅读、兴趣小组及社团活动等综合素质拓展类活动。学校不得利用课后服务时间讲授新课。
  可适当引进非学科类培训机构参与课后服务
  教育部门可组织优秀教师到本区域内优质资源不足或有需要的学校开展课后服务。教育部门可通过遴选,适当引进非学科类培训机构参与课后服务,并建立评估退出机制。
  教育部门要指导学校用好免费线上优质教育资源,免费向学生提供覆盖各年级各学科的学习资源,以及法制、安全、心理健康等方面的高质量专题教育资源。
  不再审批新的学科类培训机构 保留的机构统一登记为非营利性机构
  不再审批新的面向义务教育阶段学生的学科类培训机构。对现有学科类培训机构重新审核登记,逐步压减,动态清零无证机构。保留的学科类培训机构统一登记为非营利性机构。依法依规严肃查处不具备相应资质条件、未经审批多址开展培训的学科类培训机构。对已备案的线上学科类培训机构按要全面排查,并按标准重新审批准入。未通过审批的,取消其原有备案登记和互联网信息服务业务经营许可证。
  不得占用国家法定节假日、休息日及寒暑假期组织学科类培训
  校外培训机构不得占用国家法定节假日、休息日及寒暑假期组织学科类培训。学科类培训时间不得与中小学校教学时间相冲突;线下培训结束时间不得晚于20点30分,线上培训结束时间不得晚于21点。线上培训要注重保护学生视力,每课时不超过30分钟,课程间隔不少于10分钟。
  严禁超标超前培训 严禁提供境外教育课程
  严禁超标超前培训,严禁非学科类培训机构从事学科培训,严禁提供境外教育课程。线上培训机构不得提供和传播“拍照搜题”等惰化学生思维能力、影响学生独立思考、违背教育教学规律的不良学习方法。依法依规坚决查处超范围培训、培训质量较差、内容低俗违法、盗版侵权等突出问题。培训机构不得高薪挖抢学校教师;聘请在境内的外籍人员要符合国家有关规定,严禁聘请在境外的外籍人员开展培训活动。
  学科类培训机构对教师资质、收退费标准、培训内容等要在办学场所显著位置及网站进行公示。
  将义务教育阶段学科类校外培训收费纳入政府指导价管理
  严格控制资本过度涌入培训机构,培训机构融资及收费主要用于培训业务经营,坚决禁止为推销业务以虚构原价、虚假折扣、虚假宣传等方式进行不正当竞争,依法依规坚决查处行业垄断行为。落实将义务教育阶段学科类校外培训收费纳入政府指导价管理的要求,科学合理确定计价办法,明确收费标准,坚决遏制过高收费和过度逐利行为。校外培训机构每次招生前须向教育部门报备招生简章、课程内容、教师资质、收费情况等事项。鼓励实施“先培训后收费”“一课一消”培训收费模式,有效防范“退费难”“卷钱跑路”等问题发生。
  严控广告宣传投放 加强校外培训广告管理
  北京市属主流媒体、新媒体以及公交车站和地铁等公共场所、居民区各类广告牌和网络平台等,不刊登、不播发校外培训广告。不得在中小学校、幼儿园内开展商业广告活动,不得利用中小学和幼儿园的教材、教辅材料、练习册、文具、教具、校服、校车等发布或变相发布广告。严肃查处各种夸大培训效果、误导公众教育观念、制造家长焦虑的校外培训违法违规广告行为。
  严禁学科类培训机构上市融资
  严格落实中央有关要求,学科类培训机构一律不得上市融资,严禁资本化运作。上市公司不得通过股票市场融资投资学科类培训机构,不得通过发行股份或支付现金等方式购买学科类培训机构资产。外资不得通过兼并收购、受托经营、加盟连锁、利用可变利益实体等方式控股或参股学科类培训机构。已违规的,要进行清理整治。
  依托12345市民服务热线,设立专门举报电话和举报邮箱,畅通监督举报途径。
  学校不得组织任何形式的招生、分班考试  严禁划分重点班、实验班
  严格落实国家课程方案和课程标准,开齐开足开好国家规定课程,严格规范教材使用。
  学校不得随意增减课时、提高难度、加快进度,小学一年级坚持零起点教学,其他年级按教学计划开展教学,做到应教尽教。降低考试压力,改进考试方式,不得有提前结课备考、违规统考、考题超标、考试排名等行为。学校不得利用国家法定节假日、休息日及寒暑假期,组织义务教育阶段的未成年学生开展任何形式的集体补课,不得组织任何形式的招生、分班考试,严禁划分重点班、实验班。
  优化教学方式,推进“空中课堂”“双师课堂”“融合课堂”建设,提升学生在校学习效率。
  扩大优质资源覆盖面 促进义务教育优质均衡发展
  持续深化集团办学、学区制管理,促进教育全要素有序流动,努力实现教学、队伍、资源的全区域统筹。加快城乡一体化学校和市级统筹优质学校建设。扩大优质资源覆盖面,缩小城乡、区域、学校间教育水平差距,整体提升学校育人能カ,促进义务教育优质均衡发展。
  坚持德智体美劳全面评价,探索过程性评价
  深化高中招生改革。积极完善基于初中学业水平考试成绩、结合综合素质评价的高中阶段学校招生录取模式,不断深化高中招生考试方式改革,坚持德智体美劳全面评价,探索过程性评价,依据不同科目特点,完善考试和成绩呈现形式。坚持以学定考,进一步提升中考命题质量,防止偏题、怪题、超过课程标准的难题。逐步提高优质普通高中招生指标分配到区域内初中的比例,规范普通高中招生秩序,杜绝违规招生、恶性竞争。
  各区严禁下达升学指标或片面以升学率评价学校和教师,将“双减”工作成效等情况作为区、校义务教育质量评价的重要内容。
  绩效向参与课后服务人员倾斜 课后服务补助可按劳务费管理
  完善学校课后服务经费保障办法,确保经费增量满足课后服务需要。深化绩效导向,积极向参与课后服务人员倾斜。进一步优化中小学教师绩效工资方案,确保课后服务经费主要用于参与课后服务教师和相关人员的补助。把用于教师课后服务补助的经费额度,作为增量纳入绩效工资并设立相应项目,不作为次年正常核定绩效工资总量的基数。对聘请校外人员提供课后服务的,课后服务补助可按劳务费管理。教师参加课后服务的表现应作为职称评聘、表彰奖励和绩效工资分配的重要参考。
  指导学校建立定期家访制度 完善家长培训体系
  教育部门要会同妇联等部门,办好家长学校或网上家庭教育指导平台,推动社区家庭教育指导中心、服务站点建设,指导学校建立定期家访制度,完善家长培训体系,努力形成减负共识,为学生成长营造良好环境。

  严禁教师有偿补课 直至撤销教师资格
  严禁在职中小学干部教师参加校外培训机构或由其他教师、家长等组织的有偿补课;不得与校外培训机构合作,为校外培训机构介绍学生或提供学生信息;不得组织推荐或引导学生参加有偿补课。依法依规严肃查处教师校外有偿补课行为,直至撤销教师资格。
  加大“双减”工作专项督查力度,将结果纳入年度绩效考核。
  统筹做好面向3至6岁学龄前儿童和普通高中生的校外培训治理
  此外,统筹做好面向3至6岁学龄前儿童和普通高中生的校外培训治理工作,不得开展面向学龄前儿童的线上培训,严禁以学前班、幼小衔接班、思维训练班等名义面向学龄前儿童开展线下学科类(含外语)培训。不再审批新的面向学龄前儿童的校外培训机构和面向普通高中学生的学科类校外培训机构。
  (总台记者 王小节 张伟泽)

回复 支持 反对

使用道具 举报

该用户从未签到

1643

主题

28万

回帖

31万

积分

贵宾

Rank: 7Rank: 7Rank: 7Rank: 7Rank: 7Rank: 7Rank: 7

花潮美女鼠牛虎兔龙蛇马羊猴鸡狗猪春风拂面星星情怀七彩绚丽王者至尊妙笔生花共看流星我心永远幸福快乐指尖上的流年花潮贵宾

发表于 2021-8-20 13:32 | 显示全部楼层
我国修改人口计生法:拟明确实施三孩生育政策、取消社会抚养费……

2021年08月17日 19:24 新华网

  原标题:我国修改人口计生法:拟明确实施三孩生育政策、取消社会抚养费……
  新华社北京8月17日电 题:我国修改人口计生法:拟明确实施三孩生育政策、取消社会抚养费……
  新华社“新华视点”记者田晓航
  17日,人口与计划生育法修正草案提请十三届全国人大常委会第三十次会议审议。这是自全面两孩政策实施修改人口计生法以来,对这部法律的又一次重大修改。
  现行人口与计划生育法于2002年施行,2015年实施全面两孩政策时进行了修改。此次的修正草案重点围绕实施三孩生育政策、取消社会抚养费等制约措施、配套实施积极生育支持措施进行修改,同时强化对全面两孩政策实施前计划生育家庭权益的保障。

回复 支持 反对

使用道具 举报

该用户从未签到

1643

主题

28万

回帖

31万

积分

贵宾

Rank: 7Rank: 7Rank: 7Rank: 7Rank: 7Rank: 7Rank: 7

花潮美女鼠牛虎兔龙蛇马羊猴鸡狗猪春风拂面星星情怀七彩绚丽王者至尊妙笔生花共看流星我心永远幸福快乐指尖上的流年花潮贵宾

发表于 2021-8-20 13:32 | 显示全部楼层
毋问我从哪里来 发表于 2021-8-20 13:32
我国修改人口计生法:拟明确实施三孩生育政策、取消社会抚养费……

2021年08月17日 19:24 新华网

  拟明确实施三孩生育政策
  修正草案将现行人口计生法第十八条规定的“国家提倡一对夫妻生育两个子女”修改为“国家提倡适龄婚育、优生优育。一对夫妻可以生育三个子女。”
  如何理解这一表述的变化?中国政法大学法学院副院长张力说,将“提倡”表述为“可以”,是关于公民生育权利更为精准的法律表达,公民有权在履行实行计划生育义务的同时,自主决定生育子女。同时,这一修改明确公民有权生育三个子女,也有助于划定政府相关责任的范围,如采取各项奖励与社会保障措施来更好地保护公民这项权利。

回复 支持 反对

使用道具 举报

该用户从未签到

1643

主题

28万

回帖

31万

积分

贵宾

Rank: 7Rank: 7Rank: 7Rank: 7Rank: 7Rank: 7Rank: 7

花潮美女鼠牛虎兔龙蛇马羊猴鸡狗猪春风拂面星星情怀七彩绚丽王者至尊妙笔生花共看流星我心永远幸福快乐指尖上的流年花潮贵宾

发表于 2021-8-20 13:33 | 显示全部楼层
毋问我从哪里来 发表于 2021-8-20 13:32
  拟明确实施三孩生育政策  修正草案将现行人口计生法第十八条规定的“国家提倡一对夫妻生育两个子女 ...

  中国人民大学人口与发展研究中心副主任宋健说,在某种程度上,过度的晚婚晚育压缩了育龄人群的生育时限,成为生育水平的重要抑制因素,因此,“提倡适龄婚育”,也是推动实现适度生育水平的必要措施。
  在“计划生育服务”一章,修正草案明确,医疗卫生机构应当对已婚育龄妇女开展的服务内容新增了“围孕期、孕产期保健服务”,应当承担的咨询、指导和技术服务内容新增了“优生优育”,还新增了“规范开展不孕不育症诊疗”的表述。
  宋健说,由于晚婚晚育已成为社会现实,很多女性生育二孩和三孩时可能已属高龄孕产妇,这就需要增强围孕期、孕产期保健服务,确保母婴健康;而不孕不育是生育水平低迷的一个原因,规范开展不孕不育症诊疗有助于帮助有需要的家庭满足生育意愿。

回复 支持 反对

使用道具 举报

该用户从未签到

1643

主题

28万

回帖

31万

积分

贵宾

Rank: 7Rank: 7Rank: 7Rank: 7Rank: 7Rank: 7Rank: 7

花潮美女鼠牛虎兔龙蛇马羊猴鸡狗猪春风拂面星星情怀七彩绚丽王者至尊妙笔生花共看流星我心永远幸福快乐指尖上的流年花潮贵宾

发表于 2021-8-20 13:33 | 显示全部楼层
毋问我从哪里来 发表于 2021-8-20 13:33
  中国人民大学人口与发展研究中心副主任宋健说,在某种程度上,过度的晚婚晚育压缩了育龄人群的生育时 ...

  拟取消社会抚养费
  《中共中央 国务院关于优化生育政策促进人口长期均衡发展的决定》明确提出,“取消社会抚养费,清理和废止相关处罚规定,将入户、入学、入职等与个人生育情况全面脱钩。”修正草案贯彻决定精神,删去社会抚养费相关条款。
  宋健认为,社会抚养费是在控制人口过快增长时期生育政策的一个重要辅助措施,与当时的计划生育奖励扶助措施共同发挥作用。通过修法,社会抚养费将会退出历史舞台。
  张力说,删除社会抚养费相关条款是为了扫清优化生育政策促进人口长期均衡发展的障碍,未来将更多地依靠惠民措施与生育政策有效衔接。

回复 支持 反对

使用道具 举报

该用户从未签到

1643

主题

28万

回帖

31万

积分

贵宾

Rank: 7Rank: 7Rank: 7Rank: 7Rank: 7Rank: 7Rank: 7

花潮美女鼠牛虎兔龙蛇马羊猴鸡狗猪春风拂面星星情怀七彩绚丽王者至尊妙笔生花共看流星我心永远幸福快乐指尖上的流年花潮贵宾

发表于 2021-8-20 13:33 | 显示全部楼层
毋问我从哪里来 发表于 2021-8-20 13:33
  拟取消社会抚养费  《中共中央 国务院关于优化生育政策促进人口长期均衡发展的决定》明确提出,“ ...

  删去部分计划生育相关内容
  修正草案删去一些现行法律中计划生育的相关内容,涉及计划生育证明、计划生育技术服务等方面。一些表述也发生变化,如“计划生育行政部门”改为“卫生健康行政部门”。
  对此,张力认为,删去这些内容是为了减少生育障碍,推动实现适度生育水平,这并不意味着取消计划生育,而是更新了计划生育的内涵。
  “计划生育仍是我国的基本国策,三孩生育政策及配套支持措施仍在计划生育的框架下实施,但人口与计划生育工作理念与方式已经发生了重大变革。所以,表述的变化是与当前工作形势相呼应的。”宋健说。

回复 支持 反对

使用道具 举报

该用户从未签到

1643

主题

28万

回帖

31万

积分

贵宾

Rank: 7Rank: 7Rank: 7Rank: 7Rank: 7Rank: 7Rank: 7

花潮美女鼠牛虎兔龙蛇马羊猴鸡狗猪春风拂面星星情怀七彩绚丽王者至尊妙笔生花共看流星我心永远幸福快乐指尖上的流年花潮贵宾

发表于 2021-8-20 13:33 | 显示全部楼层
毋问我从哪里来 发表于 2021-8-20 13:33
  删去部分计划生育相关内容  修正草案删去一些现行法律中计划生育的相关内容,涉及计划生育证明、计 ...

  探索设立父母育儿假
  2019年国务院办公厅印发的关于促进3岁以下婴幼儿照护服务发展的指导意见提出,鼓励地方政府探索试行与婴幼儿照护服务配套衔接的育儿假、产休假。此次修法新增“支持有条件的地方探索设立父母育儿假”的规定,将对推动这一政策落地起到怎样的作用?
  张力认为,由于我国各地经济、社会发展水平不同,产业特点和用工结构也不同,对父母育儿假的认识也存在一些差异,加上涉及用人单位的经济利益,所以有必要通过法律方式来加以规定。

回复 支持 反对

使用道具 举报

该用户从未签到

1643

主题

28万

回帖

31万

积分

贵宾

Rank: 7Rank: 7Rank: 7Rank: 7Rank: 7Rank: 7Rank: 7

花潮美女鼠牛虎兔龙蛇马羊猴鸡狗猪春风拂面星星情怀七彩绚丽王者至尊妙笔生花共看流星我心永远幸福快乐指尖上的流年花潮贵宾

发表于 2021-8-20 13:34 | 显示全部楼层
毋问我从哪里来 发表于 2021-8-20 13:33
  探索设立父母育儿假  2019年国务院办公厅印发的关于促进3岁以下婴幼儿照护服务发展的指导意见提出 ...

  他说,修正草案此处新增,是以国家法律的形式支持地方设立父母育儿假。如果这部法律能够照此完成修改,有立法权的地方可以据此制定地方性法规,来具体规定父母育儿假的内容、条件和时间,深化男女平等,优化家庭内部分工,从而推动生育意愿转化为生育行动。
  中国社会科学院法学研究所研究员支振锋说,“支持有条件的地方探索设立父母育儿假”是一个鼓励性的规定。今后在积极探索的基础上,当条件成熟时,也可以通过行政法规或规范性文件来对育儿假进一步作出明确规定。

回复 支持 反对

使用道具 举报

该用户从未签到

1643

主题

28万

回帖

31万

积分

贵宾

Rank: 7Rank: 7Rank: 7Rank: 7Rank: 7Rank: 7Rank: 7

花潮美女鼠牛虎兔龙蛇马羊猴鸡狗猪春风拂面星星情怀七彩绚丽王者至尊妙笔生花共看流星我心永远幸福快乐指尖上的流年花潮贵宾

发表于 2021-8-20 13:34 | 显示全部楼层
毋问我从哪里来 发表于 2021-8-20 13:34
  他说,修正草案此处新增,是以国家法律的形式支持地方设立父母育儿假。如果这部法律能够照此完成修改 ...

  加强婴幼儿照护服务
  修正草案在完善积极生育支持措施方面新增不少内容。其中明确“国家采取支持措施,减轻家庭生育、养育、教育负担”,尤其是针对婴幼儿照护难题,明确要推动建立普惠托育服务体系,在居住社区建设婴幼儿活动场所及配套服务设施,在公共场所、工作场所按规定配置母婴设施,加强对家庭婴幼儿照护的支持和指导。
  张力说,完善婴幼儿照护服务尤其是其中的托育服务,是有效提升生育意愿的重要手段之一。针对很多家庭因为缺乏充足的婴幼儿照护服务支持而不愿生、不敢生的现状,修正草案系统性增加与婴幼儿照护服务相关的内容,有利于减少家庭顾虑。
  为确保托育服务质量和安全,修正草案还在“法律责任”一章新增了托育机构违反托育服务相关标准和规范、有虐待婴幼儿行为的处罚规定。

回复 支持 反对

使用道具 举报

该用户从未签到

1643

主题

28万

回帖

31万

积分

贵宾

Rank: 7Rank: 7Rank: 7Rank: 7Rank: 7Rank: 7Rank: 7

花潮美女鼠牛虎兔龙蛇马羊猴鸡狗猪春风拂面星星情怀七彩绚丽王者至尊妙笔生花共看流星我心永远幸福快乐指尖上的流年花潮贵宾

发表于 2021-8-20 13:34 | 显示全部楼层
毋问我从哪里来 发表于 2021-8-20 13:34
  加强婴幼儿照护服务  修正草案在完善积极生育支持措施方面新增不少内容。其中明确“国家采取支持措 ...

  张力说,对于托育机构违反托育服务相关标准和规范的处罚种类和幅度轻重适中,对法律责任的设定体现了处罚和教育相结合原则、过罚相当原则的要求。这些修改表明了“积极支持生育、主动保障健康、有效提升服务”的态度,有利于推动托育服务水平提升。而对虐待婴幼儿相关责任人员进行限制从业行政处罚,并衔接刑法规定,有助于形成有效威慑,确保托育行业的服务质量。
  保障计划生育家庭权益
  修正草案在保障计划生育家庭尤其是计划生育特殊家庭的权益方面新增了一些内容,如针对在国家提倡一对夫妻生育一个子女期间按照规定应当享受计划生育家庭老年人奖励扶助的,在老年人福利、养老服务等方面给予必要的优先和照顾;针对获得《独生子女父母光荣证》的夫妻,独生子女发生意外伤残、死亡的,建立健全对这类人群的全方位帮扶保障制度。
  “保障计划生育家庭权益是优化生育政策的题中应有之义。”宋健说,我国计划生育政策控制了人口过快增长,广大计划生育家庭作出了重要贡献。保障他们的权益、给予必要的照顾并对特殊家庭给予全方位帮扶保障,是政策相互协调有序衔接的体现。
  支振锋说,全方位的帮扶保障既包括经济上的扶助,也包括医疗保障、养老关怀和其他社会保障措施。他建议修正草案进一步完善计划生育特殊家庭扶助制度。

回复 支持 反对

使用道具 举报

该用户从未签到

1643

主题

28万

回帖

31万

积分

贵宾

Rank: 7Rank: 7Rank: 7Rank: 7Rank: 7Rank: 7Rank: 7

花潮美女鼠牛虎兔龙蛇马羊猴鸡狗猪春风拂面星星情怀七彩绚丽王者至尊妙笔生花共看流星我心永远幸福快乐指尖上的流年花潮贵宾

发表于 2021-8-21 12:23 | 显示全部楼层
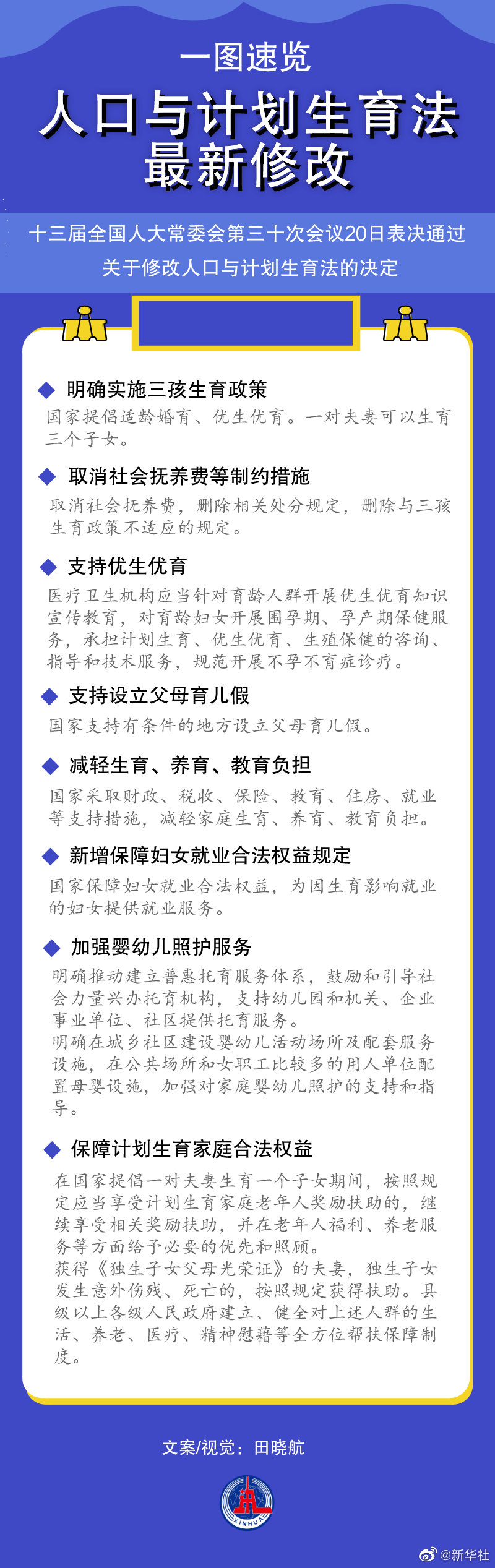
一图速览:人口计生法的最新修改

2021年08月20日 10:57 新华社作者:新华社

  原标题:一图速览 | 人口计生法的最新修改
  十三届全国人大常委会第三十次会议20日表决通过了关于修改人口与计划生育法的决定。人口计生法自2002年施行以来,于2015年实施全面两孩政策时进行了修改。为优化生育政策、促进人口长期均衡发展,此次对这部法律作出了哪些重要修改?戳图速览↓

                               
登录/注册后可看大图



回复 支持 反对

使用道具 举报

该用户从未签到

1643

主题

28万

回帖

31万

积分

贵宾

Rank: 7Rank: 7Rank: 7Rank: 7Rank: 7Rank: 7Rank: 7

花潮美女鼠牛虎兔龙蛇马羊猴鸡狗猪春风拂面星星情怀七彩绚丽王者至尊妙笔生花共看流星我心永远幸福快乐指尖上的流年花潮贵宾

发表于 2021-8-22 19:41 | 显示全部楼层
人口与计划生育法作如下修改!全文公布

2021年08月20日 18:17 北京日报客户端

  原标题:人口与计划生育法作如下修改!全文公布
  全国人民代表大会常务委员会关于修改
  《中华人民共和国人口与计划生育法》的决定
  (2021年8月20日第十三届全国人民代表大会常务委员会第三十次会议通过)
  第十三届全国人民代表大会常务委员会第三十次会议决定对《中华人民共和国人口与计划生育法》作如下修改:
  一、将第二条第二款修改为:“国家采取综合措施,调控人口数量,提高人口素质,推动实现适度生育水平,优化人口结构,促进人口长期均衡发展。”

回复 支持 反对

使用道具 举报

该用户从未签到

1643

主题

28万

回帖

31万

积分

贵宾

Rank: 7Rank: 7Rank: 7Rank: 7Rank: 7Rank: 7Rank: 7

花潮美女鼠牛虎兔龙蛇马羊猴鸡狗猪春风拂面星星情怀七彩绚丽王者至尊妙笔生花共看流星我心永远幸福快乐指尖上的流年花潮贵宾

发表于 2021-8-22 19:41 | 显示全部楼层
毋问我从哪里来 发表于 2021-8-22 19:41
人口与计划生育法作如下修改!全文公布

2021年08月20日 18:17 北京日报客户端

  二、将第十一条修改为:“人口与计划生育实施方案应当规定调控人口数量,提高人口素质,推动实现适度生育水平,优化人口结构,加强母婴保健和婴幼儿照护服务,促进家庭发展的措施。”
  三、将第十五条第二款中的“贫困地区”修改为“欠发达地区”。
  四、将第十八条第一款修改为:“国家提倡适龄婚育、优生优育。一对夫妻可以生育三个子女。”
  五、第二十五条增加一款,作为第二款:“国家支持有条件的地方设立父母育儿假。”
  六、将第二十六条修改为:“妇女怀孕、生育和哺乳期间,按照国家有关规定享受特殊劳动保护并可以获得帮助和补偿。国家保障妇女就业合法权益,为因生育影响就业的妇女提供就业服务。
  “公民实行计划生育手术,享受国家规定的休假。”

回复 支持 反对

使用道具 举报

您需要登录后才可以回帖 登录 | 立即注册

本版积分规则

小黑屋|手机版|Archiver|服务支持:DZ动力|huachaowang.com Inc. ( 蜀ICP备17032287号-1 )

GMT+8, 2025-12-17 17:41 , Processed in 0.224291 second(s), 22 queries .

Powered by Discuz! X3.4

© 2001-2013 Comsenz Inc.

快速回复 返回顶部 返回列表