花潮论坛

搜索
热搜: 活动 交友 discuz

[时事新闻] 发改委:我国居民电价偏低,下一步将还原电力的商品属性

[复制链接]

该用户从未签到

1643

主题

28万

回帖

31万

积分

贵宾

Rank: 7Rank: 7Rank: 7Rank: 7Rank: 7Rank: 7Rank: 7

花潮美女鼠牛虎兔龙蛇马羊猴鸡狗猪春风拂面星星情怀七彩绚丽王者至尊妙笔生花共看流星我心永远幸福快乐指尖上的流年花潮贵宾

 楼主| 发表于 2021-11-24 12:48 | 显示全部楼层
毋问我从哪里来 发表于 2021-11-24 12:48
  五、完善价格形成机制  (一)规范政府定价行为。在省级定价目录中保留城镇供水价格、配气价格、集 ...

  六、严格规范收费行为
  (一)规范经营者收费。供水供电供气供热企业应抄表到户、服务到户,严格按照政府规定的销售价格向终端用户收取水电气暖费用。对供水供电供气供热企业暂未直抄到户但具备表计条件的终端用户,水电气暖价格应按照国家及省有关规定执行。对暂未直抄到户且不具备表计条件的终端用户,水电气暖费用由终端用户公平分摊。物业公共部位、共用设施和配套设施的运行维护费用等,应通过物业费、租金或公共收益解决,严禁以水电气暖费用为基数加收服务类费用或其他费用。供水供电供气供热企业设施产权分界点后至用水用电用气用热器具前,为满足用户个性化需求所提供的延伸服务等,可在明确具体服务项目和内容基础上收取合理费用。严禁供水供电供气供热企业实施垄断行为。(责任单位:各省辖市政府、济源示范区管委会、各省直管县〔市〕政府,省市场监管局、住房城乡建设厅)
  (二)建立收费公示机制。供水供电供气供热企业和其他经营者要建立健全各项收费及费用分摊相关信息公示制度,对符合相关政策规定的可保留收费项目要列出清单,实行明码标价,并在经营或缴费场所的醒目位置张贴收费项目、依据、范围、标准及监督电话等,主动向终端用户公开并接受社会监督,做到清单之外无收费。严禁以强制服务、捆绑收费等形式收取不合理费用。(责任单位:各省辖市政府、济源示范区管委会、各省直管县〔市〕政府,省市场监管局、发展改革委、住房城乡建设厅)

回复 支持 反对

使用道具 举报

该用户从未签到

1643

主题

28万

回帖

31万

积分

贵宾

Rank: 7Rank: 7Rank: 7Rank: 7Rank: 7Rank: 7Rank: 7

花潮美女鼠牛虎兔龙蛇马羊猴鸡狗猪春风拂面星星情怀七彩绚丽王者至尊妙笔生花共看流星我心永远幸福快乐指尖上的流年花潮贵宾

 楼主| 发表于 2021-11-24 12:49 | 显示全部楼层
毋问我从哪里来 发表于 2021-11-24 12:48
  六、严格规范收费行为  (一)规范经营者收费。供水供电供气供热企业应抄表到户、服务到户,严格按 ...

  七、提升行业管理和服务水平
  (一)加强统筹规划和前期开发管理。坚持先规划后建设、先地下后地上,完善编制市政配套基础设施专项规划,确保老城区与新城区及开发区互联互通、地上与地下整体协调。2021年3月1日后储备土地的,需进行必要的前期开发建设,完善与地块相关的道路及供水供电供气等配套基础设施建设方案并组织实施,确保市政配套基础设施与建设项目同步使用。(责任单位:各省辖市政府、济源示范区管委会、各省直管县〔市〕政府,省住房城乡建设厅、财政厅、自然资源厅)
  (二)健全制度规范和标准体系。梳理完善供水供电供气供暖等城市基础设施规划、工程设计、工程建设、工程验收、运行维护等制度规定和技术标准,完善相关地方性法规。合理确定供水供电供气供暖工程验收标准和接入工程定额标准,加强相关标准协调衔接,推进供水供电供气供热企业直供并抄表到户,加快存量用户直供直抄改造。制定完善供水供电供气供暖行业服务质量规范和评价体系,通过行业服务质量评估、公开通报行业服务情况等方式,提升行业整体服务质量。(责任单位:省住房城乡建设厅、国家能源局河南监管办,各省辖市政府、济源示范区管委会、各省直管县〔市〕政府)
  (三)深化行业“放管服效”改革。进一步放开供水供电供气供暖行业市场准入限制,通过政府和社会资本合作(PPP)、混合经营等方式引导社会资本有序进入,推动向规模化、集约化、跨地区经营方向发展。实行投资、建设、运营和监管分开,促进设计施工、工程验收、运行维护等环节公平竞争。鼓励企业分离主营业务和工程设计施工业务,同步加强工程质量管理。加强对商品房等买卖合同监管,规范与水电气暖相关条款。(责任单位:各省辖市政府、济源示范区管委会、各省直管县〔市〕政府,省发展改革委、财政厅、住房城乡建设厅、市场监管局、国家能源局河南监管办)
  (四)提升企业服务效能。推动供水供电供气供热企业增强服务意识,制定标准化的服务办理流程,严格落实承诺制度,向用户提供安全、便捷、稳定、价格合理的产品和服务。推动水电气暖有关服务事项进驻政务服务大厅,积极推进申请报装、维修、过户、缴费、开具发票等“一窗受理、一网通办、一站办结”,对标先进压缩办理时限。(责任单位:各省辖市政府、济源示范区管委会、各省直管县〔市〕政府,省住房城乡建设厅、国家能源局河南监管办)

回复 支持 反对

使用道具 举报

该用户从未签到

1643

主题

28万

回帖

31万

积分

贵宾

Rank: 7Rank: 7Rank: 7Rank: 7Rank: 7Rank: 7Rank: 7

花潮美女鼠牛虎兔龙蛇马羊猴鸡狗猪春风拂面星星情怀七彩绚丽王者至尊妙笔生花共看流星我心永远幸福快乐指尖上的流年花潮贵宾

 楼主| 发表于 2021-11-24 12:49 | 显示全部楼层
毋问我从哪里来 发表于 2021-11-24 12:49
  七、提升行业管理和服务水平  (一)加强统筹规划和前期开发管理。坚持先规划后建设、先地下后地上 ...

  八、推进政策组织落实
  (一)强化责任担当。各地、各有关部门要切实提高政治站位,主动履职尽责,建立部门联合工作机制,确保清理规范供水供电供气供暖行业收费工作落到实处。各省辖市政府、济源示范区管委会、各省直管县(市)政府对本辖区清理规范供水供电供气供暖行业收费工作负总责,要结合实际深化细化实化改革措施和相关政策,逐项分解落实工作任务。省级有关部门要按照职责分工,及时完善省级相关政策规定和工作机制,加强对市、县级相关部门的业务指导,督促各地扎实有效开展相关工作。
  (二)加强风险防范。各地、各部门要稳妥推进相关改革举措,统筹兼顾各方利益,充分评估可能出现的风险,提前制定应对预案。各地政府要落实主体责任,对取消收费后属于公共服务范围的,通过财政补贴、价格补偿等方式保障公共服务供给。特别是对需要理顺价格的,要精心选择合适时机,对低收入群体予以重点关注,做好兜底保障。
  (三)广泛宣传引导。各地、各部门要通过多种渠道、多种方式,广泛宣传清理规范供水供电供气供暖行业收费、促进行业高质量发展的重要意义,做好政策解读,推广经验做法,及时回应社会关切,营造良好舆论氛围。

回复 支持 反对

使用道具 举报

该用户从未签到

1643

主题

28万

回帖

31万

积分

贵宾

Rank: 7Rank: 7Rank: 7Rank: 7Rank: 7Rank: 7Rank: 7

花潮美女鼠牛虎兔龙蛇马羊猴鸡狗猪春风拂面星星情怀七彩绚丽王者至尊妙笔生花共看流星我心永远幸福快乐指尖上的流年花潮贵宾

 楼主| 发表于 2021-11-24 12:50 | 显示全部楼层
毋问我从哪里来 发表于 2021-11-24 12:49
  八、推进政策组织落实  (一)强化责任担当。各地、各有关部门要切实提高政治站位,主动履职尽责, ...

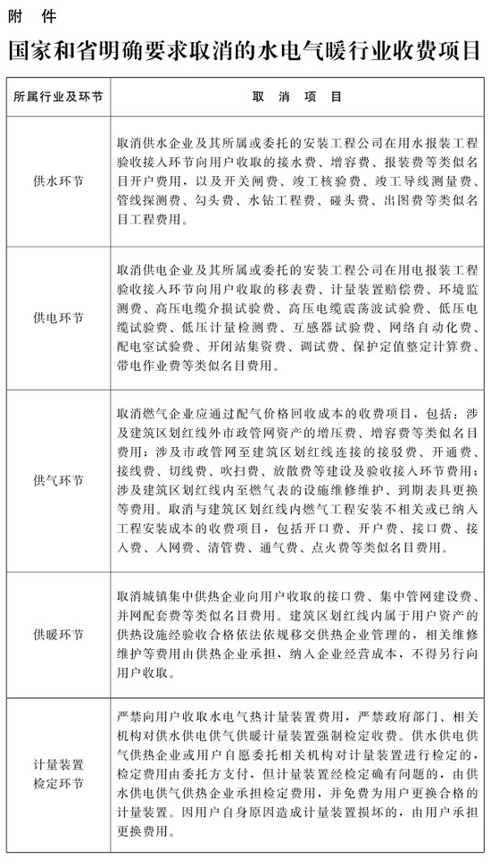
  附件:国家和省明确要求取消的水电气暖行业收费项目

                               
登录/注册后可看大图



回复 支持 反对

使用道具 举报

该用户从未签到

1643

主题

28万

回帖

31万

积分

贵宾

Rank: 7Rank: 7Rank: 7Rank: 7Rank: 7Rank: 7Rank: 7

花潮美女鼠牛虎兔龙蛇马羊猴鸡狗猪春风拂面星星情怀七彩绚丽王者至尊妙笔生花共看流星我心永远幸福快乐指尖上的流年花潮贵宾

 楼主| 发表于 2021-11-25 18:14 | 显示全部楼层
不缺煤的中国 为何会爆发这场大煤荒?

2021年11月22日 18:57 《财经》杂志

  原标题:不缺煤的中国,为何会爆发这场大煤荒?| 《财经》封面
  秋冬之交,富煤的中国发生了“煤荒型电荒”。这轮危机背后,交织着安全环保监管升级、应对气候变化等多种复杂因素。未来两个月,中国将迎来最严峻的煤炭保供考验

                               
登录/注册后可看大图
封面设计/黎立


回复 支持 反对

使用道具 举报

该用户从未签到

1643

主题

28万

回帖

31万

积分

贵宾

Rank: 7Rank: 7Rank: 7Rank: 7Rank: 7Rank: 7Rank: 7

花潮美女鼠牛虎兔龙蛇马羊猴鸡狗猪春风拂面星星情怀七彩绚丽王者至尊妙笔生花共看流星我心永远幸福快乐指尖上的流年花潮贵宾

 楼主| 发表于 2021-11-25 18:19 | 显示全部楼层
毋问我从哪里来 发表于 2021-11-25 18:14
不缺煤的中国 为何会爆发这场大煤荒?

2021年11月22日 18:57 《财经》杂志

  文 | 《财经》记者 江帆 韩舒淋 李廷祯
  今年10月以来,在国家发改委等主管部门的连续干预下,国内煤炭市场正在趋稳。
  罕见的霹雳调控背后,是时隔多年、重回公众视野的能源安全问题。但此次“煤荒型电荒”,与电力改革、气候变化、安环监管等多重因素互相交织,导致解决方案更为复杂棘手。

回复 支持 反对

使用道具 举报

该用户从未签到

1643

主题

28万

回帖

31万

积分

贵宾

Rank: 7Rank: 7Rank: 7Rank: 7Rank: 7Rank: 7Rank: 7

花潮美女鼠牛虎兔龙蛇马羊猴鸡狗猪春风拂面星星情怀七彩绚丽王者至尊妙笔生花共看流星我心永远幸福快乐指尖上的流年花潮贵宾

 楼主| 发表于 2021-11-25 18:20 | 显示全部楼层
毋问我从哪里来 发表于 2021-11-25 18:19
  文 | 《财经》记者 江帆 韩舒淋 李廷祯  今年10月以来,在国家发改委等主管部门的连续干预下,国内 ...

  该轮危机并非没有先兆:2020年冬季湖南、浙江等省限电,今年4月广东限电,直至今年9月,东北拉闸限电波及民生,引发全民关注。
  此次危机不同以往,并非因煤电装机受限,而是发电燃料——动力煤量缺价高所致。
  幸运的是,东北拉闸限电虽是危机,但更是预警,给主管部门和企业留出了宝贵的反应时间——危机倘在供暖季全面爆发,后果将不堪设想。

回复 支持 反对

使用道具 举报

该用户从未签到

1643

主题

28万

回帖

31万

积分

贵宾

Rank: 7Rank: 7Rank: 7Rank: 7Rank: 7Rank: 7Rank: 7

花潮美女鼠牛虎兔龙蛇马羊猴鸡狗猪春风拂面星星情怀七彩绚丽王者至尊妙笔生花共看流星我心永远幸福快乐指尖上的流年花潮贵宾

 楼主| 发表于 2021-11-25 18:20 | 显示全部楼层
毋问我从哪里来 发表于 2021-11-25 18:20
  该轮危机并非没有先兆:2020年冬季湖南、浙江等省限电,今年4月广东限电,直至今年9月,东北拉闸限电 ...

  国庆后的一个月是宝贵时间窗口,中央政府迅速组织协调煤炭保供,换来当前的稳定局面。但最严峻的考验,将出现在今年12月和明年1月。今年气候异常加剧,预示着或有超强寒潮出现,叠加水电进入枯水季,天然气价格居高不下……今冬能源保供的不确定因素众多,面临多重挑战。
  国家发改委11月16日披露的数据显示,截至11月14日,全国电厂存煤1.29亿吨,可用天数22天,较10月底增长3天,但相较往年同期27天以上的可用天数仍有差距,无法高枕而眠。

回复 支持 反对

使用道具 举报

该用户从未签到

1643

主题

28万

回帖

31万

积分

贵宾

Rank: 7Rank: 7Rank: 7Rank: 7Rank: 7Rank: 7Rank: 7

花潮美女鼠牛虎兔龙蛇马羊猴鸡狗猪春风拂面星星情怀七彩绚丽王者至尊妙笔生花共看流星我心永远幸福快乐指尖上的流年花潮贵宾

 楼主| 发表于 2021-11-25 18:20 | 显示全部楼层
毋问我从哪里来 发表于 2021-11-25 18:20
  国庆后的一个月是宝贵时间窗口,中央政府迅速组织协调煤炭保供,换来当前的稳定局面。但最严峻的考验 ...

  承担煤炭和电力保供任务的企业,多为国企。危机时刻,严厉的行政命令和问责,往往收效明显。但超常调控措施终究只是应急,已经大面积亏损的煤电企业不可能长期亏损保供。而面对各路“婆婆”九龙治水,煤炭企业也难免进退失据。多重施政目标下,不同政府部门各有侧重,缺乏统筹协调,无意间加剧了危机。
  事实上,今年不仅中国,欧洲、美国,乃至全球都不同程度地出现了能源危机。这是一个适时的预警,它提醒所有人,应对气候变化和能源转型需要系统性思维,不可漠视产业逻辑,不可忽视市场力量。

回复 支持 反对

使用道具 举报

该用户从未签到

1643

主题

28万

回帖

31万

积分

贵宾

Rank: 7Rank: 7Rank: 7Rank: 7Rank: 7Rank: 7Rank: 7

花潮美女鼠牛虎兔龙蛇马羊猴鸡狗猪春风拂面星星情怀七彩绚丽王者至尊妙笔生花共看流星我心永远幸福快乐指尖上的流年花潮贵宾

 楼主| 发表于 2021-11-25 18:21 | 显示全部楼层
毋问我从哪里来 发表于 2021-11-25 18:20
  承担煤炭和电力保供任务的企业,多为国企。危机时刻,严厉的行政命令和问责,往往收效明显。但超常调 ...

  供需形势好转
  10月中下旬以来,在国家发改委等主管部门强势密集的稳价调控下,动力煤市场价格在短短十多天内,由2600元/吨跌至1100元/吨以下。

                               
登录/注册后可看大图



回复 支持 反对

使用道具 举报

该用户从未签到

1643

主题

28万

回帖

31万

积分

贵宾

Rank: 7Rank: 7Rank: 7Rank: 7Rank: 7Rank: 7Rank: 7

花潮美女鼠牛虎兔龙蛇马羊猴鸡狗猪春风拂面星星情怀七彩绚丽王者至尊妙笔生花共看流星我心永远幸福快乐指尖上的流年花潮贵宾

 楼主| 发表于 2021-11-25 18:25 | 显示全部楼层
毋问我从哪里来 发表于 2021-11-25 18:21
  供需形势好转  10月中下旬以来,在国家发改委等主管部门强势密集的稳价调控下,动力煤市场价格在短 ...

  这些措施主要如下:力度空前的煤炭增产、扩大煤炭进口、重点保障发电供热企业用煤,以及规范煤炭市场运行秩序等。
  今年9月,中国爆发“煤荒”,继而引发“电荒”。东北地区出现拉闸限电,影响民生,舆论哗然。彼时,东北有电厂的存煤可用天数甚至不足半日。
  煤荒爆发时,号称“中国煤海”的山西,竟也异常缺煤——山西诸多大型煤矿的产能,基本保供对口省份,流向本地的市场煤数量十分紧缺。山西本地电厂,地处坑口,也很难买到市场煤。

回复 支持 反对

使用道具 举报

该用户从未签到

1643

主题

28万

回帖

31万

积分

贵宾

Rank: 7Rank: 7Rank: 7Rank: 7Rank: 7Rank: 7Rank: 7

花潮美女鼠牛虎兔龙蛇马羊猴鸡狗猪春风拂面星星情怀七彩绚丽王者至尊妙笔生花共看流星我心永远幸福快乐指尖上的流年花潮贵宾

 楼主| 发表于 2021-11-25 19:50 | 显示全部楼层
毋问我从哪里来 发表于 2021-11-25 18:25
  这些措施主要如下:力度空前的煤炭增产、扩大煤炭进口、重点保障发电供热企业用煤,以及规范煤炭市场 ...

  10月19日,一位太原煤炭贸易商告诉《财经》记者,由于山西本地和陕西榆林都很难买到煤,他开始组织人马从新疆哈密用重卡往回拉煤。当时榆林Q5000(热值5000大卡)动力煤市价为1800元/吨,但因优先保供,无法敞开供应;而新疆坑口煤价200元-300元/吨,用重卡拉回山西,每吨运费800元,可在本地以1200元-1500元/吨(不含税)瞬间卖出,“买家既有山西当地电厂,也有一部分是外地贸易商”。
  疆煤汽运入晋,这罕见一幕,折射了煤价最极端时的供需形势。
  随着增产稳价等调控的落地,以及电厂“不计代价”存煤,燃料短缺引发的大面积电荒已得到暂缓。

回复 支持 反对

使用道具 举报

该用户从未签到

1643

主题

28万

回帖

31万

积分

贵宾

Rank: 7Rank: 7Rank: 7Rank: 7Rank: 7Rank: 7Rank: 7

花潮美女鼠牛虎兔龙蛇马羊猴鸡狗猪春风拂面星星情怀七彩绚丽王者至尊妙笔生花共看流星我心永远幸福快乐指尖上的流年花潮贵宾

 楼主| 发表于 2021-11-25 19:51 | 显示全部楼层
毋问我从哪里来 发表于 2021-11-25 19:50
  10月19日,一位太原煤炭贸易商告诉《财经》记者,由于山西本地和陕西榆林都很难买到煤,他开始组织人 ...

  据《财经》记者不完全统计,10月19日至11月11日,国家发改委官微密集发布了40条以上煤炭相关信息,主要涉及煤炭市场增产稳价调控政策、原煤产量、电厂存煤、可用天数等关键指标。

                               
登录/注册后可看大图



回复 支持 反对

使用道具 举报

该用户从未签到

1643

主题

28万

回帖

31万

积分

贵宾

Rank: 7Rank: 7Rank: 7Rank: 7Rank: 7Rank: 7Rank: 7

花潮美女鼠牛虎兔龙蛇马羊猴鸡狗猪春风拂面星星情怀七彩绚丽王者至尊妙笔生花共看流星我心永远幸福快乐指尖上的流年花潮贵宾

 楼主| 发表于 2021-11-25 19:51 | 显示全部楼层
毋问我从哪里来 发表于 2021-11-25 19:51
  据《财经》记者不完全统计,10月19日至11月11日,国家发改委官微密集发布了40条以上煤炭相关信息,主 ...

  十九届六中全会召开前,全国电网按计划停限电(有序用电)的情况基本清零,并持续至今。11月4日,南方电网区域自5月以来首次没有实施有序用电;11月6日,国家电网经营范围内除个别省份、局部时段对高耗能、高污染企业采取有序用电措施外,全网有序用电规模接近清零。
  至11月11日,秦皇岛港Q5500市场煤价已稳定在1000元/吨左右。国家发改委最新数据显示,11月14日全国电厂存煤1.29亿吨,可用天数22天,较9月底增加了9天;曾出现拉闸限电的东北三省存煤超过1400万吨,可用天数达到31天。

回复 支持 反对

使用道具 举报

该用户从未签到

1643

主题

28万

回帖

31万

积分

贵宾

Rank: 7Rank: 7Rank: 7Rank: 7Rank: 7Rank: 7Rank: 7

花潮美女鼠牛虎兔龙蛇马羊猴鸡狗猪春风拂面星星情怀七彩绚丽王者至尊妙笔生花共看流星我心永远幸福快乐指尖上的流年花潮贵宾

 楼主| 发表于 2021-11-25 19:51 | 显示全部楼层
毋问我从哪里来 发表于 2021-11-25 19:51
  十九届六中全会召开前,全国电网按计划停限电(有序用电)的情况基本清零,并持续至今。11月4日,南 ...

  疆煤入晋也成昙花一现。11月初,山西Q5500坑口动力煤跌至950元/吨(不含税),疆煤运到山西已无套利空间。

                               
登录/注册后可看大图



回复 支持 反对

使用道具 举报

该用户从未签到

1643

主题

28万

回帖

31万

积分

贵宾

Rank: 7Rank: 7Rank: 7Rank: 7Rank: 7Rank: 7Rank: 7

花潮美女鼠牛虎兔龙蛇马羊猴鸡狗猪春风拂面星星情怀七彩绚丽王者至尊妙笔生花共看流星我心永远幸福快乐指尖上的流年花潮贵宾

 楼主| 发表于 2021-11-25 19:52 | 显示全部楼层
毋问我从哪里来 发表于 2021-11-25 19:51
  疆煤入晋也成昙花一现。11月初,山西Q5500坑口动力煤跌至950元/吨(不含税),疆煤运到山西已无套利 ...


                               
登录/注册后可看大图



回复 支持 反对

使用道具 举报

该用户从未签到

1643

主题

28万

回帖

31万

积分

贵宾

Rank: 7Rank: 7Rank: 7Rank: 7Rank: 7Rank: 7Rank: 7

花潮美女鼠牛虎兔龙蛇马羊猴鸡狗猪春风拂面星星情怀七彩绚丽王者至尊妙笔生花共看流星我心永远幸福快乐指尖上的流年花潮贵宾

 楼主| 发表于 2021-11-25 19:52 | 显示全部楼层

  国内煤价的“过山车”,也带动了海外动力煤价格下跌。
  在煤价飙升的10月中旬,一位资深市场人士曾向《财经》记者预测,“煤价已偏离基本面,无法反映供需状况,而只是反映了市场对缺口的估值。但后续的关键,还是看供需,如果大家预期冬天供需缓解,价格掉头也会非常快。”
  一语成谶。

回复 支持 反对

使用道具 举报

该用户从未签到

1643

主题

28万

回帖

31万

积分

贵宾

Rank: 7Rank: 7Rank: 7Rank: 7Rank: 7Rank: 7Rank: 7

花潮美女鼠牛虎兔龙蛇马羊猴鸡狗猪春风拂面星星情怀七彩绚丽王者至尊妙笔生花共看流星我心永远幸福快乐指尖上的流年花潮贵宾

 楼主| 发表于 2021-11-25 19:52 | 显示全部楼层
毋问我从哪里来 发表于 2021-11-25 19:52
  国内煤价的“过山车”,也带动了海外动力煤价格下跌。  在煤价飙升的10月中旬,一位资深市场人士曾 ...


                               
登录/注册后可看大图

  但是,目前状况并不等于缺煤警报已彻底解除。相较以往,煤炭供需仍然偏紧,价格也处于高位。煤价后续走势,仍取决于供需基本面能否持续好转。

回复 支持 反对

使用道具 举报

该用户从未签到

1643

主题

28万

回帖

31万

积分

贵宾

Rank: 7Rank: 7Rank: 7Rank: 7Rank: 7Rank: 7Rank: 7

花潮美女鼠牛虎兔龙蛇马羊猴鸡狗猪春风拂面星星情怀七彩绚丽王者至尊妙笔生花共看流星我心永远幸福快乐指尖上的流年花潮贵宾

 楼主| 发表于 2021-11-25 19:53 | 显示全部楼层
毋问我从哪里来 发表于 2021-11-25 19:52
  但是,目前状况并不等于缺煤警报已彻底解除。相较以往,煤炭供需仍然偏紧,价格也处于高位。煤价后 ...

  此外,电厂与煤企签订的年度长协煤炭合同,依然是“市场压舱石”,其价格一般以535元/吨为基准,按月浮动,长协价涨幅远低于市场价。以蒙东供应东北电厂的长协煤为例,即便市场煤价到达0.3元/大卡的高位时,年度长协煤依然保持略高于0.1元/大卡左右。
  另外,不同电厂的长协煤源、煤价和煤量各不相同,导致苦乐不均。譬如,电力央企集团自身拥有煤矿的,可以通过内部调配,保证八成动力煤来自廉价长协;而没有煤矿的电力企业,则只能“不计成本、饥不择食”。紧急情况下,国家发改委和地方政府会牵头对接供需双方新签订的保供长协煤,但这也只是立足于保证供应,价格则与市场价近乎齐平。

回复 支持 反对

使用道具 举报

该用户从未签到

1643

主题

28万

回帖

31万

积分

贵宾

Rank: 7Rank: 7Rank: 7Rank: 7Rank: 7Rank: 7Rank: 7

花潮美女鼠牛虎兔龙蛇马羊猴鸡狗猪春风拂面星星情怀七彩绚丽王者至尊妙笔生花共看流星我心永远幸福快乐指尖上的流年花潮贵宾

 楼主| 发表于 2021-11-25 19:54 | 显示全部楼层
毋问我从哪里来 发表于 2021-11-25 19:53
  此外,电厂与煤企签订的年度长协煤炭合同,依然是“市场压舱石”,其价格一般以535元/吨为基准,按月 ...

  危机尚未解除
  尽管供需形势趋缓,但保供任务依然艰巨,远不能说这场危机已经消失。
  10月下旬,《财经》记者走访了东北多家电力央企麾下电厂和部分地方热电联产电厂,它们均表示存煤天数有了明显改善。
  9月最紧张时,东北三省有电厂存煤天数不足一天;到了10月底,东北电厂总存煤相较充裕,可用天数升至32天。

回复 支持 反对

使用道具 举报

您需要登录后才可以回帖 登录 | 立即注册

本版积分规则

小黑屋|手机版|Archiver|服务支持:DZ动力|huachaowang.com Inc. ( 蜀ICP备17032287号-1 )

GMT+8, 2025-12-17 07:29 , Processed in 0.080761 second(s), 22 queries .

Powered by Discuz! X3.4

© 2001-2013 Comsenz Inc.

快速回复 返回顶部 返回列表