花潮论坛

搜索
热搜: 活动 交友 discuz
楼主: 幻影

[时事新闻] 各地密集出台租房新政 “购租同权”成发展趋势

[复制链接]

该用户从未签到

1644

主题

23万

回帖

26万

积分

版主

Rank: 7Rank: 7Rank: 7Rank: 7Rank: 7Rank: 7Rank: 7

花潮美女鼠牛虎兔龙蛇马羊猴鸡狗猪多彩人生火热情怀优雅迷人缤纷心情蝴蝶情怀心曲飞扬星星情怀七彩绚丽相遇之美花好月圆心香一瓣飞龙在天王者至尊生财有道大将风范天籁妙音妙笔生花共看流星风雨同行我心永远幸福快乐前途似锦花潮版主

发表于 2021-4-6 13:08 | 显示全部楼层
驻在平安夜前夕 发表于 2021-4-6 13:08
回忆:房子是31年前买来做婚房的回忆起房子,王瑞青本应是幸福的,因为那里曾是她和前夫卞巧平幸福的起点 ...


                               
登录/注册后可看大图
王瑞青提供的买房协议补充说明

回复 支持 反对

使用道具 举报

该用户从未签到

1644

主题

23万

回帖

26万

积分

版主

Rank: 7Rank: 7Rank: 7Rank: 7Rank: 7Rank: 7Rank: 7

花潮美女鼠牛虎兔龙蛇马羊猴鸡狗猪多彩人生火热情怀优雅迷人缤纷心情蝴蝶情怀心曲飞扬星星情怀七彩绚丽相遇之美花好月圆心香一瓣飞龙在天王者至尊生财有道大将风范天籁妙音妙笔生花共看流星风雨同行我心永远幸福快乐前途似锦花潮版主

发表于 2021-4-6 13:08 | 显示全部楼层
驻在平安夜前夕 发表于 2021-4-6 13:08
王瑞青提供的买房协议补充说明

质疑:
我有产权证 为什么和我公公签安置协议
付房款的过程对于王瑞青夫妻来说,有点漫长和痛苦,但二人还是付清了。并于1997年12月正式办理了《村镇房屋所有权证》,所有权人为卞巧平,共有人为王瑞青。根据王瑞青提供的身份证信息,她和女儿的户口地便是这个房子的所在地——江苏省句容市茅山镇杨甸自然村南4号。丈夫卞巧平已病逝。
何庄村的乡村振兴试点工作启动后,王瑞青与村上就房屋拆迁安置赔偿,一直未能达成一致。直到2019年4月自己的房子被拆掉,然后王瑞青与政府对薄公堂,被判输了官司才发现,理由是房子不是她的,而是自己的公公卞海保的。

回复 支持 反对

使用道具 举报

该用户从未签到

1644

主题

23万

回帖

26万

积分

版主

Rank: 7Rank: 7Rank: 7Rank: 7Rank: 7Rank: 7Rank: 7

花潮美女鼠牛虎兔龙蛇马羊猴鸡狗猪多彩人生火热情怀优雅迷人缤纷心情蝴蝶情怀心曲飞扬星星情怀七彩绚丽相遇之美花好月圆心香一瓣飞龙在天王者至尊生财有道大将风范天籁妙音妙笔生花共看流星风雨同行我心永远幸福快乐前途似锦花潮版主

发表于 2021-4-6 13:09 | 显示全部楼层
驻在平安夜前夕 发表于 2021-4-6 13:08
质疑:我有产权证 为什么和我公公签安置协议付房款的过程对于王瑞青夫妻来说,有点漫长和痛苦,但二人还 ...


                               
登录/注册后可看大图
王瑞青提供的产权证

回复 支持 反对

使用道具 举报

该用户从未签到

1644

主题

23万

回帖

26万

积分

版主

Rank: 7Rank: 7Rank: 7Rank: 7Rank: 7Rank: 7Rank: 7

花潮美女鼠牛虎兔龙蛇马羊猴鸡狗猪多彩人生火热情怀优雅迷人缤纷心情蝴蝶情怀心曲飞扬星星情怀七彩绚丽相遇之美花好月圆心香一瓣飞龙在天王者至尊生财有道大将风范天籁妙音妙笔生花共看流星风雨同行我心永远幸福快乐前途似锦花潮版主

发表于 2021-4-6 13:09 | 显示全部楼层

房子属于公公卞海保的依据,便是2018年12月,茅山镇乡村振兴示范点何庄村村庄整理工作指挥部与卞海保签订的《补偿安置协议书》,双方就卞海保位于何庄村杨甸自然村的房屋及其附属物达成协议,甲方安置乙方卞海保一套350平方米的联排别墅,乙方卞海保支付甲方差价373220元。
“这个协议我完全不知情。”王瑞青质疑,我有房屋产权证,指挥部为何能与卞海保签安置协议,这个协议合法吗?而卞海保已于2019年12月去世。

回复 支持 反对

使用道具 举报

该用户从未签到

1644

主题

23万

回帖

26万

积分

版主

Rank: 7Rank: 7Rank: 7Rank: 7Rank: 7Rank: 7Rank: 7

花潮美女鼠牛虎兔龙蛇马羊猴鸡狗猪多彩人生火热情怀优雅迷人缤纷心情蝴蝶情怀心曲飞扬星星情怀七彩绚丽相遇之美花好月圆心香一瓣飞龙在天王者至尊生财有道大将风范天籁妙音妙笔生花共看流星风雨同行我心永远幸福快乐前途似锦花潮版主

发表于 2021-4-6 13:09 | 显示全部楼层
驻在平安夜前夕 发表于 2021-4-6 13:09
房子属于公公卞海保的依据,便是2018年12月,茅山镇乡村振兴示范点何庄村村庄整理工作指挥部与卞海保签订 ...


                               
登录/注册后可看大图
王瑞青提供的产权证内页

回复 支持 反对

使用道具 举报

该用户从未签到

1644

主题

23万

回帖

26万

积分

版主

Rank: 7Rank: 7Rank: 7Rank: 7Rank: 7Rank: 7Rank: 7

花潮美女鼠牛虎兔龙蛇马羊猴鸡狗猪多彩人生火热情怀优雅迷人缤纷心情蝴蝶情怀心曲飞扬星星情怀七彩绚丽相遇之美花好月圆心香一瓣飞龙在天王者至尊生财有道大将风范天籁妙音妙笔生花共看流星风雨同行我心永远幸福快乐前途似锦花潮版主

发表于 2021-4-6 13:09 | 显示全部楼层
驻在平安夜前夕 发表于 2021-4-6 13:09
王瑞青提供的产权证内页

请求:
请当地政府拿出房子属于卞海保的证据
王瑞青觉得,茅山镇政府完全是在颠倒黑白是非。“你们政府公开发布杨甸自然村南4号的房子不是我的,是卞海保的,请你们拿出证据来。”
4月2日,王瑞青到茅山镇政府找领导要证据。王瑞青说:“接待我的是茅山镇党委书记侯伟,他拿不出来证据,还扬言让政府的人抓我。后面没有抓我,又找人来忽悠我,说什么等法院判决了,自然真相大白。”
王瑞青表示,“如果政府拿出证据证明房子是卞海保的,我承认我在无理取闹,向你们道歉,立即撤销正在润州法院立案的行政起诉状,并甘愿接受治安处罚,自己主动去派出所承认错误。如果拿不出证据证明房子是卞海保的,你们要向我道歉,公开承认你们在造谣,作为政府领导瞎说八道,要负法律责任。同时,澄清事实,在网上公开说明事情真相。我还要追究发表人的诬陷责任,告这些领导不作为、乱作为。”

回复 支持 反对

使用道具 举报

该用户从未签到

1644

主题

23万

回帖

26万

积分

版主

Rank: 7Rank: 7Rank: 7Rank: 7Rank: 7Rank: 7Rank: 7

花潮美女鼠牛虎兔龙蛇马羊猴鸡狗猪多彩人生火热情怀优雅迷人缤纷心情蝴蝶情怀心曲飞扬星星情怀七彩绚丽相遇之美花好月圆心香一瓣飞龙在天王者至尊生财有道大将风范天籁妙音妙笔生花共看流星风雨同行我心永远幸福快乐前途似锦花潮版主

发表于 2021-4-6 13:09 | 显示全部楼层
驻在平安夜前夕 发表于 2021-4-6 13:09
请求:请当地政府拿出房子属于卞海保的证据王瑞青觉得,茅山镇政府完全是在颠倒黑白是非。“你们政府公开 ...

找书记核实情况
接电者称:他手机落家里
4月5日中午,封面新闻记者致电茅山镇党委书记侯伟,核实王瑞青反映的相关情况。第一次接听后,立即挂断电话。
后记者多次拨打接通后,接电者默认该手机为侯伟使用。了解到记者身份后,接电者称,他出去了,手机落家里。

回复 支持 反对

使用道具 举报

该用户从未签到

1644

主题

28万

回帖

31万

积分

贵宾

Rank: 7Rank: 7Rank: 7Rank: 7Rank: 7Rank: 7Rank: 7

花潮美女鼠牛虎兔龙蛇马羊猴鸡狗猪春风拂面星星情怀七彩绚丽王者至尊妙笔生花共看流星我心永远幸福快乐指尖上的流年花潮贵宾

发表于 2021-4-7 10:23 | 显示全部楼层
深圳将首次对公积金管理立法 拟引入自愿缴存机制

2021年04月06日 15:31 新京报作者:张晓兰

  原标题:深圳将首次对公积金管理立法 拟引入自愿缴存机制
  新京报讯(记者 张晓兰)4月6日,深圳市司法局发布关于征求《深圳经济特区住房公积金管理条例(征求意见稿)》(简称《征求意见稿》)意见的通告。《征求意见稿》共有7章41条,分别从缴存、提取和使用、监督和检查到法律责任等方面对深圳市住房公积金制度进行规范。意见反馈截止时间为2021年5月6日。

  《征求意见稿》明确规定,在优先保证缴存职工提取和贷款资金需求的前提下并经批准后,经国家相关主管部门和住房公积金管理委员会批准,公积金管理中心可以探索采取发放项目贷款等方式使用住房公积金支持租赁住房发展。资金流动性不足时,经住房公积金管理委员会批准,住房公积金管理中心可以按照有关规定申请发行住房公积金个人住房贷款支持证券。
  《征求意见稿》还在灵活就业人员可自愿缴存住房公积金、明确缴存基数范围维护职工合法权益、推出对缴存困难企业的支持举措、完善欠缴投诉和追缴处理机制等方面提出明确的管理条例。
  据悉,深圳市近年来在住房公积金管理改革方面推出了一些新做法、新措施,如对未使用住房公积金贷款职工的利息补贴制度、住房公积金投诉案件联动处理机制、覆盖所有职工的住房公积金提取制度、住房公积金公共服务创新举措等,也需要在法规中进一步明确,巩固改革的成果。据悉,深圳市司法局此次推动住房公积金立法工作,将是深圳首次以立法形式规范住房公积金制度。
  新京报记者 张晓兰

回复 支持 反对

使用道具 举报

该用户从未签到

1644

主题

28万

回帖

31万

积分

贵宾

Rank: 7Rank: 7Rank: 7Rank: 7Rank: 7Rank: 7Rank: 7

花潮美女鼠牛虎兔龙蛇马羊猴鸡狗猪春风拂面星星情怀七彩绚丽王者至尊妙笔生花共看流星我心永远幸福快乐指尖上的流年花潮贵宾

发表于 2021-4-7 20:38 | 显示全部楼层
财政部:积极稳妥推进房地产税立法和改革

2021
04/07
15:22
财联社

4月7日,国新办举行新闻发布会,请财政部部长助理欧文汉、综合司司长林泽昌、财税司司长王建凡、预算司司长李敬辉介绍贯彻落实“十四五”规划纲要,加快建立现代财税体制有关情况,并答记者问。会上都说了啥?一文看懂。
财政部:积极稳妥推进房地产税立法和改革
财政部财税司司长王建凡表示,健全地方税、直接税体系是完善我国现代税收制度的重要内容。我国直接税比重从2011年的28.4%提高到2020年34.9%。
王建凡表示,要逐步提高直接税的比重,健全以所得税、财产税为主体的直接税体系,逐步提高其在税收收入的比重,有效发挥直接税筹集财政收入、调节收入分配和稳定宏观经济的作用,夯实社会治理基础。要进一步完善综合与分类相结合的个人所得税制度,积极稳妥推进房地产税立法和改革。

回复 支持 反对

使用道具 举报

该用户从未签到

1644

主题

28万

回帖

31万

积分

贵宾

Rank: 7Rank: 7Rank: 7Rank: 7Rank: 7Rank: 7Rank: 7

花潮美女鼠牛虎兔龙蛇马羊猴鸡狗猪春风拂面星星情怀七彩绚丽王者至尊妙笔生花共看流星我心永远幸福快乐指尖上的流年花潮贵宾

发表于 2021-4-7 20:38 | 显示全部楼层
毋问我从哪里来 发表于 2021-4-7 20:38
财政部:积极稳妥推进房地产税立法和改革

2021

财政部:加强预算风险防控 健全地方政府依法适度举债机制
财政部预算司司长李敬辉表示,下一步,我国将加强预算控制约束和风险防控。实施项目全生命周期管理,预算支出全部以项目形式纳入预算项目库,未入库项目一律不得安排预算。强化中期财政规划对年度预算的约束,加强财政运行风险防控,加强重大政策、重大政府投资项目等财政承受能力评估。健全地方政府依法适度举债机制。
财政部:适当提高直接税比重 完善个人所得税制度改革
财政部部长助理欧文汉表示,在收入方面,重点是有效发挥收入政策作用,进一步完善现代化税收制度。“十四五”时期,需要保持宏观税负总体稳定,更好发挥税收筹集财政收入、调节分配格局、促进结构优化和推动产业升级的作用。在此基础上,综合考虑财政承受能力,以及实施助企纾困政策需要,精准施策减税降费,激发市场主体活力。
欧文汉表示,从税制结构看,要保持优化。在保持现阶段税制基本稳定的基础上,进一步建立健全有利于高质量发展、社会公平、市场统一的税收制度体系。健全地方税、直接税体系,适当提高直接税比重。积极推进后移消费税征收环节改革,进一步完善综合与分类相结合的个人所得税制度改革等。全面完成税收立法任务,以法律形式巩固税制改革成果。

回复 支持 反对

使用道具 举报

该用户从未签到

1644

主题

28万

回帖

31万

积分

贵宾

Rank: 7Rank: 7Rank: 7Rank: 7Rank: 7Rank: 7Rank: 7

花潮美女鼠牛虎兔龙蛇马羊猴鸡狗猪春风拂面星星情怀七彩绚丽王者至尊妙笔生花共看流星我心永远幸福快乐指尖上的流年花潮贵宾

发表于 2021-4-7 20:40 | 显示全部楼层
毋问我从哪里来 发表于 2021-4-7 20:38
财政部:加强预算风险防控 健全地方政府依法适度举债机制财政部预算司司长李敬辉表示,下一步,我国将加 ...

财政部:继续坚持政府过紧日子 严控一般性支出
欧文汉表示,继续坚持政府过紧日子,严控一般性支出。加强对欠发达地区和困难地区的保障,转移支付进一步向中西部地区和困难地区倾斜。加强对基层的保障,最大限度下沉财力,完善县级基本财力保障机制。
财政部:加大对制造业和科技创新支持力度 继续清理规范收费基金
欧文汉表示,下一步将综合考虑财政可持续和实施助企纾困政策需要,着力完善减税降费政策,让企业有更多获得感。具体包括五个方面:继续执行制度性减税政策;阶段性的减税降费政策有序退出;突出强化小微企业税收优惠;加大对制造业和科技创新支持力度;继续清理规范收费基金。
财政部:强化逆周期调节 稳定经济增长
欧文汉7日在国新办发布会上表示,将着力强化财政调控,实现逆周期、跨周期和预期管理的统一。继续发挥财政总量调控作用,强化逆周期调节,稳定经济增长。加强中期财政规划管理,完善跨年度预算平衡机制,实现跨周期调节。发挥财政政策对预期的引导作用。




回复 支持 反对

使用道具 举报

该用户从未签到

1644

主题

28万

回帖

31万

积分

贵宾

Rank: 7Rank: 7Rank: 7Rank: 7Rank: 7Rank: 7Rank: 7

花潮美女鼠牛虎兔龙蛇马羊猴鸡狗猪春风拂面星星情怀七彩绚丽王者至尊妙笔生花共看流星我心永远幸福快乐指尖上的流年花潮贵宾

发表于 2021-4-7 21:08 | 显示全部楼层
广州楼市调控升级:人才住房未满三年禁售 商品房定价需接受指导

2021-04-06 11:16新京报

  4月2日,广州市人民政府办公厅发布《关于进一步促进房地产市场平稳健康发展的意见》(以下简称“《意见》”),从住宅用地供应和监管、价格备案管理等6个方面对广州房地产市场进行调控。其中值得注意的是,《意见》规定,通过享受人才政策新购买的住房,须取得不动产权证满3年后方可转让。


  广东省住房政策研究中心首席研究员李宇嘉指出,广州此次楼市新政,一方面是在约束需求无序释放,另一方面,是通过供给侧增加土地和住房供应,以更大的供应对冲需求、满足需求,在给市场降温、稳定房价的同时,让需求与供给趋于平衡。
  人才住房满3年方可转让,定价过高项目或无法取证
  《意见》指出,要进一步做好分类指导和精准施策,其中规定,通过享受人才政策新购买的住房(含新建商品住房和二手住房),须取得不动产权证满3年后方可转让。另外,要进一步严格人才资格审核,坚决打击投机行为,并实施分区精准调控,进一步严格实行新建商品住房预售价格、现房销售价格的价格备案指导。
  “该项规定实际上把‘人才优先购房’和‘防范炒房’两项工作进行了结合。”易居研究院智库中心研究总监严跃进认为,据此判断,后续各地在人才导入方面,附加限售条款或成为政策的标配,“这对于积极导入人才资源,同时防范各类炒作现象都有积极的作用,有助于打击‘假人才真炒房’的现象。这也在很大程度上堵住了广州这两年人才导入中的漏洞。”
  与此同时,在住房价格方面,《意见》称,将对不接受政府价格指导的项目,暂不核发预售许可证或不予办理交易网签备案。《意见》提出,继续对新建商品住房预售价格、现房销售价格实行价格指导,指导开发企业合理定价。
  对于上述价格引导政策,李宇嘉认为,其主要是针对近期广州房价领涨一线城市、库存消化周期低、部分开发商“捂盘惜售”等情况,通过政府的适当干预,让市场恢复常态,给滞后的供给留足空间和时间。

回复 支持 反对

使用道具 举报

该用户从未签到

1644

主题

28万

回帖

31万

积分

贵宾

Rank: 7Rank: 7Rank: 7Rank: 7Rank: 7Rank: 7Rank: 7

花潮美女鼠牛虎兔龙蛇马羊猴鸡狗猪春风拂面星星情怀七彩绚丽王者至尊妙笔生花共看流星我心永远幸福快乐指尖上的流年花潮贵宾

发表于 2021-4-7 21:08 | 显示全部楼层
毋问我从哪里来 发表于 2021-4-7 21:08
广州楼市调控升级:人才住房未满三年禁售 商品房定价需接受指导

2021-04-06 11:16新京报

  全年分三次集中出让土地,增加租赁住房供应
  在土地供应方面,《意见》提出,进一步加强住宅用地供应和监管,严格落实住宅用地分类调控要求,增加住宅用地供应规模,合理适度集中发布住宅用地出让信息,全年分三批次集中出让住宅用地,全面提高市场信息透明度;有序推进落实《广州市2021年度建设用地供应计划》,稳定土地市场预期。
  根据《意见》,广州将在部分区域采用“限房价,竞地价”出让,完善房价地价联动出让模式,竞买申请人在报名时,应提供签署的知晓出让地块房地联动查询结果以及理性竞价的承诺书。
  此外,《意见》明确,要进一步加大租赁住房用地的供应力度,在商品住宅用地出让时,在以往“限地价”“竞配建”“竞自持”基础上,统筹增加地块内配建的租赁住房面积。
  加强经营贷管控,严厉查处市场违规行为
  值得一提的是,《意见》指出,广州将加大对经营用途贷款违规流入房地产问题的监督检查力度,其中规定,银行业金融机构要进一步严格贷中贷后管理,加强贷后资金流向监测和预警,银行业金融机构应书面向借款人提示违规将信贷资金用于购房的法律风险和相关影响,在和借款人签订贷款协议时应同时签订资金用途承诺函,一旦发现贷款被挪用于房地产领域的将立刻收回贷款,压降授信额度,并追究相应法律责任。
  严跃进认为,此次广州在经营贷管控方面积极出台政策内容,有助于促进贷款市场的稳定。根据广州此次政策,对使用房产抵押的贷款,重点审查房产交易完成后短期内申请经营用途贷款的融资需求合理性,这实际上也是为了防范部分购房者“抵押房产-骗取经营贷款-继续炒房”的行为。预计后续其他城市也会陆续发布政策,真正促进贷款市场的稳定。
  同时,《意见》还提出对房地产市场的监管要求,表示将继续开展全市房地产市场联合检查,严厉查处房地产开发企业和中介机构无证销售、虚假房源销售、虚假宣传、不按政府备案价销售、价外加价、捂盘惜售,以及诱导教唆协助购房人套取经营贷和消费贷等违法违规经营行为;此外,也将严厉打击中介机构参与炒房、哄抬房价、发布虚假房源及价格信息等违法违规行为及各类交易欺诈行为。对于涉嫌犯罪的,依法移交司法机关追究法律责任。
  《意见》还严格规范了房地产市场信息发布,对于不实传播房地产政策和市场运行情况、捏造和散布房价上涨言论、制造市场恐慌情绪等扰乱市场秩序的违法违规行为,相关部门将依法依规严肃查处。
  新京报记者 饶舒玮

回复 支持 反对

使用道具 举报

该用户从未签到

1644

主题

28万

回帖

31万

积分

贵宾

Rank: 7Rank: 7Rank: 7Rank: 7Rank: 7Rank: 7Rank: 7

花潮美女鼠牛虎兔龙蛇马羊猴鸡狗猪春风拂面星星情怀七彩绚丽王者至尊妙笔生花共看流星我心永远幸福快乐指尖上的流年花潮贵宾

发表于 2021-4-7 21:28 | 显示全部楼层
上海“学区房”政策突变 家长:对我们有房贷的业主是毁灭性打击

2021
04/07
08:31
中国经济周刊

令前滩这些老业主们“不爽”的是,无论是背负商业贷款还是纯公积金贷款,想要在房产证上加子女名字,需要银行出具同意书,但银行出具同意书可能性为0。而对无贷款的家庭来说,加子女名字则要交数十万税费。
《中国经济周刊》记者 宋杰|上海报道
“华二学区弯道超车立马第一档顺位!”近期,上海前滩中介纷纷打出了这样的标语,这是什么情况?
原来,华东师范大学第二附属中学前滩学校(九年一贯制公办学校,下文简称“华二前滩”)刚刚发布2021年招生新政,与往年不同的是,想进第一档排序,要给儿童在房产证上加名字。此公告一出,前滩老业主们纷纷“炸锅”。
令前滩这些老业主们“不爽”的是,无论是背负商业贷款还是纯公积金贷款,想要在房产证上加子女名字,需要银行出具同意书,但银行出具同意书可能性为0。这对大户型且尚未还清贷款的家长是“毁灭性打击”,即“想加加不了”。
而对无贷款的家庭来说,加子女名字则要交数十万税费。
另一方面,在该招生政策公布后购房的业主,可以在不产生额外费用的情况下往房产证上加子女名字, 可能会“弯道超车”挤掉了部分老业主的第一档名额。

回复 支持 反对

使用道具 举报

该用户从未签到

1644

主题

28万

回帖

31万

积分

贵宾

Rank: 7Rank: 7Rank: 7Rank: 7Rank: 7Rank: 7Rank: 7

花潮美女鼠牛虎兔龙蛇马羊猴鸡狗猪春风拂面星星情怀七彩绚丽王者至尊妙笔生花共看流星我心永远幸福快乐指尖上的流年花潮贵宾

发表于 2021-4-7 21:28 | 显示全部楼层
毋问我从哪里来 发表于 2021-4-7 21:28
上海“学区房”政策突变 家长:对我们有房贷的业主是毁灭性打击

2021


                               
登录/注册后可看大图
3月25日华二前滩在其官方公众号上发布了2021年招生告示。(部分截图)

回复 支持 反对

使用道具 举报

该用户从未签到

1644

主题

28万

回帖

31万

积分

贵宾

Rank: 7Rank: 7Rank: 7Rank: 7Rank: 7Rank: 7Rank: 7

花潮美女鼠牛虎兔龙蛇马羊猴鸡狗猪春风拂面星星情怀七彩绚丽王者至尊妙笔生花共看流星我心永远幸福快乐指尖上的流年花潮贵宾

发表于 2021-4-7 21:29 | 显示全部楼层
毋问我从哪里来 发表于 2021-4-7 21:28
3月25日华二前滩在其官方公众号上发布了2021年招生告示。(部分截图)

上海家长:手握两套学区房,恐怕全部“踏空”
公办学校学区房,向来是上海家长们购置房产时的优先选择,尤其是义务教育阶段的“公民同招”(所谓“公民同招”,是指义务教育阶段公办和民办学校同步报名、同步招生、同步注册学籍,不得提前组织招生。)“民办摇号”的新政出台后,早日购入学区房“占领”户籍“坑位”成为了许多家长的投资理念。
有数据显示,2020年上海二手房的成交量上涨了31%,学区房上涨了37%,双学区房则涨了44%。
华二前滩可以说是家长关注前滩楼盘最重要的理由之一。
华二前滩2018年开始招生,自2020年起实行了一个门牌号一居住户、五年内只安排一次对口入学(同一居住户二孩除外)的政策,被简称为“五年一孩”政策。
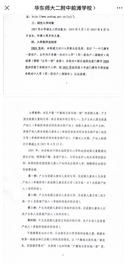
3月25日,华二前滩在其官方公众号上发布了2021年招生告示,将招生政策进一步收紧。与以往最大的区别就是在“人户一致”中分了4个档,其中第一档要求:“户主为适龄儿童本人或其父母,且适龄儿童本人为房屋产权人(单独所有)或适龄儿童及其父母(双方或一方)为房屋产权人(共同共有)。”
通俗而言,就是房产证有儿童名字的,被列为入学第一梯队,且“产证登记日期截止时间为2021年4月23日。”
“孩子名字上产证,这可是一笔很大的成本,但不上产证,万一因为被列入第二档,进不去学校,当初房子就白买了,这简直了。”前滩业主吴先生看到招生公告后说道。

回复 支持 反对

使用道具 举报

该用户从未签到

1644

主题

28万

回帖

31万

积分

贵宾

Rank: 7Rank: 7Rank: 7Rank: 7Rank: 7Rank: 7Rank: 7

花潮美女鼠牛虎兔龙蛇马羊猴鸡狗猪春风拂面星星情怀七彩绚丽王者至尊妙笔生花共看流星我心永远幸福快乐指尖上的流年花潮贵宾

发表于 2021-4-7 21:29 | 显示全部楼层
毋问我从哪里来 发表于 2021-4-7 21:29
上海家长:手握两套学区房,恐怕全部“踏空”公办学校学区房,向来是上海家长们购置房产时的优先选择,尤 ...

二胎家庭刘女士告诉《中国经济周刊》记者,她大宝已经读高中,好几年前买前滩房子的时候,主要是考虑各方面配置比较宜居,当时上海教育还没有“公民同招”的政策。
刘女士回顾说:“我当时打算二宝去考民办,拿公办学区做保底。后来‘公民同招’政策出台,我比较了自己所有的房产,将前滩华二当成首选,不想冒险‘摇’民办。当时办好产证,我就把孩子的户口第一时间迁入,产证上是我和老公的名字。浦东入学政策一直以来都是人户一致且父母是产权人、户主,这是第一档。现在华二前滩这个招生政策出来,我很可能被其他后来买的业主挤掉名额,但再迁回另外的房产已经来不及(二宝明年就要入学),等于说我两边学区房都要踏空。”
“如果教育部门保证,迁回原来的户籍地可以入学,我分分钟迁回去,不来趟这浑水,原户籍地入学政策没有要求未成年人上房产证这样的规则,只要看入户年限。”刘女士告诉记者。
同样为前滩学区房苦恼的宋女士说:“加上二宝名字还有个问题。我咨询得到的信息是,加大宝名字的话,原则上还要得到二宝的同意。涉及到共同共有还是按份共有,一旦牵涉权益更麻烦。”
胡先生刚刚新婚,将前滩的这处新房作为婚房。他告诉记者:“我们家4位老人倾其所有帮我付了首付。如果我生了孩子,上了户口,也没有能力立刻还掉贷款加孩子名字,而以后如果有实力全款购买二手房的家庭,直接将孩子写上房产证,不产生税费,可以‘弯道’赶超我的孩子就读名校,这是有失公允的。”
前滩区域部分家长认为,若切实存在教育资源紧缺的问题,教育部门和学校应该加大投入,增加学校资源。

回复 支持 反对

使用道具 举报

该用户从未签到

1644

主题

28万

回帖

31万

积分

贵宾

Rank: 7Rank: 7Rank: 7Rank: 7Rank: 7Rank: 7Rank: 7

花潮美女鼠牛虎兔龙蛇马羊猴鸡狗猪春风拂面星星情怀七彩绚丽王者至尊妙笔生花共看流星我心永远幸福快乐指尖上的流年花潮贵宾

发表于 2021-4-7 21:29 | 显示全部楼层
毋问我从哪里来 发表于 2021-4-7 21:29
二胎家庭刘女士告诉《中国经济周刊》记者,她大宝已经读高中,好几年前买前滩房子的时候,主要是考虑各方 ...

学区入学供需矛盾显现
华二前滩官网显示:“全校现有教职工72人,其中一线教师62人,二线教师10人;小学生在校数434人,初中生在校数239人,学生总数673人。学校占地面积2.86万平方米、建筑面积5.42万平方米。”
据华二前滩2021年招生告示,今年计划招收一年级新生5个班级。
如以每个班45人计算,只有225个招生名额。
那么等待着入学的孩子有多少个呢?据《中国经济周刊》记者结合业主提供的资料初步梳理统计,目前前滩板块已划入学区约为4000多户,截至华二前滩发布新政之日,已交房且人户一致的小区户数约为3000多户。
“如果后面810户明年再划进学区,那就是影响约5000户家庭,”有家长这样说,“据我了解,未来还有千套待售房源。”
“提示:根据户籍信息摸底统计,今年本校对口招生地段内户籍适龄儿童人数已超过学校招生计划数。”华二前滩招生告示中称。
中原地产资深市场分析师卢文曦对《中国经济周刊》记者说:“根据以往情况判断, ‘学区房’对应的学校都有承受上限,比如一个学校每个年级只能承载150个学生。学校会根据街道里情况进行排摸和调整,如果片区内学生数量变动不大,按原先政策可以容纳那么多学生,那么政策可能就不调整了。但是短期片区内有大量房屋买卖,迁入大量学生,超过了其承受能力,那么招生政策会做调整。”
有业主对《中国经济周刊》记者说:“我们问学校,第二档父母产证的难道因为你们政策变化,我们就要还几百万贷款,花几十万税费么?学校回复:‘学校没让你们去加名字啊’。”

回复 支持 反对

使用道具 举报

该用户从未签到

1644

主题

28万

回帖

31万

积分

贵宾

Rank: 7Rank: 7Rank: 7Rank: 7Rank: 7Rank: 7Rank: 7

花潮美女鼠牛虎兔龙蛇马羊猴鸡狗猪春风拂面星星情怀七彩绚丽王者至尊妙笔生花共看流星我心永远幸福快乐指尖上的流年花潮贵宾

发表于 2021-4-7 21:30 | 显示全部楼层
毋问我从哪里来 发表于 2021-4-7 21:29
学区入学供需矛盾显现华二前滩官网显示:“全校现有教职工72人,其中一线教师62人,二线教师10人;小学生 ...

专家:警惕投资学区房风险
北京炜衡(上海)律师事务所合伙人鞠秦仪律师分析认为,相关政府部门依职权调整辖区内入学政策本身无可厚非,但像“学区房”这种政策牵一发而动全身,本身即属于影响诸多人重大利益的事项,还是要采取审慎的态度,在决策程序上广泛听取意见,尊重和保护民众的“信赖利益”,尽力保持政策的稳定性和长期性,避免落入“朝令夕改”的窠臼,给民众带来“不安”。即使政策不得不改,也要尽量按照“老人老办法、新人新办法”的原则,做好相应前后衔接的工作安排。
卢文曦对《中国经济周刊》记者分析说,投资学区房存在风险,因为买家无法确定自己能否划分在对口学校内。划出对口范围也很正常。更何况最近几年学区热,一些学校要求户口迁入1-3年不等,本身就有很长的时间跨度。这段时间里的变化根本无法预测。
“经过此事件,家长们也会更加冷静。”卢文曦认为。
易居研究院智库中心研究总监严跃进表示,学区房确实是当前住房方面的一个大问题,尤其是看重学区资源,最后发现拿不到学区资源;或者是读了一个好学区,最后发现教学资源不怎么样。这些问题都会使业主发愁。风波背后,其实还是学区方面需要继续严管,防范炒作,同时需要端正教育观念。

回复 支持 反对

使用道具 举报

该用户从未签到

1644

主题

23万

回帖

26万

积分

版主

Rank: 7Rank: 7Rank: 7Rank: 7Rank: 7Rank: 7Rank: 7

花潮美女鼠牛虎兔龙蛇马羊猴鸡狗猪多彩人生火热情怀优雅迷人缤纷心情蝴蝶情怀心曲飞扬星星情怀七彩绚丽相遇之美花好月圆心香一瓣飞龙在天王者至尊生财有道大将风范天籁妙音妙笔生花共看流星风雨同行我心永远幸福快乐前途似锦花潮版主

发表于 2021-4-8 09:24 | 显示全部楼层
云南阳宗海海岸别墅群烂尾 落马官员仇和曾为其“奠基培土”

2021
04/07
18:16
红星深度

已落马官员仇和是时任昆明市委书记,曾为此项目“奠基培土”。据《云南信息报》2009年2月16日文章,“春城海岸”项目开工当日,仇和与另一位领导到场“宣布项目正式开工”,并参加了植树活动。
在云南九大高原湖泊之一的阳宗海西海岸,有一个名噪一时的别墅地产项目春城海岸,其开工时,时任昆明市委书记仇和曾为其“奠基培土”。
春城海岸“凌驾阳宗海万亩湖泊之上,普罗旺斯异域风情尽享”,开发商在此前的宣传资料声称,该项目规划有超五星酒店、高档商务会所和高尔夫球场,可让“每家每户面朝大海”。
这一临湖地产项目于2009年开工,但两年后即烂尾。公开信息显示,该项目开发商为云南昆明佳达利房地产开发经营有限公司,去年备受外界关注的昆明烂尾楼盘“别样幸福城”同属该公司。

回复 支持 反对

使用道具 举报

您需要登录后才可以回帖 登录 | 立即注册

本版积分规则

小黑屋|手机版|Archiver|服务支持:DZ动力|huachaowang.com Inc. ( 蜀ICP备17032287号-1 )

GMT+8, 2025-12-18 17:59 , Processed in 0.097100 second(s), 22 queries .

Powered by Discuz! X3.4

© 2001-2013 Comsenz Inc.

快速回复 返回顶部 返回列表